转载

Java集合系列之HashMap源码分析

官方文档中这样描述HashMap:

Hash table based implementation of the Map interface. This implementation provides all of the optional map operations, and permits null values and the null key. (The HashMap class is roughly equivalent to Hashtable , except that it is unsynchronized and permits nulls.) This class makes no guarantees as to the order of the map; in particular, it does not guarantee that the order will remain constant over time.

大致意思为:HashMap是基于哈希表的Map接口的实现。这个实现提供了map的所有可选操作,并且允许null值(可以多个)和一个null的key(仅限一个)。HashMap和HashTable十分相似,除了HashMap是非同步的且允许null元素。这个类不保证map里的顺序,特别是,随着时间的推移它不保证顺序一直不变。

原理

HashMap是一种'“数组+链表+红黑树”的数据结构,在put操作中,通过内部定义算法对key进行hash计算,算出哈希值,再通过(n - 1) & hash)计算出数组下标,将数据直接放入此数组中,若通过算法得到的该数组元素已经存在(俗称哈希冲突,使用链表结构便为了解决哈希冲突问题,即拉链法)。将会把这个元素上的链表进行遍历,将新的数据放到链表末尾。若链表长度为8时则将链表转为红黑树。

Java集合系列之HashMap源码分析

重要参数(变量)

HashMap中重要的参数(变量)有两个即:loadFactor(负载因子)与threshold(扩容阈值)

//负载因子* 
 final float loadFactor;
//默认负载因子为 0.75 ,这是权衡了时间复杂度与空间复杂度之后的最好取值
static final float DEFAULT_LOAD_FACTOR = 0.75f;

// 扩容阈值(threshold):当哈希表中数据长度 ≥ 扩容阈值时,就会扩容哈希表(即扩充HashMap的容量) 
//  扩容 = 对哈希表进行resize操作(即重建内部数据结构),从而哈希表将具有大约两倍的桶数
//  扩容阈值 = 容量 * 负载因子
int threshold;

复制代码
// 存储数据的Node类型 数组,长度 = 2的幂;
//数组的每个元素 = 1个单链表
transient Node<K,V>[] table;  

//默认初始容量为16
static final int DEFAULT_INITIAL_CAPACITY = 1 << 4; // aka 16

//最大容量为 2的30次方
static final int MAXIMUM_CAPACITY = 1 << 30;

//桶的树化阈值:即 链表转成红黑树的阈值,在存储数据时,当链表长度 > 该值时,
//则将链表转换成红黑树
static final int TREEIFY_THRESHOLD = 8;

//桶的链表还原阈值:即 红黑树转为链表的阈值,当在扩容(resize())时
//(此时HashMap的数据存储位置会重新计算),在重新计算存储位置后,
//当原有的红黑树内数量 < 6时,则将 红黑树转换成链表
static final int UNTREEIFY_THRESHOLD = 6;

// 最小树形化容量阈值:即 当哈希表中的容量 > 该值时,才允许树形化链表 (即 将链表 转换成红黑树)
// 否则,若桶内元素太多时,则直接扩容,而不是树形化
// 为了避免进行扩容、树形化选择的冲突,这个值不能小于 4 * TREEIFY_THRESHOLD
static final int MIN_TREEIFY_CAPACITY = 64;

复制代码

构造函数

HashMap共有四种构造函数

//默认构造方法	负载因子,容量均为默认值 =0.75,16
 public HashMap() {
        this.loadFactor = DEFAULT_LOAD_FACTOR; // all other fields defaulted
    }

 // 指定初始容量 负载因子 = 0.75
 public HashMap(int initialCapacity) {
        this(initialCapacity, DEFAULT_LOAD_FACTOR);
    }

 public HashMap(int initialCapacity, float loadFactor) {
	//指定初始容量必须大于0否则报错
        if (initialCapacity < 0) 
            throw new IllegalArgumentException("Illegal initial capacity: " +
                                               initialCapacity);
	//hashMap的最大容量只能是MAXIMUM_CAPACITY,即使传入的值 > 最大容量
        if (initialCapacity > MAXIMUM_CAPACITY)
            initialCapacity = MAXIMUM_CAPACITY;
	//填入的负载因子必须为正
        if (loadFactor <= 0 || Float.isNaN(loadFactor))
            throw new IllegalArgumentException("Illegal load factor: " +
                                               loadFactor);
	//设置负载因子
        this.loadFactor = loadFactor;
	//设置扩充阈值,此值不是真正的阈值(后面会重新计算),此值为调用该构造方法的  
        //初始容量 = 传入的容量大小转化为:>传入容量大小的最小2次幂
        this.threshold = tableSizeFor(initialCapacity);
    }

    public HashMap(Map<? extends K, ? extends V> m) {
        this.loadFactor = DEFAULT_LOAD_FACTOR;
	//将传入的子Map中的全部元素逐个添加到HashMap中
        putMapEntries(m, false);
    }
复制代码
// 作用:将传入的容量大小转化为:>传入容量大小的最小的2的幂
     // eg: 8 = tableSizeFor(5);
    static final int tableSizeFor(int cap) {
     //这是为了防止,cap已经是2的幂。如果cap已经是2的幂,又没有执行这个减1操作,
     //则执行完后面的几条无符号右移操作之后,返回的capacity将是这个cap的2倍
     int n = cap - 1;
     //n分别与n无符号右移1,2,4,8,16位后进行或运算
     n |= n >>> 1;
     n |= n >>> 2;
     n |= n >>> 4;
     n |= n >>> 8;
     n |= n >>> 16;
     return (n < 0) ? 1 : (n >= MAXIMUM_CAPACITY) ? MAXIMUM_CAPACITY : n + 1;
    }

复制代码

我将以 HashMap<String,Integer> hashMap = new HashMap(5) 为例对HashMap整个存储,查找流程进行分析。

HashMap<String, Integer> hashMap = new HashMap<>(5);

        hashMap.put("Java", 1);
        hashMap.put("Kotlin", 2);
        hashMap.put("Android", 3);
        hashMap.put("Flutter", 4);
        hashMap.put("Python", 5);
        hashMap.put("C", 6);
        hashMap.put("C++", 7);
        hashMap.put("PHP", 8);
        hashMap.put("Objective-C", 9);
        hashMap.put("JavaScript", 10);
        hashMap.put("Mysql", 11);
        hashMap.put("Swift", 12);
        hashMap.put("Go", 13);

        for (Map.Entry<String, Integer> entry : hashMap.entrySet()) {
            Log.d(TAG, "HashMap  = [" + entry.getKey() + " -> " + entry.getValue() + "]");
        }
复制代码

输出结果为:

HashMap = [Java -> 1] HashMap = [C++ -> 7] HashMap = [C -> 6] HashMap = [Go -> 13] HashMap = [Kotlin -> 2] HashMap = [Android -> 3] HashMap = [JavaScript -> 10] HashMap = [Mysql -> 11] HashMap = [PHP -> 8] HashMap = [Objective-C -> 9] HashMap = [Flutter -> 4] HashMap = [Swift -> 12] HashMap = [Python -> 5]

其执行过程地址变换图

Java集合系列之HashMap源码分析

执行过程为图中所示,第一次扩容阈值threshold 为经过tableSizeFor(5)计算得出为8,也就是HashMap的实际容量初始值,后续threshold的值为 = 容量*负载因子, 当HashMap中数据长度大于扩容阈值threshold时,才会对HashMap进行扩容,capacity左移一位(capacity << 1) 变为原来容量的2倍。

put函数

HashMap调用put方法对数据进行存储,该方法源码为

// 输入的Key -Value	键值对
 public V put(K key, V value) {
        return putVal(hash(key), key, value, false, true);
    }

  //根据对Key值进行hash计算
  static final int hash(Object key) {
        int h;
	//此处说明key允许为空,若key不为空 则对key的HashCode的高16位与低16位进行异或操作
        return (key == null) ? 0 : (h = key.hashCode()) ^ (h >>> 16);
    }

    final V putVal(int hash, K key, V value, boolean onlyIfAbsent,
                   boolean evict) {
	//创建Node<K,V>数组tab 存放数据
        Node<K,V>[] tab; Node<K,V> p; int n, i;
	//若哈希表的table为空或者table长度为0则进行resize()操作新建table
	//所以初始化哈希表的时机是第一次调用put函数时,即调用resize()方法初始化创建	
        if ((tab = table) == null || (n = tab.length) == 0)
	    //table表长度即table容量capacity
            n = (tab = resize()).length; 
	//table不为空,计算插入存储的数组索引i,
        // 下标 i 计算方式  = (n-1)& hash 即 capacity -1和hash值进行按位与运算 得到下标 i,
        //再判断tab[i]是否为空,为空则创建Node<K,V>节点 赋值给tab[i]
        //不为空则代表存在hash冲突,及当前存储位置已存在节点
        if ((p = tab[i = (n - 1) & hash]) == null)
	    //创建Node 并赋值		
            tab[i] = new Node(hash, key, value, null);
        else {
	    //tab[i]不为空,说明该坐标下已经存在值
            Node<K,V> e; K k;
	    //如果tab[i]元素对应的Key与要插入的Key值相等,则直接把tab[i]赋值给e
            if (p.hash == hash &&
                ((k = p.key) == key || (key != null && key.equals(k))))
                e = p;
            //判断是否是红黑树,若是则进行插值
            else if (p instanceof TreeNode) 
                e = ((TreeNode<K,V>)p).putTreeVal(this, tab, hash, key, value);  
            //判断是否为链表是则进行链表操作,插入新数据到链表尾部中
            else {
		//对链表进行遍历,并统计链表长度			
                for (int binCount = 0; ; ++binCount) {
                    //在链表尾部添加新的节点
                    if ((e = p.next) == null) {
 			//添加新节点
                        p.next = newNode(hash, key, value, null);
			//如果链表长度大于等于树化阈值,则把链表转为红黑树
                        if (binCount >= TREEIFY_THRESHOLD - 1) // -1 for 1st
                            treeifyBin(tab, hash);
                        break;
                    }
		    //若当前链表包含要插入的key ,则跳出循环
                    if (e.hash == hash &&
                        ((k = e.key) == key || (key != null && key.equals(k))))
                        break;
		    //把链表的下一位赋值给p
                    p = e;
                }
            }
	     //e不为空 即对应key已经存在则把旧value更新为新value
            if (e != null) { // existing mapping for key
                V oldValue = e.value;
		//put方法进来 onlyIfAbsent默认为false ,该方法则一直执行	
                if (!onlyIfAbsent || oldValue == null)
		    //新value 覆盖 旧value	
                    e.value = value;
                //该方法在LinkedHashMap中调用在HashMap中为空接口
                afterNodeAccess(e);
                return oldValue;
            }
        }
	//修改次数统计
        ++modCount;
	//判断实际存在的键值对是否大于扩充阈值,大于则进行resize()方法进行扩容
        if (++size > threshold)
            resize();
        //该方法在LinkedHashMap中调用在HashMap中为空接口
        afterNodeInsertion(evict);
        return null;
    }
复制代码

分析完put方法源码后,可以知道其大致流程为

  1. 先判断table 是否为空 ,为null 则resize()进行初始化
  2. 通过 ((capacity-1) & hash )计算出索引下标 i
  3. 判断 i节点是否为null,为null添加节点 ,否则代表hash冲突
  4. 若哈希冲突,则转为链表形式存在
  5. 若链表长度超过树形阈值8 则转为红黑树
  6. 若key已经存在则新value 覆盖旧value

其流程图为

Java集合系列之HashMap源码分析

resize函数

从put方法中可以知道,创建HashMap对象的并没有进行初始化,只是在put第一个键值对的时候执行resize()方法初始化哈希表。 在此方法中设置capacity以及threshold = capacity * loadfactor ,并对Node<K,V>[] table进行初始化 。resize()方法源码为:

//调用该方法 1、初始化哈希表 ,2、扩容
final Node<K,V>[] resize() {
        Node<K,V>[] oldTab = table; //扩容前的数据
        int oldCap = (oldTab == null) ? 0 : oldTab.length; //扩充前的数据的容量
        int oldThr = threshold;  //扩容前的数组的阈值
        int newCap, newThr = 0; // 新容量,新扩容阈值
        if (oldCap > 0) {  
	     //扩充容量 超过最大容量时,则不再扩充
            if (oldCap >= MAXIMUM_CAPACITY) {
                threshold = Integer.MAX_VALUE;
                return oldTab;
            }
	    //	若无超过容量最大值,就扩充为原来的2倍            
	    //判断新容量是否小于最大容量,大于默认容量16 ,为true则 新扩充阈值 =原来的2倍
            else if ((newCap = oldCap << 1) < MAXIMUM_CAPACITY &&
                     oldCap >= DEFAULT_INITIAL_CAPACITY)
		//左移一位值变为原来的2倍
                newThr = oldThr << 1; // double threshold
        }
	//初始化时执行该语句,扩容前阈值 > 0 则扩容阈值 = 新容量
        else if (oldThr > 0) // initial capacity was placed in threshold
            newCap = oldThr;
        else {               // zero initial threshold signifies using defaults
	    // 容量和扩容阈值均为0时,也就是执行默认方法 ,capacity = 16,threshold = capacity * 0.75 =12 ;
            newCap = DEFAULT_INITIAL_CAPACITY;
            newThr = (int)(DEFAULT_LOAD_FACTOR * DEFAULT_INITIAL_CAPACITY);
        }
	//新扩充阈值等于0时会重新计算扩充阈值
        if (newThr == 0) {
            float ft = (float)newCap * loadFactor;
            newThr = (newCap < MAXIMUM_CAPACITY && ft < (float)MAXIMUM_CAPACITY ?
                      (int)ft : Integer.MAX_VALUE);
        }
	// 赋值
        threshold = newThr;
	//创建扩容后的table
        @SuppressWarnings({"rawtypes","unchecked"})	
            Node<K,V>[] newTab = (Node<K,V>[])new Node[newCap];
        table = newTab;
	//判断扩容前的表数据是否为空
        if (oldTab != null) {
	    //不为空则进行遍历,把每个oldtab移动到newtab表中
            for (int j = 0; j < oldCap; ++j) {
                Node<K,V> e;
		//判断该节点是否为空
                if ((e = oldTab[j]) != null) { 
                    oldTab[j] = null; //清空oldtab[i] 
		     //判断节点下一位是否为空,为空则重新计算在newTab中对应的下标 并赋值给newTab
                    if (e.next == null)
                        newTab[e.hash & (newCap - 1)] = e;
		    //判断该节点是否数据红黑树	
                    else if (e instanceof TreeNode)
			//后续再分析红黑树
                        ((TreeNode<K,V>)e).split(this, newTab, j, oldCap);
		     //节点是链表结构
                    else { // preserve order
			//低位头结点,尾结点
                        Node<K,V> loHead = null, loTail = null;
			//高位头结点,尾结点
                        Node<K,V> hiHead = null, hiTail = null;
                        Node<K,V> next;
                        do {
                            next = e.next;  
			    //这段决定了该结点被分到低位还是高位,依据算式是e.hash mod oldCap,由于oldCap是扩展前数组的大小,
			    //所以一定是2的指数次幂,所以bit一定只有一个高位是1其余全是0  
	                    //这个算式实际是判断e.hash新多出来的有效位是0还是1,若是0则分去低位链表,是1则分去高位链表
                            if ((e.hash & oldCap) == 0) { //等于0判断为低位(原索引)
				 //判断低位尾部是否为空
                                if (loTail == null) 
                                    loHead = e; //赋值给低位头结点
                                else
                                    loTail.next = e; //赋值给低位尾结点下一节点
                                loTail = e;//赋值给低位尾结点
                            }
                            else { //等于1判断为高位(原索引+oldCap)
                                if (hiTail == null)
                                    hiHead = e;//赋值给高位头结点
                                else
                                    hiTail.next = e; //赋值给高位尾结点下一节点
                                hiTail = e;//赋值给高位尾结点
                            }
                        } while ((e = next) != null); //遍历知道链表下一节点为空为止
                        if (loTail != null) {  //低位结点放在新表中原索引位置
                            loTail.next = null;
                            newTab[j] = loHead;
                        }
                        if (hiTail != null) {//高位结点放在新表中(原索引+oldCap)位置
                            hiTail.next = null;
                            newTab[j + oldCap] = hiHead;
                        }
                    }
                }
            }
        }
        return newTab; 
    }
复制代码

put方法和resize方法中用到的Node的源码为

static class Node<K,V> implements Map.Entry<K,V> {
        final int hash;
        final K key;
        V value;
        Node<K,V> next;

        Node(int hash, K key, V value, Node<K,V> next) {
            this.hash = hash;
            this.key = key;
            this.value = value;
            this.next = next;
        }

        public final K getKey()        { return key; }
        public final V getValue()      { return value; }
        public final String toString() { return key + "=" + value; }

        public final int hashCode() {
            return Objects.hashCode(key) ^ Objects.hashCode(value);
        }

        public final V setValue(V newValue) {
            V oldValue = value;
            value = newValue;
            return oldValue;
        }

        public final boolean equals(Object o) {
            if (o == this)
                return true;
            if (o instanceof Map.Entry) {
                Map.Entry<?,?> e = (Map.Entry<?,?>)o;
                if (Objects.equals(key, e.getKey()) &&
                    Objects.equals(value, e.getValue()))
                    return true;
            }
            return false;
        }
    }
复制代码

Node 是 HashMap的内部类,实现了Map.Entry接口,本质是 = 一个映射(键值对) 实现了getKey()、getValue()、equals(Object o)和hashCode()等方法。

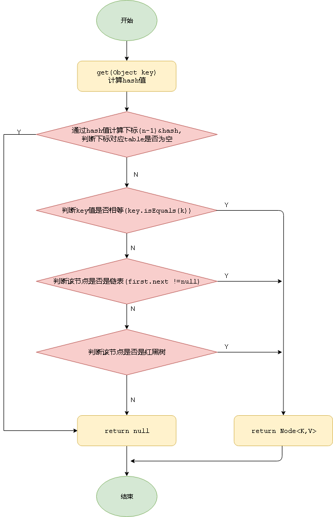
get函数

get方法源码为

public V get(Object key) {
        Node<K,V> e;
	//对key进行hash计算 获取其哈希值
        return (e = getNode(hash(key), key)) == null ? null : e.value;
    }

  final Node<K,V> getNode(int hash, Object key) {
        Node<K,V>[] tab; Node<K,V> first, e; int n; K k;
	//判断table是否为空,且通过(n-1) & hash 计算出的索引对应的tab不能为空 否则返回空值
        if ((tab = table) != null && (n = tab.length) > 0 &&
            (first = tab[(n - 1) & hash]) != null) {
	    //判断第一个结点的key是否与查找的key的值是否相等,相等直接返回
            if (first.hash == hash && // always check first node
                ((k = first.key) == key || (key != null && key.equals(k))))
                return first;                        
	    //判断Node<key,value>[i]的下一节点是否为空
            if ((e = first.next) != null) { 
                if (first instanceof TreeNode)  //若是红黑树直接从树中查找
                    return ((TreeNode<K,V>)first).getTreeNode(hash, key);
		//遍历链表节点 查找判断key是否与要查找的key的值相等(equals()),若存在直接返回
                do {
                    if (e.hash == hash &&
                        ((k = e.key) == key || (key != null && key.equals(k))))
                        return e;
                } while ((e = e.next) != null); 
            }
        }
        return null;
    }
复制代码

其get方法流程图为:

Java集合系列之HashMap源码分析

总结

本文中主要分析了 HashMap的 get,put以及resize方法,后续会继续分析Java的集合源码。

参考文章

Java HashMap工作原理及实现

Java源码分析:HashMap 1.8 相对于1.7 到底更新了什么?

Java集合之HashMap源码解析
原文  https://juejin.im/post/5db0244d6fb9a0207b211906
正文到此结束
Loading...