转载

详细解读 Spring AOP 面向切面编程(二)

本文是《 详细解读 Spring AOP 面向切面编程(一) 》的续集。

在上篇中,我们从写死代码,到使用代理;从编程式 Spring AOP 到声明式 Spring AOP。一切都朝着简单实用主义的方向在发展。沿着 Spring AOP 的方向,Rod Johnson(老罗)花了不少心思,都是为了让我们使用 Spring 框架时不会感受到麻烦,但事实却并非如此。那么,后来老罗究竟对 Spring AOP 做了哪些改进呢?

现在继续!

9.  Spring AOP:切面

之前谈到的 AOP 框架其实可以将它理解为一个拦截器框架,但这个拦截器似乎非常武断。比如说,如果它拦截了一个类,那么它就拦截了这个类中所有的方法。类似地,当我们在使用动态代理的时候,其实也遇到了这个问题。需要在代码中对所拦截的方法名加以判断,才能过滤出我们需要拦截的方法,想想这种做法确实不太优雅。在大量的真实项目中,似乎我们只需要拦截特定的方法就行了,没必要拦截所有的方法。于是,老罗同志借助了 AOP 的一个很重要的工具, Advisor(切面) ,来解决这个问题。它也是 AOP 中的核心!是我们关注的重点!

也就是说,我们可以通过切面,将增强类与拦截匹配条件组合在一起,然后将这个切面配置到 ProxyFactory 中,从而生成代理。

这里提到这个“拦截匹配条件”在 AOP 中就叫做 Pointcut(切点) ,其实说白了就是一个基于表达式的拦截条件罢了。

归纳一下,Advisor(切面)封装了 Advice(增强)与 Pointcut(切点 )。当您理解了这句话后,就往下看吧。

我在 GreetingImpl 类中故意增加了两个方法,都以“good”开头。下面要做的就是拦截这两个新增的方法,而对 sayHello() 方法不作拦截。

@Component
public class GreetingImpl implements Greeting {
    @Override
    public void sayHello(String name) {
        System.out.println("Hello! " + name);
    }
    public void goodMorning(String name) {
        System.out.println("Good Morning! " + name);
    }
    public void goodNight(String name) {
        System.out.println("Good Night! " + name);
    }
}复制代码

在 Spring AOP 中,老罗已经给我们提供了许多切面类了,这些切面类我个人感觉最好用的就是基于正则表达式的切面类。 看看您就明白了:

<?xml version="1.0" encoding="UTF-8"?>
<beans ...">
    <context:component-scan base-package="aop.demo"/>
    <!-- 配置一个切面 -->
    <bean id="greetingAdvisor" class="org.springframework.aop.support.RegexpMethodPointcutAdvisor">
        <property name="advice" ref="greetingAroundAdvice"/>            <!-- 增强 -->
        <property name="pattern" value="aop.demo.GreetingImpl.good.*"/> <!-- 切点(正则表达式) -->
    </bean>
    <!-- 配置一个代理 -->
    <bean id="greetingProxy" class="org.springframework.aop.framework.ProxyFactoryBean">
        <property name="target" ref="greetingImpl"/>                <!-- 目标类 -->
        <property name="interceptorNames" value="greetingAdvisor"/> <!-- 切面 -->
        <property name="proxyTargetClass" value="true"/>            <!-- 代理目标类 -->
    </bean>
</beans>复制代码

注意以上代理对象的配置中的 interceptorNames,它不再是一个增强,而是一个切面,因为已经将增强封装到该切面中了。此外,切面还定义了一个切点(正则表达式),其目的是为了只将满足切点匹配条件的方法进行拦截。

需要强调的是,这里的切点表达式是基于正则表达式的。示例中的“aop.demo.GreetingImpl.good.*”表达式后面的“.*”表示匹配所有字符,翻译过来就是“匹配 aop.demo.GreetingImpl 类中以 good 开头的方法”。

除了 RegexpMethodPointcutAdvisor 以外,在 Spring AOP 中还提供了几个切面类,比如:

  • DefaultPointcutAdvisor:默认切面(可扩展它来自定义切面)

  • NameMatchMethodPointcutAdvisor:根据方法名称进行匹配的切面

  • StaticMethodMatcherPointcutAdvisor:用于匹配静态方法的切面

总的来说,让用户去配置一个或少数几个代理,似乎还可以接受,但随着项目的扩大,代理配置就会越来越多,配置的重复劳动就多了,麻烦不说,还很容易出错。 能否让 Spring 框架为我们自动生成代理呢?

10.  Spring AOP:自动代理(扫描 Bean 名称)

Spring AOP 提供了一个可根据 Bean 名称来自动生成代理的工具,它就是 BeanNameAutoProxyCreator。是这样配置的:

<?xml version="1.0" encoding="UTF-8"?>
<beans ...>
    ...
    <bean class="org.springframework.aop.framework.autoproxy.BeanNameAutoProxyCreator">
        <property name="beanNames" value="*Impl"/>                       <!-- 只为后缀是“Impl”的 Bean 生成代理 -->
        <property name="interceptorNames" value="greetingAroundAdvice"/> <!-- 增强 -->
        <property name="optimize" value="true"/>                         <!-- 是否对代理生成策略进行优化 -->
    </bean>
</beans>复制代码

以上使用 BeanNameAutoProxyCreator 只为后缀为“Impl”的 Bean 生成代理。需要注意的是,这个地方我们不能定义代理接口,也就是 interfaces 属性,因为我们根本就不知道这些 Bean 到底实现了多少接口。此时不能代理接口,而只能代理类。所以这里提供了一个新的配置项,它就是 optimize。若为 true 时,则可对代理生成策略进行优化(默认是 false 的)。也就是说,如果该类有接口,就代理接口(使用 JDK 动态代理);如果没有接口,就代理类(使用 CGLib 动态代理)。而并非像之前使用的 proxyTargetClass 属性那样,强制代理类,而不考虑代理接口的方式。可见 Spring AOP 确实为我们提供了很多很好地服务!

既然 CGLib 可以代理任何的类了,那为什么还要用 JDK 的动态代理呢?肯定您会这样问。

根据多年来实际项目经验得知:CGLib 创建代理的速度比较慢,但创建代理后运行的速度却非常快,而 JDK 动态代理正好相反。如果在运行的时候不断地用 CGLib 去创建代理,系统的性能会大打折扣,所以建议一般在系统初始化的时候用 CGLib 去创建代理,并放入 Spring 的 ApplicationContext 中以备后用。

以上这个例子只能匹配目标类,而不能进一步匹配其中指定的方法,要匹配方法,就要考虑使用切面与切点了。Spring AOP 基于切面也提供了一个自动代理生成器:DefaultAdvisorAutoProxyCreator。

11. Spring AOP:自动代理(扫描切面配置)

为了匹配目标类中的指定方法,我们仍然需要在 Spring 中配置切面与切点:

<?xml version="1.0" encoding="UTF-8"?>
<beans ...>
    ...
    <bean id="greetingAdvisor" class="org.springframework.aop.support.RegexpMethodPointcutAdvisor">
        <property name="pattern" value="aop.demo.GreetingImpl.good.*"/>
        <property name="advice" ref="greetingAroundAdvice"/>
    </bean>
    <bean class="org.springframework.aop.framework.autoproxy.DefaultAdvisorAutoProxyCreator">
        <property name="optimize" value="true"/>
    </bean>
</beans>复制代码

这里无需再配置代理了,因为代理将会由 DefaultAdvisorAutoProxyCreator 自动生成。也就是说,这个类可以扫描所有的切面类,并为其自动生成代理。

看来不管怎样简化,老罗始终解决不了切面的配置,这件繁重的手工劳动。在 Spring 配置文件中,仍然会存在大量的切面配置。然而在有很多情况下 Spring AOP 所提供的切面类真的不太够用了,比如:想拦截指定注解的方法,我们就必须扩展 DefaultPointcutAdvisor 类,自定义一个切面类,然后在 Spring 配置文件中进行切面配置。不做不知道,做了您就知道相当麻烦了。

老罗的解决方案似乎已经掉进了切面类的深渊,这还真是所谓的“面向切面编程”了,最重要的是切面,最麻烦的也是切面。

必须要把切面配置给简化掉,Spring 才能有所突破!

神一样的老罗总算认识到了这一点,接受了网友们的建议,集成了 AspectJ,同时也保留了以上提到的切面与代理配置方式(为了兼容老的项目,更为了维护自己的面子)。将 Spring 与 AspectJ 集成与直接使用 AspectJ 是不同的,我们不需要定义 AspectJ 类(它是扩展了 Java 语法的一种新的语言,还需要特定的编译器),只需要使用 AspectJ 切点表达式即可(它是比正则表达式更加友好的表现形式)。

12.  Spring + AspectJ(基于注解:通过 AspectJ execution 表达式拦截方法)

下面以一个最简单的例子,实现之前提到的环绕增强。先定义一个 Aspect 切面类:

@Aspect
@Component
public class GreetingAspect {
    @Around("execution(* aop.demo.GreetingImpl.*(..))")
    public Object around(ProceedingJoinPoint pjp) throws Throwable {
        before();
        Object result = pjp.proceed();
        after();
        return result;
    }
    private void before() {
        System.out.println("Before");
    }
    private void after() {
        System.out.println("After");
    }
}复制代码

注意:类上面标注的 @Aspect 注解,这表明该类是一个 Aspect(其实就是 Advisor)。该类无需实现任何的接口,只需定义一个方法(方法叫什么名字都无所谓),只需在方法上标注 @Around 注解,在注解中使用了 AspectJ 切点表达式。方法的参数中包括一个 ProceedingJoinPoint 对象,它在 AOP 中称为 Joinpoint(连接点), 可以通过该对象获取方法的任何信息,例如:方法名、参数等。

下面重点来分析一下这个切点表达式:

execution(* aop.demo.GreetingImpl.*(..))

  • execution():表示拦截方法,括号中可定义需要匹配的规则。

  • 第一个“*”:表示方法的返回值是任意的。

  • 第二个“*”:表示匹配该类中所有的方法。

  • (..):表示方法的参数是任意的。

是不是比正则表达式的可读性更强呢?如果想匹配指定的方法,只需将第二个“*”改为指定的方法名称即可。

如何配置呢?看看是有多简单吧:

<?xml version="1.0" encoding="UTF-8"?>
<beans xmlns="http://www.springframework.org/schema/beans"
       xmlns:xsi="http://www.w3.org/2001/XMLSchema-instance"
       xmlns:context="http://www.springframework.org/schema/context"
       xmlns:aop="http://www.springframework.org/schema/aop"
       xsi:schemaLocation="http://www.springframework.org/schema/beans
       http://www.springframework.org/schema/beans/spring-beans.xsd
       http://www.springframework.org/schema/context
       http://www.springframework.org/schema/context/spring-context.xsd
       http://www.springframework.org/schema/aop
       http://www.springframework.org/schema/aop/spring-aop.xsd">
    <context:component-scan base-package="aop.demo"/>
    <aop:aspectj-autoproxy proxy-target-class="true"/>
</beans>复制代码

两行配置就行了,不需要配置大量的代理,更不需要配置大量的切面,真是太棒了!需要注意的是 proxy-target-class="true" 属性,它的默认值是 false,默认只能代理接口(使用 JDK 动态代理),当为 true 时,才能代理目标类(使用 CGLib 动态代理)。

Spring 与 AspectJ 结合的威力远远不止这些,我们来点时尚的吧,拦截指定注解的方法怎么样?

13. Spring + AspectJ(基于注解:通过 AspectJ @annotation 表达式拦截方法)  

为了拦截指定的注解的方法,我们首先需要来自定义一个注解:

@Target(ElementType.METHOD)
@Retention(RetentionPolicy.RUNTIME)
public @interface Tag {
}复制代码

以上定义了一个 @Tag 注解,此注解可标注在方法上,在运行时生效。

只需将前面的 Aspect 类的切点表达式稍作改动:

@Aspect
@Component
public class GreetingAspect {
    @Around("@annotation(aop.demo.Tag)")
    public Object around(ProceedingJoinPoint pjp) throws Throwable {
        ...
    }
    ...
}复制代码

这次使用了 @annotation() 表达式,只需在括号内定义需要拦截的注解名称即可。

直接将 @Tag 注解定义在您想要拦截的方法上,就这么简单:

@Component
public class GreetingImpl implements Greeting {
    @Tag
    @Override
    public void sayHello(String name) {
        System.out.println("Hello! " + name);
    }
}复制代码

以上示例中只有一个方法,如果有多个方法,我们只想拦截其中某些时,这种解决方案会更加有价值。

除了 @Around 注解外,其实还有几个相关的注解,稍微归纳一下吧:

  • @Before:前置增强

  • @After:后置增强

  • @Around:环绕增强

  • @AfterThrowing:抛出增强

  • @DeclareParents:引入增强

此外还有一个 @AfterReturning(返回后增强),也可理解为 Finally 增强,相当于 finally 语句,它是在方法结束后执行的,也就说说,它比 @After 还要晚一些。

最后一个 @DeclareParents 竟然就是引入增强!为什么不叫做 @Introduction 呢?我也不知道为什么,但它干的活就是引入增强。

14. Spring + AspectJ(引入增强)

为了实现基于 AspectJ 的引入增强,我们同样需要定义一个 Aspect 类:

@Aspect
@Component
public class GreetingAspect {
    @DeclareParents(value = "aop.demo.GreetingImpl", defaultImpl = ApologyImpl.class)
    private Apology apology;
}复制代码

只需要在 Aspect 类中定义一个需要引入增强的接口,它也就是运行时需要动态实现的接口。在这个接口上标注了 @DeclareParents 注解,该注解有两个属性:

  • value:目标类

  • defaultImpl:引入接口的默认实现类

我们只需要对引入的接口提供一个默认实现类即可完成引入增强:

public class ApologyImpl implements Apology {
    @Override
    public void saySorry(String name) {
        System.out.println("Sorry! " + name);
    }
}复制代码

以上这个实现会在运行时自动增强到 GreetingImpl 类中,也就是说,无需修改 GreetingImpl 类的代码,让它去实现 Apology 接口,我们单独为该接口提供一个实现类(ApologyImpl),来做 GreetingImpl 想做的事情。

还是用一个客户端来尝试一下吧:

public class Client {
    public static void main(String[] args) {
        ApplicationContext context = new ClassPathXmlApplicationContext("aop/demo/spring.xml");
        Greeting greeting = (Greeting) context.getBean("greetingImpl");
        greeting.sayHello("Jack");
        Apology apology = (Apology) greeting; // 强制转型为 Apology 接口
        apology.saySorry("Jack");
    }
}复制代码

从 Spring ApplicationContext 中获取 greetingImpl 对象(其实是个代理对象),可转型为自己静态实现的接口 Greeting,也可转型为自己动态实现的接口 Apology,切换起来非常方便。

使用 AspectJ 的引入增强比原来的 Spring AOP 的引入增强更加方便了,而且还可面向接口编程(以前只能面向实现类),这也算一个非常巨大的突破。

这一切真的已经非常强大也非常灵活了!但仍然还是有用户不能尝试这些特性,因为他们还在使用 JDK 1.4(根本就没有注解这个东西),怎么办呢?没想到 Spring AOP 为那些遗留系统也考虑到了。

15.  Spring + AspectJ(基于配置)

除了使用 @Aspect 注解来定义切面类以外,Spring AOP 也提供了基于配置的方式来定义切面类:

<?xml version="1.0" encoding="UTF-8"?>
<beans ...">
    <bean id="greetingImpl" class="aop.demo.GreetingImpl"/>
    <bean id="greetingAspect" class="aop.demo.GreetingAspect"/>
    <aop:config>
        <aop:aspect ref="greetingAspect">
            <aop:around method="around" pointcut="execution(* aop.demo.GreetingImpl.*(..))"/>
        </aop:aspect>
    </aop:config>
</beans>复制代码

使用 <aop:config> 元素来进行 AOP 配置,在其子元素中配置切面,包括增强类型、目标方法、切点等信息。

无论您是不能使用注解,还是不愿意使用注解,Spring AOP 都能为您提供全方位的服务。

好了,我所知道的比较实用的 AOP 技术都在这里了,当然还有一些更为高级的特性,由于个人精力有限,这里就不再深入了。

还是依照惯例,给一张牛逼的高清无码思维导图,总结一下以上各个知识点:

详细解读 Spring AOP 面向切面编程(二)

再来一张表格,总结一下各类增强类型所对应的解决方案:

增强类型 基于 AOP 接口 基于 @Aspect 基于 <aop:config>
Before Advice(前置增强) MethodBeforeAdvice @Before < aop:before>
AfterAdvice(后置增强) AfterReturningAdvice <aop:after >
AroundAdvice(环绕增强) MethodInterceptor @Around <aop:around>
ThrowsAdvice(抛出增强 ThrowsAdvice @AfterThrowing <aop:after-throwing>
IntroductionAdvice(引入增强) DelegatingIntroductionInterceptor @DeclareParents <aop:declare-parents>

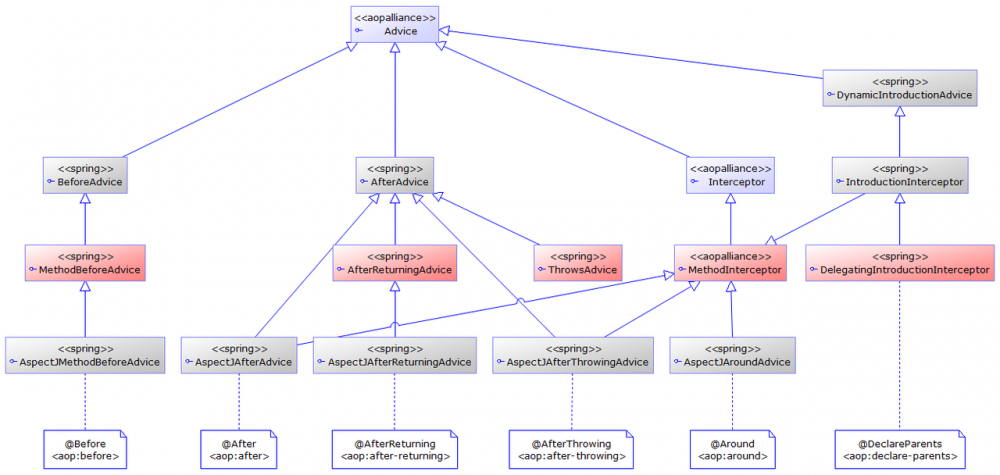
最后给一张 UML 类图描述一下 Spring AOP 的整体架构:

详细解读 Spring AOP 面向切面编程(二)

关注微信公众号【 程序员的梦想 】,专注于Java,SpringBoot,SpringCloud,微服务,Docker以及前后端分离等全栈技术。
详细解读 Spring AOP 面向切面编程(二)
原文  https://juejin.im/post/5db041f3e51d4529fd5aed94
正文到此结束
Loading...