转载

Spring Boot2 系列教程(二十三)理解 Spring Data Jpa

有很多读者留言希望松哥能好好聊聊 Spring Data Jpa! 其实这个话题松哥以前零零散散的介绍过,在我的书里也有介绍过,但是在公众号中还没和大伙聊过,因此本文就和大家来仔细聊聊 Spring Data 和 Jpa!

本文大纲:

Spring Boot2 系列教程(二十三)理解 Spring Data Jpa

1. 故事的主角

1.1 Jpa

1.1.1 JPA 是什么

  1. Java Persistence API:用于对象持久化的 API

  2. Java EE 5.0 平台标准的 ORM 规范,使得应用程序以统一的方式访问持久层

Spring Boot2 系列教程(二十三)理解 Spring Data Jpa

1.1.2 JPA 和 Hibernate 的关系

  1. JPA 是 Hibernate 的一个抽象(就像 JDBC 和 JDBC 驱动的关系);

  2. JPA 是规范:JPA 本质上就是一种 ORM 规范,不是 ORM 框架,这是因为 JPA 并未提供 ORM 实现,它只是制订了一些规范,提供了一些编程的 API 接口,但具体实现则由 ORM 厂商提供实现;

  3. Hibernate 是实现:Hibernate 除了作为 ORM 框架之外,它也是一种 JPA 实现

  4. 从功能上来说, JPA 是 Hibernate 功能的一个子集

1.1.3 JPA 的供应商

JPA 的目标之一是制定一个可以由很多供应商实现的 API,Hibernate 3.2+、TopLink 10.1+ 以及 OpenJPA 都提供了 JPA 的实现,Jpa 供应商有很多,常见的有如下四种:

  1. Hibernate:JPA 的始作俑者就是 Hibernate 的作者,Hibernate 从 3.2 开始兼容 JPA。

  2. OpenJPA:OpenJPA 是 Apache 组织提供的开源项目。

  3. TopLink:TopLink 以前需要收费,如今开源了。

  4. EclipseLink

1.1.4 JPA 的优势

  1. 标准化: 提供相同的 API,这保证了基于 JPA 开发的企业应用能够经过少量的修改就能够在不同的 JPA 框架下运行。

  2. 简单易用,集成方便: JPA 的主要目标之一就是提供更加简单的编程模型,在 JPA 框架下创建实体和创建 Java 类一样简单,只需要使用 javax.persistence.Entity 进行注解;JPA 的框架和接口也都非常简单。

  3. 可媲美JDBC的查询能力: JPA的查询语言是面向对象的,JPA 定义了独特的JPQL,而且能够支持批量更新和修改、JOIN、GROUP BY、HAVING 等通常只有 SQL 才能够提供的高级查询特性,甚至还能够支持子查询。

  4. 支持面向对象的高级特性: JPA 中能够支持面向对象的高级特性,如类之间的继承、多态和类之间的复杂关系,最大限度的使用面向对象的模型

1.1.5 JPA 包含的技术

  1. ORM 映射元数据:JPA 支持 XML 和 JDK 5.0 注解两种元数据的形式,元数据描述对象和表之间的映射关系,框架据此将实体对象持久化到数据库表中。

  2. JPA 的 API:用来操作实体对象,执行CRUD操作,框架在后台完成所有的事情,开发者从繁琐的 JDBC 和 SQL 代码中解脱出来。

  3. 查询语言(JPQL):这是持久化操作中很重要的一个方面,通过面向对象而非面向数据库的查询语言查询数据,避免程序和具体的 SQL 紧密耦合。

1.2 Spring Data

Spring Data 是 Spring 的一个子项目。用于简化数据库访问,支持NoSQL 和 关系数据存储。其主要目标是使数据库的访问变得方便快捷。Spring Data 具有如下特点:

  • SpringData 项目支持 NoSQL 存储:

    1. MongoDB (文档数据库)

    2. Neo4j(图形数据库)

    3. Redis(键/值存储)

    4. Hbase(列族数据库)

  • SpringData 项目所支持的关系数据存储技术:

    1. JDBC

    2. JPA

  • Spring Data Jpa 致力于减少数据访问层 (DAO) 的开发量. 开发者唯一要做的,就是声明持久层的接口,其他都交给 Spring Data JPA 来帮你完成

  • 框架怎么可能代替开发者实现业务逻辑呢?比如:当有一个UserDao.findUserById() 这样一个方法声明,大致应该能判断出这是根据给定条件的 ID 查询出满足条件的 User 对象。Spring Data JPA 做的便是规范方法的名字,根据符合规范的名字来确定方法需要实现什么样的逻辑。

2. 主角的故事

2.1 Jpa 的故事

为了让大伙彻底把这两个东西学会,这里我就先来介绍单纯的 Jpa 使用,然后我们再结合 Spring Data 来看 Jpa 如何使用。

整体步骤如下:

  • 1.使用 IntelliJ IDEA 创建项目,创建时选择 JavaEE Persistence ,如下:

Spring Boot2 系列教程(二十三)理解 Spring Data Jpa
  • 2.创建成功后,添加依赖 jar,由于 Jpa 只是一个规范,因此我们说用 Jpa 实际上必然是用 Jpa 的某一种实现,那么是哪一种实现呢?当然就是 Hibernate 了,所以添加的 jar,实际上来自 Hibernate,如下:

Spring Boot2 系列教程(二十三)理解 Spring Data Jpa
  • 3.添加实体类

接下来在项目中添加实体类,如下:

@Entity(name = "t_book")
public class Book {
    private Long id;
    private String name;
    private String author;

    @Id
    @GeneratedValue(strategy = GenerationType.IDENTITY)
    public Long getId() {
        return id;
    }
    // 省略其他getter/setter
}

首先 @Entity 注解表示这是一个实体类,那么在项目启动时会自动针对该类生成一张表,默认的表名为类名,@Entity 注解的 name 属性表示自定义生成的表名。@Id 注解表示这个字段是一个 id,@GeneratedValue 注解表示主键的自增长策略,对于类中的其他属性,默认都会根据属性名在表中生成相应的字段,字段名和属性名相同,如果开发者想要对字段进行定制,可以使用 @Column 注解,去配置字段的名称,长度,是否为空等等。

  • 4.创建 persistence.xml 文件

JPA 规范要求在类路径的 META-INF 目录下放置 persistence.xml,文件的名称是固定的

<?xml version="1.0" encoding="UTF-8"?>
<persistence xmlns="http://java.sun.com/xml/ns/persistence" version="2.0">
    <persistence-unit name="NewPersistenceUnit" transaction-type="RESOURCE_LOCAL">
        <provider>org.hibernate.jpa.HibernatePersistenceProvider</provider>
        <class>org.javaboy.Book</class>
        <properties>
            <property name="hibernate.connection.url"
                      value="jdbc:mysql:///jpa01?useUnicode=true&characterEncoding=UTF-8"/>
            <property name="hibernate.connection.driver_class" value="com.mysql.jdbc.Driver"/>
            <property name="hibernate.connection.username" value="root"/>
            <property name="hibernate.connection.password" value="123"/>
            <property name="hibernate.archive.autodetection" value="class"/>
            <property name="hibernate.show_sql" value="true"/>
            <property name="hibernate.format_sql" value="true"/>
            <property name="hibernate.hbm2ddl.auto" value="update"/>
        </properties>
    </persistence-unit>
</persistence>

注意:

  1. persistence-unit 的 name 属性用于定义持久化单元的名字, 必填。

  2. transaction-type:指定 JPA 的事务处理策略。RESOURCE_LOCAL:默认值,数据库级别的事务,只能针对一种数据库,不支持分布式事务。如果需要支持分布式事务,使用JTA:transaction-type="JTA"

  3. class 节点表示显式的列出实体类

  4. properties 中的配置分为两部分:数据库连接信息以及Hibernate信息

  • 5.执行持久化操作

EntityManagerFactory entityManagerFactory = Persistence.createEntityManagerFactory("NewPersistenceUnit");
EntityManager manager = entityManagerFactory.createEntityManager();
EntityTransaction transaction = manager.getTransaction();
transaction.begin();
Book book = new Book();
book.setAuthor("罗贯中");
book.setName("三国演义");
manager.persist(book);
transaction.commit();
manager.close();
entityManagerFactory.close();

这里首先根据配置文件创建出来一个 EntityManagerFactory ,然后再根据 EntityManagerFactory 的实例创建出来一个 EntityManager ,然后再开启事务,调用 EntityManager 中的 persist 方法执行一次持久化操作,最后提交事务,执行完这些操作后,数据库中旧多出来一个 t_book 表,并且表中有一条数据。

2.1.1 关于 JPQL

  1. JPQL 语言,即 Java Persistence Query Language 的简称。JPQL 是一种和 SQL 非常类似的中间性和对象化查询语言,它最终会被编译成针对不同底层数据库的 SQL 查询,从而屏蔽不同数据库的差异。JPQL语言的语句可以是 select 语句、update 语句或 delete 语句,它们都通过 Query 接口封装执行。

  2. Query接口封装了执行数据库查询的相关方法。调用 EntityManager 的 createQuery、create NamedQuery 及 createNativeQuery 方法可以获得查询对象,进而可调用 Query 接口的相关方法来执行查询操作。

  3. Query接口的主要方法如下:

  • int executeUpdate();| 用于执行update或delete语句。

  • List getResultList();| 用于执行select语句并返回结果集实体列表。

  • Object getSingleResult();| 用于执行只返回单个结果实体的select语句。

  • Query setFirstResult(int startPosition);| 用于设置从哪个实体记录开始返回查询结果。

  • Query setMaxResults(int maxResult);| 用于设置返回结果实体的最大数。与setFirstResult结合使用可实现分页查询。

  • Query setFlushMode(FlushModeType flushMode);| 设置查询对象的Flush模式。参数可以取2个枚举值:FlushModeType.AUTO 为自动更新数据库记录,FlushMode Type.COMMIT 为直到提交事务时才更新数据库记录。

  • setHint(String hintName, Object value);| 设置与查询对象相关的特定供应商参数或提示信息。参数名及其取值需要参考特定 JPA 实现库提供商的文档。如果第二个参数无效将抛出IllegalArgumentException异常。

  • setParameter(int position, Object value);| 为查询语句的指定位置参数赋值。Position 指定参数序号,value 为赋给参数的值。

  • setParameter(int position, Date d, TemporalType type);| 为查询语句的指定位置参数赋 Date 值。Position 指定参数序号,value 为赋给参数的值,temporalType 取 TemporalType 的枚举常量,包括 DATE、TIME 及 TIMESTAMP 三个,,用于将 Java 的 Date 型值临时转换为数据库支持的日期时间类型(java.sql.Date、java.sql.Time及java.sql.Timestamp)。

  • setParameter(int position, Calendar c, TemporalType type);| 为查询语句的指定位置参数赋 Calenda r值。position 指定参数序号,value 为赋给参数的值,temporalType 的含义及取舍同前。

  • setParameter(String name, Object value);| 为查询语句的指定名称参数赋值。

  • setParameter(String name, Date d, TemporalType type);| 为查询语句的指定名称参数赋 Date 值,用法同前。

  • setParameter(String name, Calendar c, TemporalType type);| 为查询语句的指定名称参数设置Calendar值。name为参数名,其它同前。该方法调用时如果参数位置或参数名不正确,或者所赋的参数值类型不匹配,将抛出 IllegalArgumentException 异常。

2.1.2 JPQL 举例

和在 SQL 中一样,JPQL 中的 select 语句用于执行查询。其语法可表示为:

select_clause form_clause [where_clause] [groupby_clause] [having_clause] [orderby_clause]

其中:

  1. from 子句是查询语句的必选子句。

  2. select 用来指定查询返回的结果实体或实体的某些属性。

  3. from 子句声明查询源实体类,并指定标识符变量(相当于SQL表的别名)。

  4. 如果不希望返回重复实体,可使用关键字 distinct 修饰。select、from 都是 JPQL 的关键字,通常全大写或全小写,建议不要大小写混用。

在 JPQL 中,查询所有实体的 JPQL 查询语句很简单,如下:

select o from Order o

select o from Order as o

这里关键字 as 可以省去,标识符变量的命名规范与 Java 标识符相同,且区分大小写,调用 EntityManager 的 createQuery() 方法可创建查询对象,接着调用 Query 接口的 getResultList() 方法就可获得查询结果集,如下:

Query query = entityManager.createQuery( "select o from Order o");
List orders = query.getResultList();
Iterator iterator = orders.iterator();
while(iterator.hasNext() ) {
  // 处理Order
}

其他方法的与此类似,这里不再赘述。

2.2 Spring Data 的故事

在 Spring Boot 中,Spring Data Jpa 官方封装了太多东西了,导致很多人用的时候不知道底层到底是怎么配置的,本文就和大伙来看看在手工的 Spring 环境下,Spring Data Jpa 要怎么配置,配置完成后,用法和 Spring Boot 中的用法是一致的。

2.2.1 基本环境搭建

首先创建一个普通的 Maven 工程,并添加如下依赖:

<dependencies>
    <dependency>
        <groupId>org.springframework</groupId>
        <artifactId>spring-orm</artifactId>
        <version>5.0.2.RELEASE</version>
    </dependency>
    <dependency>
        <groupId>org.springframework</groupId>
        <artifactId>spring-oxm</artifactId>
        <version>5.0.2.RELEASE</version>
    </dependency>
    <dependency>
        <groupId>org.springframework</groupId>
        <artifactId>spring-aop</artifactId>
        <version>5.0.2.RELEASE</version>
    </dependency>
    <dependency>
        <groupId>org.springframework</groupId>
        <artifactId>spring-aspects</artifactId>
        <version>5.0.2.RELEASE</version>
    </dependency>
    <dependency>
        <groupId>mysql</groupId>
        <artifactId>mysql-connector-java</artifactId>
        <version>5.1.27</version>
    </dependency>
    <dependency>
        <groupId>org.springframework</groupId>
        <artifactId>spring-context-support</artifactId>
        <version>5.0.2.RELEASE</version>
    </dependency>
    <dependency>
        <groupId>org.springframework</groupId>
        <artifactId>spring-expression</artifactId>
        <version>5.0.2.RELEASE</version>
    </dependency>
    <dependency>
        <groupId>org.hibernate</groupId>
        <artifactId>hibernate-core</artifactId>
        <version>5.2.12.Final</version>
    </dependency>
    <dependency>
        <groupId>org.hibernate</groupId>
        <artifactId>hibernate-jpamodelgen</artifactId>
        <version>5.2.12.Final</version>
    </dependency>
    <dependency>
        <groupId>com.alibaba</groupId>
        <artifactId>druid</artifactId>
        <version>1.0.29</version>
    </dependency>
    <dependency>
        <groupId>org.springframework.data</groupId>
        <artifactId>spring-data-jpa</artifactId>
        <version>1.11.3.RELEASE</version>
    </dependency>
</dependencies>

这里除了 Jpa 的依赖之外,就是 Spring Data Jpa 的依赖了。

接下来创建一个 User 实体类,创建方式参考 Jpa 中实体类的创建方式,这里不再赘述。

接下来在 resources 目录下创建一个 applicationContext.xml 文件,并配置Spring  和 Jpa,如下:

<context:property-placeholder location="classpath:db.properties"/>
<context:component-scan base-package="org.javaboy"/>
<bean class="com.alibaba.druid.pool.DruidDataSource" id="dataSource">
    <property name="driverClassName" value="${db.driver}"/>
    <property name="url" value="${db.url}"/>
    <property name="username" value="${db.username}"/>
    <property name="password" value="${db.password}"/>
</bean>
<bean class="org.springframework.orm.jpa.LocalContainerEntityManagerFactoryBean" id="entityManagerFactory">
    <property name="dataSource" ref="dataSource"/>
    <property name="jpaVendorAdapter">
        <bean class="org.springframework.orm.jpa.vendor.HibernateJpaVendorAdapter"/>
    </property>
    <property name="packagesToScan" value="org.javaboy.model"/>
    <property name="jpaProperties">
        <props>
            <prop key="hibernate.show_sql">true</prop>
            <prop key="hibernate.format_sql">true</prop>
            <prop key="hibernate.hbm2ddl.auto">update</prop>
            <prop key="hibernate.dialect">org.hibernate.dialect.MySQL57Dialect</prop>
        </props>
    </property>
</bean>
<bean class="org.springframework.orm.jpa.JpaTransactionManager" id="transactionManager">
    <property name="entityManagerFactory" ref="entityManagerFactory"/>
</bean>
<tx:annotation-driven transaction-manager="transactionManager"/>
<!-- 配置jpa -->
<jpa:repositories base-package="org.javaboy.dao"
                  entity-manager-factory-ref="entityManagerFactory"/>

这里和 Jpa 相关的配置主要是三个:

  • 一个是 entityManagerFactory

  • 一个是 Jpa 的事务

  • 一个是配置 dao 的位置

配置完成后,就可以在 org.javaboy.dao 包下创建相应的 Repository 了,如下:

public interface UserDao extends Repository<User, Long> {
    User getUserById(Long id);
}

getUserById 表示根据 id 去查询 User 对象,只要我们的方法名称符合类似的规范,就不需要写 SQL,具体的规范一会来说。好了,接下来,创建 Service 和 Controller 来调用这个方法,如下:

@Service
@Transactional
public class UserService {
    @Resource
    UserDao userDao;

    public User getUserById(Long id) {
        return userDao.getUserById(id);
    }
}
public void test1() {
    ClassPathXmlApplicationContext ctx = new ClassPathXmlApplicationContext("applicationContext.xml");
    UserService userService = ctx.getBean(UserService.class);
    User user = userService.getUserById(1L);
    System.out.println(user);
}

这样,就可以查询到 id 为 1 的用户了。

2.2.2 Repository

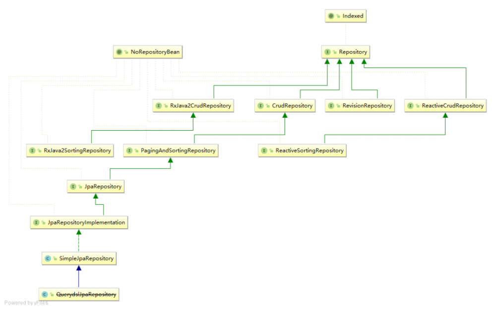
上文我们自定义的 UserDao 实现了 Repository 接口,这个 Repository 接口是什么来头呢?

首先来看 Repository 的一个继承关系图:

Spring Boot2 系列教程(二十三)理解 Spring Data Jpa

可以看到,实现类不少。那么到底如何理解 Repository 呢?

  1. Repository 接口是 Spring Data 的一个核心接口,它不提供任何方法,开发者需要在自己定义的接口中声明需要的方法 public interface Repository<T, ID extends Serializable> { }
  2. 若我们定义的接口继承了 Repository, 则该接口会被 IOC 容器识别为一个 Repository Bean,进而纳入到 IOC 容器中,进而可以在该接口中定义满足一定规范的方法。

  3. Spring Data可以让我们只定义接口,只要遵循 Spring Data 的规范,就无需写实现类。

  4. 与继承 Repository 等价的一种方式,就是在持久层接口上使用 @RepositoryDefinition 注解,并为其指定 domainClass 和 idClass 属性。像下面这样:

@RepositoryDefinition(domainClass = User.class, idClass = Long.class)
public interface UserDao
{
    User findById(Long id);
    List<User> findAll();
}

基础的 Repository 提供了最基本的数据访问功能,其几个子接口则扩展了一些功能,它的几个常用的实现类如下:

  • CrudRepository:继承 Repository,实现了一组 CRUD 相关的方法

  • PagingAndSortingRepository:继承 CrudRepository,实现了一组分页排序相关的方法

  • JpaRepository:继承 PagingAndSortingRepository,实现一组 JPA 规范相关的方法

  • 自定义的 XxxxRepository 需要继承 JpaRepository,这样的 XxxxRepository 接口就具备了通用的数据访问控制层的能力。

  • JpaSpecificationExecutor:不属于Repository 体系,实现一组 JPA Criteria 查询相关的方法

2.2.3 方法定义规范

2.2.3.1 简单条件查询

  • 按照 Spring Data 的规范,查询方法以 find | read | get 开头

  • 涉及条件查询时,条件的属性用条件关键字连接,要注意的是:条件属性以首字母大写

例如:定义一个 Entity 实体类:

class User{
   private String firstName;
   private String lastName;
}

使用 And 条件连接时,条件的属性名称与个数要与参数的位置与个数一一对应,如下:

findByLastNameAndFirstName(String lastName,String firstName);
  • 支持属性的级联查询. 若当前类有符合条件的属性, 则优先使用, 而不使用级联属性. 若需要使用级联属性, 则属性之间使用 _ 进行连接.

查询举例:

  • 按照 id 查询

User getUserById(Long id);
User getById(Long id);
  • 查询所有年龄小于 90 岁的人

List<User> findByAgeLessThan(Long age);
  • 查询所有姓赵的人

List<User> findByUsernameStartingWith(String u);
  • 查询所有姓赵的、并且 id 大于 50 的人

List<User> findByUsernameStartingWithAndIdGreaterThan(String name, Long id);
  • 查询所有姓名中包含"上"字的人

List<User> findByUsernameContaining(String name);
  • 查询所有姓赵的或者年龄大于 90 岁的

List<User> findByUsernameStartingWithOrAgeGreaterThan(String name, Long age);
  • 查询所有角色为 1 的用户

List<User> findByRole_Id(Long id);

2.2.3.2 支持的关键字

支持的查询关键字如下图:

Spring Boot2 系列教程(二十三)理解 Spring Data Jpa

2.2.3.3 查询方法流程解析

为什么写上方法名,JPA就知道你想干嘛了呢?假如创建如下的查询: findByUserDepUuid() ,框架在解析该方法时,首先剔除 findBy,然后对剩下的属性进行解析,假设查询实体为Doc:

  1. 先判断 userDepUuid (根据 POJO 规范,首字母变为小写)是否为查询实体的一个属性,如果是,则表示根据该属性进行查询;如果没有该属性,继续第二步;

  2. 从右往左截取第一个大写字母开头的字符串(此处为 Uuid),然后检查剩下的字符串是否为查询实体的一个属性,如果是,则表示根据该属性进行查询;如果没有该属性,则重复第二步,继续从右往左截取;最后假设 user 为查询实体的一个属性;

  3. 接着处理剩下部分(DepUuid),先判断 user 所对应的类型是否有depUuid属性,如果有,则表示该方法最终是根据 “ Doc.user.depUuid” 的取值进行查询;否则继续按照步骤 2 的规则从右往左截取,最终表示根据 “Doc.user.dep.uuid” 的值进行查询。

  4. 可能会存在一种特殊情况,比如 Doc 包含一个 user 的属性,也有一个 userDep 属性,此时会存在混淆。可以明确在属性之间加上 "_" 以显式表达意图,比如 "findByUser_DepUuid()" 或者 "findByUserDep_uuid()"

  5. 还有一些特殊的参数:例如分页或排序的参数:

Page<UserModel> findByName(String name, Pageable pageable);
List<UserModel> findByName(String name, Sort sort);

2.2.3.4 @Query 注解

有的时候,这里提供的查询关键字并不能满足我们的查询需求,这个时候就可以使用 @Query 关键字,来自定义查询 SQL,例如查询 Id 最大的 User:

@Query("select u from t_user u where id=(select max(id) from t_user)")
User getMaxIdUser();

如果查询有参数的话,参数有两种不同的传递方式,

  • 利用下标索引传参,索引参数如下所示,索引值从1开始,查询中 ”?X” 个数需要与方法定义的参数个数相一致,并且顺序也要一致:

@Query("select u from t_user u where id>?1 and username like ?2")
List<User> selectUserByParam(Long id, String name);
  • 命名参数(推荐):这种方式可以定义好参数名,赋值时采用@Param("参数名"),而不用管顺序:

@Query("select u from t_user u where id>:id and username like :name")
List<User> selectUserByParam2(@Param("name") String name, @Param("id") Long id);

查询时候,也可以是使用原生的 SQL 查询,如下:

@Query(value = "select * from t_user",nativeQuery = true)
List<User> selectAll();

2.2.3.5 @Modifying 注解

涉及到数据修改操作,可以使用 @Modifying 注解,@Query 与 @Modifying 这两个 annotation 一起声明,可定义个性化更新操作,例如涉及某些字段更新时最为常用,示例如下:

@Modifying
@Query("update t_user set age=:age where id>:id")
int updateUserById(@Param("age") Long age, @Param("id") Long id);

注意:

  1. 可以通过自定义的 JPQL 完成 UPDATE 和 DELETE 操作. 注意: JPQL 不支持使用 INSERT

  2. 方法的返回值应该是 int,表示更新语句所影响的行数

  3. 在调用的地方必须加事务,没有事务不能正常执行

  4. 默认情况下, Spring Data 的每个方法上有事务, 但都是一个只读事务. 他们不能完成修改操作

说到这里,再来顺便说说 Spring Data 中的事务问题:

  1. Spring Data 提供了默认的事务处理方式,即所有的查询均声明为只读事务。

  2. 对于自定义的方法,如需改变 Spring Data 提供的事务默认方式,可以在方法上添加 @Transactional 注解。

  3. 进行多个 Repository 操作时,也应该使它们在同一个事务中处理,按照分层架构的思想,这部分属于业务逻辑层,因此,需要在Service 层实现对多个 Repository 的调用,并在相应的方法上声明事务。

好了,关于Spring Data Jpa 本文就先说这么多。

Spring Boot2 系列教程(二十三)理解 Spring Data Jpa

Spring Boot2 系列教程(二十三)理解 Spring Data Jpa

1 Spring Boot2 系列教程(一)纯 Java 搭建 SSM 项目

2、 Spring Boot2 系列教程(二)创建 Spring Boot 项目的三种方式

3、 Spring Boot2 系列教程(三)理解 spring-boot-starter-parent

4、 Spring Boot2 系列教程(四)理解配置文件 application.properties !

5、 Spring Boot2 系列教程(五)Spring Boot中的 yaml 配置

6、 Spring Boot2 系列教程(六)自定义 Spring Boot 中的 starter

7、 Spring Boot2 系列教程(七)理解自动化配置的原理

14、 Spring Boot2 系列教程(十四)CORS 解决跨域问题

16、 Spring Boot2 系列教程(十六)定时任务的两种实现方式

21、 Spring Boot2 系列教程(二十一)整合 MyBatis

Spring Boot2 系列教程(二十三)理解 Spring Data Jpa

喜欢就点个 "在看" 呗^_^

原文  http://mp.weixin.qq.com/s?__biz=MzI1NDY0MTkzNQ==&mid=2247486935&idx=2&sn=dc8d2596d9238f27db47c7e74696bd76
正文到此结束
Loading...