转载

SpringCloud服务调用源码解析汇总

相信我,你会收藏这篇文章的,本篇文章涉及Ribbon、Hystrix、Feign三个组件的源码解析

Ribbon架构剖析

这篇文章介绍了Ribbon的基础架构,也就是下图涉及到的6大组件:

SpringCloud服务调用源码解析汇总

Ribbon源码解析

这篇文章以上篇文章为基础,详细介绍了Ribbon的代码执行流程:Ribbon的自动装配->请求拦截器->负载均衡

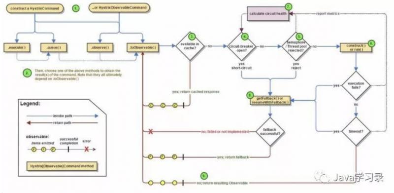
Hystrix工作流程解析

这篇文章详细介绍了Hystrix的工作流程,也就是如下图涉及到的9个步骤:

SpringCloud服务调用源码解析汇总

Hystrix失败处理逻辑解析

这篇文章详细介绍了当Hystrix执行过程中遇到:熔断器打开、线程池/信号量跑满、调用超时

、调用失败四种场景时的处理逻辑

Hystrix熔断器

这篇文章介绍了Hystrix熔断器的初始化、以及何时打开、何时会进行半开尝试、何时会关闭的状态流转

Feign自动装配

这篇文章介绍了Feign的自动装配原理

Feign整合Ribbon和Hystrix源码解析

这篇文章以上面所有文章为基础,描述了在生产环境中SpringCloud各个微服务之间的服务调用的源码

SpringCloud服务调用源码解析汇总

原文  https://segmentfault.com/a/1190000021007713
正文到此结束
Loading...