转载

Java日志系统从入门到崩溃

前言

最早开始撸码当时就遇到几次日志 jar 包冲突的问题,当时也是很烦躁,毕竟了解的也不多,什么那里 4j ,这里 4j ,还有什么桥接包,而且在我感觉他们的包名都还差不多!!我当时是比较懵逼的,上网搜了下,随便看到一个类似这种桥接过去桥接过来的图我就懵,都是些啥玩意儿

Java日志系统从入门到崩溃

最近项目中突然发现我们自己的工程对于日志的记录也不是很好,很多各种日志的注解大家用的也不一样,有 @Log4j ,也有 @Slf4j 的,也有 @Log4j2 的,索性干脆彻底去了解一下日志系统

由于个人一直觉得现在学习技术是很好的年代,毕竟我们在前人已经踩过的坑,总结过的经验之上来学习,相当于站在了巨人的肩膀上,但同时也是最坏的时代,我们对于新技术可能还是很了解,但是这些新技术到底为什么出现,它们到底解决了什么问题,时代选择了这些技术一定是有原因的,我们不清楚技术发展的历史,就像国外不清楚我们中华民族的历史,所以会曲解我们一样

言归正传,虽然看着日志系统很乱,很难梳理清楚,可能名字都不是很好记,但我们要是从日志系统本身的发展历史去了解一次,可能就会更加明白为什么会出现现在这种情况了

日志系统发展历史

System.out和System.err

这应该是最早的日志记录方式吧,但是不灵活也不可配置,要么就是全部打印,要么就是全部不打印,没有一个统一的日志级别

Log4j

在1996年初, E.U.SEMPER (欧洲安全电子市场)项目决定编写自己的跟踪 API ,最后该 API 演变为 Log4jLog4j 日志软件包一经推出就备受欢迎,当然这里必须要提到一个人,就是 Log4j 的主要贡献者,这个大佬:

Ceki Gülcü

可能应该叫巨佬了。。。后面你就明白了,后来 Log4j 成为了 Apache 基金会项目中的一员,同时 Log4j 的火爆,让 Log4j 一度成为业内日志标杆。(据说 Apache 基金会还曾经建议 Sun 引入 Log4jjava 的标准库中,但是 sun 拒绝了)

JUL(Java Util Logging)

果然 Sun 有自己的考虑,2002年2月 Java1.4 发布, Sun 竟然推出了自己的日志库 Java Util Logging ,其实很多日志的实现思想也都是仿照 Log4j ,毕竟 Log4j 先出来很多年了,已经很成熟了此时,这两个日志工具打架,显然 Log4j 是更胜一筹

它们打架感觉就是互相竞争, Sun 心里可能在想,不就是做个日志工具嘛,谁不会!当然好景不长

JCL(Jakarta Commons Logging)

Apache : 玩编程,谁玩的过我!你不让我成为 JDK 标准,我就自己成为日志标准,哼!(完全个人意淫。。。)

于是 JUL 刚出来不久,2002年8月 Apache 又推出了日志接口 Jakarta Commons Logging ,也就是日志抽象层,当然也提供了一个默认实现 Simple Log ,这野心很大,想一统日志抽象(就像以前的 JDBC 一统数据库访问层),让日志产品去实现它的抽象,这样只要你的日志代码依赖的是 JCL 的接口,你就可以很方便的在 Log4jJUL 之间做切换,当时日志领域大概是这样的结构,当然也还是方便理解的,也很优雅

Java日志系统从入门到崩溃

但是好景不长,在使用过程中,虽然现在日志系统在 JCL 的统一下很优雅,很美好,但大家发现了 JCL 还不够好,有些人甚至认为 JCL 造成的问题比解决的问题还多...emmm 【抱怨地址】

Java日志系统从入门到崩溃

Slf4j(Simple Logging Facade for Java)

所以大佬粗线, Ceki Gülcü (也就是 Log4j 的作者)由于一些原因离开了 Apache ,之后觉得 JCL 不好,于是于2005年自己撸出一个新工程,也就是一套新日志接口(有得也叫日志门面): Slf4j(Simple Logging Facade for Java) ,感觉粗来了么。。。这战争的硝烟,明显这个 Slf4j 是直指 JCL 啊,但是后面确实也证明了 Slf4j 是要比 JCL 在很多地方更优秀

Ceki Gülcü:玩接口,我一个人就是一支军队!

但是由于 Slf4j 出来的较晚,而且还只是一个日志接口,所以之前已经出现的日志产品,如 JCLLog4j 都是没有实现这个接口的,所以尴尬的是光有一个接口,没有实现的产品也是很憋屈啊,就算开发者想用 Slf4j 也是用不了,这时候,大佬发话了

Ceki Gülcü:别急,我早帮你们想好了,要让 Sun 或者 Apache 这两个庞然大物来实现我的接口,太南啦,老铁,但。。。我帮你们实现,不就完了么。。。

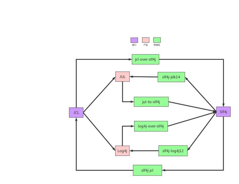
于是大佬 Ceki Gülcü 撸出了之前提到的桥接包,也就是这种类似适配器模式

Java日志系统从入门到崩溃

好了,大佬提供了桥接包,于是日志系统现在有了这样的结构

Java日志系统从入门到崩溃

但是其实之前很多 Java 应用应该依赖的 JCL ,所以光有日志产品桥接包,好像还不够

Ceki Gülcü:没问题,不就是不够桥接包么,我写,我来证明Slf4j是最完美的

于是有了 JCL 的桥接包

Java日志系统从入门到崩溃

相当于此时的桥接包就是分了两种情况

  1. 之前 Java 应用用的日志接口(如 JCL
  2. 之前 Java 应用用的日志产品(如 Log4j

那我们如果在考虑这种场景呢?

假设你的 Java 应用使用了 Spring 的第三方的框架,但是假设 Spring 默认用 JCL ,并且最终用的 JUL 打印的日志,但是你的系统使用了 Slf4j 作为日志接口,日志产品使用了 Log4j ,那。。。不出意外的话。。。你将有两种日志输出,两种日志的打印方式不统一,到时候解决bug的时候就很恼火,而且配置日志的配置文件还需要两份。

Java日志系统从入门到崩溃

所以为了方便统一应用中的所有日志,大佬发话了

Ceki Gülcü:没事,大家都选择用Slf4j统一吧,我来帮大家统一,没有事是桥接包解决不了的,有的话,那就再来个

Java日志系统从入门到崩溃

当然此时这种场景也是符合之前说的两种情况的,因此现在日志系统大体应该是这样的

Java日志系统从入门到崩溃

总结一句话就是:大佬撸完。。。

但好景又不长,大佬毕竟是大佬, Log4j 不就是自己写的么,所以最清楚 Log4j 缺点的人也正是他

Logback

由于使用Slf4j,需要一次桥接包,也就是之前的日志产品都不是正统的Slf4j的实现,因此,2006年,出自 Ceki Gülcü 之手的日志产品Logback应运而生,而且大佬还专门写了一篇 文章

Java日志系统从入门到崩溃

是不是这太针对了。。。哈哈哈哈,就是这么无情,当然都是他写的,他肯定是最清楚这两者实现的区别

肯定的, Logback 是完美实现了 Slf4j ,于是现在日志系统变成了

Java日志系统从入门到崩溃

ok了,现在咱们有了2个日志接口,3个日志产品,大家也都看起来相安无事。。。但。。。 Slf4j+Logback 的模式,显然很冲击 JCL+Log4j ,并且本身 Logback 确实比 Log4j 性能更优,设计更为合理,所以。。。老东家Apache可就坐不住了

Log4j2

在2012年, Apache 直接推出新项目,不是 Log4j1.x 升级,而是新项目 Log4j2 ,因为 Log4j2 是完全不兼容 Log4j1.x

并且很微妙的, Log4j2 几乎涵盖 Logback 所有的特性(这不是对着干是啥~而且还有抄袭的嫌疑。。。哈哈哈),更甚者的 Log4j2 也搞了分离的设计,分化成 log4j-apilog4j-core ,这个 log4j-api 也是日志接口, log4j-core 才是日志产品。。。

emmm,我看到这,我都有点崩溃了

现在我们可有了3个日志接口,以及4个日志产品。。。当然 Apache 也知道该做啥,为了让大家可以接入自己的 Log4j2 ,那不就是桥嘛,不就是桥嘛, Apache 也麻溜的推出了它的桥接包,所以。。。

唉,所以我都不敢画图了。。。

Java日志系统从入门到崩溃

总结到这,我们可以吸取什么经验么?

  1. 不写接口的坏处
  2. 没有什么问题是加一个层适配器(接口)解决不了的,如果有,那就再加一层
原文  https://segmentfault.com/a/1190000021121882
正文到此结束
Loading...