转载

经典面试题: 为啥 ConcurrentHashMap 读操作不需要加锁?

点击上方  视学算法   ,选择  星标  公众号

重磅资讯、干货,第一时间送达

http://tinyurl.com/y685vvv9

  • ConcurrentHashMap的简介

  • get操作源码

  • volatile登场

  • 是加在数组上的volatile吗?

  • 用volatile修饰的Node

  • 总结

我们知道,ConcurrentHashmap(1.8)这个并发集合框架是线程安全的,当你看到源码的get操作时,会发现get操作全程是没有加任何锁的,这也是这篇博文讨论的问题——为什么它不需要加锁呢?

ConcurrentHashMap的简介

我想有基础的同学知道在jdk1.7中是采用Segment + HashEntry + ReentrantLock的方式进行实现的,而1.8中放弃了Segment臃肿的设计,取而代之的是采用Node + CAS + Synchronized来保证并发安全进行实现。

  • JDK1.8的实现降低锁的粒度,JDK1.7版本锁的粒度是基于Segment的,包含多个HashEntry,而JDK1.8锁的粒度就是HashEntry(首节点)

  • JDK1.8版本的数据结构变得更加简单,使得操作也更加清晰流畅,因为已经使用synchronized来进行同步,所以不需要分段锁的概念,也就不需要Segment这种数据结构了,由于粒度的降低,实现的复杂度也增加了

  • JDK1.8使用红黑树来优化链表,基于长度很长的链表的遍历是一个很漫长的过程,而红黑树的遍历效率是很快的,代替一定阈值的链表,这样形成一个最佳拍档

经典面试题: 为啥 ConcurrentHashMap 读操作不需要加锁?

get操作源码

  • 首先计算hash值,定位到该table索引位置,如果是首节点符合就返回

  • 如果遇到扩容的时候,会调用标志正在扩容节点ForwardingNode的find方法,查找该节点,匹配就返回

  • 以上都不符合的话,就往下遍历节点,匹配就返回,否则最后就返回null

get没有加锁的话,ConcurrentHashMap是如何保证读到的数据不是脏数据的呢?

volatile登场

对于可见性,Java提供了volatile关键字来保证可见性、有序性。但不保证原子性。

普通的共享变量不能保证可见性,因为普通共享变量被修改之后,什么时候被写入主存是不确定的,当其他线程去读取时,此时内存中可能还是原来的旧值,因此无法保证可见性。

  • volatile关键字对于基本类型的修改可以在随后对多个线程的读保持一致,但是对于引用类型如数组,实体bean,仅仅保证引用的可见性,但并不保证引用内容的可见性。。

  • 禁止进行指令重排序。

背景:为了提高处理速度,处理器不直接和内存进行通信,而是先将系统内存的数据读到内部缓存(L1,L2或其他)后再进行操作,但操作完不知道何时会写到内存。

  • 如果对声明了volatile的变量进行写操作,JVM就会向处理器发送一条指令,将这个变量所在缓存行的数据写回到系统内存。但是,就算写回到内存,如果其他处理器缓存的值还是旧的,再执行计算操作就会有问题。

  • 在多处理器下,为了保证各个处理器的缓存是一致的,就会实现缓存一致性协议,当某个CPU在写数据时,如果发现操作的变量是共享变量,则会通知其他CPU告知该变量的缓存行是无效的,因此其他CPU在读取该变量时,发现其无效会重新从主存中加载数据。

经典面试题: 为啥 ConcurrentHashMap 读操作不需要加锁?

总结下来:

第一:使用volatile关键字会强制将修改的值立即写入主存;

第二:使用volatile关键字的话,当线程2进行修改时,会导致线程1的工作内存中缓存变量的缓存行无效(反映到硬件层的话,就是CPU的L1或者L2缓存中对应的缓存行无效);

第三:由于线程1的工作内存中缓存变量的缓存行无效,所以线程1再次读取变量的值时会去主存读取。

是加在数组上的volatile吗?

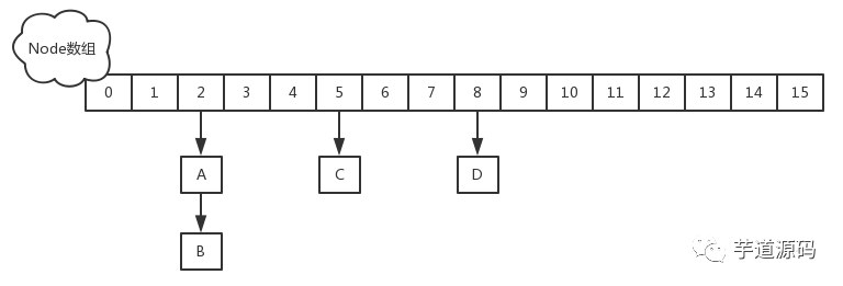
我们知道volatile可以修饰数组的,只是意思和它表面上看起来的样子不同。举个栗子,volatile int array[10]是指array的地址是volatile的而不是数组元素的值是volatile的.

用volatile修饰的Node

get操作可以无锁是由于Node的元素val和指针next是用volatile修饰的,在多线程环境下线程A修改结点的val或者新增节点的时候是对线程B可见的。

既然volatile修饰数组对get操作没有效果那加在数组上的volatile的目的是什么呢?

其实就是为了使得Node数组在扩容的时候对其他线程具有可见性而加的volatile

总结

  • 在1.8中ConcurrentHashMap的get操作全程不需要加锁,这也是它比其他并发集合比如hashtable、用Collections.synchronizedMap()包装的hashmap;安全效率高的原因之一。

  • get操作全程不需要加锁是因为Node的成员val是用volatile修饰的和数组用volatile修饰没有关系。

  • 数组用volatile修饰主要是保证在数组扩容的时候保证可见性。

- END -

如果看到这里,说明你喜欢这篇文章,请 转发 、点赞 扫描下方二维码 或者微信搜索「 perfect_iscas 」,添加好友后即可获得 10套程序员全栈课程+1000套PPT和简历模板 向我私聊「 进群 」二字即可进入高质量交流群。

扫描二维码进群↓

经典面试题: 为啥 ConcurrentHashMap 读操作不需要加锁?

经典面试题: 为啥 ConcurrentHashMap 读操作不需要加锁?

在看  经典面试题: 为啥 ConcurrentHashMap 读操作不需要加锁?

原文  http://mp.weixin.qq.com/s?__biz=MzU4NjIxODMyOQ==&mid=2247487393&idx=5&sn=64caebf6e8dd9c35bcc572e018b3c9af
正文到此结束
Loading...