转载

Spring源码学习笔记之基于ClassPathXmlApplicationContext进行bean标签解析

bean 标签在spring的配置文件中, 是非常重要的一个标签, 即便现在boot项目比较流行, 但是还是有必要理解bean标签的解析流程,有助于我们进行

基于注解配置, 也知道各个标签的作用,以及是怎样被spring识别的, 以及配置的时候需要注意的点.

传统的spring项目,spring内部启动的方式是基于ClassPathXmlApplicationContext启动的:

@Test
    public void test1() {
        //传入spring的配置文件路径
        ApplicationContext classPathXmlApplicationContext = new ClassPathXmlApplicationContext("spring.xml");
        
        System.out.println("");
    }

// 调用有参构造,设置spring配置文件的位置
  public ClassPathXmlApplicationContext(String configLocation) throws BeansException {
   this(new String[] {configLocation}, true, null);
  }

//进一步跟进
public ClassPathXmlApplicationContext(
      String[] configLocations, boolean refresh, @Nullable ApplicationContext parent)
      throws BeansException {
   // 此处parent 为null 
   super(parent);

   //创建解析器,解析configLocations
   setConfigLocations(configLocations);
   // refresh = true 
   if (refresh) {
      //刷新spring容器,bean标签的核心方法
      refresh();
   }
}

//进一步跟进refresh 方法

public Collection<ApplicationListener<?>> getApplicationListeners() {
   return this.applicationListeners;
}

/*
 * 该方法是spring容器初始化的核心方法。是spring容器初始化的核心流程,是一个典型的父类模板设计模式的运用
 *    根据不同的上下文对象,会掉到不同的上下文对象子类方法中
 *
 * 核心上下文子类有:
 * ClassPathXmlApplicationContext
 * FileSystemXmlApplicationContext
 * AnnotationConfigApplicationContext
 * EmbeddedWebApplicationContext(springboot)
 *
 * 方法重要程度:
 *  0:不重要,可以不看
 *  1:一般重要,可看可不看
 *  5:非常重要,一定要看
 * */
@Override
public void refresh() throws BeansException, IllegalStateException {
   synchronized (this.startupShutdownMonitor) {
      //为容器初始化做准备,重要程度:0
      // Prepare this context for refreshing.
      prepareRefresh();

      /*
         重要程度:5

        1、创建BeanFactory对象
      * 2、xml解析
      *  传统标签解析:bean、import等
      *  自定义标签解析 如:<context:component-scan base-package="com.xiangxue.jack"/>
      *  自定义标签解析流程:
      *     a、根据当前解析标签的头信息找到对应的namespaceUri
      *     b、加载spring所以jar中的spring.handlers文件。并建立映射关系
      *     c、根据namespaceUri从映射关系中找到对应的实现了NamespaceHandler接口的类
      *     d、调用类的init方法,init方法是注册了各种自定义标签的解析类
      *     e、根据namespaceUri找到对应的解析类,然后调用paser方法完成标签解析
      *
      * 3、把解析出来的xml标签封装成BeanDefinition对象
      * */
      // Tell the subclass to refresh the internal bean factory.
      //此处创建bean 工厂, 解析bean 标签以及处理 component-scan 标签的核心方法
      ConfigurableListableBeanFactory beanFactory = obtainFreshBeanFactory();

      // Prepare the bean factory for use in this context.
      prepareBeanFactory(beanFactory);

      try {
         // Allows post-processing of the bean factory in context subclasses.
         postProcessBeanFactory(beanFactory);

         // Invoke factory processors registered as beans in the context.
         invokeBeanFactoryPostProcessors(beanFactory);

         // Register bean processors that intercept bean creation.
         registerBeanPostProcessors(beanFactory);

         // Initialize message source for this context.
         initMessageSource();

         // Initialize event multicaster for this context.
         initApplicationEventMulticaster();

         // Initialize other special beans in specific context subclasses.
         onRefresh();

         // Check for listener beans and register them.
         registerListeners();

         // Instantiate all remaining (non-lazy-init) singletons.
         finishBeanFactoryInitialization(beanFactory);

         // Last step: publish corresponding event.
         finishRefresh();
      }

      catch (BeansException ex) {
         if (logger.isWarnEnabled()) {
            logger.warn("Exception encountered during context initialization - " +
                  "cancelling refresh attempt: " + ex);
         }

         // Destroy already created singletons to avoid dangling resources.
         destroyBeans();

         // Reset 'active' flag.
         cancelRefresh(ex);

         // Propagate exception to caller.
         throw ex;
      }

      finally {
         // Reset common introspection caches in Spring's core, since we
         // might not ever need metadata for singleton beans anymore...
         resetCommonCaches();
      }
   }
}

//进一步跟进创建bean工厂的方法obtainFreshBeanFactory,研究bean 标签的解析逻辑
protected ConfigurableListableBeanFactory obtainFreshBeanFactory() {
   //核心方法,必须读,重要程度:5
   refreshBeanFactory();
   return getBeanFactory();
}


//再一步跟进refreshBeanFactory 方法
跟到这里,我们发现分叉了, 有 多个实现类, 那么是跟哪一个呢?
Spring源码学习笔记之基于ClassPathXmlApplicationContext进行bean标签解析
这个是使我们看一下类的继承关系图
Spring源码学习笔记之基于ClassPathXmlApplicationContext进行bean标签解析

很明显这个时候我们再次跟进的时候需要看的跟的就是org.springframework.context.support.AbstractRefreshableApplicationContext#refreshBeanFactory ,我们再次跟踪

    @Override
    protected final void refreshBeanFactory() throws BeansException {

        //如果BeanFactory不为空,则清除BeanFactory和里面的实例
        // 由于我们的容器刚启动,所以这里自然也是false
        if (hasBeanFactory()) {
            destroyBeans();
            closeBeanFactory();
        }
        try {
            //创建DefaultListableBeanFactory
            DefaultListableBeanFactory beanFactory = createBeanFactory();
           
            beanFactory.setSerializationId(getId());

            //设置是否可以循环依赖 allowCircularReferences
            //是否允许使用相同名称重新注册不同的bean实现.
            customizeBeanFactory(beanFactory);

            //解析xml,并把xml中的标签封装成BeanDefinition对象
            loadBeanDefinitions(beanFactory);
            synchronized (this.beanFactoryMonitor) {
                this.beanFactory = beanFactory;
            }
        }
        catch (IOException ex) {
            throw new ApplicationContextException("I/O error parsing bean definition source for " + getDisplayName(), ex);
        }
    }


// 进一步跟进spring容器加载beandefinition对象的过程
@Override
protected void loadBeanDefinitions(DefaultListableBeanFactory beanFactory) throws BeansException, IOException {
   // Create a new XmlBeanDefinitionReader for the given BeanFactory.
   //创建xml的解析器,这里是一个委托模式
   XmlBeanDefinitionReader beanDefinitionReader = new XmlBeanDefinitionReader(beanFactory);

   // Configure the bean definition reader with this context's
   // resource loading environment.
   beanDefinitionReader.setEnvironment(this.getEnvironment());

   //这里传一个this进去,因为ApplicationContext是实现了ResourceLoader接口的
   beanDefinitionReader.setResourceLoader(this);
   beanDefinitionReader.setEntityResolver(new ResourceEntityResolver(this));

   // Allow a subclass to provide custom initialization of the reader,
   // then proceed with actually loading the bean definitions.
   initBeanDefinitionReader(beanDefinitionReader);

   //主要看这个方法  重要程度 5
   loadBeanDefinitions(beanDefinitionReader);
}
 

设置资源加载器设置了this 对象象,这是因为当前对象是.AbstractRefreshableApplicationContext,继承自DefaultResourceLoader,

而DefaultResourceLoader 实现了Resourloader 接口

Spring源码学习笔记之基于ClassPathXmlApplicationContext进行bean标签解析

接着上面的源码,进一步跟进核心方法loadBeanDefinitions :

 //这里需要我们回忆一下我们最初的构造器,参数是设置到 configLocation 里面去了,所以这里设置核心关注点在从configLocations 中解析xml文件,解析bean标签
protected void loadBeanDefinitions(XmlBeanDefinitionReader reader) throws BeansException, IOException {
        Resource[] configResources = getConfigResources();
        if (configResources != null) {
            reader.loadBeanDefinitions(configResources);
        }
        //获取需要加载的xml配置文件
        String[] configLocations = getConfigLocations();
        if (configLocations != null) {
            reader.loadBeanDefinitions(configLocations);
        }
    }

//进一步跟进loadBeanDefinitions(String args) 这个方法
@Override
public int loadBeanDefinitions(String... locations) throws BeanDefinitionStoreException {
   Assert.notNull(locations, "Location array must not be null");
   int count = 0;
   //配置文件有多个,加载多个配置文件
   for (String location : locations) {
     //这里的数量是beandefination的数量
      count += loadBeanDefinitions(location);
   }
   return count;
}

//再进一步跟进

@Override
public int loadBeanDefinitions(String location) throws BeanDefinitionStoreException {
   return loadBeanDefinitions(location, null);
}

//在进一步跟进
public int loadBeanDefinitions(String location, @Nullable Set<Resource> actualResources) throws BeanDefinitionStoreException {
   ResourceLoader resourceLoader = getResourceLoader();
   if (resourceLoader == null) {
      throw new BeanDefinitionStoreException(
            "Cannot load bean definitions from location [" + location + "]: no ResourceLoader available");
   }
   
   if (resourceLoader instanceof ResourcePatternResolver) {
      // Resource pattern matching available.
      try {
         //把字符串类型的xml文件路径,形如:classpath*:user/**/*-context.xml,转换成Resource对象类型,其实就是用流
         //的方式加载配置文件,然后封装成Resource对象,不重要,可以不看
         Resource[] resources = ((ResourcePatternResolver) resourceLoader).getResources(location);

         //主要看这个方法 ** 重要程度 5
         int count = loadBeanDefinitions(resources);
         if (actualResources != null) {
            Collections.addAll(actualResources, resources);
         }
         if (logger.isTraceEnabled()) {
            logger.trace("Loaded " + count + " bean definitions from location pattern [" + location + "]");
         }
         return count;
      }
      catch (IOException ex) {
         throw new BeanDefinitionStoreException(
               "Could not resolve bean definition resource pattern [" + location + "]", ex);
      }
   }
   else {
      // Can only load single resources by absolute URL.
      Resource resource = resourceLoader.getResource(location);
      int count = loadBeanDefinitions(resource);
      if (actualResources != null) {
         actualResources.add(resource);
      }
      if (logger.isTraceEnabled()) {
         logger.trace("Loaded " + count + " bean definitions from location [" + location + "]");
      }
      return count;
   }
}

 // 再进一步跟踪loadBeanDefinitions 方法
public int loadBeanDefinitions(String location, @Nullable Set<Resource> actualResources) throws BeanDefinitionStoreException {
   ResourceLoader resourceLoader = getResourceLoader();
   if (resourceLoader == null) {
      throw new BeanDefinitionStoreException(
            "Cannot load bean definitions from location [" + location + "]: no ResourceLoader available");
   }

   if (resourceLoader instanceof ResourcePatternResolver) {
      // Resource pattern matching available.
      try {
         //把字符串类型的xml文件路径,形如:classpath*:user/**/*-context.xml,转换成Resource对象类型,其实就是用流
         //的方式加载配置文件,然后封装成Resource对象,不重要,可以不看
         Resource[] resources = ((ResourcePatternResolver) resourceLoader).getResources(location);

         //主要看这个方法 ** 重要程度 5
         int count = loadBeanDefinitions(resources);
         if (actualResources != null) {
            Collections.addAll(actualResources, resources);
         }
         if (logger.isTraceEnabled()) {
            logger.trace("Loaded " + count + " bean definitions from location pattern [" + location + "]");
         }
         return count;
      }
      catch (IOException ex) {
         throw new BeanDefinitionStoreException(
               "Could not resolve bean definition resource pattern [" + location + "]", ex);
      }
   }
   else {
      // Can only load single resources by absolute URL.
      Resource resource = resourceLoader.getResource(location);
      int count = loadBeanDefinitions(resource);
      if (actualResources != null) {
         actualResources.add(resource);
      }
      if (logger.isTraceEnabled()) {
         logger.trace("Loaded " + count + " bean definitions from location [" + location + "]");
      }
      return count;
   }
}

// 进一步跟踪loadBeanDefinitions(resources) 方法

由于代码很深, 跟着跟着很有可能就跟丢了,这个时候debug 一下:

Spring源码学习笔记之基于ClassPathXmlApplicationContext进行bean标签解析

那么我们继续

// 进一步跟踪loadBeanDefinitions(resources) 方法
   @Override
    public int loadBeanDefinitions(Resource... resources) throws BeanDefinitionStoreException {
        Assert.notNull(resources, "Resource array must not be null");
        int count = 0;
        for (Resource resource : resources) {
            //模板设计模式,调用到子类中的方法
            count += loadBeanDefinitions(resource);
        }
        return count;
    }

// 再 进一步跟踪
@Override
public int loadBeanDefinitions(Resource resource) throws BeanDefinitionStoreException {
   //EncodedResource带编码的对Resource对象的封装
   return loadBeanDefinitions(new EncodedResource(resource));
}


public int loadBeanDefinitions(EncodedResource encodedResource) throws BeanDefinitionStoreException {
   Assert.notNull(encodedResource, "EncodedResource must not be null");
   if (logger.isTraceEnabled()) {
      logger.trace("Loading XML bean definitions from " + encodedResource);
   }

   Set<EncodedResource> currentResources = this.resourcesCurrentlyBeingLoaded.get();
   if (currentResources == null) {
      currentResources = new HashSet<>(4);
      this.resourcesCurrentlyBeingLoaded.set(currentResources);
   }
   if (!currentResources.add(encodedResource)) {
      throw new BeanDefinitionStoreException(
            "Detected cyclic loading of " + encodedResource + " - check your import definitions!");
   }
   try {
      //获取Resource对象中的xml文件流对象
      InputStream inputStream = encodedResource.getResource().getInputStream();
      try {
         //InputSource是jdk中的sax xml文件解析对象
         InputSource inputSource = new InputSource(inputStream);
         if (encodedResource.getEncoding() != null) {
            inputSource.setEncoding(encodedResource.getEncoding());
         }
         //主要看这个方法 **  重要程度 5
         // 这里才是真正开始解析,封装beanDifination对象
         return doLoadBeanDefinitions(inputSource, encodedResource.getResource());
      }
      finally {
         inputStream.close();
      }
   }
   catch (IOException ex) {
      throw new BeanDefinitionStoreException(
            "IOException parsing XML document from " + encodedResource.getResource(), ex);
   }
   finally {
      currentResources.remove(encodedResource);
      if (currentResources.isEmpty()) {
         this.resourcesCurrentlyBeingLoaded.remove();
      }
   }
}

//进一步跟踪如下
// 加载xml,解析document,将其中的元素封装为beandefinition 并注册
protected int doLoadBeanDefinitions(InputSource inputSource, Resource resource)
      throws BeanDefinitionStoreException {

   try {
      //把inputSource 封装成Document文件对象,这是jdk的API
      Document doc = doLoadDocument(inputSource, resource);

      //主要看这个方法,根据解析出来的document对象,拿到里面的标签元素封装成BeanDefinition
      int count = registerBeanDefinitions(doc, resource);
      if (logger.isDebugEnabled()) {
         logger.debug("Loaded " + count + " bean definitions from " + resource);
      }
      return count;
   }
   catch (BeanDefinitionStoreException ex) {
      throw ex;
   }
   catch (SAXParseException ex) {
      throw new XmlBeanDefinitionStoreException(resource.getDescription(),
            "Line " + ex.getLineNumber() + " in XML document from " + resource + " is invalid", ex);
   }
   catch (SAXException ex) {
      throw new XmlBeanDefinitionStoreException(resource.getDescription(),
            "XML document from " + resource + " is invalid", ex);
   }
   catch (ParserConfigurationException ex) {
      throw new BeanDefinitionStoreException(resource.getDescription(),
            "Parser configuration exception parsing XML from " + resource, ex);
   }
   catch (IOException ex) {
      throw new BeanDefinitionStoreException(resource.getDescription(),
            "IOException parsing XML document from " + resource, ex);
   }
   catch (Throwable ex) {
      throw new BeanDefinitionStoreException(resource.getDescription(),
            "Unexpected exception parsing XML document from " + resource, ex);
   }
}

//进一步跟踪源代码
// 创建reader 读取document,并将其封装为 beandefination,以及并注册
public int registerBeanDefinitions(Document doc, Resource resource) throws BeanDefinitionStoreException {
   //又来一记委托模式,BeanDefinitionDocumentReader委托这个类进行document的解析
   BeanDefinitionDocumentReader documentReader = createBeanDefinitionDocumentReader();
   int countBefore = getRegistry().getBeanDefinitionCount();
   //主要看这个方法,createReaderContext(resource) XmlReaderContext上下文,封装了XmlBeanDefinitionReader对象
   documentReader.registerBeanDefinitions(doc, createReaderContext(resource));
   return getRegistry().getBeanDefinitionCount() - countBefore;
}

其中部分调用方法简单做一下分析

//public XmlReaderContext createReaderContext(Resource resource) {
//   return new XmlReaderContext(resource, this.problemReporter, this.eventListener,
                                      //获取命名空间解析器,后续用来判断是否默认的名称空间, 针对不同的名称空间进行处理
//         this.sourceExtractor, this, getNamespaceHandlerResolver());
//}

// 回到主流程进行进一步分析,以及跟踪
@Override
public void registerBeanDefinitions(Document doc, XmlReaderContext readerContext) {
   this.readerContext = readerContext;
   //主要看这个方法,把root节点传进去
   doRegisterBeanDefinitions(doc.getDocumentElement());
}

// 此时传入的元素为根元素
protected void doRegisterBeanDefinitions(Element root) {
   // Any nested <beans> elements will cause recursion in this method. In
   // order to propagate and preserve <beans> default-* attributes correctly,
   // keep track of the current (parent) delegate, which may be null. Create
   // the new (child) delegate with a reference to the parent for fallback purposes,
   // then ultimately reset this.delegate back to its original (parent) reference.
   // this behavior emulates a stack of delegates without actually necessitating one.

//创建BeanDefinitionParser 的委托类,并进行默认属性的的设置
// 如果bean的属性没有设置,则使用默认值得默认属性  
  BeanDefinitionParserDelegate parent = this.delegate;
     this.delegate = createDelegate(getReaderContext(), root, parent);

   //判断是否默认的命名空间的依据是否是beans开始的,开始的则是默认的命名空间 否则就不是
   if (this.delegate.isDefaultNamespace(root)) {
      String profileSpec = root.getAttribute(PROFILE_ATTRIBUTE);
      if (StringUtils.hasText(profileSpec)) {
         String[] specifiedProfiles = StringUtils.tokenizeToStringArray(
               profileSpec, BeanDefinitionParserDelegate.MULTI_VALUE_ATTRIBUTE_DELIMITERS);
         // We cannot use Profiles.of(...) since profile expressions are not supported
         // in XML config. See SPR-12458 for details.
         if (!getReaderContext().getEnvironment().acceptsProfiles(specifiedProfiles)) {
            if (logger.isDebugEnabled()) {
               logger.debug("Skipped XML bean definition file due to specified profiles [" + profileSpec +
                     "] not matching: " + getReaderContext().getResource());
            }
            return;
         }
      }
   }

   // 前置处理
   preProcessXml(root);

   //主要看这个方法,标签具体解析过程
   parseBeanDefinitions(root, this.delegate);

   // 后置处理 模板设计模式 , springmvc 中的interceptor
   postProcessXml(root);

   this.delegate = parent;
}

<em id="__mceDel"> </em>

在这里我们需要留意一下创建解析方法,其中有做默认属性的处理

Spring源码学习笔记之基于ClassPathXmlApplicationContext进行bean标签解析

Spring源码学习笔记之基于ClassPathXmlApplicationContext进行bean标签解析

Spring源码学习笔记之基于ClassPathXmlApplicationContext进行bean标签解析

//开始解析元素, 根据命名空间是否默认命名空间,解析方式不一样
// 其中涉及到bean 解析的其实是两种都有设计到, bean 标签没带前缀,为默认命名空
// 开启注解的<context:component-scan= "basepacakge "> 非默认的命名空间
// 我们的bean 标签不属于自定义标签
protected void parseBeanDefinitions(Element root, BeanDefinitionParserDelegate delegate) {
   if (delegate.isDefaultNamespace(root)) {
      NodeList nl = root.getChildNodes();
      for (int i = 0; i < nl.getLength(); i++) {
         Node node = nl.item(i);
         if (node instanceof Element) {
            Element ele = (Element) node;
            if (delegate.isDefaultNamespace(ele)) {

               //默认标签解析
               parseDefaultElement(ele, delegate);
            }
            else {

               //自定义标签解析
               delegate.parseCustomElement(ele);
            }
         }
      }
   }
   else {
      delegate.parseCustomElement(root);
   }
}

//这里我们先跟踪bean 基于xml的bean 标签解析
// bean 标签属于默认标签
private void parseDefaultElement(Element ele, BeanDefinitionParserDelegate delegate) {
   //import标签解析  重要程度 1 ,可看可不看
   if (delegate.nodeNameEquals(ele, IMPORT_ELEMENT)) {
      importBeanDefinitionResource(ele);
   }
   //alias标签解析 别名标签  重要程度 1 ,可看可不看
   else if (delegate.nodeNameEquals(ele, ALIAS_ELEMENT)) {
      processAliasRegistration(ele);
   }
   //bean标签,重要程度  5,必须看
   // 如果是bean 标签,则进步解析为beanDefinition 对象
   else if (delegate.nodeNameEquals(ele, BEAN_ELEMENT)) {
      processBeanDefinition(ele, delegate);
   }
   else if (delegate.nodeNameEquals(ele, NESTED_BEANS_ELEMENT)) {
      // recurse
      doRegisterBeanDefinitions(ele);
   }
}

//解析bean 标签并封装成beandefinitionHolder  对象
protected void processBeanDefinition(Element ele, BeanDefinitionParserDelegate delegate) {
   //重点看这个方法,重要程度 5 ,解析document,封装成BeanDefinition
   BeanDefinitionHolder bdHolder = delegate.parseBeanDefinitionElement(ele);
   if (bdHolder != null) {

      //该方法功能不重要,设计模式重点看一下,装饰者设计模式,加上SPI设计思想
      bdHolder = delegate.decorateBeanDefinitionIfRequired(ele, bdHolder);
      try {

         //完成document到BeanDefinition对象转换后,对BeanDefinition对象进行缓存注册
         // Register the final decorated instance.
         BeanDefinitionReaderUtils.registerBeanDefinition(bdHolder, getReaderContext().getRegistry());
      }
      catch (BeanDefinitionStoreException ex) {
         getReaderContext().error("Failed to register bean definition with name '" +
               bdHolder.getBeanName() + "'", ele, ex);
      }
      // Send registration event.
      getReaderContext().fireComponentRegistered(new BeanComponentDefinition(bdHolder));
   }
}

//进一步跟踪
@Nullable
public BeanDefinitionHolder parseBeanDefinitionElement(Element ele) {
   return parseBeanDefinitionElement(ele, null);
}



//进一步跟踪
@Nullable
public BeanDefinitionHolder parseBeanDefinitionElement(Element ele, @Nullable BeanDefinition containingBean) {
   String id = ele.getAttribute(ID_ATTRIBUTE);
   String nameAttr = ele.getAttribute(NAME_ATTRIBUTE);

   List<String> aliases = new ArrayList<>();
   if (StringUtils.hasLength(nameAttr)) {
      String[] nameArr = StringUtils.tokenizeToStringArray(nameAttr, MULTI_VALUE_ATTRIBUTE_DELIMITERS);
      aliases.addAll(Arrays.asList(nameArr));
   }

   String beanName = id;
   // 当bean 为空, 并且 别名不为空的情况下, 取第一个别名作为bean的别名
   if (!StringUtils.hasText(beanName) && !aliases.isEmpty()) {
      beanName = aliases.remove(0);
      if (logger.isTraceEnabled()) {
         logger.trace("No XML 'id' specified - using '" + beanName +
               "' as bean name and " + aliases + " as aliases");
      }
   }

   //检查beanName是否重复
   if (containingBean == null) {
      checkNameUniqueness(beanName, aliases, ele);
   }

   // 核心方法.解析元素封装为beandefinition对象
   AbstractBeanDefinition beanDefinition = parseBeanDefinitionElement(ele, beanName, containingBean);
   if (beanDefinition != null) {
      if (!StringUtils.hasText(beanName)) {
         try {
            if (containingBean != null) {
               beanName = BeanDefinitionReaderUtils.generateBeanName(
                     beanDefinition, this.readerContext.getRegistry(), true);
            }
            else {
               // 如果即没有name 属性也没有id 属性,此时bean没有名称
               // 这里生成beanName 
              // xml 方式的beanName 为 全限定命名#数字 如果 com.test.Student#0
               beanName = this.readerContext.generateBeanName(beanDefinition);
               // Register an alias for the plain bean class name, if still possible,
               // if the generator returned the class name plus a suffix.
               // This is expected for Spring 1.2/2.0 backwards compatibility.
               String beanClassName = beanDefinition.getBeanClassName();
               if (beanClassName != null &&
                     beanName.startsWith(beanClassName) && beanName.length() > beanClassName.length() &&
                     !this.readerContext.getRegistry().isBeanNameInUse(beanClassName)) {
                  aliases.add(beanClassName);
               }
            }
            if (logger.isTraceEnabled()) {
               logger.trace("Neither XML 'id' nor 'name' specified - " +
                     "using generated bean name [" + beanName + "]");
            }
         }
         catch (Exception ex) {
            error(ex.getMessage(), ele);
            return null;
         }
      }
      String[] aliasesArray = StringUtils.toStringArray(aliases);
      return new BeanDefinitionHolder(beanDefinition, beanName, aliasesArray);
   }

   return null;
}

//进一步跟踪封装成为beanDefinition对象的全过程
public AbstractBeanDefinition parseBeanDefinitionElement(
      Element ele, String beanName, @Nullable BeanDefinition containingBean) {

   this.parseState.push(new BeanEntry(beanName));

   String className = null;
   // 获取class 属性
   if (ele.hasAttribute(CLASS_ATTRIBUTE)) {
      className = ele.getAttribute(CLASS_ATTRIBUTE).trim();
   }
   // 获取parent 属性
   String parent = null;
   if (ele.hasAttribute(PARENT_ATTRIBUTE)) {
      parent = ele.getAttribute(PARENT_ATTRIBUTE);
   }

   try {
      //创建GenericBeanDefinition对象
      // 这里的beandefinition 对象是GenericBeanDefinition  
     AbstractBeanDefinition bd = createBeanDefinition(className, parent);
      //解析bean标签的属性,并把解析出来的属性设置到BeanDefinition对象中
      parseBeanDefinitionAttributes(ele, beanName, containingBean, bd);
      bd.setDescription(DomUtils.getChildElementValueByTagName(ele, DESCRIPTION_ELEMENT));

      //解析bean中的meta标签
      parseMetaElements(ele, bd);

      //解析bean中的lookup-method标签  重要程度:2,可看可不看
      parseLookupOverrideSubElements(ele, bd.getMethodOverrides());

      //解析bean中的replaced-method标签  重要程度:2,可看可不看
      parseReplacedMethodSubElements(ele, bd.getMethodOverrides());

      //解析bean中的constructor-arg标签  重要程度:2,可看可不看
      parseConstructorArgElements(ele, bd);

      //解析bean中的property标签  重要程度:2,可看可不看
      parsePropertyElements(ele, bd);

      //可以不看,用不到
      parseQualifierElements(ele, bd);

      bd.setResource(this.readerContext.getResource());
      bd.setSource(extractSource(ele));

      return bd;
   }
   catch (ClassNotFoundException ex) {
      error("Bean class [" + className + "] not found", ele, ex);
   }
   catch (NoClassDefFoundError err) {
      error("Class that bean class [" + className + "] depends on not found", ele, err);
   }
   catch (Throwable ex) {
      error("Unexpected failure during bean definition parsing", ele, ex);
   }
   finally {
      this.parseState.pop();
   }

   return null;
}


// 属性解析的逻辑
public AbstractBeanDefinition parseBeanDefinitionAttributes(Element ele, String beanName,
      @Nullable BeanDefinition containingBean, AbstractBeanDefinition bd) {

   if (ele.hasAttribute(SINGLETON_ATTRIBUTE)) {
      error("Old 1.x 'singleton' attribute in use - upgrade to 'scope' declaration", ele);
   }
   // 解析scope 属性
   else if (ele.hasAttribute(SCOPE_ATTRIBUTE)) {
      bd.setScope(ele.getAttribute(SCOPE_ATTRIBUTE));
   }
   else if (containingBean != null) {
      // Take default from containing bean in case of an inner bean definition.
      bd.setScope(containingBean.getScope());
   }
   // 解析abstract 属性
   if (ele.hasAttribute(ABSTRACT_ATTRIBUTE)) {
      bd.setAbstract(TRUE_VALUE.equals(ele.getAttribute(ABSTRACT_ATTRIBUTE)));
   }
   
  // 从解析委托类中获取默认属性值lazy_init
   String lazyInit = ele.getAttribute(LAZY_INIT_ATTRIBUTE);
   if (DEFAULT_VALUE.equals(lazyInit)) {
      lazyInit = this.defaults.getLazyInit();
   }
   bd.setLazyInit(TRUE_VALUE.equals(lazyInit));

   String autowire = ele.getAttribute(AUTOWIRE_ATTRIBUTE);
   bd.setAutowireMode(getAutowireMode(autowire));
   // depends-on 属性
   if (ele.hasAttribute(DEPENDS_ON_ATTRIBUTE)) {
      String dependsOn = ele.getAttribute(DEPENDS_ON_ATTRIBUTE);
      bd.setDependsOn(StringUtils.tokenizeToStringArray(dependsOn, MULTI_VALUE_ATTRIBUTE_DELIMITERS));
   }

   String autowireCandidate = ele.getAttribute(AUTOWIRE_CANDIDATE_ATTRIBUTE);
   if ("".equals(autowireCandidate) || DEFAULT_VALUE.equals(autowireCandidate)) {
      String candidatePattern = this.defaults.getAutowireCandidates();
      if (candidatePattern != null) {
         String[] patterns = StringUtils.commaDelimitedListToStringArray(candidatePattern);
         bd.setAutowireCandidate(PatternMatchUtils.simpleMatch(patterns, beanName));
      }
   }
   else {
      bd.setAutowireCandidate(TRUE_VALUE.equals(autowireCandidate));
   }

   //这个primary 属性
   if (ele.hasAttribute(PRIMARY_ATTRIBUTE)) {
      bd.setPrimary(TRUE_VALUE.equals(ele.getAttribute(PRIMARY_ATTRIBUTE)));
   }

    // init-method 属性
   if (ele.hasAttribute(INIT_METHOD_ATTRIBUTE)) {
      String initMethodName = ele.getAttribute(INIT_METHOD_ATTRIBUTE);
      bd.setInitMethodName(initMethodName);
   }
   else if (this.defaults.getInitMethod() != null) {
      bd.setInitMethodName(this.defaults.getInitMethod());
      bd.setEnforceInitMethod(false);
   }

   //destory-method 
   if (ele.hasAttribute(DESTROY_METHOD_ATTRIBUTE)) {
      String destroyMethodName = ele.getAttribute(DESTROY_METHOD_ATTRIBUTE);
      bd.setDestroyMethodName(destroyMethodName);
   }
   else if (this.defaults.getDestroyMethod() != null) {
      bd.setDestroyMethodName(this.defaults.getDestroyMethod());
      bd.setEnforceDestroyMethod(false);
   }

   //factory-method 
   if (ele.hasAttribute(FACTORY_METHOD_ATTRIBUTE)) {
      bd.setFactoryMethodName(ele.getAttribute(FACTORY_METHOD_ATTRIBUTE));
   }
   //factory-bean 属性
   if (ele.hasAttribute(FACTORY_BEAN_ATTRIBUTE)) {
      bd.setFactoryBeanName(ele.getAttribute(FACTORY_BEAN_ATTRIBUTE));
   }

   return bd;
}

//到此,spring 解析bean 标签基本完后,我们在回过去看bean标签解析完成后,做了什么处理
//beandefinition 解析完成后,注册到bean 注册中心中去,后续实例化的时候再去取用
public static void registerBeanDefinition(
      BeanDefinitionHolder definitionHolder, BeanDefinitionRegistry registry)
      throws BeanDefinitionStoreException {

   // Register bean definition under primary name.
   String beanName = definitionHolder.getBeanName();

   //完成BeanDefinition的注册,重点看,重要程度 5
   registry.registerBeanDefinition(beanName, definitionHolder.getBeanDefinition());

   //建立别名和 id的映射,这样就可以根据别名获取到id
   // Register aliases for bean name, if any.
   String[] aliases = definitionHolder.getAliases();
   if (aliases != null) {
      for (String alias : aliases) {
         registry.registerAlias(beanName, alias);
      }
   }
}

// 注册beandefinitionholder 到bean 注册中心中
public static void registerBeanDefinition(
      BeanDefinitionHolder definitionHolder, BeanDefinitionRegistry registry)
      throws BeanDefinitionStoreException {

   // Register bean definition under primary name.
   String beanName = definitionHolder.getBeanName();

   //完成BeanDefinition的注册,重点看,重要程度 5
   registry.registerBeanDefinition(beanName, definitionHolder.getBeanDefinition());

   //建立别名和 id的映射,这样就可以根据别名获取到id
   // Register aliases for bean name, if any.
   String[] aliases = definitionHolder.getAliases();
   if (aliases != null) {
      for (String alias : aliases) {
         registry.registerAlias(beanName, alias);
      }
   }
}

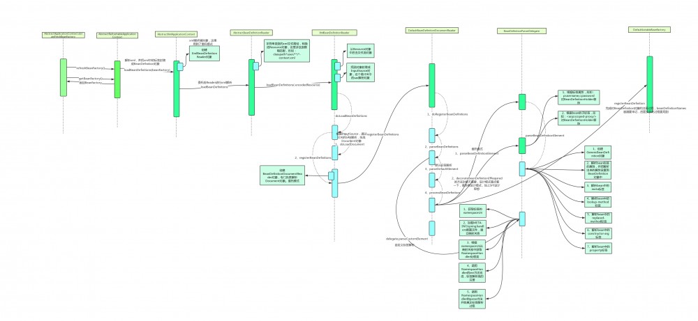
至此,bean 标签的解析流程基本结束, 如果用流程图表示整个过程的话,整个过程的整体流程如图所示:

Spring源码学习笔记之基于ClassPathXmlApplicationContext进行bean标签解析

后续会继续完善开启注解扫描部分的讲解.即<context:component-scan="basepackage"> 标签的解析流程.

原文  http://www.cnblogs.com/cheng21553516/p/12032881.html
正文到此结束
Loading...