转载

spring5源码分析系列(三)——IOC容器的初始化(一)

前言:

IOC容器的初始化包括BeanDefinition的Resource定位、载入、注册三个基本过程。

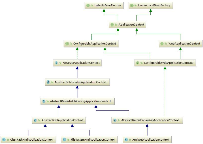
本文以ApplicationContext为例讲解,XmlWebApplicationContext、ClasspathXmlApplicationContext等都属于这个继承体系,这些都是我们日常开发中很熟悉的。其继承体系如下图:

spring5源码分析系列(三)——IOC容器的初始化(一)

ApplicationContext允许上下文嵌套,通过接口中的此方法保持父上下文,可以维持一个上下文体系:

@Nullable  
ApplicationContext getParent();

对于Bean的查找,可以在这个上下文体系中发生,首先检查当前上下文,其次是父上下文,逐级向上,这样就为不同的Spring应用提供了一个共享的Bean定义环境。

接下来我们分别演示下两种IOC容器的创建过程。

1.XmlBeanFactory IOC容器的创建过程

首先看一下XmlBeanFactory的源码:

public class XmlBeanFactory extends DefaultListableBeanFactory {  
    private final XmlBeanDefinitionReader reader = new XmlBeanDefinitionReader(this);     
    public XmlBeanFactory(Resource resource) throws BeansException { 
        this(resource, null); 
    }     
    public XmlBeanFactory(Resource resource, BeanFactory parentBeanFactory) throws BeansException {  
        super(parentBeanFactory); 
        this.reader.loadBeanDefinitions(resource); 
    }

我们可以根据以下简单的例子跟进源码,理解定位、载入、注册的全过程:

// 根据Xml配置文件创建Resource资源对象,该对象中包含了BeanDefinition的信息 
ClassPathResource resource = new ClassPathResource("spring-test.xml"); 
// 创建DefaultListableBeanFactory DefaultListableBeanFactory factory = new DefaultListableBeanFactory(); 
// 创建XmlBeanDefinitionReader读取器,用于载入BeanDefinition(需要BeanFactory作为参数,是因为会将读取的信息回调配置给factory) 
XmlBeanDefinitionReader reader = new XmlBeanDefinitionReader(factory); 
// XmlBeanDefinitionReader执行载入BeanDefinition的方法,最后会完成Bean的载入和注册。 
// 完成后Bean就成功的放置到IOC容器当中,以后我们就可以从中取得Bean来使用  
reader.loadBeanDefinitions(resource);

2.FileSystemXmlApplicationContext IOC容器的创建过程

ApplicationContext = new FileSystemXmlApplicationContext(xmlPath);

先看下它的构造函数:

public FileSystemXmlApplicationContext(String configLocation) throws BeansException {  
    this(new String[] {configLocation}, true, null);
}

实际调用的构造函数是:

public FileSystemXmlApplicationContext(String[] configLocations, boolean refresh, @Nullable ApplicationContext parent) throws BeansException {  
    super(parent); 
    setConfigLocations(configLocations); 
    if (refresh) { 
        refresh(); 
    }
}

(1)设置资源加载器和资源定位

通过分析FileSystemXmlApplicationContext的源码可知,创建FileSystemXmlApplicationContext容器时,构造方法做了以下两项重要工作:

首先,调用父类容器的构造方法(super(parent)方法)为容器设置好Bean资源加载器;

然后,调用父类AbstractRefreshableConfigApplicationContext的setConfigLocations(configLocations)方法设置Bean定义资源文件的定位路径。

通过追踪FileSystemXmlApplicationContext的继承体系,发现其父类的父类AbstractApplicationContext中初始化IOC容器所做的主要源码如下:

public abstract class AbstractApplicationContext extends DefaultResourceLoader implements ConfigurableApplicationContext {  
    // 静态初始化块,在整个容器创建过程中只执行一次 
    static { 
        // 为了避免应用程序在Weblogic8.1关闭时出现类加载异常加载问题,加载IoC容器关闭事件(ContextClosedEvent)类 
        ContextClosedEvent.class.getName(); 
    } 
    public AbstractApplicationContext() { 
        this.resourcePatternResolver = getResourcePatternResolver(); 
    } 
    public AbstractApplicationContext(@Nullable ApplicationContext parent) { 
        this(); 
        setParent(parent); 
    } 
    // 获取一个Spring Source的加载器用于读入Spring Bean定义资源文件 
    protected ResourcePatternResolver getResourcePatternResolver() { 
        //AbstractApplicationContext继承DefaultResourceLoader,因此也是一个资源加载器(Spring资源加载器,其getResource(String location)方法用于载入资源)         
        return new PathMatchingResourcePatternResolver(this); 
    }
}

AbstractApplicationContext构造方法中调用了PathMatchingResourcePatternResolver的构造方法创建Spring资源加载器:

public PathMatchingResourcePatternResolver(ResourceLoader resourceLoader) {  
    Assert.notNull(resourceLoader, "ResourceLoader must not be null"); 
    // 设置Spring的资源加载器 
    this.resourceLoader = resourceLoader;
}

设置了容器的资源加载器后,FileSystemXmlApplicationContext执行setConfigLocations方法,

通过调用其父类AbstractRefreshableConfigApplicationContext的方法进行对Bean定义资源文件的定位,该方法的源码如下:

// 处理单个资源文件路径为一个字符串的情况  
public void setConfigLocation(String location) {  
    // String CONFIG/_LOCATION/_DELIMITERS = ",; /t/n"; 
    // 即多个资源文件路径之间用” ,; /t/n”分隔,解析成数组形式 
    setConfigLocations(StringUtils.tokenizeToStringArray(location, CONFIG_LOCATION_DELIMITERS));
}  
// 解析Bean定义资源文件的路径,处理多个资源文件字符串数组  
public void setConfigLocations(@Nullable String... locations) {  
    if (locations != null) { 
        Assert.noNullElements(locations, "Config locations must not be null"); 
        this.configLocations = new String[locations.length]; 
        for (int i = 0; i < locations.length; i++) { 
            // resolvePath为同一个类中将字符串解析为路径的方法 
            this.configLocations[i] = resolvePath(locations[i]).trim();
        } 
    } else { 
        this.configLocations = null; 
    }
}

通过这两个方法的源码可以看出,既可以使用一个字符串来配置多个Spring Bean定义资源文件,也可以使用字符串数组,即下面两种方式都是可以的:

// 多个资源文件路径之间可以是用” , ; /t/n”等分隔  
ClasspathResource res = new ClasspathResource(“a.xml,b.xml,……”);  
ClasspathResource res = new ClasspathResource(newString[]{“a.xml”,”b.xml”,……});

至此,Spring IOC容器在初始化时将配置的Bean定义资源文件定位为Spring封装的Resource。

(2)AbstractApplicationContext的refresh函数载入Bean定义过程

Spring IOC容器对Bean定义资源的载入是从refresh()函数开始的,refresh()是一个模板方法,refresh()方法的作用是:

在创建IOC容器前,如果已经有容器存在,则需要把已有的容器销毁和关闭,以保证在refresh之后使用的是新建立起来的IOC容器。

refresh的作用类似于对IOC容器的重启,在新建立好的容器中对容器进行初始化,对Bean定义资源进行载入。

FileSystemXmlApplicationContext通过调用其父类AbstractApplicationContext的refresh()函数启动整个IOC容器对Bean定义的载入过程:

public void refresh() throws BeansException, IllegalStateException {  
    synchronized (this.startupShutdownMonitor) { 
        // 调用容器准备刷新的方法,获取容器的当时时间,同时给容器设置同步标识 
        prepareRefresh(); 
        // 告诉子类启动refreshBeanFactory()方法,Bean定义资源文件的载入从子类的refreshBeanFactory()方法启动 
        ConfigurableListableBeanFactory beanFactory = obtainFreshBeanFactory(); 
        // 为BeanFactory配置容器特性,例如类加载器、事件处理器等 
        prepareBeanFactory(beanFactory); 
        try { 
            // 为容器的某些子类指定特殊的BeanPost事件处理器 
            postProcessBeanFactory(beanFactory); 
            // 调用所有注册的BeanFactoryPostProcessor的Bean 
            invokeBeanFactoryPostProcessors(beanFactory); 
            // 为BeanFactory注册BeanPost事件处理器. BeanPostProcessor是Bean后置处理器,用于监听容器触发的事件 
            registerBeanPostProcessors(beanFactory); 
            // 初始化信息源,和国际化相关. 
            initMessageSource(); 
            // 初始化容器事件传播器. 
            initApplicationEventMulticaster(); 
            // 调用子类的某些特殊Bean初始化方法 
            onRefresh(); 
            // 为事件传播器注册事件监听器. 
            registerListeners(); 
            // 初始化所有剩余的单例Bean 
            finishBeanFactoryInitialization(beanFactory); 
            // 初始化容器的生命周期事件处理器,并发布容器的生命周期事件 
            finishRefresh(); 
        } 
        catch (BeansException ex) { 
            if (logger.isWarnEnabled()) { 
                logger.warn("Exception encountered during context initialization - " + "cancelling refresh attempt: " + ex); 
            } 
            // 销毁已创建的Bean 
            destroyBeans(); 
            // 取消refresh操作,重置容器的同步标识. 
            cancelRefresh(ex); 
            throw ex; 
        } 
        finally { 
            resetCommonCaches(); 
        } 
    }
}

refresh()方法主要为IOC容器Bean的生命周期管理提供条件,Spring IOC容器载入Bean定义资源文件从其子类容器的refreshBeanFactory()方法启动,

所以整个refresh()中“ConfigurableListableBeanFactory beanFactory = obtainFreshBeanFactory();”这句以后代码的都是注册容器的信息源和生命周期事件,载入过程就是从这句代码启动。

refresh()方法的作用是:在创建IOC容器前,如果已经有容器存在,则需要把已有的容器销毁和关闭,以保证在refresh之后使用的是新建立起来的IOC 容器。

refresh的作用类似于对IOC容器的重启,在新建立好的容器中对容器进行初始化,对Bean定义资源进行载入。

(3)AbstractApplicationContext的obtainFreshBeanFactory()方法

其调用了子类容器的refreshBeanFactory()方法,启动容器载入Bean定义资源文件的过程,代码如下:

protected ConfigurableListableBeanFactory obtainFreshBeanFactory() {  
    // 使用了委派设计模式,父类定义了抽象的refreshBeanFactory()方法,具体实现调用子类容器的refreshBeanFactory()方法 
    refreshBeanFactory(); 
    ConfigurableListableBeanFactory beanFactory = getBeanFactory(); 
    if (logger.isDebugEnabled()) { 
        logger.debug("Bean factory for " + getDisplayName() + ": " + beanFactory); 
    } 
    return beanFactory;
}

AbstractApplicationContext类中只抽象定义了refreshBeanFactory()方法,容器真正调用的是其子类AbstractRefreshableApplicationContext

实现的refreshBeanFactory()方法,源码如下:

@Override  
protected final void refreshBeanFactory() throws BeansException {  
    // 如果已经有容器,销毁容器中的bean,关闭容器 
    if (hasBeanFactory()) { 
        destroyBeans(); 
        closeBeanFactory(); 
    } 
    try { 
        // 创建IOC容器 
        DefaultListableBeanFactory beanFactory = createBeanFactory(); 
        beanFactory.setSerializationId(getId()); 
        // 对IOC容器进行定制化,如设置启动参数,开启注解的自动装配等 
        customizeBeanFactory(beanFactory); 
        // 调用载入Bean定义的方法,这里又使用了一个委派模式,在当前类中只定义了抽象的loadBeanDefinitions方法,具体的实现调用子类容器  
        loadBeanDefinitions(beanFactory); 
        synchronized (this.beanFactoryMonitor) { 
            this.beanFactory = beanFactory; 
        } 
    } 
    catch (IOException ex) { 
        throw new ApplicationContextException("I/O error parsing bean definition source for " + getDisplayName(), ex); 
    }
}

AbstractRefreshableApplicationContext中只定义了抽象的loadBeanDefinitions方法,容器真正调用的是其子类AbstractXmlApplicationContext对该方法的实现,

(4)AbstractXmlApplicationContext类的loadBeanDefinitions方法

AbstractXmlApplicationContext的主要源码如下:

public abstract class AbstractXmlApplicationContext extends AbstractRefreshableConfigApplicationContext {  
    // 实现父类抽象的载入Bean定义方法 
    @Override 
    protected void loadBeanDefinitions(DefaultListableBeanFactory beanFactory) throws BeansException, IOException { 
        // 创建XmlBeanDefinitionReader,即创建Bean读取器,并通过回调设置到容器中去,容器使用该读取器读取Bean定义资源 
        XmlBeanDefinitionReader beanDefinitionReader = new XmlBeanDefinitionReader(beanFactory); 
        // 为Bean读取器设置Spring资源加载器,AbstractXmlApplicationContext的祖先父类AbstractApplicationContext继承DefaultResourceLoader,因此,容器本身也是一个资源加载器 
        beanDefinitionReader.setEnvironment(this.getEnvironment()); 
        beanDefinitionReader.setResourceLoader(this); 
        // 为Bean读取器设置SAX xml解析器 
        beanDefinitionReader.setEntityResolver(new ResourceEntityResolver(this)); 
        // 当Bean读取器读取Bean定义的Xml资源文件时,启用Xml的校验机制 
        initBeanDefinitionReader(beanDefinitionReader); 
        // Bean读取器真正实现加载的方法 
        loadBeanDefinitions(beanDefinitionReader); 
    }     
    
    protected void initBeanDefinitionReader(XmlBeanDefinitionReader reader) {  
        reader.setValidating(this.validating); 
    }     
    
    // Xml Bean读取器加载Bean定义资源  
    protected void loadBeanDefinitions(XmlBeanDefinitionReader reader) throws BeansException, IOException { 
        // 获取Bean定义资源的定位 
        Resource[] configResources = getConfigResources(); 
        if (configResources != null) { 
            // Xml Bean读取器调用其父类AbstractBeanDefinitionReader读取定位的Bean定义资源 
            reader.loadBeanDefinitions(configResources); 
        } 
        // 如果子类中获取的Bean定义资源定位为空,则获取FileSystemXmlApplicationContext构造方法中setConfigLocations方法设置的资源 
        String[] configLocations = getConfigLocations(); 
        if (configLocations != null) { 
            // Xml Bean读取器调用其父类AbstractBeanDefinitionReader读取定位的Bean定义资源 
            reader.loadBeanDefinitions(configLocations); 
        } 
    }     
    
    // 这里又使用了一个委托模式,调用子类的获取Bean定义资源定位的方法,该方法在ClassPathXmlApplicationContext中进行实现  
    @Nullable 
    protected Resource[] getConfigResources() { 
        return null; 
    }
}

Xml Bean读取器(XmlBeanDefinitionReader)调用其父类AbstractBeanDefinitionReader的reader.loadBeanDefinitions方法读取Bean定义资源。

由于我们使用FileSystemXmlApplicationContext作为例子分析,因此getConfigResources的返回值为null,程序执行reader.loadBeanDefinitions(configLocations)分支。

IOC容器初始化内容较多,分了几篇来写,此为第一篇,欢迎关注其余内容,感谢!

原文  https://segmentfault.com/a/1190000021365012
正文到此结束
Loading...