转载

apk结构分析以及减少包大小

apk的大小对于下载apk应用的用户多少有直接的影响,由于手机内存的限制和网络环境的限制,同一个应用随着apk越大下载的和使用的人数就会越少,所以减少apk的大小是非常重要的。本文从apk编译过程,apk的组成,apk大小减少的方法三个方面分析如何减少apk的大小

1、apk的编译过程

在构建过程中,Android项目会被编译,打包,生成.apk文件,apk文件包含了运行的全部必要信息。主要包括: 1、.dex文件

2、AndroidManifest.xml文件

3、编译的资源文件resources.arsc

4、未编译的资源文件

Android编译打包简单流程图

apk结构分析以及减少包大小

上面的流程图中简单的概括了Android编译和打包过程,Android项目编译和打包生成apk文件,apk文件签名后,使用adb工具安装在Android device或者emulator上就可以运行了。

Android 具体的build过程

.apk文件要通过打包过程中许多工具生成中间文件最终生成的。

apk打包工具

apk结构分析以及减少包大小

由上图看出Android 构建过程中包括的构建工具有:

aapt(The Android Asset Packaging Tool ):aapt Android中的资源打包工具,主要是用于处理Android项目中的资源文件比如xml,drawable,等文件。

Java compiler:java编译器,编译java文件生成.class文件。

dex:dex生成器,dex会把class转化为Dalvik byte code,也会把第三方的源码编译进.dex文件中。

apkbuilder:apk生成器,编译过的资源文件和未编译的资源文件以及dex文件还有其他文件通过apk builder生成apk文件

jarsigner:签名器,.apk文件通过签名后生成signed.apk文件,签名后的apk就可以安装和运行了。

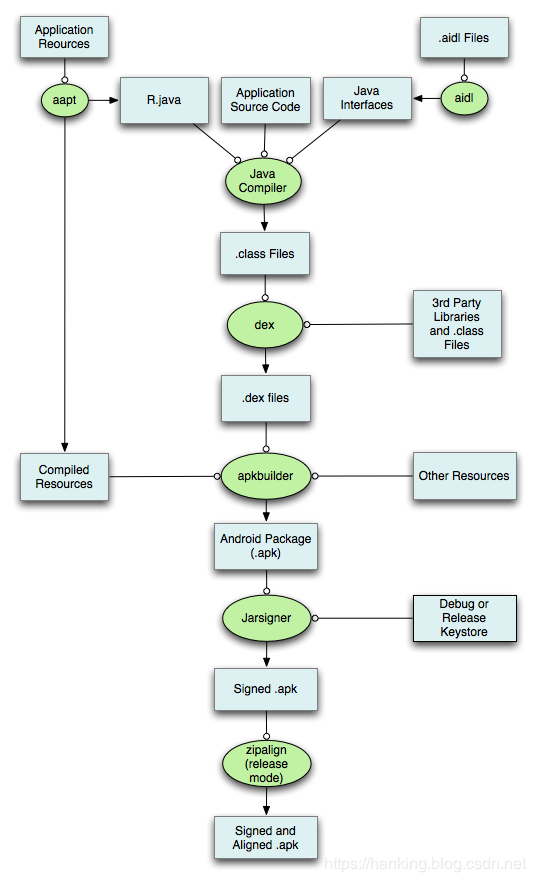
apk的build流程图

apk结构分析以及减少包大小

上面的流程图可以很清晰的看到打包整个打包的过程:

1、资源打包过程

首先项目中资源文件通过aapt资源打包工具生成R.java文件,和编译过的资源文件resources.arsc,R.java文件中存放的是各个资源的id,在java代码中通过R文件中的id来找到对应的资源。resources.arsc中放的是编译过的资源文件相关的信息:比如 xml文件的节点 (LinearLayout, RelativeLayout) 布局的属性 ( android:layout_width) 资源的id 。下图是资源打包更具体的流程:

apk结构分析以及减少包大小
2、class文件生成

资源打包过程中生成的R.java文件中包含了资源的id,java代码中通过这些id可以寻找到相关的资源。R.java类和项目中其他java源码,以及aidl接口通过java compiler生成.class文件。

apk结构分析以及减少包大小
3、dex文件生成

上面项目源码中生成的class文件和第三方库通过dex生成.dex文件,Android运行在Dalvik Virtual Machine上,和Java不同,Java运行在jvm上,Dalvik Virtual Machine上运行的不是.class文件,而是.dex文件。 可以使用android-sdk中的dexdump 工具来反编译dex文件。dexer工具可以把class文件转换成.dex文件。

apk结构分析以及减少包大小

dex的优点dexer打包工具会消除class文件中的冗余信息,所有的class文件会被打包进同一个dex文件中,使用dex会很大的减少apk的大小,下面表格是使用dex工具后文件的大小对比:

apk结构分析以及减少包大小

由上表可知使用dex文件可以极大的减少应用的大小。

2、apk结构

apk结构分析以及减少包大小

由上图可以看出apk主要由META-INF,assets,res,lib,resources.arsc,classes.dex,AndroidManifest.xml,等8个部分组成,下面分别对这个8个组成进行分析。 1、META-INF apk实际上是一个包含了各种结构信息的jar文件,META-INF文件夹包含了manifest信息和jar的包信息META-INF主要包括下图的三个部分组成:

apk结构分析以及减少包大小

1、MANIFEST.MF:包含导入jar运行时的信息,包括运行时启动哪个main class。package的版本号,build number。package的创建者信息,安全和允许证书信息等。

2、CERT.SF: 包含所有文件列表信息以及文件的SHA-1摘要。

3、CERT.RSA: 包含CERT.SF文件的签名内容以及用于对该内容签名的公钥证书。

一个简单的META-INF文件

Manifest-Version: 1.0
Created-By: 1.7.0_60 (Oracle Corporation)

Name: res/drawable-xxhdpi-v4/common_plus_signin_btn_text_dark_pressed.9.png
SHA1-Digest: Db3E0/I85K9Aik2yJ4X1dDP3Wq0=

Name: res/drawable-xhdpi-v4/opt_more_item_close_press.9.png
SHA1-Digest: Xxm9cr4gDbEEnnYvxRWfzcIXBEM=

Name: res/anim/accessibility_guide_translate_out.xml
SHA1-Digest: dp8PyrXMy2IBxgTz19x7DATpqz8=
复制代码

2、RES

res会在R.java生成索引ID,在打包的时候判断资源有没有用到,没用到的时候不会被打包进apk中(res/raw文件夹除外), res用getResource()访问,res/raw里的文件在打包的时候不会被系统二进制编译,都被原封不动打包进APK,通常用来存放游戏资源、脚本、字体文件等,res/xml会被编译成二进制文件。res/anim存放动画资源。

apk结构分析以及减少包大小
注意:res中的资源不会被编译进 resources.arsc中。

assets和res的区别

apk结构分析以及减少包大小

3、resources.arsc

Android编译过程中Android的资源打包工具(Android Asset Packaging Tool)aapt,会生成一个R.java文件,这个文件保存layout,styles,等资源的唯一id。并且生成一个resources.arsc文件,这个文件中保存了资源的属性信息比如: 1、xml文件的节点 (LinearLayout, RelativeLayout) 2、布局的属性 ( android:layout_width) 3、资源的id resources.arsc中的信息会在运行的时候被解析。

3、减少apk大小

由上面知道了apk的组成,可知要减少apk的大小就是要减少上面apk组成中的各个模块的大小,减小包大小的方法如下图所示:

apk结构分析以及减少包大小

减少资源数目移除无用资源

1、使用lint工具进行检测

res/layout/preferences.xml: Warning: The resource R.layout.preferences appears
    to be unused [UnusedResources]
复制代码

注意lint不会检测asset文件夹中的文件

2、使用shrinkResources

如果如果在 app的build.gradle 文件中配置shrinkResources属性,gradle会自动移除无用资源

android {
    // Other settings

    buildTypes {
        release {
            minifyEnabled true
            shrinkResources true
            proguardFiles getDefaultProguardFile('proguard-android.txt'), 'proguard-rules.pro'
        }
    }
}
复制代码

进行了上面的配置后在build的过程中,ProGuard会先移除无用的代码但是不会移除无用的资源,Gradle会移除无用的资源。

减少动画帧

帧动画由于每一帧都是一幅图片所以非常容易增加apk的大小,减少帧数能够非常有效的减少apk大小。下面是一个帧率为30的动画包含的图片,

apk结构分析以及减少包大小

包含了接近30张图片,如果把帧数换成15,图片数目会减少一半。

使用xml定义纯色图片

有些图片并不需要静态的图片资源,对于一些纯色的图片尽量使用用shape,color的xml文件来代替图片,使用xml定义的shape能够有效的减少apk大小。

复用图片资源

在开发中有些图片只是颜色不一样,有些图片只是大小不一样,有些图片只是角度不一样。Android提供了相应的方法来复用这些图片。

<?xml version="1.0" encoding="utf-8"?>
<rotate xmlns:android="http://schemas.android.com/apk/res/android"
    android:drawable="@drawable/ic_arrow_expand"
    android:fromDegrees="180"
    android:pivotX="50%"
    android:pivotY="50%"
    android:toDegrees="180" />

复制代码

压缩图片

Android Asset Packaging ToolAndroid Asset Packaging Tool简称aapt,AAPT 能够查看,创建,更新,zip文件,并且能够将资源编译成二进制文件,是Android sdk中自带的打包class和resource工具。

The Android Asset Packaging Tool (aapt) takes your application resource files, such as the AndroidManifest.xml file and the XML files for your Activities, and compiles them。

能够在: ../android-sdk/build-tools/<buildToolsVersion> 包中找到。

aapt命令的使用

  • 创建apks (Android application bundles)
aapt package, aapt add 
复制代码
  • aapt dump 查看apk的信息: 1、查看版本号:
aapt dump badging name.apk
复制代码

2、查看权限:

aapt dump permissions name.apk
复制代码

使用aapt工具对图片进行压缩,aapt工具在build过程中能对res/drawable/文件夹下的文件进行无损压缩。

aapt的缺点 1、aapt不会压缩 asset/文件夹下的png图片 2、 3、aapt不会过滤已经压缩过的图片,所以会对已经压缩过的图片造成影响,为了避免这种影响可以在gradle中使用

aaptOptions {
    cruncherEnabled = false
}
复制代码
原文  https://juejin.im/post/5e083ab7f265da33b82c05b0
正文到此结束
Loading...