农历(三月初三)
关于
友情链接
Toggle navigation
Harries Blog™
追心中的海,逐世界的梦
首页
编程技术
Java
软件架构
移动开发
后端
前端
大数据
数据库
算法
人工智能
测试
openclaw
100 Days of AI Programming
代码管理
IT教程
springboot-demo
Java入门教程
bootstrap3
CSS
Apache基础教程
php
ionic 教程
Python
mysql教程
eclipse
Ubuntu VPS系统配置
AngularJS 教程
MongoDB教程
Struts2教程
springcloud-demo
Redis教程
Spring教程
Git教程
openfire参考指南
Jenkins进阶系列
Java设计模式
HBase教程
java-demo
Maven教程
hibernate教程
memcached教程
Docker 教程
Quartz指南
Hive教程
Ant教程
java实例教程
SpringCloud
ANTLR教程
Hazelcast教程
Elastic-Job-Lite
深入浅出MyBatis
XStream教程
SVN教程
ibaties教程
rabittmq教程
solr教程
Hadoop教程
WebService CXF学习
JPA教程
ActiveMQ中文指南
Java内存模型
dubbo教程
python3-demo
Linux入门视频教程
生活感悟
默认分类
博主自留地
一周一本书
一月一个人
互联网
互联网.出海
互联网.IPO
运维
Linux
docker
nginx
windows
操作系统
监控软件
虚拟化
vmware
tomcat
自动化
留言板
转载
发表于 2019年12月31日
浏览 (
834
)
评论 (0)
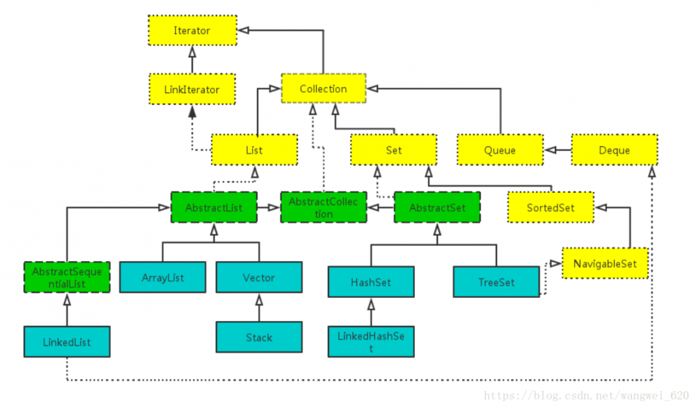
Java集合框架之一-相关概念
Java的集合框架位于java.lang.util包下,主要分为两大类,第一类为Collection接口的实现类,如ArrayList、HashSet等;第二类是Map接口的实现类,如HashMap、HashTable等等。
二、Collection集合接口
以Collection接口作为顶层接口的子接口,主要有以下三种,分别是List、Set、Queue,除了这三种,还有其他的子接口,这里暂且不谈。
List列表是有序的,有下表的,可重复的。
Set集合是无需的,但是LinkHashSet除外,没有下标,不可重复。
Queue队列是一种先进先出(FIFO)的结构。
Collection接口提供类我们常用的一些操作方法,如下图:
Collection接口实现类Iterable接口,那么Collection接口对所有实现类,都实现类Iterable接口,如ArrayList。
在jdk1.8中,Collection接口还有3个被default关键字修饰的方法,分别是spliterator()、stream()、parallelStream();
三、Map集合接口
Map接口的实现类,我们比较熟悉的,如HashMap、HashTable、TreeMap等等。从jdk1.5开始,新增了一个Map接口的子接口ConcurrentMap,该接口位于java.util.concurrent包下,该接口的实现类都是用于支持并发操作的线程安全的类。
Map接口定义了常用的操作方法,如下图:
在jdk1.8中,Map接口新增了多个被default关键字修饰的方法,如getOrDefault(Object key, V defaultValue)、forEach(BiConsumer<? super K, ? super V> action)等等。
原文
https://juejin.im/post/5e0a02a75188254993343ce1
正文到此结束
赞
0
赏
分享
本文标签:
IO
consumer
HashTable
map
Action
HashSet
https
list
HashMap
安全
queue
并发
tab
value
Java集合
线程
http
stream
java
key
Collection
tar
src
ArrayList
UI
版权声明:
本文为互联网转载文章,出处已在文章中说明(部分除外)。如果侵权,请
联系本站长
删除,谢谢。
本文海报:
生成海报一
生成海报二
上一篇
jdk1.8-Java集合框架之二-ArrayList源码分析
下一篇
ThreadLocal的设计思路
热门推荐
配置虚拟站点
浏览(10,195)
评论(20)
修改上传文件权限
浏览(11,570)
评论(18)
VPS 自我监控
浏览(10,377)
评论(23)
OpenVZ VPS 额外支持
浏览(10,439)
评论(17)
openfire数据库安装指南
浏览(19,916)
评论(0)
openfire协议支持指南
浏览(9,374)
评论(18)
openfire定制指南
浏览(11,483)
评论(17)
Caffe 深度学习框架上手教程
浏览(15,652)
评论(0)
ReactiveCocoa入门教程:第一部分
浏览(16,440)
评论(0)
开源HIDS-OSSEC使用实例:监测CC攻击
浏览(16,271)
评论(0)
相关文章
大数据分析与机器学习领域Python兵器谱
当 Coding 遇上 Docker
跟开涛学SpringMVC(2):Spring MVC入门
YAML 语言教程
Tomcat生产优化
从零开始用好Maven:从HelloWorld到日常使用
Netty 4.1.36.Final 发布,经典开源 Java 网络服务框架
JDK源码分析-CopyOnWriteArrayList
2020互联网Java后端面试必备解析—Redis23题
2020 年,从架构谈起,到 Mesh 结束
说给你听
本文目录
随机标签
JobStores
Sentinel
类加载顺序
深入解析
七大要素
端口
oom killer
puppeteer
rrdtools
NotePad
地球
Cloud Shell Editor
社交网络
限流
join
awaitility
同志们
富士康
CST
服务端
厨房
Disruptor
ModelAndView
城堡
1111
Ganglia
CPU过高
VUE
query
grafana
启动资金
Change Streams
可测性
select(index)
description
Java环境
Long
混叠
MySQL 5.7
云存储服务
node多版本
ANTLR
servlet
国外景点
抄底收购
回报
Child Selectors
Iceberg
遗留代码
SeaTunnel
Eureka
书籍教程
springboot-demo
Java入门教程
bootstrap3
CSS
Apache基础教程
php
ionic 教程
Python
mysql教程
eclipse
Ubuntu VPS系统配置
AngularJS 教程
MongoDB教程
Struts2教程
springcloud-demo
Redis教程
Spring教程
Git教程
openfire参考指南
Jenkins进阶系列
Java设计模式
HBase教程
java-demo
Maven教程
hibernate教程
memcached教程
Docker 教程
Quartz指南
Hive教程
Ant教程
java实例教程
SpringCloud
ANTLR教程
Hazelcast教程
Elastic-Job-Lite
深入浅出MyBatis
XStream教程
SVN教程
ibaties教程
rabittmq教程
solr教程
Hadoop教程
WebService CXF学习
JPA教程
ActiveMQ中文指南
Java内存模型
dubbo教程
python3-demo
Linux入门视频教程
近期评论
william
ws0132613@gmail.comhttps://getmacos.com/gopanel/william smith
Harrries
谢谢
vzxcv
https://www.newcmy.com/register?aff=HBVX建议您试试草莓云机场,可以流畅观看youtube和tiktok,上reddit/x也没有问题,还有各种ai优化节点。
admin
出现OpenClaw "device signature expired"。the Gateway rejects if Math.abs(Date.now() - signedAt) > 10 * 60 * 1000 (10 minutes)
admin
sudo apt updatesudo apt install postgresql-17 postgresql-contrib-17 -y
匿名
想购买您这个站,我的联系方式QQ741756694微信同步 能卖联系
Harrries
目前MCP 工具上并没有ssl设置,可以修改server.py手工禁用ssl
Harrries
主要用的是AI
Allen
博主的博客用的什么技术栈,内容都是干货,赞
Harrries
收到
随机文章
站长推荐
近期文章
1
新款 Apple TV 和 SDK 可能在 9 月发布 - iOS移动开发周报
2
社区开始围绕移除sun.misc.Unsafe类展开讨论
3
视频访谈: 韩卿:Apache Kylin的开源故事
4
js中的内部属性与delete操作符
5
《招聘一个靠谱的iOS》面试题参考答案(上)
6
【Window 10 IoT - 3】Windows 10 RTM安装及新特性(树莓派 Pi2)
7
HTML 代码复用实践
8
IE安全系列:脚本先锋(3)
9
Python 开发者节省时间的 10 个方法
10
python自动化审计及实现
1
VPS 自我监控
2
springboot接入多个ES启动时候自检报错
3
配置虚拟站点
4
openfire协议支持指南
5
修改上传文件权限
6
OpenVZ VPS 额外支持
7
2015年北京下第一场雪留念
8
openfire定制指南
9
mysql存储过程实例一:游标的使用
10
Linux删除或者新增SWAP分区
1
Claude Opus 4.7:一个开始“干活”的大模型
2
在 AI 快速发展的今天,“人还重要吗?
3
openclaw 连接 MySQL 实现数据分析
4
他用20年拿下WSBK冠军,而你还没开始做第一个产品
5
48小时打造一个类似 Product Hunt 的网站
6
BTCPay Server 安装部署完整指南(2026最新)
7
openclaw升级和参数调整
8
让 OpenClaw“自动发现并安装插件”
9
openclaw对接企业微信
10
90%的独立开发者死在这10件小事上
网站信息
文章总数:80,223 篇
文件总数:211,070 个
标签总数:2,521 个
分类总数:87 个
留言数量:2,598 条
在线人数:8 人
运行天数:4,921天
最后更新:2026年04月18日21点
×
输入密码查看文章详情
×
搜索文章
搜索
热门搜索:
Java
Springboot
Linux
Maven
Bootstrap
阿里云
×
评论信息框
可以通过QQ号实时获取昵称和头像
QQ
昵称
邮箱
网址
提交评论
×
山无棱江水为竭,冬雷震震夏雨雪,才敢请君舍
支付宝
微信
转账时请备注"
博客赞助
"
Loading...