转载

遗留系统重构工具:Coca

好的代码是可以重构出来的。

如我在先前的文章所说,我最近的工作主要是在做架构重构、代码重构。所以,一如既往地,我又写了个工具来帮助我完成相关的工作。这样一来,下次我可以更快速地完成相关的工作。

在这之前,已经有大量的工具可以做类似的事情。如我司已有大佬开源了 Tequila ( github.com/newlee/tequ… ) 这样的架构、依赖分析工具。只是呢,简单的架构分析是无法满足我的需求的。并且,本着写了工具就是赚经验的思想,我决定写一个自己的工具。

Coca 简介

从按我的实践经验来看,我将重构分为四种类型:

  • 分层架构重构 。 在不改变业务逻辑的情况下,进代码架构进行调整。即根据单一职责和依赖倒置原则的思想,对系统进行模块拆分与合并,以明确职责降低耦合度;对包进行重新规划,划分包之间的边界,减少代码间的耦合。
  • 模式重构 。针对特定模式的坏味道,采用设计模式来提升可扩展性,增加可读性。
  • 模型重构 。在包含测试的情况下,通过识别和发现模型的行为,将行为聚合到模型中。
  • 微重构 。对于一些小的代码坏味道,可以通过 IDE 重构来快速改善即有代码,而不会影响到业务功能。

而《重构:改善既有代码的设计》一书主要针对的是微重构。因为重构项目的难度不是一般的大,对于经验不足的个人、团队来说,重写往往比重构来得便捷。

所以,根据我的需要我写了自己的工具,以用于改善即有代码的设计:

Coca 是一个用于遗留系统重构的瑞士军刀。它可以分析代码中的 badsmell,行数统计,分析调用与依赖,进行 Git 分析,以及自动化重构等。

GitHub 地址: github.com/phodal/coca

安装:

go get -u github.com/phodal/coca

在执行所有的命令之前,需要先执行 coca analysis 以生成对应的依赖关系数据。

So,让我们看看 Coca 1.0 包含了哪些功能?

API 调用

这个功能目前主要针对的是 Spring 开发的,它似乎已经是 Java 世界的后端服务的标准。

REST API 生成

只需要执行 coca api 就可以生成我们想要的结果:

  1. 函数调用图
  2. API 调用层级

下图是 API 的统计信息:

SIZE METHOD URI CALLER
36 GET /aliyun/oss/policy controller.OssController.policy
21 POST /aliyun/osscallback controller.OssController.callback
17 GET /subject/list controller.CmsSubjectController.getList
17 GET /esProduct/search search.controller.EsProductController.search
17 GET /order/list controller.OmsOrderController.list
17 GET /productAttribute/list/{cid} controller.PmsProductAttributeController.getList
17 GET /productCategory/list/{parentId} controller.PmsProductCategoryController.getList
17 GET /brand/list controller.PmsBrandController.getList
17 GET /esProduct/search/simple search.controller.EsProductController.search

对应的全景图:

遗留系统重构工具:Coca

当然了,你也可以轻松通过参数过滤一下你想要的内容。

这个功能的目标是用于未来向 DDD 重构时,构建出限界上下文。

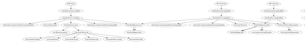
调用关系图

也可以只看某一部分的依赖关系图:

coca call -c com.phodal.pholedge.book.BookController.createBook -r com.phodal.pholedge.
复制代码

输入对应的完整方法名,和想要去除的包含即可:

遗留系统重构工具:Coca

反向依赖关系图

还能生成对应的反向调用关系图:

coca rcall -c org.bytedeco.javacpp.tools.TokenIndexer.get
复制代码

结果如下图所示:

遗留系统重构工具:Coca

行为分析

由于代码只是反应系统的另一部分,我们不得不从版本管理工具中获取更多的信息,于是有了:

coca git
复制代码

文件修改统计

排名靠前的文件,可以帮我们看到一些问题: coca git -t ,于是乎,我们就有了:

ENTITYNAME REVSCOUNT AUTHORCOUNT
build.gradle 1326 36
src/asciidoc/index.adoc 239 20
build-spring-framework/resources/changelog.txt 187 10
spring-core/src/main/java/org/springframework/core/annotation/AnnotationUtils.java 170 10
spring-beans/src/main/java/org/springframework/beans/factory/support/DefaultListableBeanFactory.java 159 15

对,这是 Spring Framework 中最常修改的文件,前面三个文件看上去是合理的,但是 AnnotationUtils.java 显然有问题。

对应的 DefaultListableBeanFactory.java 也有 2000+ 行左右的规模。

从代码的行数和修改次数来看,它们都是上帝类,并且经常出现 Bug。

代码年龄统计

嗯,还有诸如于 coca git -a 这样的普通功能:

+-------------------------------------------------------------------------------------------------------------------------+-------+
|                                                       ENTITYNAME                                                        | MONTH |
+-------------------------------------------------------------------------------------------------------------------------+-------+
| helloworld.go                                                                                                           |  2.04 |
| README.md                                                                                                               |  2.04 |
| imp/imp.go                                                                                                              |  2.04 |
| .gitignore                                                                                                              |  2.01 |
| cmd/root.go                                                                                                             |  2.01 |
| test/coca_suite_test.go                                                                                                 |  1.94 |
| learn_go_test.go                                                                                                        |  1.94 |
| core/languages/java/JavaLexer.tokens                                                                                    |  1.84 |
| core/languages/java/java_lexer.go                                                                                       |  1.84 |
| examples/step2-Java/domain/ValueObjectD.java                                                                            |  1.84 |
复制代码

其它功能

还有诸如基本的分析功能等: coca git -b

+-----------+--------+
| STATISTIC | NUMBER |
+-----------+--------+
| Commits   |    350 |
| Entities  |    514 |
| Changes   |    255 |
| Authors   |      2 |
+-----------+--------+
复制代码

有兴趣可以自己去探索。

知识提炼

嗯,这也是我计划在明年实践的功能。

方法提取

作为此功能的第一步,我想的是先从代码中提取单词: coca concept

+------------------+--------+
|      WORDS       | COUNTS |
+------------------+--------+
| context          |    590 |
| resolve          |    531 |
| path             |    501 |
| content          |    423 |
| code             |    416 |
| resource         |    373 |
| property         |    372 |
| session          |    364 |
| attribute        |    349 |
| properties       |    343 |
| headers          |    330 |
+------------------+--------+
复制代码

作为第一个简单的版本,我只是做了分词和统计,下一步便是专业性的统计。而后,用于生成领域专用的特定语言。

提交信息提取

你懂的,这里面的信息才是足够的丰富。

TBD

提取中文注释

下一步,我应该做类似的事情,哈哈哈

坏味道识别

这是一个非常通用的功能,你可以在各种各样的工具里找到。所以,我并没有特意地去增强里面的功能,也没有添加太多的功能——因为我知道他们比我的工具专业。

只需要: coca bs 就会得到一个建议修改的 JSON 文件:

{
   "lazyElement": [
      {
         "File": "examples/api/model/BookRepresentaion.java",
         "BS": "lazyElement"
      }
      ...
   ]
}
复制代码

结合我写的 fanta 工具,可以生成对应的修改建议。

批量重构

主要是用于结合上述工具的分析结果,通过人工 + 智能的方式来实现批量化自动修正。

当前 API 处于试验阶段,请不要在生产环境使用。支持以下功能:

  • 批量重命名
  • 批量移动文件
  • 批量删除未使用的 import
  • 批量删除未使用的类

使用的方式也非常简单:

coca refactor -m move.config -p .
复制代码

你可以试试,哈哈

代码统计分析

代码统计工具,采用的是 SCC:

scc is a very fast accurate code counter with complexity calculations and COCOMO estimates written in pure Go

愉快地: coca cloc ,然后:

───────────────────────────────────────────────────────────────────────────────
Language                 Files     Lines   Blanks  Comments     Code Complexity
───────────────────────────────────────────────────────────────────────────────
Go                          58     31763     7132       890    23741       2847
Java                        44       971      208        21      742         62
Markdown                     8       238       75         0      163          0
Gherkin Specificati…         2        32        2        16       14          0
Document Type Defin…         1       293       36         0      257          0
License                      1       201       32         0      169          0
SQL                          1         2        0         0        2          0
SVG                          1       199        0        34      165          0
Shell                        1         3        1         1        1          0
XML                          1        13        0         0       13          0
gitignore                    1        61        8         4       49          0
───────────────────────────────────────────────────────────────────────────────
Total                      119     33776     7494       966    25316       2909
───────────────────────────────────────────────────────────────────────────────
Estimated Cost to Develop $803,822
Estimated Schedule Effort 14.120551 months
Estimated People Required 6.743156
───────────────────────────────────────────────────────────────────────────────
复制代码

其它功能可以见 scc 工具的官方文档。

重构适合度评估

TBD

其它

这是我第一个使用 Golang 写的工具,希望我的用法足够的 Go Style。

首页: coca.migration.ink/

GitHub 地址: github.com/phodal/coca

愉快地: go get -u github.com/phodal/coca

原文  https://juejin.im/post/5e0d4b42f265da5d50450009
正文到此结束
Loading...