转载

探秘SpringCloud系列《序篇:SpringCloud江湖简介》

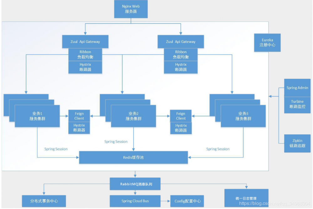
  1. 我们把整个系统根据业务拆分成几个子系统。

  2. 每个子系统可以部署多个应用,多个应用之间使用负载均衡。

  3. 需要一个服务注册中心,所有的服务都在注册中心注册,负载均衡也是通过在注册中心注册的服务来使用一定策略来实现。

  4. 所有的客户端都通过同一个网关地址访问后台的服务,通过路由配置,网关来判断一个URL请求由哪个服务处理。请求转发到服务上的时候也使用负载均衡。

  5. 服务之间有时候也需要相互访问。例如有一个用户模块,其他服务在处理一些业务的时候,要获取用户服务的用户数据。

  6. 需要一个断路器,及时处理服务调用时的超时和错误,防止由于其中一个服务的问题而导致整体系统的瘫痪。

  7. 还需要一个监控功能,监控每个服务调用花费的时间等。

2、SpringCloud项目简介

SpringCloud为开发人员提供了快速构建分布式系统中一些常见模式的工具(例如配置管理、服务发现、断路器、智能路由、微代理、控制总线)。分布式系统的协调导致了样板mosh模式,使用Spring Cloud开发人员可以快速的支持实现这些木事的服务和应用程序。他们将在任何分布式环境中良好运行,ba包括开发人员自己的笔记本电脑,裸机数据中心,以及Cloud Foundry托管平台。

SpringCloud特性:

  • Spring Cloud专注于提供良好的开箱即用经验的典型用例和可扩展性机制覆盖
  • 分布式/版本化管理
  • 服务注册与发现
  • 路由
  • service - to - service
  • 负载均衡
  • 断路器
  • 分布式消息传递

Spring Cloud框架结构

  • 服务发现(Eureka)
  • 配置中心(Config)
  • 智能路由(Zuul)
  • 链路追踪(Zipkin)
  • 服务调用(Fegin)
  • 断路器(Hystrix)
  • 客户端负载均衡(Ribbon)等。

SpringCloud江湖中存在着不同的机构,例如人,扮演者User的一个服务;酒馆,扮演者花天酒地的服务;春楼,扮演着一个荷尔蒙爆棚的服务。人可以去酒馆排忧,去春楼邂逅。 Eureka就像是户部,每个人去户部需要去注册身份,酒馆也需要去户部备案。通过Eureka可以找到对应注册的酒馆。酒馆关闭后,Eureka会记录酒馆下线。 Config就像军需处,记录着不同服务的所需要的配置。 Zuul就像日理万机的皇帝,将天下大事汇总于此,皇帝可以判断事情的是否合规,然后由皇帝分配到对应的大臣手里去处理。 具体的组件我们将在接下来的文章里一一揭晓......

探秘SpringCloud系列《序篇:SpringCloud江湖简介》

Eureka(服务注册与发现)

一个RESTful服务,用来定位运行在AWS地区(Region)中的中间层服务。由两个组件组成:Eureka服务器和Eureka客户端。Eureka服务器用作服务注册服务器。提供在分布式环境下的服务发现,服务注册的功能。Eureka客户端是一个java客户端,用来简化与服务器的交互、作为轮询负载均衡器,并提供服务的故障切换支持。Netflix在其生产环境中使用的是另外的客户端,它提供基于流量、资源利用率以及出错状态的加权负载均衡。

探秘SpringCloud系列《序篇:SpringCloud江湖简介》

Ribbon负载均衡

Ribbon客户端组件提供一系列完善的配置选项,比如连接超时、重试、重试算法等。Ribbon内置可插拔、可定制的负载均衡组件。下面是用到的一些负载均衡策略:

  • 简单轮询负载均衡
  • 加权响应时间负载均衡
  • 区域感知轮询负载均衡
  • 随机负载均衡

Ribbon中还包括以下功能:

  • 易于与服务发现组件(比如Netflix的Eureka)集成
  • 使用Archaius完成运行时配置
  • 使用JMX暴露运维指标,使用Servo发布
  • 多种可插拔的序列化选择
原文  https://juejin.im/post/5e16b6b9f265da5d2d0ffc92
正文到此结束
Loading...