转载

蚂蚁金服轻量级类隔离框架 Maven 打包插件解析 | SOFAArk 源码解析

SOFA Stack( S calable  O pen  F inancial  A rchitecture Stack)是蚂蚁金服自主研发的金融级云原生架构,包含了构建金融级云原生架构所需的各个组件,是在金融场景里锤炼出来的最佳实践。

蚂蚁金服轻量级类隔离框架 Maven 打包插件解析 | SOFAArk 源码解析

本文为《剖析 | SOFAArk 源码》第二篇,本篇作者盲僧,来自 OYO。《剖析 | SOFAArk 源码》系列由 SOFA 团队和源码爱好者们出品,项目代号:<SOFA:ArkLab/>,文末附系列共建列表,目前已完成领取。

1

前言  

SOFAArk 是 SOFA 团队开源的又一款扛鼎力作,它是一款基于 Java 实现的轻量级类隔离容器,主要提供类隔离和应用(模块)合并部署的能力。

从 2016 年底开始,蚂蚁金服内部开始拥抱新的轻量级类隔离容器框架-SOFAArk。截止 2019 年底,SOFAArk 已经在蚂蚁金服内部 Serverless 场景下落地实践,并已经有数家企业在生产环境使用 SOFAArk ,包括网易云音乐、挖财、溢米教育等。

本文主要介绍下 SOFAArk Biz 包的打包插件,帮助大家更好的去理解 Biz 包的结构,也是为系列文章做好铺垫。

SOFAArk Biz 的打包插件是 sofa-ark-maven-plugin ,它可以将普通 Java 工程或者 Spring Boot 工程打包成标准格式的 Ark 包或者 Ark Biz 包,关于 Ark 包和 Ark Biz 包可以参考这里:

  • Ark 包:

    https://www.sofastack.tech/projects/sofa-boot/sofa-ark-ark-jar/

  • Ark Biz:

    https://www.sofastack.tech/projects/sofa-boot/sofa-ark-ark-biz/

本文将从如下三个方面进行介绍:先对插件的使用和打包出来的产物做一个简单介绍,然后告诉大家调试插件的方法,最后对整个插件的原理做一个流程图和阐述。

SOFAArk : https://github.com/sofastack/sofa-ark

2

SOFAArk 插件使用  

文中的示例代码可以参考:

https://github.com/masteryourself-tutorial/tutorial-sofa/tree/master/tutorial-sofa-ark/tutorial-sofa-ark-maven-plugin

插件使用

先将 Spring Boot 的打包插件 spring-boot-maven-plugin  删除或者注释,然后再引入如下插件即可:

蚂蚁金服轻量级类隔离框架 Maven 打包插件解析 | SOFAArk 源码解析

执行 mvn package 命令后,将会打出如下结构的 3 个 jar 包,大家可以自行解压这三个 jar 包,看一看里面的具体内容,下面我们简单分析一下:

蚂蚁金服轻量级类隔离框架 Maven 打包插件解析 | SOFAArk 源码解析

tutorial-sofa-ark-maven-plugin-1.0.0-SNAPSHOT.jar :它是 maven 插件打出来的原生 jar 包,只包含我们写的代码和 manifest 文件,无特殊意义。

tutorial-sofa-ark-maven-plugin-1.0.0-SNAPSHOT-ark-biz.jar :这个 jar 包称之为 Ark Biz 包,因为 SOFAArk 容器是支持运行多个 Ark Biz 的,所以打成这种包是为了和别的项目一起合并部署使用,另外 Ark 包里也包含了这个。

tutorial-sofa-ark-maven-plugin-1.0.0-SNAPSHOT-ark-executable.jar :这个 jar 包称之为 Ark 包,从字面上来看它是一个可执行的 jar 包,即意味着它是一个可以用 java -jar 命令来单独运行的 Fat Jar,类似于我们用 Spring Boot 插件打出来的包。

后面的分析主要是围绕 Ark 包来做讲解,因为它包含了 Ark Biz 包,所以只要搞明白它是如何生成的,那么对整个插件的原理也就基本了解了。

与 Spring Boot 插件对比

要想分析出 sofa-ark-maven-plugin 插件的作用,我们需要先和 Spring Boot 的插件进行对比,从打包产物上直观的感受一下两者的区别。

spring-boot-maven-plugin 插件

spring-boot-maven-plugin 是 SpringBoot 默认提供的打包插件,其功能就是将工程打包成一个可执行的 FATJAR。spring-boot-maven-plugin 打包产物的目录结构如下:

蚂蚁金服轻量级类隔离框架 Maven 打包插件解析 | SOFAArk 源码解析

MANIFEST.MF 文件内容:

蚂蚁金服轻量级类隔离框架 Maven 打包插件解析 | SOFAArk 源码解析

MANIFEST.MF 文件中可以看到,描述了当前 jar 的一些核心元素,包括启动类、class 文件路径、lib 依赖路径、jdk 版本等等,这里需要关注的是 Main-Class,SpringBoot 就是通过该类来引导启动的。 SOFAArk 应用也提供了类似的引导类及其自身特殊的结构,这主要就依托于 sofa-ark-maven-plugin 来完成的。

sofa-ark-maven-plugin 插件

关于 sofa-ark-maven-plugin 的使用方式可以参考官方文档进行配置,篇幅原因,这 里不再赘述。下面就直接来看下 sofa-ark-maven-plugin 插件的打包产物及目录结构,然后类比于 SpringBoot 的 FatJar 结构来理解 SOFAArk 中的一些概念和逻辑。

蚂蚁金服轻量级类隔离框架 Maven 打包插件解析 | SOFAArk 源码解析

MANIFEST.MF 文件内容:

蚂蚁金服轻量级类隔离框架 Maven 打包插件解析 | SOFAArk 源码解析

两者对比,可以发现,SOFAArk 的包结构相对于 SpringBoot 的包结构要更加多元一点,这里主要原因在于,SOFAArk 除了提供业务 Biz 包(可以理解为 SpringBoot 的 FatJat)之外,还包括了 container,也就是 Ark 容器;这种机制带来的好处是,业务可以将多个关联的业务 Biz 放在一起来启动,这样在同一个 JVM 进程之内就可以存在多个业务模块单元,优势在于:

  • 关联业务的合并部署,减少机器资源开销;

  • 同一 JVM 进程之内,JVM 服务替代 RPC 服务,减少各业务单元之间的网络通信开销,提高性能;

另外从 MANIFEST.MF 文件中也可以发现,SOFAArk 中的启动引导类与 SpringBoot 也是不同的,关于这部分,将会在后续的文章中逐一解析,敬请期待。下面再通过启动顺序来进一步了解下 FatJar 个 Ark 包之间的差异,以便大家更好的理解 ark 打包插件存在的真正意义。

PS:如果我们在打包时引入了 plugin 类型的包,那么在 SOFA-ARK 目录下还会有个 plugin 目录(这里没有用到)。

启动顺序分析

基于上述插件部分的对比,我们再来看看官网对 SOFAArk 的定义: 它是一款基于 Java 实现的轻量级类隔离容器,主要提供类隔离和应用(模块)合并部署能力 。重点是它能够提供合并部署能力(显然指的是 SOFA-ARK/biz 目录允许放多个 Ark Biz 包),这是 SpringBoot FatJar 无法做到的,既然如此,那么两者的启动顺序也必然有差别,下面简单探究一下。

首先分析下 Spring Boot 的启动流程,在执行 java-jar 命令后,程序会调用 META-INF/MANIFEST.MF 中定义的启动类的 main 方法,即 org.springframework.boot.loader.JarLauncher 。然后 Spring Boot 会去构建一个 LaunchedURLClassLoader ,它是一个自定义的 ClassLoader ,利用它去加载 BOOT-INF 下的 lib 和 classes 目录。最后会通过反射调用 Start-class 对应的启动类,从而启动整个业务的代码。这里用简单的一张图来描述下:

蚂蚁金服轻量级类隔离框架 Maven 打包插件解析 | SOFAArk 源码解析

而 SOFAArk 的启动流程呢?我们可以参考下官网给出的详细启动流程:

https://www.sofastack.tech/projects/sofa-boot/sofa-ark-startup/

这里我们简单抽象出几个重要步骤:

蚂蚁金服轻量级类隔离框架 Maven 打包插件解析 | SOFAArk 源码解析

显而易见,SOFA Ark 并不是简单的将一个 FatJar 启动起来,在这个过程中,还包括了启动 Ark Container 和 Ark Plugin,而正是因为 Ark Container 的存在,才使得多 Biz 合并部署成为可能;下面就来揭开 ark 包的整个构建过程。

3

插件原理分析  

搞清楚了插件的使用和作用后,我们就可以对插件的底层实现一探究竟了,下面我们通过 debug 的方式来看看 sofa-ark-maven-plugin 是如何构建 Biz 包的。

Deubg Maven 插件

关于如果 debug maven 打包插件,可以参考这篇文章:

http://www.glmapper.com/2019/07/23/maven-debug/

断点位置参考下图:

蚂蚁金服轻量级类隔离框架 Maven 打包插件解析 | SOFAArk 源码解析

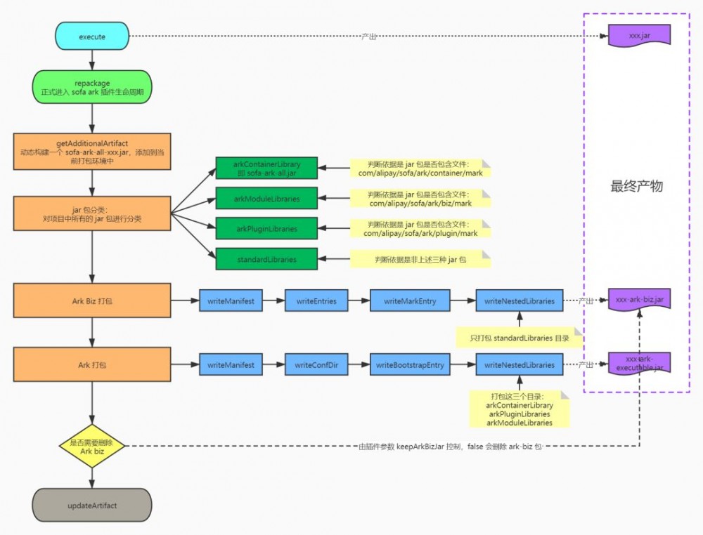
插件执行流程

Maven 插件的源码说到底就是对文件流的操作,比较枯燥无味,所以这里准备了一个流程图,大致分析出了 sofa-ark-maven-plugin 的整个原理,各位可根据流程图自行对比源码进行分析。

蚂蚁金服轻量级类隔离框架 Maven 打包插件解析 | SOFAArk 源码解析

4

总结  

通过上述内容的分析,我们应该了解了整个 sofa-ark-maven-plugin 的运行流程和原理了,无非是基于 Java 文件流的方式去生成特殊结构的 jar 包,然后通过定制化的启动流程,使得在业务 Biz 包代码执行之前,先启动 ark 容器,提供一系列的特殊功能,最后再启动 Biz。

文中涉及的相关链接

  • Ark 包:

    https://www.sofastack.tech/projects/sofa-boot/sofa-ark-ark-jar/

  • Ark Biz:

    https://www.sofastack.tech/projects/sofa-boot/sofa-ark-ark-biz/

  • 示例代码:

    https://github.com/masteryourself-tutorial/tutorial-sofa/tree/master/tutorial-sofa-ark/tutorial-sofa-ark-maven-plugin

  • SOFAArk 启动流程:

    https://www.sofastack.tech/projects/sofa-boot/sofa-ark-startup/

  • debug maven 打包插件:

    http://www.glmapper.com/2019/07/23/maven-debug/

5

欢迎参加 SOFAArk 源码解析  

《剖析 | SOFAArk 源码》系列已经开启,会逐步详细介绍各个部分的代码设计和实现,预计按照如下的目录进行:

  • 【已完成】 轻量级类隔离框架 SOFAArk 简介

  • 【已完成】SOFAArk Maven 打包插件解析

  • 【已认领】 SOFAArk 容器模型解析

  • 【已认领】 SOFAArk 类加载模型机制解析

  • 【已认领】 SOFAArk 合并部署能力解析

  • 【已认领】 SOFAArk SPI 机制和 ClassLoaderHook 机制解析

  • 【已认领】 SOFAArk 动态配置机制解析

  • 【已认领】 (实践)SOFAArk 插件化机制解析与实践

以上目录已经完成认领,除以上目录涉及的内容外,如果您对 SOFAArk 的其他模块也有想要分享的内容,欢迎您联系我们参与源码解析系列共建。

参与方式

在后台留言“ SOFAArkLab ”,我们将会主动联系你,确认分享内容主题与细节,即可加入,It's your show time!

希望可以通过此系列文章让大家对 SOFAArk 有更加深刻的认识,并且能够在实际的工作中用以解决实际的问题,同时也欢迎大家参与社区共建,提交 issue 和 PR:

SOFAArk: https://github.com/sofastack/sofa-ark

谢谢大家关注 SOFAStack,关注 SOFAArk,我们会一直与大家一起成长。

本文归档在 sofastack.tech。

蚂蚁金服轻量级类隔离框架 Maven 打包插件解析 | SOFAArk 源码解析

:tada: 励支持 SOFAStack 的你~

* 点下右下角“ 在看

* 到公众号对话框发送“ T 恤 ”,试试手气~

* 本期互动奖品“ SOFAStack 定制 T 恤

原文  http://mp.weixin.qq.com/s?__biz=MzUzMzU5Mjc1Nw==&mid=2247485950&idx=1&sn=d0e5c422a1b4df3d551c394764eb3564
正文到此结束
Loading...