转载

阿里云发布 Spring Boot 新脚手架,真香

相信很多人都使用过 start.spring.io 来初始化自己的 Spring Boot 工程,这个工具为开发者提供了丰富的可选组件,并且可以选择多种打包方式,大大方便了开发人员的使用。最近,阿里的 Nacos、Sentinel 也进入 start.spring.io 的选项中,进一步的方便开发者使用阿里云的产品。

阿里云发布 Spring Boot 新脚手架,真香

但是,生成的工程骨架中,只有组件坐标信息,缺少对应的使用方法和 Demo 代码;于是,开发者还是需要去寻找相关使用教程,或者样例代码;如果找的不对,或者是版本不匹匹配,还需要花费不少时间去排查和解决问题;这些问题都在无形中增加用户的工作量。

我们将对软件工程的抽象层次自上而下进行切分,会得到如下的几个层级:行业、解决方案、应用、功能、组件;明显的, start.spring.io 目前只能提供组件级别的支持。再将组件这层展开,会发现这样一个生命周期:组件引入、组件配置、功能开发、线上运维。start.spring.io 也只实现了“组件引入”这一功能。

我们的目标是**“让阿里云成为广大 Java 开发者最好用的云”**。要实现这个目标,是否可以再向前走几步,在解决“组件引入”问题的基础上,将组件的典型使用方法、样例代码、使用说明也加入到工程中呢?

基于这种思考,我们上线了自己的 bootstrap 站点 start.aliyun.com :

start.aliyun.com/

当然,本着不重复造轮子的原则,我们不再构建一套工程生成底层框架,而是使用 Spring Initializr 来实现这部分功能。在此之上专注于增加新特性,实现服务广大开发者的目标。

Spring Initializr: github.com/spring-io/i…

在 start.aliyun.com 中,我们为广大开发者带来了如下便利特性:

  • 为每个组件提供了单独的 DemoCode 和对应的配置样例(本次已发布);
  • 工程内置说明,减少用户查找文档的困难(部分实现);
  • 开发者只需要做减法,而非加法的使用方式(部分实现);
  • 提供多组件集成的解决方案(开发中);
  • 定期跟进 start.spring.io 的更新,方便大家使用到 spring 的最新功能。

start.aliyun.com: start.aliyun.com/

未来,我们还需要再助力开发者这条路上继续发力,不仅仅是做好组件集成的工作,还要需要继续向上支持,提供更多功能、服务、应用层级的快速构建能力。

本文,围绕 spring initializr 框架,以 start.spring.io 为例,全面的给大家介绍如何使用和扩展这个框架,以及背后的运行原理。

使用篇

由于 spring-initializr 提供了灵活的扩展能力,以及丰富的默认实现;其使用方式也是非常的灵活多变;为了便于说明,我们直接通过 start.spring.io ,看看 Spring 自己是怎么使用这套框架的。

1. 基本用法

基本用法的原则,是尽量少写代码,甚至是不写代码。只通过配置就可以实现 initializr 工程的创建。

依赖引入

要使用 spring-initializr ,首先要引入这套框架。很简单,直接依赖 bom 即可:

<dependencyManagement>
    <dependencies>
        <dependency>
            <groupId>io.spring.initializr</groupId>
            <artifactId>initializr-bom</artifactId>
            <version>0.9.0.BUILD-SNAPSHOT</version>
            <type>pom</type>
            <scope>import</scope>
        </dependency>
    </dependencies>
</dependencyManagement>
复制代码

有了这个 bom 依赖,我们就不用再关心内部组件的版本等信息了。

一般来说,我们还需要引入具体组件:

<dependency>
            <groupId>io.spring.initializr</groupId>
            <artifactId>initializr-generator-spring</artifactId>
        </dependency>
        <dependency>
            <groupId>io.spring.initializr</groupId>
            <artifactId>initializr-version-resolver</artifactId>
        </dependency>
        <dependency>
            <groupId>io.spring.initializr</groupId>
            <artifactId>initializr-web</artifactId>
        </dependency>
复制代码

具体每个子模块的用途,这里列出来,供读者参考:

  • initializr-actuator: 监控诊断的附加信息,这个暂时忽略;
  • initializr-bom: 便于外部使用的bom依赖;
  • initializr-docs: 使用文档;
  • initializr-generator: 核心工程生成库;
  • initializr-generator-spring: 用于生成典型的spring boot工程;
  • initializr-generator-test: 测试框架;
  • initializr-metadata: 项目各个方面的元数据基础结构;
  • initializr-service-sample: 基本使用案例;
  • initializr-version-resolver:版本号解析能力;
  • initializr-web: 提供给三方客户端使用的web入口。

基本配置

  • 完成了框架引入,就需要做一些基础配置了
  • 支持哪些语言:Java、groovy、Kotlin
  • 支持哪些版本:1.8、11、13
  • 支持哪些打包方式:jar、war

将这些信息全部配置到 application.yml 文件中,如下:

initializr:
    packagings:
    - name: Jar
      id: jar
      default: true
    - name: War
      id: war
      default: false
  javaVersions:
    - id: 13
      default: false
    - id: 11
      default: false
    - id: 1.8
      name: 8
      default: true
  languages:
    - name: Java
      id: java
      default: true
    - name: Kotlin
      id: kotlin
      default: false
    - name: Groovy
      id: groovy
      default: false
复制代码

其中 name 是可选的, id 是必填的。

每个配置项下,可以有一个默认值(将 default 这是为 true 即可),除了这些基本配置,我们还需要定义可以支持的项目类型:

initializr:
    types:
    - name: Maven Project
      id: maven-project
      description: Generate a Maven based project archive.
      tags:
        build: maven
        format: project
      default: true
      action: /starter.zip
    - name: Maven POM
      id: maven-build
      description: Generate a Maven pom.xml.
      tags:
        build: maven
        format: build
      default: false
      action: /pom.xml
    - name: Gradle Project
      id: gradle-project
      description: Generate a Gradle based project archive.
      tags:
        build: gradle
        format: project
      default: false
      action: /starter.zip
    - name: Gradle Config
      id: gradle-build
      description: Generate a Gradle build file.
      tags:
        build: gradle
        format: build
      default: false
      action: /build.gradle
复制代码

默认情况下, initializr 已经支持 4 种项目类型:

  • /pom.xml 生成一个 Maven 的 pom.xml 配置文件
  • /build.gradle 生成 Gradle 的配置文件
  • /starter.zip 生成 zip 方式压缩的工程文件
  • /starter.tgz 生成以 tgz 方式压缩的工程文件

通过 tags 标签,我们可以定义不同配型的编译方式 (build) 和打包格式(format)。

配置基本依赖

完成了基本配置以后,就可以配置可选的依赖组件了。

依赖配置以 dependency 为 key ,同样配置在 application.yml 的 initializr 下面,这里给出一个简单的样例:

initializr:
  dependencies:
    - name: Web
      content:
        - name: Web
          id: web
          description: Full-stack web development with Tomcat and Spring MVC
        - name: Developer Tools
      content:
        - name: Spring Boot DevTools
          id: devtools
          groupId: org.springframework.boot
          artifactId: spring-boot-devtools
          description: Provides fast application restarts, LiveReload, and configurations for enhanced development experience.
        - name: Lombok
          id: lombok
          groupId: org.projectlombok
          artifactId: lombok
          description: Java annotation library which helps to reduce boilerplate code.
复制代码

dependencies 下定义分组。分组的作用是便于展示和快速查找,所以不需要 id ,只需要 name 信息;每个分组的 content 是分组的具体内容,也就是这个分组下的组件定义;支持以列表形式定义多个;另外,每个分组都可以设置当前分组内组件公用的配置信息。

每一依赖,包含如下的基本信息:

  • id:组件的唯一标识符
  • groupId & artifactId:组件的坐标
  • name:显示名称
  • description:描述信息,主要用于展示用途
  • version:组件版本

关于 groupId & artifactId:如果设置了坐标,生成的项目里会使用这里的坐标定位组件;但是如果没有设置坐标,框架会认为这是一个标准的 spring-boot 组件,自动添加 spring-boot-starter-{id} 作为生成的依赖坐标。

关于 version:如果直接在组件上设置版本信息,框架会直接使用这个值作为组件依赖的版本;但是很多时候,组件的版本会受到 spring-boot 版本的影响,此时就需要对版本做特殊的定义 & 管理。

配置依赖版本管理

这里需要先了解一下版本命名规则:一个典型的版本,一般包含如下 4 个信息:大版本、小版本、修正版本、版本限定符。

版本范围有一个上界和下界,可以方括号 [] 或者圆括号 () 表示。方括号代表上下界的闭区间,圆括号代表上下界的开区间。

例如:“[1.1.6.RELEASE,1.3.0.M1)”代表所有从 1.1.6.RELEASE 到 1.3.0.M1 之间所有的版本(包含 1.1.6.RELEASE ,但不包含 1.3.0.M1 )。

同时,可以使用单一版本号作为版本范围,例如 “1.2.0.RELEASE”。单一版本号的版本范围代表“从这个版本以及之后的所有版本”。

如果需要使用“最新的 Release 版本”的概念,可以使用一个字母 x 代表具体的版本号。

例如, 1.4.x.BUILD-SNAPSHOT 代表 1.4.x 的最新快照版本。

再比如:如果需要表达,从 1.1.0.RELEASE 到 1.3.x 之间的所有版本,可以用[1.1.0.RELEASE,1.3.x.RELEASE]来表达。

另外,版本限定符也是有顺序的(升序):

  • M:里程碑版本
  • RC:发布候选版本
  • RELEASE:发布版本
  • BUILD-SNAPSHOT:为开发构建的快照版本

所以快照版本是所有限定符里优先级最高的。假设某个组件需要 Spring Boot 的最新版本,可以使用 1.5.x.BUILD-SNAPSHOT  (假设 1.5 版是 Spring Boot 的最新版本)。

最后,版本范围中讨论的版本,指的都是 Spring Boot的版本,而不是组件自己的版本。

前面介绍了,可以使用 version 属性定义组件的具体版本号;但是,如果组件版本与Spring Boot 的版本存在关联关系,就需要使用 compatibilityRange 来配置依赖的版本范围。

compatibilityRange 可以定义在两个地方:

  • 直接定义在组件(或 Bom )上

这种定义方式,代表组件只支持  Spring Boot 的某一个版本范围,例如下面的配置:

initializr:
  dependencies:
    - name: Stuff
      content:
        - name: Foo
          id: foo
          ...
          compatibilityRange: 1.2.0.M1
        - name: Bar
          id: bar
          ...
          compatibilityRange: "[1.5.0.RC1,2.0.0.M1)"
复制代码

Foo 可以支持 Spring boot 1.2.0  之后的所有版本;而Bar只能支持 Spring Boot 1.5.0  到  2.0.0 之间的版本,且不包含 2.0.0 ;

  • 定义在组件的 mappgin 属性下

可以支持在 Spring Boot 不同版本之下对组件做不同的设置(可以重置组件部分或者是所有的属性),下面的例子中对 artifactId 做了特殊定义:

initializr:
  dependencies:
    - name: Stuff
      content:
        - name: Foo
          id: foo
          groupId: org.acme.foo
          artifactId: foo-spring-boot-starter
          compatibilityRange: 1.3.0.RELEASE
          mappings:
            - compatibilityRange: "[1.3.0.RELEASE,1.3.x.RELEASE]"
              artifactId: foo-starter
            - compatibilityRange: "1.4.0.RELEASE"
复制代码

这个例子中, foo 在 Spring Boot 的 1.3 使用 foo-starter 作为坐标的 artifactId ;在 1.4.0.RELEASE 以及之后的版本中,还是使用 foo-spring-boot-starter 作为 artifactId 的值;

**使用 Bom 管理版本:**有时候,需要使用 Bom 的方式管理组件版本;此时不需要对组件单独设置版本号。

要使用 Bom ,首先要配置 Bom 定义:

initializr:
  env:
    boms:
      my-api-bom:
        groupId: org.acme
        artifactId: my-api-dependencies
        version: 1.0.0.RELEASE
        repositories: my-api-repo-1
复制代码

注意:Bom 信息,定义在 initializr.env.boms下面。

其属性和依赖组件基本一致,都是坐标、版本;同时, Bom 也支持版本范围管理。

完成了 Bom 的定义,就需要在组件中引用 Bom :

initializr:
  dependencies:
    - name: Other
      content:
        - name: My API
          id : my-api
          groupId: org.acme
          artifactId: my-api
          bom: my-api-bom
复制代码

一旦用户选择了 my-api 组件,框架会自动为生成的项目添加了 my-api-dependencies 的 Bom 依赖;

2. 高级定制

启用缓存

如果你启动过 start.spring.io 项目,你会在日志里发现这样的输出 “Fetching boot metadata from spring.io/project_metadata/spring-boot” 为了避免过于频繁的检查 Spring Boot 版本,官方是建议配合缓存一起使用。

首先需要引入缓存框架:

<dependency>
    <groupId>javax.cache</groupId>
    <artifactId>cache-api</artifactId>
</dependency>
<dependency>
    <groupId>org.ehcache</groupId>
    <artifactId>ehcache</artifactId>
</dependency>
复制代码

然后,在 SpringBootApplication 类上增加 @EnableCaching 注解:

阿里云发布 Spring Boot 新脚手架,真香

如果需要自己定义缓存,可以调整如下缓存配置:

阿里云发布 Spring Boot 新脚手架,真香

**增加 Demo代码:**由于不同的组件有不同的功能,如果需要为项目增加 Demo 代码。

**为不同的组件增加独立配置:**还记得原理篇中提到的 spring.factories 吗?对,我们要增加自己的配置项,就需要在这里增加针对不同组件样例代码的扩展入口。

io.spring.initializr.generator.project.ProjectGenerationConfiguration=/
com.alibaba.alicloud.initializr.extension.dependency.springboot.SpringCloudProjectGenerationConfiguration
复制代码

在 SpringCloudProjectGenerationConfiguration 中,我们通过 ConditionalOnRequestedDependency 注解来识别不同组件:

@ProjectGenerationConfiguration
public class SpringCloudAlibabaProjectGenerationConfiguration {
    private final InitializrMetadata metadata;
    private final ProjectDescription description;
    private final IndentingWriterFactory indentingWriterFactory;
    private final TemplateRenderer templateRenderer;
    public SpringCloudAlibabaProjectGenerationConfiguration(InitializrMetadata metadata,
                                                            ProjectDescription description,
                                                            IndentingWriterFactory indentingWriterFactory,
                                                            TemplateRenderer templateRenderer) {
        this.metadata = metadata;
        this.description = description;
        this.indentingWriterFactory = indentingWriterFactory;
        this.templateRenderer = templateRenderer;
    }
    @Bean
    @ConditionalOnRequestedDependency("sca-oss")
    public OSSDemoCodeContributor ossContributor() {
        return new OSSDemoCodeContributor(description, templateRenderer);
    }
    ......
}
复制代码

上面的代码,会在选择了 sca-oss 组件时,创建一个 OSSDemoCodeContributor 用于对应 Demo 代码的生成。

**生成具体的 Demo 代码:**继续以 OSSDemoCodeContributor 为例,它是一个 ProjectContributor ,会在项目文件空间创建完成了调用。我们需要为这个 Contributor 在实例化时增加生成过程中需要的元数据信息,例如 ProjectDescription 。

代码生成过程,比较简单,可以直接复用框架中就提供的 mstache 模板引擎。

我们直接将 Demo 代码,以模板的形式,放置在 resources 文件夹之下:

阿里云发布 Spring Boot 新脚手架,真香

然后,我们再通过模板引擎,解析这些模板文件,再拷贝到项目目录下即可:

private void writeCodeFile(TemplateRenderer templateRenderer, Language langeuage,
                               Map<String, Object> params, Path path, String temp) throws IOException {
        ......
        Path pkgPath = 生成包路径
        Path filePath = 成成代码文件路径
        // 渲染模板
        String code = templateRenderer.render(temp, params);
        // demo 文件写入
        Files.createDirectories(pkgPath);
        Files.write(filePath, code.getBytes("UTF-8"));
    }
复制代码

除了模板代码以外,我们通常还需要在 applicatioin.properties 文件写入模块的配置信息。

这里,我们依然可以使用代码生成的方式:创建模板、解析模板,追加文件的方式来实现。具体代码这里就不贴了,读者可以自己发挥。

原理篇

原理篇,主要介绍 spring.initializr 是如何实现项目工程构建的,以及作为一个框架,如何提供丰富的扩展能力的。

在原理篇,我们将 initializr 的执行分为两个阶段:启动阶段和生成阶段。

  • 启动阶段:启动应用,加载配置,扩展信息初始化;
  • 生成阶段:一个项目生成,从收到请求,到返回内容的完整流程。

1. 启动阶段

再开始启动流程之前,先要看一下 initializr 的扩展体系。

整个架构大量使用了 spring 的 spi 机制,我们来看一下一共有哪些 spring.factories :

  • initializr-generator/src/main/resources/META-INF/spring.factories
  • initializr-generator-spring/src/main/resources/META-INF/spring.factories
  • initializr-web/src/main/resources/META-INF/spring.factories
  • initializr-actuator/src/main/resources/META-INF/spring.factories
  • start-site/src/main/resources/META-INF/spring.factories

其中只有一个在 start.spring.io 中,其他 4 个都在 initializr 工程中(各 spring.factories 的具体内容见参考资料)。

不过要注意,这些 spring.factories 定义,仅仅代表了各个 SPI 有哪些扩展。不同spi的实现创建和使用完全是在不同的阶段进行的。

在应用启动阶段,其实只有一个 spi 会被加载(暂不考虑 actuator):io.spring.initializr.web.autoconfigure.InitializrAutoConfiguration 。

@Configuration
@EnableConfigurationProperties(InitializrProperties.class)
public class InitializrAutoConfiguration {
    @Bean
    @ConditionalOnMissingBean
    public ProjectDirectoryFactory projectDirectoryFactory()
    @Bean
    @ConditionalOnMissingBean
    public IndentingWriterFactory indentingWriterFactory()
    @Bean
    @ConditionalOnMissingBean(TemplateRenderer.class)
    public MustacheTemplateRenderer templateRenderer(Environment environment, ObjectProvider<CacheManager> cacheManager)
    @Bean
    @ConditionalOnMissingBean
    public InitializrMetadataUpdateStrategy initializrMetadataUpdateStrategy(RestTemplateBuilder restTemplateBuilder,
            ObjectMapper objectMapper)
    @Bean
    @ConditionalOnMissingBean(InitializrMetadataProvider.class)
    public InitializrMetadataProvider initializrMetadataProvider(InitializrProperties properties,
            InitializrMetadataUpdateStrategy initializrMetadataUpdateStrategy)
    @Bean
    @ConditionalOnMissingBean
    public DependencyMetadataProvider dependencyMetadataProvider()
    @Configuration
    @ConditionalOnWebApplication
    static class InitializrWebConfiguration {
        @Bean
        InitializrWebConfig initializrWebConfig()
        @Bean
        @ConditionalOnMissingBean
        ProjectGenerationController<ProjectRequest> projectGenerationController(
                InitializrMetadataProvider metadataProvider, ApplicationContext applicationContext)
        @Bean
        @ConditionalOnMissingBean
        ProjectMetadataController projectMetadataController(InitializrMetadataProvider metadataProvider,
                DependencyMetadataProvider dependencyMetadataProvider)
        @Bean
        @ConditionalOnMissingBean
        CommandLineMetadataController commandLineMetadataController(InitializrMetadataProvider metadataProvider,
                TemplateRenderer templateRenderer)
        @Bean
        @ConditionalOnMissingBean
        SpringCliDistributionController cliDistributionController(InitializrMetadataProvider metadataProvider)
    }
}
复制代码

这里会做如下几件事情:

  • 初始化元数据 Provider
  • 创建模板引擎
  • 创建目录、缩进工厂
  • 初始化 web 配置
  • 创建 spring mvc 的 web 入口
  • 各种 ProjectGenerationController

其中最关键的元数据加载部分,使用了 EnableConfigurationProperties 注解,将 spring 环境中的配置项写到 InitializrProperties 上:

阿里云发布 Spring Boot 新脚手架,真香

在 application.yml 文件中,可以找到如下的配置信息,这里就是实际的项目依赖关系元数据的配置存储点:

阿里云发布 Spring Boot 新脚手架,真香

整体来看,启动阶段的动作还是比较简单的,这也是为什么 start.spring.io 启动只需要数秒的原因。

更多的逻辑,都被留在了工程生成阶段。

2. 生成阶段

生成阶段,spring-initializr 使用了一个很有意思的实现方式:initializr 框架会为每一次项目生成,创建一个独立的 context 用于存放生成流程中需要使用到的各种 bean 。

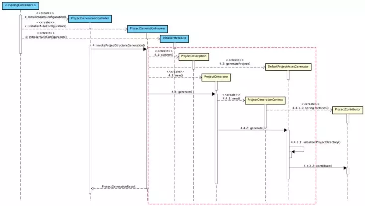
先来一张时序图:

阿里云发布 Spring Boot 新脚手架,真香
  • 蓝色的类,是在应用启动阶段就完成了创建和数据填充;其生命周期和整个应用一致;
  • 黄色的类,会在具体的项目构建过程中生成;其生命周期在一次项目生成流程之内结束。

从上面的时序图中可以看出:一个典型的创建行为,通常从 ProjectGenerationController收到web端的创建请求开始,通过 ProjectGenerationInvoker 这个中间层转换,最终进入 ProjectGenerator 的核心构建流程。

主干流程

下图,是 ProjectGenerator 的核心构建流程:

阿里云发布 Spring Boot 新脚手架,真香

106 行,通过 contextFactory 构建了一个新的 ProjectGenerationContext 。

看一下这个context的继承关系,原来于spring提供的AnnotationConfigApplicationContext 。

再结合 110 行的 refresh() 方法,是不是发现了什么?就是 spring 的 ApplicationContext 的刷新流程。

阿里云发布 Spring Boot 新脚手架,真香

107 行的 resolve 方法,向 context 中注册了一个 ProjectDescription的Provider,代码如下:

阿里云发布 Spring Boot 新脚手架,真香

由于注册的是 Provider ,所以这段逻辑会在 Context 执行 refresh 时运行。

这里的 ProjectDescriptionCustomizer 就是针对 ProjectDescription 的扩展,用于对用户传入的 ProjectDescription 做调整。这里主要是一些强制依赖关系的调整,例如语言版本等。

这时候再看 108 行,这里向 Context 注册一个 Configuration 。

那么这个 Configuration 包含了什么内容呢?一起来看下面这段代码:

阿里云发布 Spring Boot 新脚手架,真香

ProjectGenerationConfiguration!!!前面提到的 spring.factories 中有很多这个 SPI 的实现(参见参考资料)。

原来,initializr 的整个扩展体系,在这里才开始创建实例;

ProjectGenerator 的 109 行,对一个 consumer 做了 accept 操作;其实就是调用了下面的代码:

阿里云发布 Spring Boot 新脚手架,真香

这里通过 setParent 将应用的主上下文设置为这次 ProjectGenerationContext 的父节点。

并且向这次 ProjectGenerationContext 中注册了元数据对象。

最后,在 ProjectGenerator 的 112 行,调用了 projectAssetGenerator 的 generate 方法,实现如下:

阿里云发布 Spring Boot 新脚手架,真香

通过上面的代码可以发现,这里对实际的工程构建工作,其实就是很多的 ProjectContributor 共同叠加;

至此,主干流程已经结束了。

我们可以发现,在主干流程中,没有做任何写文件的操作(只创建了根文件夹);它仅仅是定义了一套数据加载、扩展加载的机制与流程,将所有的具体实现都作为扩展的一部分。

扩展流程

spring-initializr 提供了 2 种主要扩展途径:ProjectContributor 和 xxxxxCustomizer。

阿里云发布 Spring Boot 新脚手架,真香

从方法签名就可以看出,入参只有一个项目的根路径,其职责就是向这个路径下些人项目文件。这个扩展点非常的灵活,几乎可以支持任何的代码、配置文件写入工作。

实现过程中,可以通过 ProjectGenerationContext 获取相关依赖,然后通过自定义逻辑完成文件生成工作。

下面是 initializr 和 start.spring.io 提供的 ProjectContributor 实现:

阿里云发布 Spring Boot 新脚手架,真香

拿几个主要的实现看看:

  • MavenBuildProjectContributor:写入 maven 项目 pom.xml 文件;
  • WebFoldersContributor:创建 web 项目的资源文件夹;
  • ApplicationPropertiesContributor:写入 application.properties 文件;
  • MainSourceCodeProjectContributor:写入应用入口类 xxxApplication.java 文件;
  • HelpDocumentProjectContributor:写入帮助文档 HELP.md 文件。

相对于 ProjectContributor,xxxxxCustomizer  不是一个统一的接口,我把他理解为一种感念和与之对应的命名习惯;每个 Customizer 都有自己明确的名字,同时也对应了明确的触发逻辑和职责边界。

下面列出框架提供的 Customizer 的说明:

  • MainApplicationTypeCustomizer:自定义 MainApplication 类;
  • MainCompilationUnitCustomizer:自定义 MainApplication 编译单元;
  • MainSourceCodeCustomizer:自定义 MainApplication 源码;
  • BuildCustomizer:自定义项目构建工具的配置内容;
  • GitIgnoreCustomizer:自定义项目的 .gitignore 文件;
  • HelpDocumentCustomizer:自定义项目的帮助文档;
  • InitializrMetadataCustomizer:自定义项目初始化配置元数据;这个 Customizer 比较特殊,框架会在首次加载元数据配置时调用;
  • ProjectDescriptionCustomizer:自定义 ProjectDescription ;即在生成项目文件之前,允许调整项目描述信息;
  • ServletInitializerCustomizer:自定义 web 应用在类上的配置内容;
  • TestApplicationTypeCustomizer:自定义测试 Application 类;
  • TestSourceCodeCustomizer:自定义测试 Application 类的源码。

参考资料

1. 相关链接

  • initializr 说明文档

docs.spring.io/initializr/…

  • spring-initializr 项目地址

github.com/spring-io/i…

  • start.spring.io 项目地址

github.com/spring-io/s…

2. spring.factories 明细

initializr-generator/src/main/resources/META-INF/spring.factoriesio.spring.initializr.generator.buildsystem.BuildSystemFactory=/
io.spring.initializr.generator.buildsystem.gradle.GradleBuildSystemFactory,/
io.spring.initializr.generator.buildsystem.maven.MavenBuildSystemFactory
io.spring.initializr.generator.language.LanguageFactory=/
io.spring.initializr.generator.language.groovy.GroovyLanguageFactory,/
io.spring.initializr.generator.language.java.JavaLanguageFactory,/
io.spring.initializr.generator.language.kotlin.KotlinLanguageFactory
io.spring.initializr.generator.packaging.PackagingFactory=/
io.spring.initializr.generator.packaging.jar.JarPackagingFactory,/
io.spring.initializr.generator.packaging.war.WarPackagingFactory
复制代码

initializr-generator-spring/src/main/resources/META-INF/spring.factories:

io.spring.initializr.generator.project.ProjectGenerationConfiguration=/
io.spring.initializr.generator.spring.build.BuildProjectGenerationConfiguration,/
io.spring.initializr.generator.spring.build.gradle.GradleProjectGenerationConfiguration,/
io.spring.initializr.generator.spring.build.maven.MavenProjectGenerationConfiguration,/
io.spring.initializr.generator.spring.code.SourceCodeProjectGenerationConfiguration,/
io.spring.initializr.generator.spring.code.groovy.GroovyProjectGenerationConfiguration,/
io.spring.initializr.generator.spring.code.java.JavaProjectGenerationConfiguration,/
io.spring.initializr.generator.spring.code.kotlin.KotlinProjectGenerationConfiguration,/
io.spring.initializr.generator.spring.configuration.ApplicationConfigurationProjectGenerationConfiguration,/
io.spring.initializr.generator.spring.documentation.HelpDocumentProjectGenerationConfiguration,/
io.spring.initializr.generator.spring.scm.git.GitProjectGenerationConfiguration
复制代码

initializr-web/src/main/resources/META-INF/spring.factories:

org.springframework.boot.autoconfigure.EnableAutoConfiguration=/
io.spring.initializr.web.autoconfigure.InitializrAutoConfiguration
org.springframework.boot.env.EnvironmentPostProcessor=/
io.spring.initializr.web.autoconfigure.CloudfoundryEnvironmentPostProcessor
复制代码

initializr-actuator/src/main/resources/META-INF/spring.factories:

org.springframework.boot.autoconfigure.EnableAutoConfiguration=/
io.spring.initializr.actuate.autoconfigure.InitializrActuatorEndpointsAutoConfiguration,/
io.spring.initializr.actuate.autoconfigure.InitializrStatsAutoConfiguration
复制代码

start-site/src/main/resources/META-INF/spring.factories:

io.spring.initializr.generator.project.ProjectGenerationConfiguration=/
io.spring.start.site.extension.build.gradle.GradleProjectGenerationConfiguration,/
io.spring.start.site.extension.build.maven.MavenProjectGenerationConfiguration,/
io.spring.start.site.extension.dependency.DependencyProjectGenerationConfiguration,/
io.spring.start.site.extension.dependency.springamqp.SpringAmqpProjectGenerationConfiguration,/
io.spring.start.site.extension.dependency.springboot.SpringBootProjectGenerationConfiguration,/
io.spring.start.site.extension.dependency.springcloud.SpringCloudProjectGenerationConfiguration,/
io.spring.start.site.extension.dependency.springdata.SpringDataProjectGenerationConfiguration,/
io.spring.start.site.extension.dependency.springintegration.SpringIntegrationProjectGenerationConfiguration,/
io.spring.start.site.extension.dependency.springrestdocs.SpringRestDocsProjectGenerationConfiguration,/
io.spring.start.site.extension.description.DescriptionProjectGenerationConfiguration,/
io.spring.start.site.extension.code.kotin.KotlinProjectGenerationConfiguration
复制代码

作者信息: 陈曦(花名:良名)阿里巴巴技术专家。目前在应用容器&服务框架团队,Spring Cloud Alibaba 项目成员,致力于将阿里云打造为Java开发者最好用的云。2014 年加入 B2B,多次参与 双11、618 作战。

阿里云发布 Spring Boot 新脚手架,真香

“ 阿里巴巴云原生 关注微服务、Serverless、容器、Service Mesh 等技术领域、聚焦云原生流行技术趋势、云原生大规模的落地实践,做最懂云原生开发者的公众号。”

/

原文  https://juejin.im/post/5e815e37f265da4804697cbf
正文到此结束
Loading...