转载

Java - 五大集合(数据结构)要点

Java - 五大集合(数据结构)要点
Java - 五大集合(数据结构)要点

1. List

1.主要问题

  • 了解一下ArrayList和CopyOnWriteArrayList的 增删改查 实现原理
  • 看看为什么说ArrayList查询快而增删慢?
  • CopyOnWriteArrayList 与 Vector 的选择
  • LinkedList 与 ArrayList
  • Arrays.asList(....) 的使用问题
  • Collections这个工具类
  • java9+ List.of()方法 map , set 同理 都有,不多写了

2.为什么arraylist 不安全

  • 我们查看源码发现 arraylist 的 CRUD 操作 并么有涉及到锁之类的东西
  • 底层是数组,初始大小为10
  • 插入时会判断数组容量是否足够,不够的话会进行扩容
  • 所谓扩容就是新建一个新的数组,然后将老的数据里面的元素复制到新的数组里面(所以增加较慢)

3.CopyOnWriteArrayList 有什么特点?

  • 它是List接口的一个实现类,在 java.util.concurrent ( 简称 JUC ,后面我全部改成 juc ,大家注意下)
  • 内部持有一个ReentrantLock lock = new ReentrantLock(); 对于 增删改 操作都是 先加锁 再 释放锁 线程安全.并且锁只有一把,而读操作不需要获得锁,支持 并发
  • 读写分离,写时复制出一个新的数组,完成插入、修改或者移除操作后将新数组赋值给array

4.CopyOnWriteArrayList 与 Vector 的选择

  • Vector是 增删改查 方法都加了 synchronized ,保证同步,但是每个方法执行的时候都要去获得锁,性能就会大大下降,而CopyOnWriteArrayList 只是在 增删改 上加 ,但是读不加锁,在读方面的性能就好于Vector,CopyOnWriteArrayList支持读多写少的并发情况。
  • Vector和CopyOnWriteArrayList都是 List接口 的一个实现类

5.CopyOnWriteArrayList适用于什么情况

  • 我们看源码不难发现他每次增加一个元素都要进行一次拷贝,此时严重影响了增删改的性能,其中和arraylist 差了好几百倍 我自己测试过,
  • 所以对于读多写少的操作 CopyOnWriteArrayList 更加适合 ,而且线程安全
  • DriverManager 这个类 就使用到了CopyOnWriteArrayList

6. LinkedList 和 ArrayList 对比

LinkedList<Integer> lists = new LinkedList<>();

lists.addFirst(1);
lists.push(2);
lists.addLast(3);
lists.add(4);
lists.addFirst(5);

lists.forEach(System.out::println);
// 5 2 1 3 4
复制代码

addFirstaddLast 方法很清楚 ,

push 方法的话 ,默认是 andFirst 实现

add 方法默认是 addLast 实现 ....

所以上面总结一下就是 add和last , push和first ,

其实我们要明白一下 , 链表相对于数组来说, 链表的添加和删除速度很快 , 是 顺序添加删除 很快,因为一个linkedList会保存第一个节点和最后一个节点,时间复杂度为 O(1) , 但是你要指定位置添加 add(int index, E element) , 那么此时他会先遍历, 然后找到改位置的节点, 将你的节点添加到他前面 , 此时时间复杂度最大值为 O(n) ,

数组呢 , 我们知道ArrayList底层实现就是数组 , 数组优点就是由于内存地址是顺序的, 属于一块整的 , 此时遍历起来很快 , 添加删除的话 ,他会复制数组, 当数组长度特别大时,所消耗的时间会很长

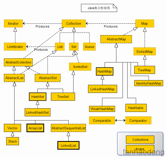
这是一张图 , 大家可以看一下 ,

Java - 五大集合(数据结构)要点

7. Arrays.asList() 方法返回的数组是不可变得吗 ?

List<Integer> integers = Arrays.asList(1, 2, 3, 4, 5);
integers.set(2, 5); // 这个操作可以
//integers.add(6);  这个会抛出异常
integers.forEach(System.out::println); // 1 2 5 4 5

1. 很显然我们是可以修改 list集合的 可以使用set方法
2. 但是当我们尝试去使用add() 方法时,会抛出 java.lang.UnsupportedOperationException 的异常,
不支持操作的异常
3.当我们使用 java9+时  可以使用 List.of()方法 ,他就是彻彻底底的不可修改的
复制代码

8.怎么将一个不安全数组换成安全数组

1. 使用 Collections这个工具类
List<Integer> integers1 = Collections.synchronizedList(integers);

2. java5+ 变成 CopyOnWriteArrayList
CopyOnWriteArrayList<Integer> integers2 = (CopyOnWriteArrayList<Integer>) integers;

3. java9+ ,使用 List.of() 变成只读对象
复制代码

10. Collections 工具类

1. 创建一个安全的空集合,防止NullPointerException异常
List<String> list = Collections.<String>emptyList();

2. 拷贝集合
Collections.addAll(list, 2,3, 4, 5, 6);

3. 构建一个安全的集合
List<Integer> safeList = Collections.synchronizedList(list);

4. 二分查找
Collections.binarySearch(list, 2);

5.翻转数组
Collections.reverse(list);
复制代码

翻转有很多方法 java.util.Collections , 可以去学一下, 有学习能力的可以去学习一下 Google的 Guava 很强的工具类 , 里面很多

2. Set

1. 问题

  • HashSet、TreeSet和 LinkedHashSet三种类型什么时候使用它们
  • Hashset的实现方式? HashSet去重方式 ? TreeSet 去重方式?
  • 那怎么实现一个线程安全的 HashSet , 因为JDK没有 ConcurrentHashSet
  • CopyOnWriteArraySet的实现

2.HashSet、TreeSet和LinkedHashSet三种类型什么时候使用它们

  • 如你的需求是要一个能快速访问的Set,那么就要用HashSet , HashSet底层是 HashMap 实现的 ,其中的元素没有按顺序排列.
  • 如果你要一个可排序Set,那么你应该用TreeSet, **TreeSet的底层实现是 TreeMap **
  • 如果你要记录下插入时的顺序时,你应该使用LinedHashSet
  • Set集合中不能包含重复的元素 ,每个元素必须是唯一的,你只要将元素加入set中,重复的元素会自动移除。所以 可以去重 , 很多情况下都需要使用 (但是去重方式不同)
  • LinkedHashSet正好介于HashSet和TreeSet之间,它也是一个基于 HashMap 和双向链表的集合,但它同时维护了一个双链表来记录插入的顺序,基本方法的复杂度为O(1)。
  • 三者都是线程不安全的, 需要使用 Collections.synchronizedSet(new HashSet(…));

3. HashSet和LinkedHashSet 判定元素重复的原则是相同的

  • 会先去执行hashCode() 方法 ,判断是否重复
  • 如果hashCode() 返回值相同 , 就会去判断equals方法,
  • 如果equals() 方法还是相同, 那么就认为重复

4. TreeSet 判断元素重复原则

TreeSet的元素必须是实现了 java.lang.Comparable<T> 接口 , 所以他是根据此个接口的方法 compareTo 方法进行判断重复的, 当返回值一样的时,认定重复

5. 怎么实现一个线程安全的 hashset

​ 我们看源码 会发现 他里面有一个 HashMap ,那为什么要用(用transient关键字标记的成员变量不参与序列化过程。) 为什么呢 ,因为 HashMap 已经实现了Serializable,

怎么实现一个 ConcurrentHashSet

  • 自己写一个 实现类 实现 Set ,里面 定义一个 ConcurrentHashSet ,和 hashset的方式一样
  • 直接用 第三方库 ----- com.alibaba.dubbo.common.utils.ConcurrentHashSet ,阿里的库 ....
package com.alibaba.dubbo.common.utils;
import java.util.AbstractSet;
import java.util.ConcurrentModificationException;
import java.util.Iterator;
import java.util.Set;
import java.util.concurrent.ConcurrentHashMap;
import java.util.concurrent.ConcurrentMap;

public class ConcurrentHashSet<E> extends AbstractSet<E> implements Set<E>, java.io.Serializable {

    private static final long serialVersionUID = -8672117787651310382L;

    private static final Object PRESENT = new Object();

    private final ConcurrentMap<E, Object> map;

    public ConcurrentHashSet() {
        map = new ConcurrentHashMap<E, Object>();
    }

    public ConcurrentHashSet(int initialCapacity) {
        map = new ConcurrentHashMap<E, Object>(initialCapacity);
    }
    
 ...............   
}
复制代码

很显然跟我说的好像 一模一样 ,哈哈哈 ,我也是看别人学的,只是看你用的巧不巧,他继承了AbstractSet这个抽象类,重写了 他部分想要改的方法, 同时也实现了 set接口

6.CopyOnWriteArraySet的实现

public CopyOnWriteArraySet() {
     al = new CopyOnWriteArrayList<E>();
 }
复制代码

很显然翻源码我们发现 他实现了 CopyOnWriteArrayList();

3. Map

1. 问题

  • 最常见的问题就是 HashMap的底层实现 , JDK1.7和JDK1.8的差别 ,这个我不讲了,如果想要看,自己百度我提供一个我自己写的一个HashMap简单实现
  • Hashtable、HashMap 以及ConcurrentHashMap 的区别
  • 深度学习 ConcurrentHashMap 和 HashMap 靠你们自己了 ,这俩研究透, 你已经向大神进阶了
  • ConcurrentSkipListMap 与 TreeMap 的选择
  • LinkedHashMap的使用

2. Hashtable的学习

  • Hashtable和ConcurrentHashMap以及ConcurrentSkipListMap 以及TreeMap 不允许key 和 value值 为空,但是 HashMap 可以 key 和value值都可以为空,
  • Hashtable的方法 都加了Synchronized 关键字修饰 , 所以线程安全
  • 它是 数组+链表的实现

3.ConcurrentHashMap 问题

  • 取消segments字段,直接采用transient volatile HashEntry<K,V>[] table保存数据,
  • 采用table数组元素作为锁,从而实现了对每一行数据进行加锁,进一步减少并发冲突的概率。
  • 把Table数组+单向链表的数据结构 变成为 Table数组 + 单向链表 + 红黑树的结构。
  • 当链表长度超过8以后,单向链表变成了红黑数; 在哈希表扩容时,如果发现链表长度小于 6,则会由红黑树重新退化为链表。
  • 对于其他详细我不吹,看懂的么几个 ,他比HashMap 还要难,
  • 对于线程安全环境下 介意使用 ConcurrentHashMap 而不去使用 Hashtable

4. 为什么不去使用 Hashtable,而去使用ConcurrentHashMap ?

HashTable容器使用synchronized来保证线程安全,但在线程竞争激烈的情况下HashTable的效率非常低下。因为当一个线程访问HashTable的同步方法时,其他线程访问HashTable的同步方法时,可能会进入阻塞或轮询状态。如线程1使用put进行添加元素,线程2不但不能使用put方法添加元素,并且也不能使用get方法来获取元素,所以竞争越激烈效率越低。

5. HashMap 问题

  • 其中部分信息咱们还能聊聊,不会的我就算了

  • 内部节点分为 Node<K,V>TreeNode<K,V> , 都直接间接的实现与 Map.Entry<K,V> , 后者所占用的空间较大,所以是一种空间换时间的想法 , 前者只要保存两个节点信息, 后者需要保存四个

  • 存储结构是 数组+链表 或者 数组+ 红黑树 实现,有个阈值,当链表长度大于8,大于8的话把链表转换为红黑树,

    当小于等于6时会自动转成链表

    原因: (反正我看不懂,只是解决碰撞概率的问题,数学问题这个是)

    红黑树的平均查找长度是log(n),长度为8,查找长度为log(8)=3,链表的平均查找长度为n/2,当长度为8时,平均查找长度为8/2=4,这才有转换成树的必要;链表长度如果是小于等于6,6/2=3,虽然速度也很快的,但是转化为树结构和生成树的时间并不会太短。

    还有选择6和8的原因是:

    中间有个差值7可以防止链表和树之间频繁的转换。假设一下,如果设计成链表个数超过8则链表转换成树结构,链表个数小于8则树结构转换成链表,如果一个HashMap不停的插入、删除元素,链表个数在8左右徘徊,就会频繁的发生树转链表、链表转树,效率会很低。

  • Node[] table的初始化长度length(默认值是16),LoadFactor为负载因子(默认值是0.75), 例如为1,虽然减少了空间开销,提高了空间利用率,但同时也增加了查询时间成本;加载因子过低,例如0.5,虽然可以减少查询时间成本,但是空间利用率很低,同时提高了rehash操作的次数

  • 实现链接,大家不会写可以看看

  • HashMap是非synchronized ,线程不安全

  • 大家可以看看高能讲解:

6. ConcurrentSkipListMap 与 TreeMap 的选择

  • ConcurrentSkipListMap提供了一种线程安全的并发访问的排序映射表。内部是SkipList(跳表)结构实现,利用底层的插入、删除的CAS原子性操作,通过死循环不断获取最新的结点指针来保证不会出现竞态条件。在理论上能够在O(log(n))时间内完成查找、插入、删除操作。调用ConcurrentSkipListMap的size时,由于多个线程可以同时对映射表进行操作,所以映射表需要遍历整个链表才能返回元素个数,这个操作是个O(log(n))的操作。
  • 在JDK1.8中,ConcurrentHashMap的性能和存储空间要优于ConcurrentSkipListMap,但是ConcurrentSkipListMap有一个功能: 它会按照键的自然顺序进行排序
  • 故需要对 键值排序 ,则我们可以使用TreeMap,在 并发场景 下可以使用ConcurrentSkipListMap。
  • 所以 我们并不会去 纠结 ConcurrentSkipListMap 和 ConcurrentHashMap 两者的选择,因为我解释的很好了

7. LinkedHashMap的使用

  • 主要是为了解决读取的有序性,
  • 基于 HashMap 实现的
  • 可以看看我的 这篇文章 : anthony-dong.github.io/post/linked…

4. Queue

​ 队列在于你走向高级工程师必须走的一步 . 一开始我们对于他并不了解,但是你会发现并发包里面一堆关于队列的类,你就知道了他的关键所在,先进先出的使用场景很常见的
​ 通过我这段时间的学习,我发现在线程池这块,还有这消息队列,还有在数据库连接池这块都需要队列.这些中间件对于队列的依赖性太过于强烈.
​ 所以学会队列是很重要的一步.这些内容我会慢慢补充的.

1. 队列是什么

我们都知道 队列 (Queue)是一种 先进先出 (FIFO)的数据结构,Java中定义了 java.util.Queue 接口用来表示队列。Java中的 QueueListSet 属于同一个级别接口,它们都是实现了 Collection 接口。注意: HashMap没有实现 Collection 接口

2.Deque 是什么

  • 它是一个双端队列
  • 我们用到的 linkedlist 就是 实现了 deque的接口
  • 支持在两端插入和移除元素
  • 区别与 循环队列 循环队列实现讲解

3.常见的几种队列实现

1. LinkedList

LinkedList 是链表结构,队列呢也是一个列表结构,继承关系上 , LinkedList实现了Queue , 所以对于Queue来说 ,

添加是 offer(obj) , 删除是 poll() , 获取队头(不删除)是 peek() .

public static void main(String[] args) {
    Queue<Integer> queue = new LinkedList<>();

    queue.offer(1);
    queue.offer(2);
    queue.offer(3);

    System.out.println(queue.poll());
    System.out.println(queue.poll());
    System.out.println(queue.poll());
}
// 1, 2 , 3 
复制代码

2. PriorityQueue

PriorityQueue维护了一个有序列表,插入或者移除对象会进行Heapfy操作, 默认情况下可以称之为小顶堆 。当然,我们也可以给它指定一个实现了 java.util.Comparator 接口的排序类来指定元素排列的顺序。

PriorityQueue 是一个无界队列 , 当你设置初始化大小还是不设置 , 都不影响他继续添加元素

3. ConcurrentLinkedQueue

ConcurrentLinkedQueue 是基于链接节点的并且线程安全的队列。因为它在队列的尾部添加元素并从头部删除它们,所以只要不需要知道队列的大小 ConcurrentLinkedQueue 对公共集合的共享访问就可以工作得很好。收集关于队列大小的信息会很慢,需要遍历队列。

4. ArrayBlockingQueue与LinkedBlockingQueue的区别,哪个性能好呢

  • ArrayBlockingQueue 是有界队列

  • LinkedBlockingQueue 看构造方法区分 , 默认构造方法最大值是 2^31-1

  • 但是当 take 和 put操作时 ,ArrayBlockingQueue速度要快于 LinkedBlockingQueue原因是什么

    1.队列中的锁的实现不同
    ​ ArrayBlockingQueue中的锁是没有分离的,即生产和消费用的是同一个锁;
    ​ LinkedBlockingQueue中的锁是分离的,即生产用的是putLock,消费是takeLock
    2.在生产或消费时操作不同
    ​ ArrayBlockingQueue基于数组,在生产和消费的时候,是直接将枚举对象插入或移除的,不会产生或销毁任何额外的对象实例;
    ​ LinkedBlockingQueue基于链表,在生产和消费的时候,需要把枚举对象转换为Node进行插入或移除,会生成一个额外的Node对象,这在长时间内需要高效并发地处理大批量数据的系统中,其对于GC的影响还是存在一定的区别。
    
  • 问题有哪些

    • 在使用LinkedBlockingQueue时,若用默认大小且当生产速度大于消费速度时候,有可能会内存溢出。
    • 在使用ArrayBlockingQueue和LinkedBlockingQueue分别对1000000个简单字符做入队操作时,

    ​ LinkedBlockingQueue的消耗是ArrayBlockingQueue消耗的10倍左右,

    ​ 即LinkedBlockingQueue消耗在1500毫秒左右,而ArrayBlockingQueue只需150毫秒左右。

    • 按照实现原理来分析, ArrayBlockingQueue完全可以采用分离锁,从而实现生产者和消费者操作的完全并行运行 。Doug Lea之所以没这样去做,也许是因为ArrayBlockingQueue的数据写入和获取操作已经足够轻巧,以至于引入独立的锁机制,除了给代码带来额外的复杂性外,其在性能上完全占不到任何便宜。
  • 我们测试的是 ArrayBlockingQueue 会比 LinkedBlockingQueue性能好 , 好差不多50%起步 ,

5. BlockingQueue的问题 以及 ConcurrentLinkedQueue 的问题

  • BlockingQueue 可以是限定容量的。

  • BlockingQueue 实现主要用于生产者-使用者队列,但它另外还支持collection接口。

  • BlockingQueue 实现是线程安全的

  • BlockingQueue 是阻塞队列 (看你使用的方法) , ConcurrentLinkedQueue 是非阻塞队列

    区别

    LinkedBlockingQueue 是一个线程安全的阻塞队列,基于链表实现,一般用于生产者与消费者模型的开发中。采用锁机制来实现多线程同步,提供了一个构造方法用来指定队列的大小,如果不指定大小,队列采用默认大小(Integer.MAX_VALUE,即整型最大值)。

    ConcurrentLinkedQueue 是一个线程安全的非阻塞队列,基于链表实现。java并没有提供构造方法来指定队列的大小,因此它是无界的。为了提高并发量,它通过使用更细的锁机制,使得在多线程环境中只对部分数据进行锁定,从而提高运行效率。他并没有阻塞方法,take和put方法.注意这一点

6. 简要概述BlockingQueue常用的七个实现类

​ 有一个是 JDK1.7才加入的, 所以常见的就六个

1. ArrayBlockingQueue

构造函数必须传入指定大小, 所以他是一个有界队列

2. LinkedBlockingQueue

分为两种情况 , 第一种构造函数指定大小, 他是一个有界队列 , 第二种情况,不指定大小他可以称之为无界队列, 队列最大值为 Integer.MAX_VALUE

3. PriorityBlockingQueue (还有一个双向的LinkedBlockingDeque)

他是一个无界队列 , 不管你使用什么构造函数 ..

一个内部由优先级堆支持的、基于时间的调度队列。队列中存放Delayed元素,只有在延迟期满后才能从队列中提取元素。当一个元素的getDelay()方法返回值小于等于0时才能从队列中poll中元素,否则poll()方法会返回null。

4. SynchronousQueue

这个队列类似于Golang的channel , 也就是chan ,跟无缓冲区的chan很相似. 比如take和put操作就跟chan一模一样. 但是区别在于他的poll和offer操作可以设置等待时间.

如果你学过golang的话. 应该理解 . 我写个例子

func main() {
	ch := make(chan int, 0)
	start := time.Now().UnixNano()
	go func() {
		time.Sleep(time.Millisecond * 500)
		ch <- 1
	}()
	x := <-ch
	fmt.Printf("msg : %d , spend : %dms/n", x, (time.Now().UnixNano()-start)/1e6)
}
// 输出
// msg : 1 , spend : 500ms
复制代码

那么换而言之 , Java呢

public class TestSync {

    public static void main(String[] args) throws InterruptedException {
        SynchronousQueue<Integer> queue = new SynchronousQueue<>();
        long start = System.currentTimeMillis();
        new Thread(() -> {
            try {
                Integer poll = queue.take();
                System.out.printf("receive : %d , spend : %dms./n", poll, System.currentTimeMillis() - start);
            } catch (InterruptedException e) {
                e.printStackTrace();
            }

        }).start();

        new Thread(() -> {
            try {
                //sleep 2000ms
                TimeUnit.SECONDS.sleep(2);
                queue.put(1);
            } catch (InterruptedException e) {
                e.printStackTrace();
            }
        }).start();
    }
}

// 输出 
//receive : 1 , spend : 2060ms.
复制代码

但是他和chan不同的是, 他的poll操作吧, (类似于golang的 select case 操作) , 等不到放弃, 返回一个null.

但是唯一不同的是 他可以指定等待时间.超过等待时间再放弃.

Integer poll = queue.poll(1000,TimeUnit.MILLISECONDS);
复制代码

这个就是等待1000ms , 等不到放弃了 .

像线程池中用 SynchronousQueue 使用的是 offer(obj) 操作, 也就是说干脆插入不进去.因为他懒得等 , 但是offer可以指定等待时间的.

总结一下. take 和 put 一对,是死等待 , poll和offer灵活, 活着来

5. DelayQueue

Java延迟队列提供了在指定时间才能获取队列元素的功能,队列头元素是最接近过期的元素。没有过期元素的话,使用poll()方法会返回null值,超时判定是通过getDelay(TimeUnit.NANOSECONDS)方法的返回值小于等于0来判断。延时队列不能存放空元素。

​ 添加的元素必须实现 java.util.concurrent.Delayed 接口

@Test
public void testLinkedList() throws InterruptedException {

    DelayQueue<Person> queue = new DelayQueue<>();

    queue.add(new Person());

    System.out.println("queue.poll() = " + queue.poll(200,TimeUnit.MILLISECONDS));
}


static class Person implements Delayed {

    @Override
    public long getDelay(TimeUnit unit) {
        // 这个对象的过期时间
        return 100L;
    }

    @Override
    public int compareTo(Delayed o) {
        //比较
        return o.hashCode() - this.hashCode();
    }
}

输出 : 
queue.poll() = null
复制代码

6. LinkedTransferQueue (重点)

​ JDK1.7 加入的无界队列 , 亮点就是无锁实现的,性能高 .

Doug Lea 说这个是最有用的 BlockingQueue 了 , 性能最好的一个 . Doug Lea说 从功能角度来讲,LinkedTransferQueue实际上是ConcurrentLinkedQueue、SynchronousQueue(公平模式)和LinkedBlockingQueue的超集。

他的 transfer方法 表示生产必须等到消费者消费才会停止阻塞. 生产者会一直阻塞直到所添加到队列的元素被某一个消费者所消费(不仅仅是添加到队列里就完事)

同时我们知道 上面那些BlockingQueue使用了大量的 condition和 lock , 这样子效率很低 , 而LinkedTransferQueue则是无锁队列.

他的核心方法其实就是 xfer()方法 ,基本所有方法都是围绕着这个进行的 , 一般就是 SYNC ,ASYNC,NOW ,来区分状态量. 像put,offer,add 都是 ASYNC , 所以不会阻塞. 下面几个状态对应的变量.

private static final int NOW   = 0; // for untimed poll, tryTransfer(不阻塞)
private static final int ASYNC = 1; // for offer, put, add(不阻塞)
private static final int SYNC  = 2; // for transfer, take(阻塞)
private static final int TIMED = 3; // for timed poll, tryTransfer (waiting)
复制代码

7.(小顶堆) 优先队列 PriorityQueue 的实现

​ 小顶堆是什么 : 任意一个非叶子节点的权值,都不大于其左右子节点的权值

Java - 五大集合(数据结构)要点
  • PriorityQueue是非线程安全的,PriorityBlockingQueue是线程安全的

  • 两者都使用了堆,算法原理相同

  • PriorityQueue 的逻辑结构是一棵完全二叉树,就是因为完全二叉树的特点, 他实际存储确实可以为一个数组的, 所以他的 存储结构其实是一个数组

    ​ 1. 首先java 中的 PriorityQueue 是优先队列,使用的是小顶堆实现

    1. 什么是小顶堆 (父节点,永远小于左右子节点) ,因此结果不一定是完全升序
    2. 什么是大顶堆 跟 小顶堆相反,
    3. 优先队列中 对于当offer操作,当插入的元素此时长度大于默认长度会进行数组扩容(system.copyarr()方法) 所以他其实是一个无界数列
    4. 所以 优先队列 是数组实现,他不需要占用太大的物理空间,而是进行了深度的排序

1. 自己实现一个大顶堆

/**
 * 构建一个 大顶堆
 *
 * @param tree
 * @param n
 */
static void build_heap(int[] tree, int n) {

    // 最后一个节点
    int last_node = n - 1;

    // 开始遍历的位置是 : 最后一个堆的堆顶 , (以最小堆为单位)
    int parent = (last_node - 1) / 2;

    // 递减向上遍历
    for (int i = parent; i >= 0; i--) {
        heapify(tree, n, i);
    }
}


/**
 * 递归操作
 * @param tree 代表一棵树
 * @param n    代表多少个节点
 * @param i    对哪个节点进行 heapify
 */
static void heapify(int[] tree, int n, int i) {

    // 如果当前值 大于 n 直接返回了 ,一般不会出现这种问题 .....
    if (i >= n) {
        return;
    }

    // 子节点
    int c1 = 2 * i + 1;
    int c2 = 2 * i + 2;

    // 假设最大的节点 为 i (父节点)
    int max = i;

    // 如果大于  赋值给 max
    if (c1 < n && tree[c1] > tree[max]) {
        max = c1;
    }

    // 如果大于  赋值给 max
    if (c2 < n && tree[c2] > tree[max]) {
        max = c2;
    }

    // 如果i所在的就是最大值我们没必要去做交换
    if (max != i) {

        // 交换最大值 和 父节点 的位置
        swap(tree, max, i);

        // 交换完以后 , 此时的max其实就是 i原来的数 ,就是最小的数字 ,所以需要递归遍历
        heapify(tree, n, max);
    }

}

// 交换操作
static void swap(int[] tree, int max, int i) {
    int temp = tree[max];
    tree[max] = tree[i];
    tree[i] = temp;
}
复制代码

8.常用的几个方法

  • offer 添加一个元素并返回true 如果队列已满,则返回false
  • poll 移除并返问队列头部的元素 如果队列为空,则返回null
  • peek 返回队列头部的元素 如果队列为空,则返回null
  • put 添加一个元素 如果队列满,则阻塞 BlockQueue特有的
  • take 移除并返回队列头部的元素 如果队列为空,则阻塞 (像队头移除一个元素,并且整体向前移动,保证对头不为空) BlockQueue特有的

5. Stack

栈结构属于一种先进者后出,类似于一个瓶子 , 先进去的会压到栈低(push操作) , 出去的时候只有一个出口就是栈顶 , 返回栈顶元素,这个操作称为pop ,

1. Stack类

​ stack 继承自 Vector , 所有方法都加入了 sync 修饰, 使得效率很低 ,线程安全.

@Test
public void testStack() {

    Stack<Integer> stack = new Stack<>();

    // push 添加
    stack.push(1);

    stack.push(2);

    // pop 返回栈顶元素 , 并移除
    System.out.println("stack.pop() = " + stack.pop());

    System.out.println("stack.pop() = " + stack.pop());

}

输出 : 
2 , 1 
复制代码

2. 通过LinkedList 实现

​ 但是LInkedList很好的实现了这个 , 同时他是个线程不安全的类.

@Test
public void testStack() {

    LinkedList<Integer> stack = new LinkedList<>();

    stack.push(1);
    stack.push(2);


    System.out.println("stack.pop() = " + stack.pop());
    System.out.println("stack.pop() = " + stack.pop());
}

输出 
2 , 1 
复制代码
原文  https://juejin.im/post/5e8572abf265da47af17ff8d
正文到此结束
Loading...