转载

深入浅出Disruptor

作者 | 高建

深入浅出Disruptor

面向 CTRL C + V 的编码工具人。

说到队列,大家都很熟悉,像生活中不管是吃饭还是买东西基本上都会遇到排队,先排队的人先付款,不允许插队!先进先出,这就是典型的“队列”。

简单回顾 jdk 里的队列

1. 阻塞队列:

ArrayBlockingQueue: Object[] + count + lock.condition (notEmpty、notFull)。

  1. 入队:

    • 不阻塞:add、offer 满了直接报错。

    • 阻塞:put 满了:notFull.await()(当出队和删除元素时唤醒 put 操作)。

  2. 出队:

    • take():当空时,notEmpty.await()(当有元素入队时唤醒)。

    • poll():当空时直接返回 null。

LinkedBlockingQueue:Node 实现、加锁(读锁、写锁分离)、可选的有界队列。需要考虑实际使用中的内存问题,防止溢出。

应用:

Eexcutors 默认是使用 LinkedBlockingQueue,但是在实际应用中,更应该手动创建线程池使用有界队列,防止生产者生产过快,导致内存溢出。

2. 延迟队列:

DelayQueue : PriorityQueue (优先级队列) + Lock.condition (延迟等待) + leader (避免不必要的空等待)。

主要方法:

  • getDelay() 延迟时间。

  • compareTo() 通过该方法比较从 PriorityQueue 里取值。

  1. 入队:

    • add、put、offer:入队时会将换唤醒等待中的线程,进行一次出队处理。

  2. 出队:

    • 如果队列里无数据,元素入队时会被唤醒。

    • 有数据,会阻塞至时间满足。

    • take()阻塞:

    • poll():满足队列有数据并且 delay 时间不大于0会取出元素,否则立即返回 null 可能会抢占成为 leader。

还有优先级队列等就不一一细说,有兴趣的同学可以去看一下。

应用:

延时任务:设置任务延迟多久执行;需要设置过期值的处理,例如缓存过期。

实现方式:每次 getDealy() 方法提供一个缓存创建时间与当前时间的差值,出队时 compareTo() 方法取差值最小的。每次入队时都会重新取出队列里差值最小的值进行处理。

我们使用队列的,更多的是像生产者、消费者这种场景。这种场景大多数情况又对处理速度有着要求,所以我们会使用多线程技术。使用多线程就可能会出现并发,为了避免出错,我们会选择线程安全的队列。例如 ArrayBlockingQueue、LinkedBlockingQueue 或者是 ConcurrentLinkedQueue。前俩者是通过加锁取实现,后面一种是通过 cas 去实现线程安全。但是又要考虑到生产者过快可能造出的内存溢出的问题,所以看起来 ArrayBlockingQueue 是最符合要求的。但是恰恰加锁效率又会变慢,所以就引出了我们今天讨论的主题:Disruptor !

Disruptor

介绍

Martin Fowler 在自己网站上写了一篇 LMAX 架构的文章,在文章中他介绍了 LMAX 是一种新型零售金融交易平台,它能够以很低的延迟产生大量交易。这个系统是建立在 JVM 平台上,其核心是一个业务逻辑处理器,它能够在一个线程里每秒处理 600 万订单。使用事件源驱动方式,业务逻辑处理器的核心是 Disruptor 。

为什么说 Disruptor 的性能要更优于 ArrayBlockingQueue,有什么根据吗?先不探究原理,先看一段代码。

比较:ArrayBlockingQueue VS Disruptor

深入浅出Disruptor 深入浅出Disruptor

上面俩幅图分别是比较 100000000 条数据下,ArrayBlockingQueue 和 Disruptor 的存取效率。 同样我也比较了:

  • 当数据为 10000000 条时,Disruptor 为 1101ms,ArrayBlockingQueue 为 2782ms;

  • 当数据为 50000000 条时,Disruptor 为 5002ms,ArrayBlockingQueue 为 13770ms;

代码使用的都是单生产者、单消费者。当使用多线程的时候,Disruptor 还会更快。所以可以看出,Disruptor 在性能上是优于 ArrayBlockingQueue 的。

接下来我们来看一下 Disruptor 是如何做到 无阻塞、多生产、多消费 的。

深入浅出Disruptor

上图简单的画了一下构建 Disruptor 的各个参数以及 ringBuffer 的构造,下面简单的说一下。

  • EventFactory:创建事件(任务)的工厂类。(这里任务会创建好,保存在内存中,可以看做是一个空任务)。

  • ringBufferSize:容器的长度。( Disruptor 的核心容器是 ringBuffer,环转数组,有限长度)。

  • Executor:消费者线程池,执行任务的线程。(每一个消费者都需要从线程池里获得线程去消费任务)。

  • ProductType:生产者类型:单生产者、多生产者。

  • WaitStrategy:等待策略。(当队列里的数据都被消费完之后,消费者和生产者之间的等待策略)。

  • RingBuffer:存放数据的容器。

  • EventHandler:事件处理器。

Show me the code

下面简单看一下 Disruptor 的示例代码。

  • 主类:定义Disruptor

public class TMainDisruptor {
    public static void main(String[] args) throws InterruptedException {

        //创建生产者工厂
        TEventFactory eventFactory = new TEventFactory()。
        int ringbuffersize = 1024 * 1024。
        ExecutorService executorService = Executors.newFixedThreadPool(2)。

        /**
         * 实例化一个 Disruptor,Disruptor 本身并不做为生产者或是消费者,它更多像是一个包装器,将真正核心的生产者、消费者以及生产消费的动作以及容器串起来
         *
         * 1、消息工厂对象
         * 2、容器的长度
         * 3、线程池
         * 4、生产者模式
         * 5、等待策略
         */

        Disruptor<OrderEvent> disruptor = new Disruptor(eventFactory, ringbuffersize, executorService, ProducerType.SINGLE,
                new BlockingWaitStrategy())。

        //这里定义了俩个相同事件
        TEventHandler t1 = new TEventHandler()。
        TEventHandler t2 = new TEventHandler()。
        
        //跟消费者建立关系--监听
        disruptor.handleEventsWith(t1)。
        //顾名思义:执行完t1后执行t2。(对同一个任务线性执行)
        disruptor.after(t1).handleEventsWith(t2)。

        //启动
        disruptor.start()。

        //数据存储工具
        RingBuffer ringBuffer = disruptor.getRingBuffer()。

        //创建生产者
        TEventProducer producer = new TEventProducer(ringBuffer)。

        //投递数据
        for(long i=0。i<10000。i++) {
            producer.sendData(i)。
        }

        executorService.shutdown()。
        disruptor.shutdown()。
    }

}
  • 实例工厂

public class TEventFactory implements EventFactory<OrderEvent> {
    @Override
    public OrderEvent newInstance() {

        //实例化数据(建好空数据,等后面取的时候可以直接用)
        return new OrderEvent()。
    }
}
  • 对象

@Data
public class OrderEvent {

    private Long id。

    private String price。

    private String finalPrice。
}
  • 消费者执行事件:任务执行体

public class TEventHandler implements EventHandler<OrderEvent> {

    /**
     * 事件驱动监听--消费者消费的主体
     */
    @Override
    public void onEvent(OrderEvent event, long sequence, boolean endOfBatch) throws Exception {
        //简单打印一下当前事件ID和执行线程的名称
        System.out.println(event.getId() + "  " +Thread.currentThread().getName())。
    }

}
  • 生产者

@Data
@AllArgsConstructor
public class TEventProducer {

    private RingBuffer<OrderEvent> ringBuffer。

    public void sendData(long id) {
        //获取下一个可用序号
        long sequence = ringBuffer.next()。

        try {
            //获取一个空对象(没有填充值)
            OrderEvent orderEvent = ringBuffer.get(sequence)。

            //赋值
            orderEvent.setId(id)。
        }finally {
            //提交
            ringBuffer.publish(sequence)。
        }
    }
}

以上代码就是一个简单的 Disruptor 的 demo 示例。运行代码就可以看到 handler 打印数据。demo 跑起来后,就可以进行程序员最爱的 debug 大法了。

启动过程分析之消费者

在 TMainDisruptor 类的 main 方法里,定义完 Disruptor 并关联好任务处理事件后,就调用了 disruptor.start() 方法,可以看出在调用了 start() 方法后,消费者线程就已经开启。

  • start() -- 开启 Disruptor,运行事件处理器。

public RingBuffer<T> start()
    {
        checkOnlyStartedOnce()。
        //在前面 handleEventsWith() 方法里添加的 handler 对象会加入到 consumerRepository 里,这里遍历 consumerRepository 开启消费者线程
        for (final ConsumerInfo consumerInfo : consumerRepository)
        {
            //从线程池中获取一个线程来开启消费事件处理器。(消费者开启监听,一旦有生产者投递,即可消费)
            //这里开启的线程对象为 BatchEventProcessor 的实例
            consumerInfo.start(executor)。
        }

        return ringBuffer。
    }
  • handleEventsWith()--> createEventProcessors() -- 调用的核心方法,作用是创建事件处理器。

@SafeVarargs
    public final EventHandlerGroup<T> handleEventsWith(final EventHandler<? super T>... handlers)
    {
        return createEventProcessors(new Sequence[0], handlers)。
    }
EventHandlerGroup<T> createEventProcessors(
        final Sequence[] barrierSequences,
        final EventHandler<? super T>[] eventHandlers)
    {
        ...
        final Sequence[] processorSequences = new Sequence[eventHandlers.length]。
        //创建 sequence 序号栅栏
        final SequenceBarrier barrier = ringBuffer.newBarrier(barrierSequences)。
        for (int i = 0, eventHandlersLength = eventHandlers.length。i < eventHandlersLength。i++)
        {
            final EventHandler<? super T> eventHandler = eventHandlers[i]。

            final BatchEventProcessor<T> batchEventProcessor = new BatchEventProcessor<>(ringBuffer, barrier, eventHandler)。

            ...

            //这里将消费者加入到 consumerRepository 中---ConsumerRepository
            consumerRepository.add(batchEventProcessor, eventHandler, barrier)。
            processorSequences[i] = batchEventProcessor.getSequence()。
        }
        ...
    }

在看上面的 handleEventsWith() 方法中,可以看到构建了一个 BatchEventProcessor(继承了 Runnable 接口)对象,start()方法启动的同样也是这个对象的实例。这个对象继承自  EventProcessor ,EventProcessor 是 Disruptor 里非常核心的一个接口,它的实现类的作用是轮询接收 RingBuffer 提供的事件,并在没有可处理事件是实现等待策略。这个接口的实现类必须要关联一个线程去执行,通常我们不需要自己去实现它。这里主要说一下它的默认实现类 BatchEventProcessor 类。

BatchEventProcessor:主要事件循环,处理 Disruptor 中的 event,拥有消费者的 Sequence。它的核心主要主要包含以下:

  • 核心私有成员变量

    • Sequence sequence :维护当前消费者消费的 ID。

    • SequenceBarrier sequenceBarrier :序号屏障,协调消费者的消费 ID,主要作用是获取消费者的可用序号,并提供等待策略的执行。

    • EventHandler<? super T> eventHandler :消费者的消费逻辑(也就是我们实现的业务逻辑)。

    • DataProvider

       dataProvider :获取消费对象。RingBuffer 实现了此接口,主要是提供业务对象(例如上面代码中的 OrderEvent )。

  • 核心方法

    • processEvents():由于 BatchEventProcessor 继承自 Runnable 接口,所以在前面启动它后,run() 方法会执行,而 run() 方法内部则会调用此方法。

private void processEvents()
    {
        T event = null。
        ////获取当前消费者维护的序号中并+1,即下一个消费序号
        long nextSequence = sequence.get() + 1L。

        while (true)
        {
            try
            {
                //获取可执行的最大的任务 ID,如果没有,waitFor() 方法内会进行等待
                final long availableSequence = sequenceBarrier.waitFor(nextSequence)。
                if (batchStartAware != null && availableSequence >= nextSequence)
                {
                    batchStartAware.onBatchStart(availableSequence - nextSequence + 1)。
                }

                //不断获取对应位置的任务进行消费 直到上面查询到的 availableSequence 消费完
                while (nextSequence <= availableSequence)
                {
                    event = dataProvider.get(nextSequence)。
                    eventHandler.onEvent(event, nextSequence, nextSequence == availableSequence)。
                    nextSequence++。
                }

                sequence.set(availableSequence)。
            }
            ...
        }
    }

以上代码片段中消费者事件处理器的核心代码,sequenceBarrier.waitFor(nextSequence) 方法内部,会比较当前消费者序号与可用序号的大小,当可用序号(availableSequence)大于当前消费者序号(nextSequence),再获取到当前可用的最大的事件序号 ID(waitFot()方法内部调用 sequencer.getHighestPublishedSequence(sequence, availableSequence)),进行循环消费。可用序号是维护在 ProcessingSequenceBarrier 里的,ProcessingSequenceBarrier 是通过 ringBuffer.newBarrier() 创建出来的。请看下图:

深入浅出Disruptor

由图可以看出,在获得可用序号时,SequenceBarrier 在 EventProcessor 和 RingBuffer 中充当协调的角色。多消费事件和单消费事件在 dependentSequence 上的处理有一些不同,可以看下 ProcessingSequenceBarrier 的 dependentSequence 的赋值以及 get() 方法 (Util.getMinimumSequence(sequences)) 这里细节就不再展开说明了。

启动过程分析之生产者

在上面生产者的代码中,可以看到我们首先调用了 ringBuffer.next() 方法,获取可用序号,再获取到该序号下事先通过 factory 创建好的空事件对象,在我们对空事件对象进行赋值后,再调用 publish 方法将事件发布,则消费者就可以获取进行消费了。

生产者这里的核心代码如下,这里我截取的是多生产者模式下的代码:

@Override
    public long next(int n)
    {
        if (n < 1 || n > bufferSize)
        {
            throw new IllegalArgumentException("n must be > 0 and < bufferSize")。
        }

        long current。
        long next。

        do
        {
            //cursor 为生产者维护的 sequence 序列,获取到当前可投递的的下标,即当前投递到该位置
            current = cursor.get()。
            //再+n获取下一个下表,即下一次投递的位置。
            next = current + n。

            long wrapPoint = next - bufferSize。

            //目的:也是实现快读的读写。gatingSequenceCache 独占缓存行
            long cachedGatingSequence = gatingSequenceCache.get()。

            if (wrapPoint > cachedGatingSequence || cachedGatingSequence > current)
            {
                //获取消费者最小序号
                long gatingSequence = Util.getMinimumSequence(gatingSequences, current)。

                if (wrapPoint > gatingSequence)
                {
                    //如果不符合,则阻塞线程 1ns(park()不会有死锁的问题)
                    LockSupport.parkNanos(1)。// TODO, should we spin based on the wait strategy?
                    continue。
                }

                gatingSequenceCache.set(gatingSequence)。
            }

            //多个生产者时要保证线程安全(这里更新的 cursor 同时也是等待策略里的 waitFor() 方法的 cursor 参数,因此这里更新成功后,则等待策略会通过,表示有新的任务进来,就会消费)
            else if (cursor.compareAndSet(current, next))
            {
                break。
            }
        }
        while (true)。

        return next。
    }

这里主要讲一下 cursor 对象和 Util.getMinimumSequence(gatingSequences, current) 方法。

cursor 对象是生产者维护的一个生产者序号,标示当前生产者已经生产到哪一个位置以及下一个位置。它是 Sequence 类的一个实例化对象。下图是 Sequence 类的类图。从图里可以看出,Sequence 继承以及间接继承了 RhsPadding 和 LhsPadding 类,而这俩个类都各定义了 7 个 long 类型的成员变量。而 Sequence 的 get() 方法返回的也是一个 long 类型的值 value。这个是 Disruptor 的 核心设计之一--填充缓存行,消除伪共享

在 64 位的计算机中,单个缓存行一般占 64 个字节,当 cpu 从换存里取数据时,会将该相关数据的其它数据取出来填满一个缓存行,这时如果其它数据更新,则缓存行缓存的该数据也会失效,当下次需要使用该数据时又需要重新从内存中提取数据。ArrayBlockingQueue 获取数据时,很容易碰到伪共享导致缓存行失效,而 Disruptor 这里当在 vaule 的左右各填充 7 个 long 类型的数据时,每次取都能确保该数据独占缓存行,也不会有其他的数据更新导致该数据失效。避免了伪共享的问题( jdk 的并发包下也有一些消除伪共享的设计)。

深入浅出Disruptor

在讲 Util.getMinimumSequence(gatingSequences, current) 方法之前我们先说一下 RingBuffer。

RingBuffer :它是一个首尾相接的环状的容器,用来在多线程中传递数据。第一张图里面创建 Disruptor 的多个参数其实都是用来创建 RingBuffer 的,比如生产者类型(单 or 多)、实例化工厂、容器长度、等待策略等。结构简单如下图:

深入浅出Disruptor

单生产者单消费者模式下很好理解,每次都从 ringBuffer 中直接获取下一个可用序号。那么如果是多生产者多消费怎么办呢?

多生产多消费模型

深入浅出Disruptor

简单分析,多个生产者同时向 ringbuffer 投递数据,假设此时俩个生产者将 ringbuffer 已经填满,因为 sequence 的序号是自增+1(若不满足获取条件则循环挂起当前线程),所以生产的时候能保证线程安全,只需要一个 sequence 即可。当多消费者来消费的时候,因为消费速度不同,例如消费者 1 来消费 0、1,消费者 2 消费 2、4,消费者 3 消费 3。当消费者消费完 0 后,消费者 2 消费完 2 后,消费者 3 消费完 3 后,生产者再往队列投递数据时,其他位置还未被消费,会投递到第 0 个位置, 此时再想投递数据时,虽然消费 2 的第二个位置空缺、消费者 3 的第三个位置空缺,消费者还在消费 1 时,无法继续投递。因为是通过比较消费者自身维护的 sequence 的最小的序号,来进行比较。

所以这里 Util.getMinimumSequence(gatingSequences, current) 方法也就无需再多说,它就是为了获取到多个消费者的最小序号,判断当前 ringBuffer 中的剩余可用序号是否大于消费者最小序号,是的话,则不能投递,需要阻塞当前线程(LockSupport.parkNanos(1))。注意:这里没有用到锁。

上面说到 ringBuffer 有定义长度,说明是一个有界的队列,那么可能会出现以下俩种情况:当消费者消费速度大于生产者生产者速度,生产者还未来得及往队列写入,或者生产者生产速度大于消费者消费速度,此时怎么办呢?而且上面也多次提到没有满足条件的消费事件时,消费者会等待,接下来说一下消费者的等待策略。

常用的WaitStrategy等待策略(消费者等待)

  • BlockingWaitStrategy 使用了锁,低效的策略。

  • SleepingWaitStrategy 对生产者线程的影响最小,适合用于异步日志类似的场景。(不加锁空等)

  • YieldingWaitStrategy 性能最好,适合用于低延迟的系统,在要求极高性能且之间处理线数小于 cpu 逻辑核心数的场景中,推荐使用。(无锁策略。主要是使用了 Thread.yield() 多线程交替执行)

这里着重介绍一下 YieldingWaitStrategy 策略,因为这个是性能最高的,当我们的业务场景需要极速处理生产消费时,选它准没错! 上面提到 BatchEventProcessor 的 processEvents 方法里调用了 waitFor() 方法,waitFor() 方法是 WaitStrategy 接口的定义的方法,所有的等待策略的实现类都实现了它。看下 YieldingWaitStrategy 的实现方法:

@Override
    public long waitFor(
        final long sequence, Sequence cursor, final Sequence dependentSequence, final SequenceBarrier barrier)
        throws AlertException, InterruptedException
    {
        long availableSequence。
        int counter = SPIN_TRIES。//100

        while ((availableSequence = dependentSequence.get()) < sequence)
        {
            counter = applyWaitMethod(barrier, counter)。
        }

        return availableSequence。
    }

    private int applyWaitMethod(final SequenceBarrier barrier, int counter)
        throws AlertException
    {
        barrier.checkAlert()。

        if (0 == counter)
        {
            Thread.yield()。
        }
        else
        {
            --counter。
        }

        return counter。
    }

上面也提到过,当 availableSequence 小于 sequence 时,会等待,直到 availableSequence 不小于 sequence,waitFor() 方法才会返回告知消费者有可以消费的消费序号。这里主要是  applyWaitMethod 方法,它会首先进行一个 100 次的循环,不断去尝试当前返回条件是否满足,当 counter 减为 0 时,不断的挂起当前线程。yield() 方法是使当前线程交出执行权,再加入到竞争行列中,所以你可以测试,当你消费者没有可消费的数据时,会不停的在这里执行,直到有可用的消费事件。注意:这里也没有用到锁。这句话有点熟悉。。。因为在前面讲到多生产者多消费模型时,我提到生产者的等待也没有用到锁。所以这是 Disruptor 快的另外一个原因,多生产多消费场景下,无锁。但是有同学肯定可以想到,这里当没有可用消费事件的时候消费者线程还在不停竞争 cpu 在执行、不断的转,所以这也是 Disruptor 做为一款工业级产品时,对cpu的极致压榨以换取性能,包括前面的填充缓存行,用更多的缓存空间去换取更快的效率。

当然 Disruptor 也提供了 BlockingWaitStrategy 的锁等待通知以及 SleepingWaitStrategy 的空等策略以及一些其它的策略,来供我们在不同的业务场景选取不同的策略搭配使用。所以它也并不是无脑的干你的 cpu,你可以选~~~

Show me the code

以下是多生产多消费的部分代码:

public class TMainWorker {
    public static void main(String[] args) throws InterruptedException {

        System.out.println("begin")。

        RingBuffer ringBuffer = RingBuffer.create(ProducerType.MULTI, new TEventFactory(), 1024*1024,
                new YieldingWaitStrategy())。

        SequenceBarrier sequenceBarrier = ringBuffer.newBarrier()。

        //多消费者
        TWorkHanler[] workHanlers = new TWorkHanler[5]。
        for(int i=0。i<5。i++) {
            workHanlers[i] = new TWorkHanler("h" + i, new AtomicInteger(0))。
        }

        WorkerPool workerPool = new WorkerPool(ringBuffer, sequenceBarrier, new TexceptionHandler(), workHanlers)。

        //获得消费池里的工作 sequence 的序号,遍历他们,找到最小的供使用。
        ringBuffer.addGatingSequences(workerPool.getWorkerSequences())。

        //创建消费者工厂
        ExecutorService executorService = new ThreadPoolExecutor(3, 3,
                0L, TimeUnit.MILLISECONDS,
                new LinkedBlockingQueue<>())。
        workerPool.start(executorService)。

        CountDownLatch countDownLatch = new CountDownLatch(1)。

        for(int i=0。i<3。i++) {
            new Thread(()-> {
                TEventProducer producer = new TEventProducer(ringBuffer)。
                try {
                    countDownLatch.await()。
                } catch (InterruptedException e) {
                    e.printStackTrace()。
                }

                for(int a=0。a<10000。a++) {
                    producer.sendData(a)。
                }
            }).start()。
        }

        countDownLatch.countDown()。

    }

至此,Disruptor 的基本核心概念已经介绍完毕!接下来介绍一下 Disruptor 的好玩的地方。

Disruptor多边形操作

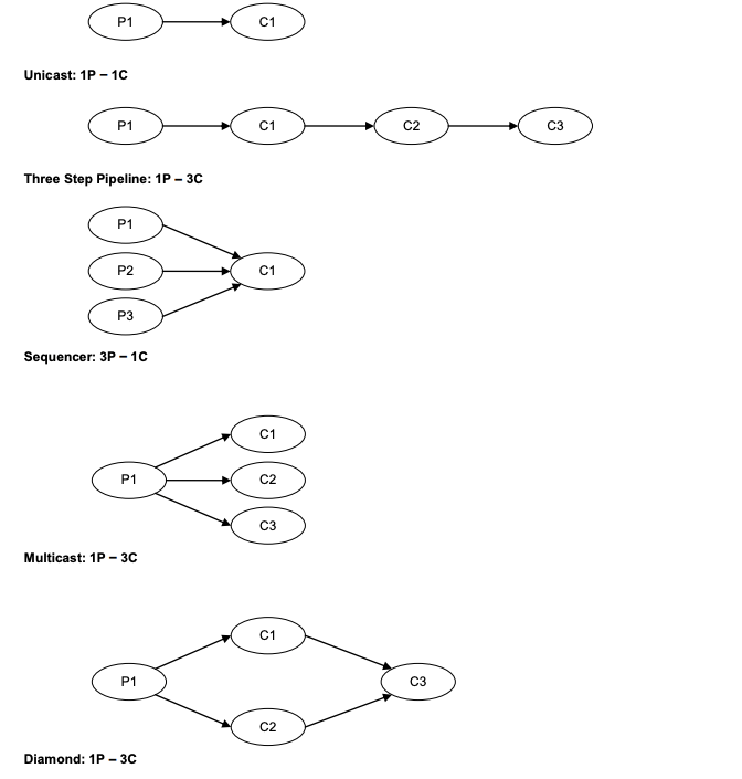
深入浅出Disruptor

上图是 Disruptor 的官方文档列出的 Disruptor 可以做的一些操作示例。

简单看一下如何实现文中第一张图里的多边形操作?

disruptor.handleEventsWith(E1, E2)。

disruptor.after(E1).handleEventsWith(E3)。

disruptor.after(E2).handleEventsWith(E4)。

disruptor.after(E3, E4).handleEventsWith(E5)。

借助 Disruptor 里的强大语义,可以组合出各种多边形(骚)操作。

public EventHandlerGroup<T> handleEventsWith(final EventProcessor... processors)
    {
        ...
    }
@SafeVarargs
    @SuppressWarnings("varargs")
    public final EventHandlerGroup<T> handleEventsWithWorkerPool(final WorkHandler<T>... workHandlers)
    {
      ...
    }
public EventHandlerGroup<T> after(final EventProcessor... processors)
    {
        ...
    }

上面的方法入参都是...,你懂的吧!

应用:

  • Apache Storm、Camel、Log4j2

Log4j2 example:

使用了实现 EventTranslator 的提交机制(文中并未介绍。。。有兴趣的同学可以了解学习以下。。。)。

深入浅出Disruptor

可参考美团文章:https://tech.meituan.com/2016/11/18/disruptor.html 中指出:美团在公司内部统一推行日志接入规范,要求必须使用 Log4j2,使普通单机 QPS 的上限不再只停留在几千,极高地提升了服务性能。

补充

一些学习链接:

  • http://lmax-exchange.github.io/disruptor/files/Disruptor-1.0.pdf (这篇我也没看。。。)

  • https://ifeve.com/disruptor/

  • https://github.com/LMAX-Exchange/disruptor (disruptor的源码并不多)

全文完

以下文章您可能也会感兴趣:

  • 中文房间之争:浅论到底什么是智能

  • 从零搭建一个基于 lstio 的服务网格

  • 容器管理利器:Web Terminal 简介

  • 简单说说spring的循环依赖

  • Mysql redo log 漫游

  • RabbitMQ 如何保证消息可靠性

  • OpenResty 不完全指南

  • 如何进行系统分析与设计

  • ConcurrentHashMap 的 size 方法原理分析

  • 从 ThreadLocal 的实现看散列算法

深入浅出Disruptor

原文  http://mp.weixin.qq.com/s?__biz=MzUxOTE5MTY4MQ==&mid=2247484477&idx=1&sn=113b61785d8005a4b92ffe71cc1dce77
正文到此结束
Loading...