转载

HashMap原理详解,还看不懂算我输(附面试题)

–》JDK 1.7: Table数组+ Entry链表; –》JDK1.8 : Table数组+ Entry链表/红黑树;(为什么要使用红黑树?)

一问HashMap的实现原理

  • 你看过HashMap源码吗,知道底层的原理吗
  • 为什么使用数组+链表
  • 用LinkedList代替数组可以吗
  • 既然是可以的,为什么不用反而用数组。

重要变量介绍:

ps:都是重要的变量记忆理解一下最好。

  • DEFAULT_INITIAL_CAPACITY  Table数组的初始化长度:  1 << 4   2^4=16 (为什么要是 2的n次方?)
  • MAXIMUM_CAPACITY  Table数组的最大长度:  1<<30   2^30=1073741824
  • DEFAULT_LOAD_FACTOR  负载因子:默认值为 0.75 。 当元素的总个数>当前数组的长度 * 负载因子。数组会进行扩容,扩容为原来的两倍(todo:为什么是两倍?)
  • TREEIFY_THRESHOLD  链表树化阙值: 默认值为  8  。表示在一个node(Table)节点下的值的个数大于8时候,会将链表转换成为红黑树。
  • UNTREEIFY_THRESHOLD  红黑树链化阙值: 默认值为  6  。 表示在进行扩容期间,单个Node节点下的红黑树节点的个数小于6时候,会将红黑树转化成为链表。
  • MIN_TREEIFY_CAPACITY = 64  最小树化阈值,当Table所有元素超过改值,才会进行树化(为了防止前期阶段频繁扩容和树化过程冲突)。

实现原理:

实现原理图我们都知道,在HashMap中,采用数组+链表的方式来实现对数据的储存。

HashMap原理详解,还看不懂算我输(附面试题)

HashMap采⽤Entry数组来存储key-value对,每⼀个键值对组成了⼀个Entry实体,Entry类实际上是⼀个单向的链表结 构,它具有Next指针,可以连接下⼀个Entry实体。 只是在JDK1.8中,链表⻓度⼤于8的时候,链表会转成红⿊树!

第一问:为什么使用链表+数组:要知道为什么使用链表首先需要知道Hash冲突是如何来的:

答: 由于我们的数组的值是限制死的,我们在对key值进行散列取到下标以后,放入到数组中时,难免出现两个key值不同,但是却放入到下标相同的 格子 中,此时我们就可以使用链表来对其进行链式的存放。 第二问 我⽤LinkedList代替数组结构可以吗? 对于题目的意思是说,在源码中我们是这样的

Entry[] table=new Entry[capacity];
// entry就是一个链表的节点

复制代码

现在进行替换,进行如下的实现

List<Entry> table=new LinkedList<Entry>();

复制代码

是否可以行得通? 答案当然是肯定的。 第三问 那既然可以使用进行替换处理,为什么有偏偏使用到数组呢? 因为⽤数组效率最⾼! 在HashMap中,定位节点的位置是利⽤元素的key的哈希值对数组⻓度取模得到。此时,我们已得到节点的位置。显然数组的查 找效率⽐ LinkedList ⼤(底层是链表结构)。 那 ArrayList ,底层也是数组,查找也快啊,为啥不⽤ArrayList? 因为采⽤基本数组结构,扩容机制可以⾃⼰定义,HashMap中数组扩容刚好是 2的次幂 ,在做取模运算的效率⾼。 ⽽ArrayList的扩容机制是1.5倍扩容(这一点我相信学习过的都应该清楚),那ArrayList为什么是1.5倍扩容这就不在本⽂说明了。

Hash冲突:得到下标值:

我们都知道在HashMap中 使用数组加链表,这样问题就来了,数组使用起来是有下标的,但是我们平时使用HashMap都是这样使用的:

HashMap<Integer,String> hashMap=new HashMap<>();
hashMap.put(2,"dd");

复制代码

可以看到的是并没有特地为我们存放进来的值指定下标,那是因为我们的hashMap对存放进来的key值进行了hashcode(),生成了一个值,但是这个值很大,我们不可以直接作为下标,此时我们想到了可以使用取余的方法,例如这样:

key.hashcode()%Table.length;

复制代码

即可以得到对于任意的一个key值,进行这样的操作以后,其值都落在 0-Table.length-1 中,但是 HashMap的源码却不是这样做? 对其进行了与操作,对Table的表长度减一再与生产的hash值进行相与:

if ((p = tab[i = (n - 1) & hash]) == null)
            tab[i] = newNode(hash, key, value, null);

复制代码

我们来画张图进行进一步的了解;

HashMap原理详解,还看不懂算我输(附面试题)

这里我们也就得知为什么Table数组的长度要一直都为 2的n次方 ,只有这样,减一进行相与时候,才能够达到最大的 n-1 值。 举个栗子来反证一下: 我们现在 数组的长度为 15 减一为 14 ,二进制表示  0000 1110 进行相与时候,最后一位永远是0,这样就可能导致,不能够完完全全的进行Table数组的使用。违背了我们最开始的想要对Table数组进行 最大限度的无序使用 的原则,因为HashMap为了能够存取高效,,要尽量较少碰撞,就是要尽量把数据分配均匀,每个链表⻓度⼤致相同。 此时还有一点需要注意的是: 我们对key值进行hashcode以后,进行相与时候都是只用到了后四位,前面的很多位都没有能够得到使用,这样也可能会导致我们所生成的下标值不能够完全散列。 解决方案: 将生成的hashcode值的高16位于低16位进行异或运算,这样得到的值再进行相与,一得到最散列的下标值。

static final int hash(Object key) {
        int h;
        return (key == null) ? 0 : (h = key.hashCode()) ^ (h >>> 16);
    }

复制代码

二问讲一讲HashMap的get/put过程

  • 知道HashMap的put元素的过程是什么样吗?
  • 知道get过程是是什么样吗?
  • 你还知道哪些的hash算法?
  • 说一说String的hashcode的实现

Put方法

1.对key的hashCode()做hash运算,计算index; 2.如果没碰撞直接放到bucket⾥; 3.如果碰撞了,以链表的形式存在buckets后; 4.如果碰撞导致链表过⻓(⼤于等于TREEIFY_THRESHOLD),就把链表转换成红⿊树(JDK1.8中的改动); 5.如果节点已经存在就替换old value(保证key的唯⼀性) 6.如果bucket满了(超过load factor*current capacity),就要resize

在得到下标值以后,可以开始put值进入到数组+链表中,会有三种情况:

  1. 数组的位置为空。
  2. 数组的位置不为空,且面是链表的格式。
  3. 数组的位置不为空,且下面是红黑树的格式。

同时 对于 KeyValue 也要经历一下步骤

  • 通过 Key 散列获取到对于的Table;’
  • 遍历Table 下的Node节点,做更新/添加操作;
  • 扩容检测;
final V putVal(int hash, K key, V value, boolean onlyIfAbsent,
                  boolean evict) {
       Node<K,V>[] tab; Node<K,V> p; int n, i;
       if ((tab = table) == null || (n = tab.length) == 0)
// HashMap的懒加载策略,当执行put操作时检测Table数组初始化。
           n = (tab = resize()).length;
       if ((p = tab[i = (n - 1) & hash]) == null)
//通过``Hash``函数获取到对应的Table,如果当前Table为空,则直接初始化一个新的Node并放入该Table中。       
           tab[i] = newNode(hash, key, value, null);
       else {
           Node<K,V> e; K k;
           //进行值的判断: 判断对于是不是对于相同的key值传进来不同的value,若是如此,将原来的value进行返回
           if (p.hash == hash &&
               ((k = p.key) == key || (key != null && key.equals(k))))
               e = p;
           else if (p instanceof TreeNode)
          // 如果当前Node类型为TreeNode,调用 PutTreeVal 方法。
               e = ((TreeNode<K,V>)p).putTreeVal(this, tab, hash, key, value);
           else {
//如果不是TreeNode,则就是链表,遍历并与输入key做命中碰撞。 
               for (int binCount = 0; ; ++binCount) {
                   if ((e = p.next) == null) {

//如果当前Table中不存在当前key,则添加。
                       p.next = newNode(hash, key, value, null);
                       if (binCount >= TREEIFY_THRESHOLD - 1) // -1 for 1st

//超过了``TREEIFY_THRESHOLD``则转化为红黑树。
                           treeifyBin(tab, hash);
                       break;
                   }
                   if (e.hash == hash &&
                       ((k = e.key) == key || (key != null && key.equals(k))))            
//做命中碰撞,使用hash、内存和equals同时判断(不同的元素hash可能会一致)。
                       break;
                   p = e;
               }
           }
           if (e != null) { // existing mapping for key
           //如果命中不为空,更新操作。
               V oldValue = e.value;
               if (!onlyIfAbsent || oldValue == null)
                   e.value = value;
               afterNodeAccess(e);
               return oldValue;
           }
       }
       ++modCount;
       if (++size > threshold)
       //扩容检测!
           resize();
       afterNodeInsertion(evict);
       return null;
   }

复制代码

以上就是 HashMap 的Put操作,若是对其中的红黑树的添加,以及Node链表和红黑树的转换过程我们暂时不进行深入的讨论,这个流程大概还是可以进行理解,下面来深入讨论扩容问题。

resise方法

HashMap 的扩容实现机制是将老table数组中所有的Entry取出来,重新对其Hashcode做 Hash 散列到新的Table中,可以看到注解 Initializes or doubles table size. resize表示的是对数组进行初始化或 进行Double处理。现在我们来一步一步进行分析。

/**
     * Initializes or doubles table size.  If null, allocates in
     * accord with initial capacity target held in field threshold.
     * Otherwise, because we are using power-of-two expansion, the
     * elements from each bin must either stay at same index, or move
     * with a power of two offset in the new table.
     *
     * @return the table
     */
    final Node<K,V>[] resize() {
    //先将老的Table取别名,这样利于后面的操作。
        Node<K,V>[] oldTab = table;
        int oldCap = (oldTab == null) ? 0 : oldTab.length;
        int oldThr = threshold;
        int newCap, newThr = 0;
        //表示之前的数组容量不为空。
        if (oldCap > 0) {
        // 如果 此时的数组容量大于最大值
            if (oldCap >= MAXIMUM_CAPACITY) {
            // 扩容 阙值为 Int类型的最大值,这种情况很少出现
                threshold = Integer.MAX_VALUE;
                return oldTab;
            }

            //表示 old数组的长度没有那么大,进行扩容,两倍(这里也是有讲究的)对阙值也进行扩容
            else if ((newCap = oldCap << 1) < MAXIMUM_CAPACITY &&
                     oldCap >= DEFAULT_INITIAL_CAPACITY)
                newThr = oldThr << 1; // double threshold
        }
        //表示之前的容量是0 但是之前的阙值却大于零, 此时新的hash表长度等于此时的阙值
        else if (oldThr > 0) // initial capacity was placed in threshold
            newCap = oldThr;
        else {               // zero initial threshold signifies using defaults
        //表示是初始化时候,采用默认的 数组长度* 负载因子
            newCap = DEFAULT_INITIAL_CAPACITY;
            newThr = (int)(DEFAULT_LOAD_FACTOR * DEFAULT_INITIAL_CAPACITY);
        }
        //此时表示若新的阙值为0 就得用 新容量* 加载因子重新进行计算。
        if (newThr == 0) {
            float ft = (float)newCap * loadFactor;
            newThr = (newCap < MAXIMUM_CAPACITY && ft < (float)MAXIMUM_CAPACITY ?
                      (int)ft : Integer.MAX_VALUE);
        }
        // 开始对新的hash表进行相对应的操作。
        threshold = newThr;
        @SuppressWarnings({"rawtypes","unchecked"})
        Node<K,V>[] newTab = (Node<K,V>[])new Node[newCap];
        table = newTab;
        if (oldTab != null) {
        //遍历旧的hash表,将之内的元素移到新的hash表中。
            for (int j = 0; j < oldCap/***此时旧的hash表的阙值*/; ++j) {
                Node<K,V> e;
                if ((e = oldTab[j]) != null) {
                //表示这个格子不为空
                    oldTab[j] = null;
                    if (e.next == null)
                    // 表示当前只有一个元素,重新做hash散列并赋值计算。
                        newTab[e.hash & (newCap - 1)] = e;
                    else if (e instanceof TreeNode)
                    // 如果在旧哈希表中,这个位置是树形的结果,就要把新hash表中也变成树形结构,
                        ((TreeNode<K,V>)e).split(this, newTab, j, oldCap);
                    else { // preserve order
                    //保留 旧hash表中是链表的顺序
                        Node<K,V> loHead = null, loTail = null;
                        Node<K,V> hiHead = null, hiTail = null;
                        Node<K,V> next;
                        do {// 遍历当前Table内的Node 赋值给新的Table。
                            next = e.next;
                            // 原索引
                            if ((e.hash & oldCap) == 0) {
                                if (loTail == null)
                                    loHead = e;
                                else
                                    loTail.next = e;
                                loTail = e;
                            }
                            // 原索引+oldCap
                            else {
                                if (hiTail == null)
                                    hiHead = e;
                                else
                                    hiTail.next = e;
                                hiTail = e;
                            }
                        } while ((e = next) != null);
                        // 原索引放到bucket里面
                        if (loTail != null) {
                            loTail.next = null;
                            newTab[j] = loHead;
                        }
                        // 原索引+oldCap 放到bucket里面
                        if (hiTail != null) {
                            hiTail.next = null;
                            newTab[j + oldCap] = hiHead;
                        }
                    }
                }
            }
        }
        return newTab;
    }

复制代码

get方法

1.对key的hashCode()做hash运算,计算index; 2.如果在bucket⾥的第⼀个节点⾥直接命中,则直接返回; 3.如果有冲突,则通过key.equals(k)去查找对应的Entry; 4. 若为树,则在树中通过key.equals(k)查找,O(logn); 5. 若为链表,则在链表中通过key.equals(k)查找,O(n)。

在进行取值时候,因为对于我们传进来的key值进行了一系列的hash操作,首先,在传进来 key值时候,先进性hash操作,

final Node<K,V> getNode(int hash, Object key) {
        Node<K,V>[] tab; Node<K,V> first, e; int n; K k;
        // 判断 表是否为空,表重读是否大于零,并且根据此 key 对应的表内是否存在 Node节点。    
        if ((tab = table) != null && (n = tab.length) > 0 &&
            (first = tab[(n - 1) & hash]) != null) {
            if (first.hash == hash && // always check first node
                ((k = first.key) == key || (key != null && key.equals(k))))
                // 检查第一个Node 节点,若是命中则不需要进行do... whirle 循环。
                return first;
            if ((e = first.next) != null) {
                if (first instanceof TreeNode)
                //树形结构,采用 对应的检索方法,进行检索。
                    return ((TreeNode<K,V>)first).getTreeNode(hash, key);
                do {
                //链表方法 做while循环,直到命中结束或者遍历结束。
                    if (e.hash == hash &&
                        ((k = e.key) == key || (key != null && key.equals(k))))
                        return e;
                } while ((e = e.next) != null);
            }
        }
        return null;
    }

复制代码

containsKey 方法

根据get方法的结果,判断是否为空,判断是否包含该key

public boolean containsKey(Object key) {
        return getNode(hash(key), key) != null;
    }

复制代码

还知道哪些hash算法

先说⼀下hash算法⼲嘛的,Hash函数是指把⼀个⼤范围映射到⼀个⼩范围。把⼤范围映射到⼀个⼩范围的⽬的往往是为了 节省空间,使得数据容易保存。

⽐较出名的有 MurmurHashMD4MD5 等等

String中hashcode的实现

public int hashCode() {
        int h = hash;
        if (h == 0 && value.length > 0) {
            char val[] = value;

            for (int i = 0; i < value.length; i++) {
                h = 31 * h + val[i];
            }
            hash = h;
        }
        return h;
    }

复制代码

String类中的hashCode计算⽅法还是⽐较简单的,就是以31为权,每⼀位为字符的ASCII值进⾏运算,⽤⾃然溢出来等效 取模。 哈希计算公式可以计为ss[[00]]3311^^((nn–11)) ++ ss[[11]]3311^^((nn–22)) ++ …… ++ ss[[nn–11]] 那为什么以31为质数呢? 主要是因为31是⼀个奇质数,所以31 i=32 i-i=(i<<5)-i,这种位移与减法结合的计算相⽐⼀般的运算快很多

三问 为什么hashmap的在链表元素数量超过8时候改为红黑树

  • 知道jdk1.8中hashmap改了什么吗。
  • 说一下为什么会出现线程的不安全性
  • 为什么在解决hash冲突时候,不直接用红黑树,而是先用链表,再用红黑树
  • 当链表转为红黑树,什么时候退化为链表

第一问改动了什么 1.由数组+链表的结构改为数组+链表+红⿊树。 2. 优化了⾼位运算的hash算法:h^(h>>>16) 3. 扩容后,元素要么是在原位置,要么是在原位置再移动2次幂的位置,且链表顺序不变。 注意 : 最后⼀条是重点,因为最后⼀条的变动,hashmap在1.8中,不会在出现死循环问题。

HashMap的线程不安全性

HashMap 在 jdk1.7 中 使用 数组加链表的方式,并且在进行链表插入时候使用的是头结点插入的方法。 :这里为什么使用 头插法的原因是我们若是在散列以后,判断得到值是一样的,使用头插法,不用每次进行遍历链表的长度。但是这样会有一个缺点,在进行扩容时候,会导致进入新数组时候出现倒序的情况,也会在多线程时候出现线程的不安全性。 但是对与  jdk1.8 而言,还是要进行阙值的判断,判断在什么时候进行红黑树和链表的转换。所以无论什么时候都要进行遍历,于是插入到尾部,防止出现扩容时候还会出现倒序情况。

所以当在多线程的使用场景中,尽量使用线程安全的ConcurrentHashMap。至于 Hashtable 而言,使用效率太低。

线程安全

// 扩容 
void transfer(Entry[] newTable, boolean rehash) {
                    int newCapacity = newTable.length;
                    for (Entry<K,V> e : table) { // A
                         while(null != e) { 
                               Entry<K,V> next = e.next; 
                               if (rehash) {
                                       e.hash = null == e.key ? 0 : hash(e.key); 
                               }
                               int i = indexFor(e.hash, newCapacity); 
                               e.next = newTable[i];
                               newTable[i] = e;
                               e = next; } 
                          }
 }

复制代码

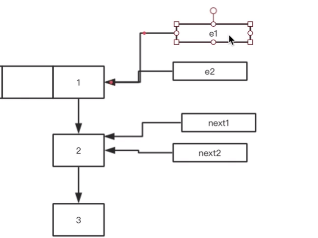
jdk1.7 若是产生了多线程,例如 thread1,和thread2,同时想要进入到 transfer中,此时会出现如下图所示的情况:

HashMap原理详解,还看不懂算我输(附面试题)

此时对于我们的 1 会拥有两个临时变量,我们称为e1与e2。这个时候,线程一会先执行上述的函数,进行数组的翻倍,并且,会进入逆序的状态, 此时的 临时变量e1和next1都已经消失,但是对于每个节点上面所拥有的连接不会更改,这个时候,1上还有一个e2临时变量,2上有一个next2临时变量。如下图所示:

HashMap原理详解,还看不懂算我输(附面试题)

完成了线程一的扩容以后,线程二也会创建一个属于自己的数组,长度也是6。这个时候开始又执行一遍以上的程序。

// 第一遍过来
e.next = newTable[i]; 
newTable[i] = e;
e = next; 

复制代码
HashMap原理详解,还看不懂算我输(附面试题)

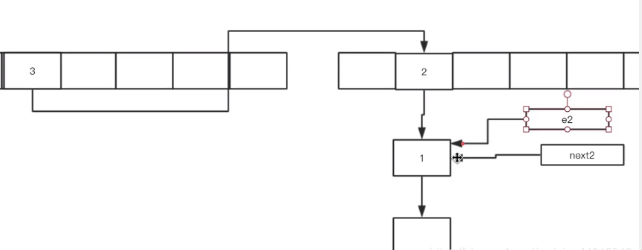
此时完成了第一次的循环以后,进入到以上的情况,这个时候 执行 e.next = newTable[i]; 寓意为: 2所表示的下一个指向  newTable[i] ,此时我们就发现了问题的所在,在执行完第一遍循环以后,2所表示的下一下就已经指向了  newTable[i] ,就是我们的1 ,当然这样我们就不用动,那我们就不动就好了,然后完成以后就如下图所示。

// 第二遍来
e.next = newTable[i]; 
newTable[i] = e;
e = next; 

复制代码
HashMap原理详解,还看不懂算我输(附面试题)

这个时候开始第三次的循环,首先执行 Entry<K,V> next = e.next; ,这个时候我们就发现了问题,e2和e2的next2都执行了1,这个时候我们再度,执行以上的语句就会指向一个空的节点,当然空就空了,暂时也还不会出现差错,但是执行到  e.next = newTable[i]; 时候,会发现,执行到如下图所示的情况。这个时候出现了循环链表,若是不加以控制,就会耗尽我们的cpu。

HashMap原理详解,还看不懂算我输(附面试题)

第三问为什么不一开始就使用红黑树,不是效率很高吗? 因为红⿊树需要进⾏左旋,右旋,变⾊这些操作来保持平衡,⽽单链表不需要。 当元素⼩于8个当时候,此时做查询操作,链表结构已经能保证查询性能。 当元素⼤于8个的时候,此时需要红⿊树来加快查 询速度,但是新增节点的效率变慢了。 因此,如果⼀开始就⽤红⿊树结构,元素太少,新增效率⼜⽐较慢,⽆疑这是浪费性能的。 第四问 什么时候退化为链表 为6的时候退转为链表。中间有个差值7可以防⽌链表和树之间频繁的转换。 假设⼀下,如果设计成链表个数超过8则链表转 换成树结构,链表个数⼩于8则树结构转换成链表, 如果⼀个HashMap不停的插⼊、删除元素,链表个数在8左右徘徊,就会 频繁的发⽣树转链表、链表转树,效率会很低。

四问HashMap的并发问题

  • HashMap在并发环境下会有什么问题
  • 一般是如何解决的

问题的出现

(1)多线程扩容,引起的死循环问题 (2)多线程put的时候可能导致元素丢失 (3)put⾮null元素后get出来的却是null

不安全性的解决方案

  1. 在之前使用hashtable。 在每一个函数前面都加上了synchronized 但是 效率太低 我们现在不常用了。
  2. 使用 ConcurrentHashmap函数,对于这个函数而言 我们可以每几个元素共用一把锁。用于提高效率。

五问你一般用什么作为HashMap的key值

  • key可以是null吗,value可以是null吗
  • 一般用什么作为key值
  • 用可变类当Hashmap1的Key会有什么问题
  • 让你实现一个自定义的class作为HashMap的Key该如何实现

key可以是null吗,value可以是null吗

当然都是可以的,但是对于 key来说只能运行出现一个key值为null,但是可以出现多个value值为null

一般用什么作为key值

⼀般⽤Integer、String这种不可变类当HashMap当key,⽽且String最为常⽤。 (1)因为字符串是不可变的,所以在它创建的时候hashcode就被缓存了,不需要重新计算。 这就使得字符串很适合作为Map中的键,字符串的处理速度要快过其它的键对象。 这就是HashMap中的键往往都使⽤字符串。 (2)因为获取对象的时候要⽤到equals()和hashCode()⽅法,那么键对象正确的重写这两个⽅法是⾮常重要的,这些类已 经很规范的覆写了hashCode()以及equals()⽅法。

用可变类当Hashmap1的Key会有什么问题

hashcode可能会发生变化,导致put进行的值,无法get出来,如下代码所示:

HashMap<List<String>,Object> map=new HashMap<>();
        List<String> list=new ArrayList<>();
        list.add("hello");
        Object object=new Object();
        map.put(list,object);
        System.out.println(map.get(list));
        list.add("hello world");
        System.out.println(map.get(list));

复制代码

输出值如下:

java.lang.Object@1b6d3586
null

复制代码
原文  https://juejin.im/post/5e8d81d7f265da47f318acc6
正文到此结束
Loading...