转载

filter和interceptor的区别

前言

最近在面试的时候,被问到了这个问题,觉得答得不是很好,在此进行整理和记录,供自己学习,也希望能帮助到大家。

什么是Filter

在java的javax.servlet下有一个接口Filter。任何实现了Filter接口的类都可以称之为filter。Filter的主要用途是设置字符集、控制权限、控制转向等等。在使用filter的过程中,如果是传统的web项目,带有web.xml文件这种。我们需要在xml里面进行配置。比如下面这样。

<filter>
        <description>字符集过滤器</description>
        <filter-name>encodingFilter</filter-name>
        <filter-class>org.springframework.web.filter.CharacterEncodingFilter</filter-class>
        <init-param>
            <description>字符集编码</description>
            <param-name>encoding</param-name>
            <param-value>UTF-8</param-value>
        </init-param>
    </filter>
    <filter-mapping>
        <filter-name>encodingFilter</filter-name>
        <url-pattern>/*</url-pattern>
    </filter-mapping>

这种使用方式直接将我们的请求和响应的字符集全部改为utf-8的形式。

如果是在spingboot这种项目中使用,我们定义好自己的filter类之后,需要使用filterregisterbean将filter进行注入。

filter和interceptor的区别 filter和interceptor的区别

Filter随着项目的启动而启动,只初始化一次,随着web项目的停止而销毁。

Filter主要用于对用户请求的预处理和程序返回response的后处理。可以在请求到达servlet之前进行request的处理或者添加头和一些其他数据。或者在reponse到达之前,修改response的头和数据。

filter中总共有三个方法。

void init(FilterConfig config):用于完成Filter的初始化。

void destory():用于filter销毁前,完成资源的回收。

void doFilter(ServletRequest request,ServletResponse response,FilterChain chain):该方法是filter的核心过滤方法。通过request进行请求处理,然后调用chain.doFilter。调用完之后,可以通过response进行响应处理。

拦截器

拦截器是aop的一种实现方案,是aop思想的体现。在我们调用方法之前,调用拦截器的一个方法或者在调用方法之后,调用拦截器的一个方法。

SpringMVC 中的Interceptor 拦截请求是通过HandlerInterceptor 来实现的。在SpringMVC 中定义一个Interceptor 非常简单,主要有两种方式,第一种方式是要定义的Interceptor类要实现了Spring 的HandlerInterceptor 接口,或者是这个类继承实现了HandlerInterceptor 接口的类,比如Spring 已经提供的实现了HandlerInterceptor 接口的抽象类HandlerInterceptorAdapter ;第二种方式是实现Spring的WebRequestInterceptor接口,或者是继承实现了WebRequestInterceptor的类。

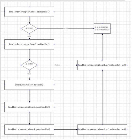
(1)preHandle (HttpServletRequest request, HttpServletResponse response, Object handle) 方法,该方法将在请求处理之前进行调用。SpringMVC 中的Interceptor 是链式调用,在一个应用中或者说是在一个请求中可以同时存在多个Interceptor。每个Interceptor 的调用会依据它的声明顺序依次执行,而且最先执行的都是Interceptor 中的preHandle 方法,所以可以在这个方法中进行一些前置初始化操作或者是对当前请求的一个预处理,也可以在这个方法中进行一些判断来决定请求是否要继续进行下去。该方法的返回值是布尔值Boolean类型的,当它返回为false时,表示请求结束,后续的Interceptor和Controller都不会再执行;当返回值为true时就会继续调用下一个Interceptor的preHandle方法,如果已经是最后一个Interceptor的时候就会是调用当前请求的Controller方法。

(2)postHandle (HttpServletRequest request, HttpServletResponse response, Object handle, ModelAndView modelAndView) 方法,由preHandle 方法的解释我们知道这个方法包括后面要说到的afterCompletion方法都只能是在当前所属的Interceptor的preHandle方法的返回值为true时才能被调用。postHandle方法,顾名思义就是在当前请求进行处理之后,也就是Controller方法调用之后执行,但是它会在DispatcherServlet进行视图返回渲染之前被调用,所以我们可以在这个方法中对Controller处理之后的ModelAndView对象进行操作。postHandle方法被调用的方向跟preHandle是相反的,也就是说先声明的Interceptor的postHandle方法反而会后执行。

(3)afterCompletion(HttpServletRequest request, HttpServletResponse response, Object handle, Exception ex) 方法,该方法也是需要当前对应的Interceptor 的preHandle 方法的返回值为true 时才会执行。顾名思义,该方法将在整个请求结束之后,也就是在DispatcherServlet 渲染了对应的视图之后执行。这个方法的主要作用是用于进行资源清理工作的。

执行的顺序如下:

filter和interceptor的区别

需要注意的点就是当preHandler为true的时候,postHandler才能执行。当为false的时候,afterCompletion仍然会执行。

filter和interceptor的区别总结

1、filter接口在javax.servlet包下面。inteceptor定义在org.springframework.web.servlet中。

2、filter是servlet规定的,interceptor即可用于web程序,也可用于application中。

3、filter是servlet容器支持的,interceptor是spring框架支持的。

4、filter通过dochain放行,interceptor通过prehandler放行。

5、filter只在方法前后执行,interceptor粒度更细,可以深入到方法前后,异常抛出前后。

原文  http://www.cnblogs.com/jichi/p/12805719.html
正文到此结束
Loading...