转载

一文搞懂 Java 中的枚举,写得非常好!

作者:静默虚空

一文搞懂 Java 中的枚举,写得非常好!

知识点

一文搞懂 Java 中的枚举,写得非常好!

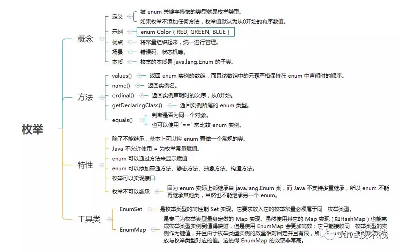
概念

enum 的全称为 enumeration, 是 JDK 1.5 中引入的新特性。

在Java中,被 enum 关键字修饰的类型就是枚举类型。形式如下:

enum Color { RED, GREEN, BLUE }

如果枚举不添加任何方法, 枚举值默认为从0开始的有序数值 。以 Color 枚举类型举例,它的枚举常量依次为  RED:0,GREEN:1,BLUE:2

枚举的好处:可以将常量组织起来,统一进行管理。

枚举的典型应用场景:错误码、状态机等。

枚举类型的本质

尽管 enum 看起来像是一种新的数据类型,事实上, enum是一种受限制的类,并且具有自己的方法

创建enum时,编译器会为你生成一个相关的类,这个类继承自 java.lang.Enum

java.lang.Enum 类声明

public abstract class Enum<E extends Enum<E>>
        implements Comparable<E>, Serializable { ... }

枚举的方法

在enum中,提供了一些基本方法:

values() :返回 enum 实例的数组,而且该数组中的元素严格保持在 enum 中声明时的顺序。

name() :返回实例名。

ordinal() :返回实例声明时的次序,从0开始。

getDeclaringClass() :返回实例所属的 enum 类型。

equals() :判断是否为同一个对象。

可以使用 == 来比较 enum 实例。

此外, java.lang.Enum 实现了 Comparable 和  Serializable 接口,所以也提供  compareTo() 方法。 关于Java序列化你应该知道的一切 ,推荐大家阅读。

例:展示enum的基本方法

public class EnumMethodDemo {
    enum Color {RED, GREEN, BLUE;}
    enum Size {BIG, MIDDLE, SMALL;}
    public static void main(String args[]) {
        System.out.println("=========== Print all Color ===========");
        for (Color c : Color.values()) {
            System.out.println(c + " ordinal: " + c.ordinal());
        }
        System.out.println("=========== Print all Size ===========");
        for (Size s : Size.values()) {
            System.out.println(s + " ordinal: " + s.ordinal());
        }

        Color green = Color.GREEN;
        System.out.println("green name(): " + green.name());
        System.out.println("green getDeclaringClass(): " + green.getDeclaringClass());
        System.out.println("green hashCode(): " + green.hashCode());
        System.out.println("green compareTo Color.GREEN: " + green.compareTo(Color.GREEN));
        System.out.println("green equals Color.GREEN: " + green.equals(Color.GREEN));
        System.out.println("green equals Size.MIDDLE: " + green.equals(Size.MIDDLE));
        System.out.println("green equals 1: " + green.equals(1));
        System.out.format("green == Color.BLUE: %b/n", green == Color.BLUE);
    }
}

输出

=========== Print all Color ===========
RED ordinal: 0
GREEN ordinal: 1
BLUE ordinal: 2
=========== Print all Size ===========
BIG ordinal: 0
MIDDLE ordinal: 1
SMALL ordinal: 2
green name(): GREEN
green getDeclaringClass(): class org.zp.javase.enumeration.EnumDemo$Color
green hashCode(): 460141958
green compareTo Color.GREEN: 0
green equals Color.GREEN: true
green equals Size.MIDDLE: false
green equals 1: false
green == Color.BLUE: false

枚举的特性

枚举的特性,归结起来就是一句话:

除了不能继承,基本上可以将  enum 看做一个常规的类

但是这句话需要拆分去理解,让我们细细道来。

枚举可以添加方法

在概念章节提到了, 枚举值默认为从0开始的有序数值 。那么问题来了:如何为枚举显示的赋值。

Java 不允许使用 = 为枚举常量赋值

如果你接触过C/C++,你肯定会很自然的想到赋值符号 = 。在C/C++语言中的enum,可以用赋值符号 = 显示的为枚举常量赋值;但是 ,很遗憾, Java 语法中却不允许使用赋值符号  = 为枚举常量赋值

例:C/C++ 语言中的枚举声明

typedef enum{
    ONE = 1,
    TWO,
    THREE = 3,
    TEN = 10
} Number;

枚举可以添加普通方法、静态方法、抽象方法、构造方法

Java 虽然不能直接为实例赋值,但是它有更优秀的解决方案: 为 enum 添加方法来间接实现显示赋值

创建 enum 时,可以为其添加多种方法,甚至可以为其添加构造方法。

注意一个细节:如果要为enum定义方法,那么必须在enum的最后一个实例尾部添加一个分号。此外,在enum中,必须先定义实例,不能将字段或方法定义在实例前面。否则,编译器会报错。

例:全面展示如何在枚举中定义普通方法、静态方法、抽象方法、构造方法

public enum ErrorCode {
    OK(0) {
        public String getDescription() {
            return "成功";
        }
    },
    ERROR_A(100) {
        public String getDescription() {
            return "错误A";
        }
    },
    ERROR_B(200) {
        public String getDescription() {
            return "错误B";
        }
    };

    private int code;

    private ErrorCode(int number) {
        this.code = number;
    }
    public int getCode() {
        return code;
    }
    public abstract String getDescription();
    public static void main(String args[]) {
        for (ErrorCode s : ErrorCode.values()) {
            System.out.println("code: " + s.getCode() + ", description: " + s.getDescription());
        }
    }
}

注:上面的例子并不可取,仅仅是为了展示枚举支持定义各种方法。下面是一个简化的例子

例:一个错误码枚举类型的定义

本例和上例的执行结果完全相同。

public enum ErrorCodeEn {
    OK(0, "成功"),
    ERROR_A(100, "错误A"),
    ERROR_B(200, "错误B");

    ErrorCodeEn(int number, String description) {
        this.code = number;
        this.description = description;
    }
    private int code;
    private String description;
    public int getCode() {
        return code;
    }
    public String getDescription() {
        return description;
    }
    public static void main(String args[]) {
        for (ErrorCodeEn s : ErrorCodeEn.values()) {
            System.out.println("code: " + s.getCode() + ", description: " + s.getDescription());
        }
    }
}

枚举可以实现接口

enum 可以像一般类一样实现接口。

同样是实现上一节中的错误码枚举类,通过实现接口,可以约束它的方法。

public interface INumberEnum {
    int getCode();
    String getDescription();
}

public enum ErrorCodeEn2 implements INumberEnum {
    OK(0, "成功"),
    ERROR_A(100, "错误A"),
    ERROR_B(200, "错误B");

    ErrorCodeEn2(int number, String description) {
        this.code = number;
        this.description = description;
    }

    private int code;
    private String description;

    @Override
    public int getCode() {
        return code;
    }

    @Override
    public String getDescription() {
        return description;
    }
}

枚举不可以继承

enum 不可以继承另外一个类,当然,也不能继承另一个 enum 。

因为 enum 实际上都继承自  java.lang.Enum 类,而 Java 不支持多重继承,所以  enum 不能再继承其他类,当然也不能继承另一个  enum 。另外,关注微信公众号:Java技术栈,在后台回复: java ,可以获取我整理的 N 篇最全 Java 教程,都是干货。

枚举的应用场景

组织常量

在JDK1.5 之前,在Java中定义常量都是 public static final TYPE a; 这样的形式。有了枚举,你可以将有关联关系的常量组织起来,使代码更加易读、安全,并且还可以使用枚举提供的方法。

枚举声明的格式

注:如果枚举中没有定义方法,也可以在最后一个实例后面加逗号、分号或什么都不加。

下面三种声明方式是等价的:

enum Color { RED, GREEN, BLUE }
enum Color { RED, GREEN, BLUE, }
enum Color { RED, GREEN, BLUE; }

switch 状态机

我们经常使用switch语句来写状态机。JDK7以后,switch已经支持 intcharStringenum 类型的参数。《 switch case 支持的 6 种数据类型 》这篇总结的比较全。这几种类型的参数比较起来,使用枚举的switch代码更具有可读性。

enum Signal {RED, YELLOW, GREEN}

public static String getTrafficInstruct(Signal signal) {
    String instruct = "信号灯故障";
    switch (signal) {
        case RED:
            instruct = "红灯停";
            break;
        case YELLOW:
            instruct = "黄灯请注意";
            break;
        case GREEN:
            instruct = "绿灯行";
            break;
        default:
            break;
    }
    return instruct;
}

组织枚举

可以将类型相近的枚举通过接口或类组织起来。

但是一般用接口方式进行组织。

原因是:Java接口在编译时会自动为enum类型加上 public static 修饰符;Java类在编译时会自动为  enum 类型加上static修饰符。看出差异了吗?没错,就是说,在类中组织  enum ,如果你不给它修饰为  public ,那么只能在本包中进行访问。

例:在接口中组织 enum

public interface Plant {
    enum Vegetable implements INumberEnum {
        POTATO(0, "土豆"),
        TOMATO(0, "西红柿");

        Vegetable(int number, String description) {
            this.code = number;
            this.description = description;
        }

        private int code;
        private String description;

        @Override
        public int getCode() {
            return 0;
        }

        @Override
        public String getDescription() {
            return null;
        }
    }

    enum Fruit implements INumberEnum {
        APPLE(0, "苹果"),
        ORANGE(0, "桔子"),
        BANANA(0, "香蕉");

        Fruit(int number, String description) {
            this.code = number;
            this.description = description;
        }

        private int code;
        private String description;

        @Override
        public int getCode() {
            return 0;
        }

        @Override
        public String getDescription() {
            return null;
        }
    }
}

例:在类中组织 enum

本例和上例效果相同。

public class Plant2 {
    public enum Vegetable implements INumberEnum {...}
    public enum Fruit implements INumberEnum {...}
}

策略枚举

EffectiveJava中展示了一种策略枚举。这种枚举通过枚举嵌套枚举的方式,将枚举常量分类处理。

这种做法虽然没有switch语句简洁,但是更加安全、灵活。

例:EffectvieJava中的策略枚举范例

enum PayrollDay {
    MONDAY(PayType.WEEKDAY), TUESDAY(PayType.WEEKDAY), WEDNESDAY(
            PayType.WEEKDAY), THURSDAY(PayType.WEEKDAY), FRIDAY(PayType.WEEKDAY), SATURDAY(
            PayType.WEEKEND), SUNDAY(PayType.WEEKEND);

    private final PayType payType;

    PayrollDay(PayType payType) {
        this.payType = payType;
    }

    double pay(double hoursWorked, double payRate) {
        return payType.pay(hoursWorked, payRate);
    }

    private enum PayType {
        WEEKDAY {
            double overtimePay(double hours, double payRate) {
                return hours <= HOURS_PER_SHIFT ? 0 : (hours - HOURS_PER_SHIFT)
                        * payRate / 2;
            }
        },
        WEEKEND {
            double overtimePay(double hours, double payRate) {
                return hours * payRate / 2;
            }
        };
        private static final int HOURS_PER_SHIFT = 8;

        abstract double overtimePay(double hrs, double payRate);

        double pay(double hoursWorked, double payRate) {
            double basePay = hoursWorked * payRate;
            return basePay + overtimePay(hoursWorked, payRate);
        }
    }
}

测试

System.out.println("时薪100的人在周五工作8小时的收入:" + PayrollDay.FRIDAY.pay(8.0, 100));
System.out.println("时薪100的人在周六工作8小时的收入:" + PayrollDay.SATURDAY.pay(8.0, 100));

EnumSet和EnumMap

Java 中提供了两个方便操作enum的工具类——EnumSet 和 EnumMap。

EnumSet 是枚举类型的高性能  Set 实现。它要求放入它的枚举常量必须属于同一枚举类型。

EnumMap 是专门为枚举类型量身定做的  Map 实现。虽然使用其它的 Map 实现(如HashMap)也能完成枚举类型实例到值得映射,但是使用 EnumMap 会更加高效:它只能接收同一枚举类型的实例作为键值,并且由于枚举类型实例的数量相对固定并且有限,所以 EnumMap 使用数组来存放与枚举类型对应的值。这使得 EnumMap 的效率非常高。

System.out.println("EnumSet展示");
EnumSet<ErrorCodeEn> errSet = EnumSet.allOf(ErrorCodeEn.class);
for (ErrorCodeEn e : errSet) {
    System.out.println(e.name() + " : " + e.ordinal());
}

System.out.println("EnumMap展示");
EnumMap<StateMachine.Signal, String> errMap = new EnumMap(StateMachine.Signal.class);
errMap.put(StateMachine.Signal.RED, "红灯");
errMap.put(StateMachine.Signal.YELLOW, "黄灯");
errMap.put(StateMachine.Signal.GREEN, "绿灯");
for (Iterator<Map.Entry<StateMachine.Signal, String>> iter = errMap.entrySet().iterator(); iter.hasNext();) {
    Map.Entry<StateMachine.Signal, String> entry = iter.next();
    System.out.println(entry.getKey().name() + " : " + entry.getValue());
}

推荐去我的博客阅读更多:

1. Java JVM、集合、多线程、新特性系列教程

2. Spring MVC、Spring Boot、Spring Cloud 系列教程

3. Maven、Git、Eclipse、Intellij IDEA 系列工具教程

4. Java、后端、架构、阿里巴巴等大厂最新面试题

觉得不错,别忘了点赞+转发哦!

原文  https://segmentfault.com/a/1190000022559557
正文到此结束
Loading...