转载

彻底理解 SpringIOC、DI,这篇文章就够了

点击上方   Java后端 选择   设为星标

优质文章,及时送达

作者:lyowish

收纳:JAVA葵花宝典

链接:https://juejin.im/post/5be976a76fb9a049fd0f5f31

前言

你可能会有如下问题:
1、想看Spring源码,但是不知道应当如何入手去看,对整个Bean的流程没有概念,碰到相关问题也没有头绪如何下手
2、看过几遍源码,没办法彻底理解,没什么感觉,没过一阵子又忘了
本文将结合实际问题,由问题引出源码,并在解释时会尽量以图表的形式让你一步一步彻底理解Spring Bean的IOC、DI、生命周期、作用域等。

先看一个循环依赖问题

现象

循环依赖其实就是循环引用,也就是两个或则两个以上的bean互相持有对方,最终形成闭环。比如A依赖于B,B依赖于C,C又依赖于A。如下图:

彻底理解 SpringIOC、DI,这篇文章就够了

如何理解“依赖”呢,在Spring中有:

  • 构造器循环依赖

  • field属性注入循环依赖

直接上代码:

构造器循环依赖

@Service
public class A {
public A(B b) { }
}
@Service
public class B {
public B(C c) {
}
}
@Service
public class C {
public C(A a) { }
}

结果:项目启动失败,发现了一个cycle。

彻底理解 SpringIOC、DI,这篇文章就够了

 2.field属性注入循环依赖

@Service
public class A1 {
@Autowired
private B1 b1;
}

@Service
public class B1 {
@Autowired
public C1 c1;
}

@Service
public class C1 {
@Autowired public A1 a1;
}

结果:项目启动成功

彻底理解 SpringIOC、DI,这篇文章就够了

 3.field属性注入循环依赖(prototype)

@Service
@Scope("prototype")
public class A1 {
@Autowired
private B1 b1;
}

@Service
@Scope("prototype")
public class B1 {
@Autowired
public C1 c1;
}

@Service
@Scope("prototype")
public class C1 {
@Autowired public A1 a1;
}

结果:项目启动失败,发现了一个cycle。

彻底理解 SpringIOC、DI,这篇文章就够了

现象总结 :同样对于循环依赖的场景,构造器注入和prototype类型的属性注入都会初始化Bean失败。因为@Service默认是单例的,所以单例的属性注入是可以成功的。

更多关于 Spring 相关的文章,我已经整理成了 PDF ,关注微信公众号:Java后端,回复 666 获取。

分析原因

分析原因也就是在发现SpringIOC的过程,如果对源码不感兴趣可以关注每段源码分析之后的 总结和循环依赖问题的分析 即可。

SpringBean的加载流程(源码分析)

简单一段代码作为入口

ApplicationContext ac = new ClassPathXmlApplicationContext("spring.xml");
ac.getBean(XXX.class);

ClassPathXmlApplicationContext是一个加载XML配置文件的类,与之相对的还有AnnotationConfigWebApplicationContext,这两个类大差不差的,只是ClassPathXmlApplicationContext的Resource是XML文件而AnnotationConfigWebApplicationContext是Scan注解获得的。

看到第二行就已经可以直接获取bean的实例了,所以第一行构造方法时,就已经完成了对所有bean的加载。

ClassPathXmlApplicationContext举例,他里面储存的东西如下:

彻底理解 SpringIOC、DI,这篇文章就够了

彻底理解 SpringIOC、DI,这篇文章就够了

构造方法如下:

彻底理解 SpringIOC、DI,这篇文章就够了

接下来大概看看refresh方法:

彻底理解 SpringIOC、DI,这篇文章就够了

子方法先不看,先看看refresh方法的结构,其实就有几点值得学习:

1、方法为什么加锁?是为了避免多线程的场景下同时刷新Spring上下文

2、虽然整个方法是加锁的,但是却用了Synchronized关键字的对象锁startUpShutdownMonitor,这样做有两个好处:

(1)关闭资源的时候会调用close()方法,close()方法也使用了同样的对象锁,而关闭资源的close和refresh的两个冲突的方法,这样可以避免冲突

(2)此处对象锁相对于整个方法加锁的话,同步的范围更小了,锁的粒度更小,效率更高

3、这个方法refresh定义了整个Spring IOC的流程,每一个方法名字都清晰易懂,可维护性、可读性很强

总结:看源码需要找准入口,看的时候多思考,学习Spring的巧妙的设计。ApplicationContext的构造方法中最关键是方法是refresh,其中有一些比价好的设计。

obtainFreshBeanFactory方法

这个方法作用是获取刷新Spring上下文的Bean工厂:

protected ConfigurableListableBeanFactory obtainFreshBeanFactory() {
this.refreshBeanFactory();
return this.getBeanFactory();
}
protected final void refreshBeanFactory() throws BeansException {
if (this.hasBeanFactory()) {
this.destroyBeans();
this.closeBeanFactory();
}
try {
DefaultListableBeanFactory beanFactory = this.createBeanFactory();
beanFactory.setSerializationId(this.getId());
this.customizeBeanFactory(beanFactory);
this.loadBeanDefinitions(beanFactory);
synchronized(this.beanFactoryMonitor) {
this.beanFactory = beanFactory; }
} catch (IOException var5) {
throw new ApplicationContextException("I/O error parsing bean definition source for " + this.getDisplayName(), var5);
}
}

这断代码的核心是DefaultListableBeanFactory,核心类我们再整理一下,以图表格式:

下面有三个加粗的Map,这些个Map是解决问题的关键。。。我们之后详细分析

彻底理解 SpringIOC、DI,这篇文章就够了

彻底理解 SpringIOC、DI,这篇文章就够了

BeanDefinition在IOC容器中的注册

接下来简要分析一下loadBeanDefinitions。

对于这个BeanDefinition,我是这么理解的: 它是SpringIOC过程中间的一个产物,可以看成是对Bean定义的抽象,里面封装的数据都是与Bean定义相关的,封装了一些基本的bean的Property、initi-method、destroy-method等。

这里的主要方法是loadBeanDefinitions,这里不详细展开说,它主要做了几件事:

1、初始化了BeanDefinitionReader

2、通过BeanDefinitionReader获取Resource,也就是xml配置文件的位置,并且把文件转换成一个叫Document的对象

3、接下来需要将Document对象转化成容器内部的数据结构(也就是BeanDefinition),也即是将Bean定义的List、Map、Set等各种元素进行解析,转换成Managed类(Spring对BeanDefinition数据的封装)放在BeanDefinition中;这个方法是RegisterBeanDefinition(),也就是解析的过程。

4、解析完成后,会把解析的结果放到BeanDefinition对象中并设置到一个Map中

以上这个过程就是BeanDefinition在IOC容器中的注册。

再回到Refresh方法,总结每一步如下图:

总结:这一部分步骤主要是Spring如何加载Xml文件或者注解,并把它解析成BeanDefinition。

Spring创建Bean的过程

先回到之前的refresh方法(也就是在构造ApplicationContext时的方法),我们跳过不重要的部分:

彻底理解 SpringIOC、DI,这篇文章就够了

我们直接看finishBeanFactoryInitialization里面的preInstantiateSingletons方法,顾名思义初始化所有的单例bean,截取部分如下:

彻底理解 SpringIOC、DI,这篇文章就够了

现在来看核心的getBean方法,对于所有获取Bean对象是实例,都是用这个getBean方法,这个方法最终调用的是doGetBean方法,这个方法就是所谓的DI(依赖注入)发生的地方。

程序=数据+算法,之前的BeanDefinition就是“数据”,依赖注入也就是在BeanDefinition准备好情况下进行进行的,这个过程不简单,因为Spring提供了很多参数配置,每一个参数都代表了IOC容器的特性,这些特性的实现需要在Bean的生命周期中完成。

代码比较多,就不贴了,大家可以自行查看AbstractBeanFactory里面的doGetBean方法,这里直接上图,这个图就是依赖注入的整个过程:

彻底理解 SpringIOC、DI,这篇文章就够了

总结:Spring创建好了BeanDefinition之后呢,会开始实例化Bean,并且对Bean的依赖属性进行填充。实例化时底层使用了CGLIB或Java反射技术。上图中instantiateBean核PupulateBean方法很重要!

循环依赖问题分析

我们先总结一下之前的结论:

1、构造器注入和prototype类型的field注入发生循环依赖时都无法初始化

2、field注入单例的bean时,尽管有循环依赖,但bean仍然可以被成功初始化

针对这几个结论,提出问题

  1. 单例的设值注入bean是如何解决循环依赖问题呢?如果A中注入了B,那么他们初始化的顺序是什么样子的?

  2. 为什么prototype类型的和构造器类型的Spring无法解决循环依赖呢?

之前在DefaultListableBeanFactory类中,列出了一个表格;现在我把关键的精华属性列出来:

级缓存:
/** 保存所有的singletonBean的实例 */
private final Map<String, Object> singletonObjects = new ConcurrentHashMap<String, Object>(64);

二级缓存:
/** 保存所有早期创建的Bean对象,这个Bean还没有完成依赖注入 */
private final Map<String, Object> earlySingletonObjects = new HashMap<String, Object>(16);
三级缓存:
/** singletonBean的生产工厂*/
private final Map<String, ObjectFactory<?>> singletonFactories = new HashMap<String, ObjectFactory<?>>(16);

/** 保存所有已经完成初始化的Bean的名字(name) */
private final Set<String> registeredSingletons = new LinkedHashSet<String>(64);

/** 标识指定name的Bean对象是否处于创建状态 这个状态非常重要 */
private final Set<String> singletonsCurrentlyInCreation =
Collections.newSetFromMap(new ConcurrentHashMap<String, Boolean>(16));

前面三个Map,我们称为单例初始化的三级缓存,理解这个问题, 我们目前只需关注“三级”,也就是 singletonFactories

分析:

对于问题1,单例的设值注入,如果A中注入了B,B应该是A中的一个属性,那么猜想应该是A已经被instantiate(实例化)之后,在populateBean(填充A中的属性)时,对B进行初始化。

对于问题2,instantiate(实例化)其实就是理解成new一个对象的过程,而new的时候肯定要执行构造方法,所以猜想对于应该是A在instantiate(实例化)时,进行B的初始化。

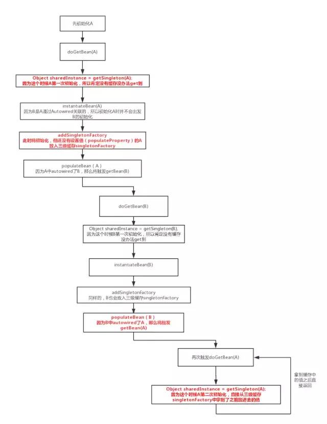
有了分析和猜想之后呢,围绕关键的属性,根据从上图的doGetBean方法开始到populateBean所有的代码,我整理了如下图:

彻底理解 SpringIOC、DI,这篇文章就够了

上图是整个过程中关键的代码路径,感兴趣的可以自己debug几回,最关键的解决循环依赖的是如上的两个标红的方法,第一个方法getSingleton会从singletonFactories里面拿Singleton,而addSingletonFactory会把Singleton放入singletonFactories。

对于问题1:单例的设值注入bean是如何解决循环依赖问题呢?如果A中注入了B,那么他们初始化的顺序是什么样子的?

假设循环注入是A-B-A:A依赖B(A中autowire了B),B又依赖A(B中又autowire了A):

彻底理解 SpringIOC、DI,这篇文章就够了

本质就是三级缓存发挥作用,解决了循环。

对于当时问题2,instantiate(实例化)其实就是理解成new一个对象的过程,而new的时候肯定要执行构造方法,所以猜想对于应该是A在instantiate(实例化)时,进行B的初始化。

答案也很简单,因为A中构造器注入了B,那么A在关键的方法addSingletonFactory()之前就去初始化了B,导致三级缓存中根本没有A,所以会发生死循环,Spring发现之后就抛出异常了。至于Spring是如何发现异常的呢,本质上是根据Bean的状态给Bean进行mark,如果递归调用时发现bean当时正在创建中,那么久抛出循环依赖的异常即可。

那么prototype的Bean是如何初始化的呢?

prototypeBean有一个关键的属性:

/** Names of beans that are currently in creation */
private final ThreadLocal<Object> prototypesCurrentlyInCreation =
new NamedThreadLocal<Object>("Prototype beans currently in creation");

保存着正在创建的prototype的beanName,在流程上并没有暴露任何factory之类的缓存。并且在 beforePrototypeCreation(String beanName) 方法时,把每个正在创建的prototype的BeanName放入一个set中:

protected void beforePrototypeCreation(String beanName) {
Object curVal = this.prototypesCurrentlyInCreation.get(); if (curVal == null) {
this.prototypesCurrentlyInCreation.set(beanName);
} else if (curVal instanceof String) {
Set<String> beanNameSet = new HashSet<String>(2);
beanNameSet.add((String) curVal);
beanNameSet.add(beanName);
this.prototypesCurrentlyInCreation.set(beanNameSet);
} else {
Set<String> beanNameSet = (Set<String>) curVal;
beanNameSet.add(beanName);
}
}

并且会循环依赖时检查beanName是否处于创建状态,如果是就抛出异常:

protected boolean isPrototypeCurrentlyInCreation(String beanName) {
Object curVal = this.prototypesCurrentlyInCreation.get(); return (curVal != null &&
(curVal.equals(beanName) || (curVal instanceof Set && ((Set<?>) curVal).contains(beanName))));
}

从流程上就可以查看,无论是构造注入还是设值注入,第二次进入同一个Bean的getBean方法是,一定会在校验部分抛出异常,因此不能完成注入,也就不能实现循环引用。

总结:Spring在InstantiateBean时执行构造器方法,构造出实例,如果是单例的话,会将它放入一个 singletonBeanFactory 的缓存中,再进行populateBean方法,设置属性。通过一个singletonBeanFactory的缓存解决了循环依赖的问题。

再解决一个问题

现在大家已经对Spring整个流程有点感觉了,我们再来解决一个简单的常见的问题:

考虑一下如下的singleton代码:

@Service
public class SingletonBean{

@Autowired
private PrototypeBean prototypeBean;

public void doSomething(){
System.out.println(prototypeBean.toString());
}

}
@Component 
@Scope(value="prototype")
public class PrototypeBean{
}

一个Singleton的Bean中Autowired了一个prototype的Bean,那么问题来了,每次调用SingletonBean.doSomething()时打印的对象是不是同一个呢?

有了之前的知识储备,我们简单分析一下:因为Singleton是单例的,所以在项目启动时就会初始化,prototypeBean本质上只是它的一个Property,那么ApplicationContex中只存在一个SingletonBean和一个初始化SingletonBean时创建的一个prototype类型的PrototypeBean。

那么每次调用SingletonBean.doSomething()时,Spring会从ApplicationContex中获取SingletonBean,每次获取的SingletonBean是同一个,所以即便PrototypeBean是prototype的,但PrototypeBean仍然是同一个。每次打印出来的内存地址肯定是同一个。

那这个问题如何解决呢?

解决办法也很简单,这种情况我们不能通过注入的方式注入一个prototypeBean,只能在程序运行时手动调用getBean("prototypeBean")方法,我写了一个简单的工具类:

@Service
public class SpringBeanUtils implements ApplicationContextAware {
private static ApplicationContext appContext;
@Override
public void setApplicationContext(ApplicationContext applicationContext) throws BeansException {
SpringBeanUtils.appContext=applicationContext;
}
public static ApplicationContext getAppContext() {
return appContext;
}
public static Object getBean(String beanName) {
checkApplicationContext();
return appContext.getBean(beanName);
}
private static void checkApplicationContext() {
if (null == appContext) {
throw new IllegalStateException("applicaitonContext未注入");
}
}
@SuppressWarnings("unchecked")
public static <T> T getBean(Class<T> clazz) {
checkApplicationContext();
Map<?, ?> map = appContext.getBeansOfType(clazz);
return map.isEmpty() ? null : (T) map.values().iterator().next();
}
}

对于这个ApplicationContextAware接口:

在某些特殊的情况下,Bean需要实现某个功能,但该功能必须借助于Spring容器才能实现,此时就必须让该Bean先获取Spring容器,然后借助于Spring容器实现该功能。为了让Bean获取它所在的Spring容器,可以让该Bean实现ApplicationContextAware接口。

感兴趣的读者自己可以试试。

总结:

回到循环依赖的问题,有的人可能会问singletonBeanFactory只是一个三级缓存,那么一级缓存和二级缓存有什么用呢?

其实大家只要理解整个流程就可以切入了,Spring在初始化Singleton的时候大致可以分几步,初始化——设值——销毁,循环依赖的场景下只有A——B——A这样的顺序,但在并发的场景下,每一步在执行时,都有可能调用getBean方法,而单例的Bean需要保证只有一个instance,那么Spring就是通过这些个缓存外加对象锁去解决这类问题,同时也可以省去不必要的重复操作。Spring的锁的粒度选取也是很吊的,这里暂时不深入研究了。

解决此类问题的关键是要对SpringIOC和DI的整个流程做到心中有数,看源码一般情况下不要求每一行代码都了解透彻,但是对于整个的流程和每个流程中在做什么事需要了然,这样实际遇到问题时才可以很快的切入进行分析解决。

希望这篇文章可以帮助你对Spring的IOC和DI的流程有一个更深刻的认识!

-END-

如果看到这里,说明你喜欢这篇文章,请  转发、点赞 。同时  标星(置顶) 本公众号可以第一时间接受到博文推送。

1.  GitHub 重大更新:在线开发上线

2.  多模块Spring MVC + Spring + Mybatis项目骨架

3.   Nginx 从入门到实践,万字详解!

4.  Spring Boot 整合 Netty(附源码)

彻底理解 SpringIOC、DI,这篇文章就够了

最近整理一份资料 《Java技术栈学习手册》 ,覆盖了Java技术、面试题精选、Spring全家桶、Nginx、SSM、微服务、数据库、数据结构、架构等等。

获取方式:点“  在看 ,关注公众号 Java后端 并回复   777  领取,更多内容陆续奉上。

喜欢文章,点个在看   彻底理解 SpringIOC、DI,这篇文章就够了

原文  http://mp.weixin.qq.com/s?__biz=Mzg2MjEwMjI1Mg==&mid=2247493496&idx=2&sn=fb918c820f811c683612cb45fbf21074
正文到此结束
Loading...