转载

简单聊聊CQRS

序言

  • Domain Driven Design (DDD)
  • CQRS
  • Axonframework
  • Mvc vs CQRS
  • 参考

Domain driver design

领域驱动设计 也就是我们在设计系统时的一种模式。领域是个很宽泛的概念,比如银行领域,消费领域等,可大可小。驱动也意味推动,也就是用领域方面的知识来推动软件的设计。(那么也可以有产品驱动设计,测试驱动设计(TDD),也就是产品测试催着开发办事么?哈哈,这里是我瞎掰!)

CQRS (命令查询责任隔离)

CQRS 属于DDD应用领域的一个模式。

设计架构将应用程序分为两部分:命令端和查询端。命令端负责创建,更新和删除请求,并在数据更改时发出事件。查询端通过执行查询来处理,查询的这些数据通过订阅数据更改时发出的事件流而保持最新。

简单聊聊CQRS

Axonframework

Axon Framework 是一个严格按照CQRS模式实现的java框架。

Axon Framework

Mvc vs CQRS

下面以创建订单为例子

  1. 用户请求创建订单;
  2. 接受创建请求后,命令总线分发命令请求,订单聚合加载对象历史事件,并执行相应业务逻辑;
  3. 订单聚合对象处理成功后,产生事件,事件发送到事件总线和存储到事件仓库;
  4. 事件总线分发到订阅的组件进行处理,存储数据库,发送邮件;
  5. 用户通过API直接查询存储的订单数据。

简单聊聊CQRS

  1. 用户请求创建订单;
  2. 接受创建请求后,服务层执行业务逻辑处理。

简单聊聊CQRS

代码例子

订单Controller

@RestController
public class OrderCommandController {

  @Autowired
  private CommandGateway commandGateway;

  @PostMapping("/create")
  public void create(@Valid @RequestBody OrderDto dto) {
    CreateOrderCommand command = new CreateOrderCommand(dto.getOrderNo());
    commandGateway.sendAndWait(command);
  }
}

订单聚合对象

@Aggregate
@Data
@NoArgsConstructor
public class OrderAggregate {

  @NotNull
  @AggregateIdentifier
  private String id;
  private String orderNo;

  @CommandHandler
  public UsersAggregate(CreateOrderCommand command) {
    apply(new OrderCreatedEvent(command.getId(), command.getOrderNo()));
  }

  @EventSourcingHandler
  public void on(OrderCreatedEvent event) {
    this.id = event.getId();
    this.orderNo = event.getOrderNo();
  }

}

事件处理器

@Slf4j
@Component
@ProcessingGroup("order")
public class OrderEventHandler {

  @Autowired
  private orderRepository repository;

  @EventHandler
  public void handle(final OrderCreatedEvent event, @Timestamp Instant timestamp, @SequenceNumber Long version) {
    log.info("OrderCreatedEvent: [{}] ", event.getId());
    Order order = new Order();
    order.setId(event.getId().getValue());
    order.setOrderNo(event.getOrderNo());
    order.setAggregateVersion(version);

    order.setCreatedDate(timestamp);
    order.setLastModifiedDate(timestamp);
    repository.save(users);
  }
}

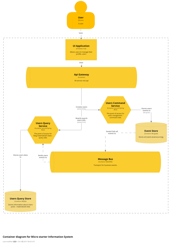
【微服务版本】查看以下例子

Micro service with spring cloud and the AxonFramework

https://github.com/onlythinki...

简单聊聊CQRS

参考

  • https://github.com/AxonFramew...
  • https://microservices.io/patt...
  • https://www.jdon.com/cqrs.html
  • https://microservices.io/patt...
原文  https://segmentfault.com/a/1190000022668408
正文到此结束
Loading...