转载

SurfaceTexture剖析

SurfaceTexture是离屏渲染和TextureView的核心,内部包含了一个BufferQueue,可以把Surface生成的图像流,转换为纹理,供业务方进一步加工使用。整个架构如下图所示:

SurfaceTexture剖析
  1. 首先,通过Canvas、OpenGL、Camera或者Video Decoder生成图像流。
  2. 接着,图像流通过Surface入队到BufferQueue,并通知到GLConsumer。
  3. 然后,GLConsumer从BufferQueue获取图像流GraphicBuffer,并转换为纹理。
  4. 最后,业务方可以对纹理进一步处理,例如:上特效或者上屏。

下面我们分别看下SurfaceTexture初始化以及图像数据在SurfaceTexture内部的流转。

SurfaceTexture初始化

new SurfaceTexture(textureId) 启动SurfaceTexture初始化,核心逻辑如下所示:

SurfaceTexture剖析
SurfaceTexture_init

是SurfaceTexture初始化的核心代码,如下所示:

static void SurfaceTexture_init(JNIEnv* env, jobject thiz, jboolean isDetached, jint texName, jboolean singleBufferMode, jobject weakThiz)
{
    // 创建BufferQueueCore、BufferQueueProducer、BufferQueueConsumer
    sp<IGraphicBufferProducer> producer;
    sp<IGraphicBufferConsumer> consumer;
    BufferQueue::createBufferQueue(&producer, &consumer);

    if (singleBufferMode) { // 单缓冲
        consumer->setMaxBufferCount(1); // 双缓冲、三缓冲就是指这里
    }

    // Java层的SurfaceTexture,实际对应Native层GLConsumer
    sp<GLConsumer> surfaceTexture;
    if (isDetached) {
        surfaceTexture = new GLConsumer(consumer,GL_TEXTURE_EXTERNAL_OES,true,!singleBufferMode);
    } else {
        surfaceTexture = new GLConsumer(consumer,texName,GL_TEXTURE_EXTERNAL_OES,true,!singleBufferMode);
    }

    // If the current context is protected, inform the producer.
    if (isProtectedContext()) {
        consumer->setConsumerUsageBits(GRALLOC_USAGE_PROTECTED);
    }
    // 为Java层SurfaceTexture.mSurfaceTexture设置GLConsumer对象地址
    SurfaceTexture_setSurfaceTexture(env, thiz, surfaceTexture);
    // 为Java层SurfaceTexture.mProducer设置producer对象地址
    SurfaceTexture_setProducer(env, thiz, producer);
    // SurfaceTexture jclass
    jclass clazz = env->GetObjectClass(thiz);

    // weakThiz表示Java层SurfaceTexture对象的弱引用,JNISurfaceTextureContext是JNI封装类,负责回调Java层SurfaceTexture.postEventFromNative方法
    sp<JNISurfaceTextureContext> ctx(new JNISurfaceTextureContext(env, weakThiz, clazz));
    // 为GLConsumer设置回调(回调到java层)
    surfaceTexture->setFrameAvailableListener(ctx); 
    // 为Java层SurfaceTexture.mFrameAvailableListener设置ctx的对象地址
    SurfaceTexture_setFrameAvailableListener(env, thiz, ctx);
}
复制代码

SurfaceTexture初始化后,向 GLConsumer 设置了 JNISurfaceTextureContext 监听器,该监听器会回调到Java层 SurfaceTexture.postEventFromNative 方法,进一步回调到注册到SurfaceTexture中的OnFrameAvailableListener监听器,用于通知业务层有新的 GraphicBuffer 入队了。如果业务层对最新的 GraphicBuffer 感兴趣,则调用 updateTexImageGraphicBuffer 更新到纹理,否则啥也不做,忽略一些图形数据。

GLConsumer 是BufferQueue的直接消费者,负责把 GraphicBuffer 转化为纹理。然后通过监听类 wp<FrameAvailableListener> mFrameAvailableListener 通知间接消费者消费纹理。 当间接消费者是 SurfaceFlinger 时,监听类为Layer,Layer进一步通知 SurfaceFlinger 去合成所有Layer,然后上屏。 当间接消费者是 SurfaceTexture 时,监听类为JNISurfaceTextureContext,用于通知Java层新的图像数据可用了。

SurfaceTexture图像数据流转

这块主要看下生产者 Surface 的创建,业务层收到帧可用通知以及更新目标纹理的流程。

基于SurfaceTexture创建生产者Surface

基于纹理ID创建 SurfaceTexture 后,一般会创建Surface,此时Surface是生产者,SurfaceTexture(Native层对应GLConsumer)是消费者。消费者负责把从BufferQueue中获取的GraphicBuffer转换为纹理,然后业务层可以对纹理进一步处理,例如:上特效或者上屏。

根据 SurfaceTexture 创建 Surface 的核心逻辑在Native层:根据SurfaceTexture持有的BufferqueueProducer创建一个Surface对象,并把该对象的地址绑定到Java层 Surface.mNativeObject 变量。核心代码如下所示:

// 基于SurfaceTexture创建Surface
public Surface(SurfaceTexture surfaceTexture) {
    synchronized (mLock) {
        mName = surfaceTexture.toString();
        // 保存Native层Surface对象地址
        setNativeObjectLocked(nativeCreateFromSurfaceTexture(surfaceTexture));
    }
}
// 根据SurfaceTexture持有的BufferqueueProducer创建Surface,并返回对象地址    
static jlong nativeCreateFromSurfaceTexture(JNIEnv* env, jclass clazz, jobject surfaceTextureObj) {
    // 从Java层surfaceTexture.mProducer中获取BufferqueueProducer的对象地址,并创建BufferqueueProducer。
    sp<IGraphicBufferProducer> producer(SurfaceTexture_getProducer(env, surfaceTextureObj));
   // 基于BufferqueueProducer,创建Native Surface对象
    sp<Surface> surface(new Surface(producer, true));
   // 返回Surface对象地址
    surface->incStrong(&sRefBaseOwner);
    return jlong(surface.get());
}
复制代码

可见,创建Native层 Surface 对象, BufferqueueProducer 参数是必须的,它负责从 BufferQueue 中出队和入队 GraphicBuffer

创建好 Surface 后,就可以通过多种方式向Surface绘制图像数据了,例如:Canvas绘制、Camera输出、视频解码器渲染和OpenGL渲染。

下面,我们分两步看下图形数据是怎么更新到目标纹理的?

业务层收到帧可用通知

这里,我们以Canvas绘制为例,看下业务层收到帧可用回调流程,如下所示:

SurfaceTexture剖析
Java层Surface调用unlockCanvasAndPost方法后,Native层Surface通过BufferqueueProducer把GraphicBuffer入队到BufferQueue,同时通过BufferQueueCore的 sp<IConsumerListener> mConsumerListener

(实现类为BufferQueue::ProxyConsumerListener)监听器通知消费者,然后一步步通知到Java层为SurfaceTexture设置的OnFrameAvailableListener监听器。

业务层主动更新目标纹理

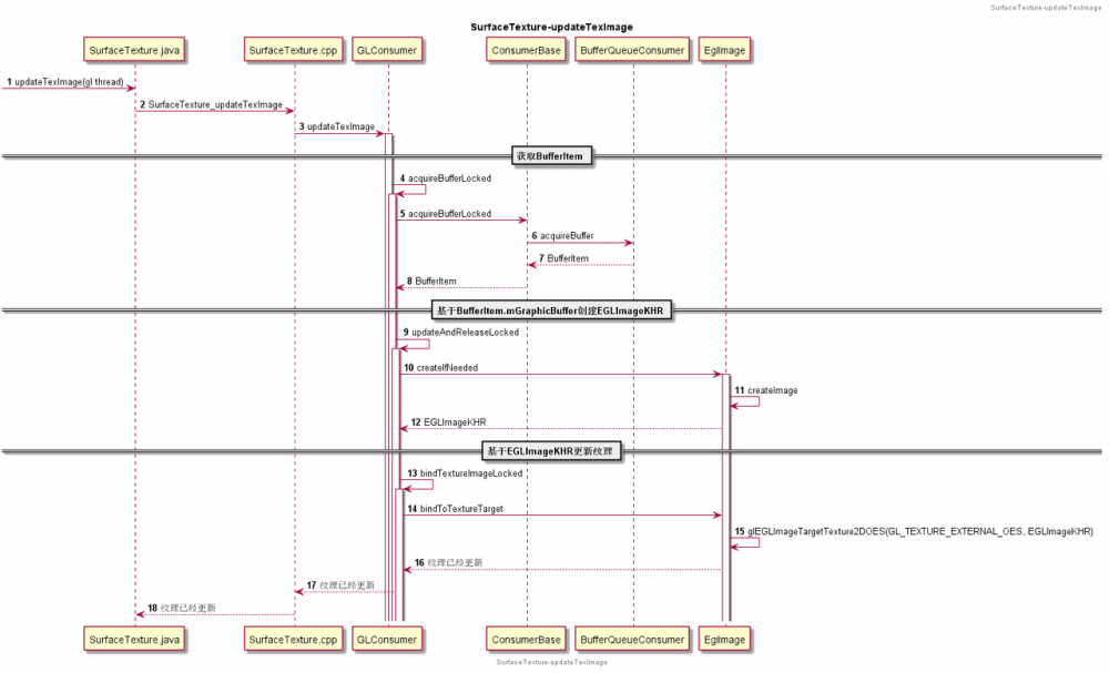
Java层OnFrameAvailableListener监听器收到回调后,需要从OpenGL线程调用 updateTexImageGraphicBuffer 更新到纹理。这里的纹理就是我们创建SurfaceTexture时传入的纹理ID,整个更新流程如下所示:

SurfaceTexture剖析

OnFrameAvailableListener.onFrameAvailable回调可以发生在任意线程,所以不能在回调中直接调用updateTexImage,而是必须切换到OpenGL线程调用。因为updateTexImage调用链涉及到OpenGL操作,所以必须在GL线程。

核心代码是 GLConsumer::updateTexImage

  • 首先,通过 BufferQueueConsumer 从BufferQueue中获取可用的 BufferItem ,其中包含了 GraphicBuffer
  • 然后,基于 GraphicBuffer 创建EglImage及EGLImageKHR。
  • 最后,基于 EGLImageKHR 更新纹理内容。

简单来说,通过 updateTexImage ,我们把最新的图形数据更新到了纹理,至于如何使用纹理,就是业务层的事情了。

基于GraphicBuffer更新OES纹理

上面讲到, updateTexImage 方法最终会把 GraphicBuffer 更新到目标纹理,实际是通过 EglImageEGLImageKHR 实现的,这里我们看下在Android平台上使用 EGLImageKHR 的方式:

  1. 纹理目标需要从 GL_TEXTURE_2D 替换为 GL_TEXTURE_EXTERNAL_OES ,例如:glBindTexture、glTexParameteri等函数。

  2. 片元着色器中,声明OES扩展: #extension GL_OES_EGL_image_external : require 。同时,使用 samplerExternalOES 替代 sampler2D 纹理类型。

  3. 基于 GraphicBuffer 图形数据,通过 eglCreateImageKHR 创建 EGLImageKHR

GraphicBuffer 可以从BufferQueue中获取,也可以lock后获取内存地址,写入图形数据,具体可参考 GraphicBuffer.cpp 。

  1. 通过 glEGLImageTargetTexture2DOESEGLImageKHR 填充为纹理数据
glEGLImageTargetTexture2DOES(GL_TEXTURE_EXTERNAL_OES, static_cast(EGLImageKHR));
  1. 最后,使用 eglDestroyImageKHR 销毁 EGLImageKHR

创建和销毁 EGLImageKHR 的函数原型如下所示:

// 创建EGLImageKHR,在Android平台上,ctx可以是EGL_NO_CONTEXT,target是EGL_NATIVE_BUFFER_ANDROID,buffer是由GraphicBuffer创建来的。
EGLImageKHR eglCreateImageKHR(EGLDisplay dpy, EGLContext ctx, EGLenum target, EGLClientBuffer buffer, const EGLint *attrib_list)

// 销毁EGLImageKHR
EGLBoolean eglDestroyImageKHR(EGLDisplay dpy, EGLImageKHR image)
复制代码

具体使用方式可参考 GLConsumer::EglImage::createImage 。

GLConsumer 内部封装了 EglImage 类,负责 GraphicBufferEGLImageKHR 和OES纹理的处理逻辑,核心代码如下所示:

// EglImage根据GraphicBuffer创建EGLImageKHR,然后使用EGLImageKHR更新纹理,是GLConsumer中负责把从BufferQueue获取的GraphicBuffer,转换为纹理的工具类。
class EglImage : public LightRefBase<EglImage>{
public:
    // 唯一的构造函数,接收一个GraphicBuffer参数
    EglImage(sp<GraphicBuffer> graphicBuffer);
    
    // 如果参数发生变更,则调用createImage创建内部的EGLImageKHR
    status_t createIfNeeded(EGLDisplay display, const Rect& cropRect, bool forceCreate = false);
    
    // 把EGLImageKHR绑定的GraphicBuffer图形数据上传到目标纹理
    void bindToTextureTarget(uint32_t texTarget){
        glEGLImageTargetTexture2DOES(texTarget, static_cast<GLeglImageOES>(mEglImage));
    }
    
private:
    // 创建内部的EGLImageKHR
    EGLImageKHR createImage(EGLDisplay dpy, const sp<GraphicBuffer>& graphicBuffer, const Rect& crop);
    
    // 用于创建EGLImageKHR的GraphicBuffer
    sp<GraphicBuffer> mGraphicBuffer;
    // 根据GraphicBuffer创建的EGLImageKHR
    EGLImageKHR mEglImage;
    // 创建EGLImageKHR需要的参数
    EGLDisplay mEglDisplay;
    // 创建EGLImageKHR时,使用的裁剪区域
    Rect mCropRect;
}
复制代码

总结

SurfaceTexture是离屏渲染的核心,例如:我们可以把SurfaceTexture设置给Camera接收摄像头图像数据,并转换为OES纹理,然后可以利用OpenGL对OES纹理做进一步特效处理,最后上屏或者录制成视频。所以,理解 SurfaceTexture 底层原理有助于业务层开发和问题排查,希望本文对有心人有所帮助。

原文  https://juejin.im/post/5ec1e833f265da7bbe422b7c
正文到此结束
Loading...