转载

Netty-ByteBuf

回顾一下之前使用Netty 进行开发的一个百万物联网设备网关,其中我觉得里面最好用的就是Netty 的ByteBuf,从源码整体的设计回顾一下

ByteBuf 分类

在Netty中他的ByteBuf 一共有 有4 种类型吧

从他所在的内存区域来划分:

  • Heap java 堆内存
  • Off Heap java 的堆外(跟DirectBuffer 一样)
    从是否进行池话来看:
  • Pooled
  • Unpooled
    所用总共就有4类
  • Pooled Heap
  • Unpooled Heap
  • Pooled off heap
  • Unpoop off heap

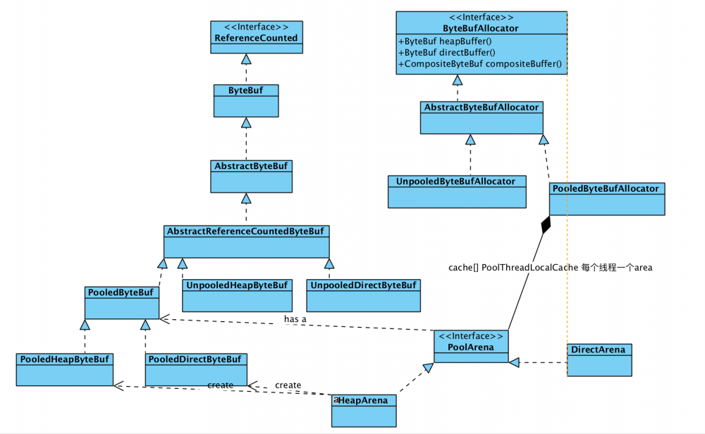
整个层次结构

Netty-ByteBuf

ReferenceCounted 用于引用计数,就是专门针对pool 的

ByteBuf 是一个操作的抽象,定义了read write 的一些一些方法

AbstractReferenceCountedByteBuf 就是对上面一些封装,资源的回收的

底层就有 PooledByteBuf UnpooledHeapByteBuf UnpooledDirectByteBuf

ByteBufAllocator 是一个专门用于allocat 各种buffer,可以理解为一个抽象工厂

对于具体的抽象工厂他有UnpooledByteBufAllocator PooledByteBufAllocator 的实现

其中PooledByteBufAllocator 里面含有一个PoolArena ,他是每一个线程都有自己独立的PoolArena ,这样的设计也降低了线程资源的并发需要一些同步带来的复杂设计,已经性能降低

PoolArena 里面包含了PooledByteBuf ,而到他们分别的子类PooledHeapByteBuf PooledDirectByteBuf 和 HeapArena DirectArena 具体去实现create 操作

这里也是用了 桥接的设计模式在里面 PooledByteBuf PoolArena 进行一个连接

PooledByteBufAllocator 关联了PoolArena 从而 将factory 和具体的生成的product 进行一个结合

ByteBuf 的具体实现

一般当我们数据到来了,io 线程指向decode里面可以是使用的是Unpooled.headBuffer() ,因为我们这个需要在业务里面进行不断的对他进行操作

如果是进行io 的话,使用Direct buf 这样减少io 的copy

这仅仅以Unpooled.headBuffer 例子

它的里面其实一个 byte[] array; 数组用于存放真正的数据

当我们对他进行具体的read 和write 的时候其实是操作的是readIndex writeIndex

基类 AbstractByteBuf

public abstract class AbstractByteBuf extends ByteBuf {
 int readerIndex;
 int writerIndex;
 private int markedReaderIndex;
 private int markedWriterIndex;
 private int maxCapacity;
}

看一下他的read short

@Override
 public short readShort() {
 checkReadableBytes0(2);
 short v = _getShort(readerIndex);
 readerIndex += 2;
 return v;
 }

因为short 占用2 个字节,所以他会 readIndex+=2,读操作就是对readIndex 进行

同理写是对writeIndex

public ByteBuf writeShort(int value) {
 ensureWritable0(2);
 _setShort(writerIndex, value);
 writerIndex += 2;
 return this;
 }

如下图

Netty-ByteBuf

当read index 超过 wriete index 会有一个 数组越界的异常

capacity 是当前的容量,这个容量是扩容的,最大容量是int 的最大值

原文  http://happyer.github.io/2020/05/20/2020-05-20-Netty-ByteBuf/
正文到此结束
Loading...