转载

Java最全的思维导图汇总!速度收藏!

经过3个月一边整理一边复习,把许多知识都系统的进行梳理了一遍,很有融会贯通的感觉!各种面试题,在自己作答之后又参考了许多大佬的解答,学了很多大佬的思维方式。前段时间,集中进行了几轮面试,有阿里钉钉、字节跳动创意中心、腾讯、美团,最终进了腾讯内容事业部 ,具体面试经历和面试题目,过段时间也会分享出来。最全思维导图汇总!| 并发+JVM+Redis+MySQL+分布式+微服务+性能优化

1

    并发篇  

面试题: (部分)

Synchronized 相关问题

1. Synchronized 用过吗,其原理是什么?

2. 获取对象的锁,这个“锁”到底是什么?如何确定对象的锁?

3. 乐观锁一定就是好的吗?

可重入锁 ReentrantLock 及其他显式锁相关问题

1. 除了 ReetrantLock,你还接触过 JUC 中的哪些并发工具?

2. CyclicBarrier 和 CountDownLatch 看起来很相似,请对比下呢?

Java 线程池相关问题

1. Java 中的线程池是如何实现的?

2. 如何在 Java 线程池中提交线程?

Java 内存模型相关问题

1. 请对比下 volatile 对比 Synchronized 的异同。

2. 请谈谈 ThreadLocal 是怎么解决并发安全的?

3. 很多人都说要慎用 ThreadLocal,谈谈你的理解,使用 ThreadLocal 需要注意些什么?

4. 你在多线程环境中遇到的常见的问题是什么?你是怎么解决它的?

5. ……

Java最全的思维导图汇总!速度收藏!

Java并发体系 (xmind格式可在文末领取)

2

    JVM   

阿里面试必问JVM! 我们所有的程序都运行在Java虚拟机上,只有对Java虚拟机底层原理进行深入的学习,全面理解JVM的运行机制、运行时数据区、垃圾收集算法等,还有事务及Spring MVC整个流程、AQS等。

知识点:

1.基本概念和运行过程
2.1线程
2.2 JVM内存区域
2.3 JVM 运行时内存
2.4 垃圾回收与算法
2.5 JAVA 四中引用类型
2.6 分代收集算法VS 分区收集算法
2.7 GC 垃圾收集器
2.8 JAVA IO/NIO
2.9.JVM 类加载机制

面试题: (部分)

1. 什么情况下会发生栈内存溢出。

2. JVM的内存结构,Eden和Survivor比例。

3. JVM内存为什么要分成新生代,老年代,持久代。新生代中为什么要分为Eden和Survivor。

4. JVM中一次完整的GC流程是怎样的,对象如何晋升到老年代,说说你知道的几种主要的JVM参数。

5. 你知道哪几种垃圾收集器,各自的优缺点,重点讲下cms和G1,包括原理,流程,优缺点。

6. 垃圾回收算法的实现原理。

7. 当出现了内存溢出,你怎么排错。

……

Java最全的思维导图汇总!速度收藏!

JVM学习笔记(xmind格式可在文末领取)

3

    MySQL   

MySQL的原理、底层、优化已经成为一个合格的程序员必备技能。开发人员对MySQL的掌握,越深入,你能做的事情就越多。

知识点:

MySQL存储引擎

共享锁及排它锁

MySQL的分区

MySQL事务及隔离性级别

执行计划

Btree与B+tree索引

Sql慢查询

Sql优化

面试题: (部分)

1. 索引的工作原理及其种类;

2. 与Oracle相比,MySQL有什么优势?

3. 为什么B+树相对于B树在查询上会更加优秀吗?

4. 一张表,里面有ID自增主键,当insert 了17条记录之后,删除了第15,16,17 条记录,再把Mysql重启,再insert一条记录,这条记录的ID是18还是15?

5. 主键 超键 候选键 外键

6. 数据库事务的四个特性及含义

7. ……                                               

Java最全的思维导图汇总!速度收藏!

MySQL学习笔记

4

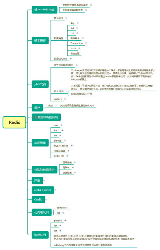
    Redis  

Redis在国内各大公司都很热门,比如新浪、阿里、腾讯、百度、美团、小米等。Redis也是大厂面试最爱问的。项目中使用Redis,主要考虑性能和并发。

知识点:

缓存一致性问题;

分布式锁

缓存

应用场景

消息队列

……

面试题: (部分)

1.Redis相比memcached有哪些优势?

2.Redis常见性能问题和解决方案

3.MySQL里有2000w数据,Redis中只存20w的数据,如何保证Redis中的数据都是热点数据

4.Memcache与Redis的区别都有哪些?

5. Redis最适合的场景

6. 是否使用过Redis集群,集群的原理是什么?

7. ……                                                 Java最全的思维导图汇总!速度收藏!

Redis学习笔记

5

    开源框架 

Spring作为现在最流行Java开发技术,其内部源码设计非常优秀;

MyBatis在阿里等大厂十分流行,BAT等一线互联网公司面试也一定会涉及源码解析的问题。

知识点:

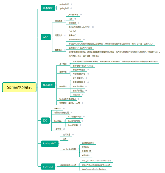
Spring

AOP

IOC

事务管理

SpringMVC

MyBatis

面试题: (部分)

1. 使用Spring框架能带来哪些好处?

2. 什么是控制反转(IOC)?什么是依赖注入?

3. 请解释Spring Bean的生命周期?

4. 你知道spring的生命周期初始化回调方法有几种方法实现?实现原理是什么?或者说他们的执行时机和在bean的生命周期哪里体现了?

5. 你平常工作中有做过一些spring的二次开发吗?或者你有没有针对spring去实现过扩展?

6. MyBatis源码中用了哪些设计模式?为什么要用这些设计模式?

7. 什么是缓存雪崩?如何解决?

8. ……

Java最全的思维导图汇总!速度收藏!

Spring学习笔记

6

    分布式  

知识点:

分布式数据库:

memcached、MongoDB、Redis

分布式通讯:

ActiveMQ、RabbitMQ、Kafka

分布式限流:

Nginx、zookeeper

面试题: (部分)

1. MongoDB的优势有哪些?

2. 在MongoDB中如何创建一个新的数据库?

3. zookeeper有哪些应用场景?

4. zk的分布式锁

5. 在Nginx中,如何使用未定义的服务器名称来阻止处理请求?

6. 使用“反向代理服务器”的优点是什么?

7. 请列举Nginx服务器的最佳用途。

8. ……

Java最全的思维导图汇总!速度收藏!

kafka

7

    微服务   

知识点:

Dubbo

SpringBoot

SpringCloud

面试题: (部分)

1. Dubbo支持哪些协议,每种协议的应用场景,优缺点?

2. Dubbo超时时间怎样设置?

3. Dubbo集群的负载均衡有哪些策略

4. Dubbo的主要应用场景?

5. Dubbo的核心功能?

6. springboot启动机制。

7. ……

Java最全的思维导图汇总!速度收藏!

Springboot学习笔记

8

    性能优化  

知识点:

MySQL优化

JVM性能优化

并发编程性能优化

基础代码性能优化

面试题: (部分)

1、双11高并发大促场景下,为什么只能够下订单, 而不能够退款?(服务降级等)

2、支付宝系统可以从哪些角度优化提升性能?(缓存、异步、分布式等)

3、天猫上亿商品数据如何完成快速统计?(Fork/Join任务拆分等)

4、支付宝转账提现功能应该如何优化?(一致性、高吞吐方案等)

5、淘宝网络抖动,如何避免用户重复下订单?

6、……

Java最全的思维导图汇总!速度收藏!

性能优化知识体系

9

    BATJ最新面试题及答案解析   

阿里篇

1. 从innodb的索引结构分析,为什么索引的 key 长度不能太长

2. 如果让你来设计一个支持数据库、NOSQL 和大数据之间数据实时流动的数据流及处理的系统,你会考虑哪些问题?如何设计?

……

腾讯篇

1. Java 8的ConcurrentHashMap为什么放弃了分段锁,有什么问题吗,如果你来设计,你如何设计。

2. 写出三种单例模式实现 。

3. 什么情况下会发生栈内存溢出。

……

百度篇

1. IO模型——IO多路复用机制?

2. 什么情况下设置了索引但无法使用?

3. 如何设计一个高并发的系统?

4. ……

头条篇

1. 一个环有10个节点,编号0-9。从0点出发,走N步又能回到0点,共有多少种走法?

2. MySQL为什么要用b+树,不用平衡二叉树做索引结构?

3. 假如一个业务依赖单点redis,此redis故障将导致业务不可用,如何改进?

4. ……

Java最全的思维导图汇总!速度收藏!

领取方式:

扫码回复:200601

Java最全的思维导图汇总!速度收藏!

如有收获,点击“ 在看 ”,谢

原文  http://mp.weixin.qq.com/s?__biz=MzU0OTE4MzYzMw==&mid=2247488999&idx=2&sn=65d835edcd3695073ec9f3a9a9634cc7
正文到此结束
Loading...