转载

Spring IoC 循环依赖的处理

前言

本系列全部基于 Spring 5.2.2.BUILD-SNAPSHOT 版本。因为 Spring 整个体系太过于庞大,所以只会进行关键部分的源码解析。

本篇文章主要介绍 Spring IoC 是怎么解决循环依赖的问题的。

正文

什么是循环依赖

循环依赖就是循环引用,就是两个或多个 bean 相互之间的持有对方,比如A引用B,B引用A,像下面伪代码所示:

public class A {
    private B b;
    
    // 省略get和set方法...
}
public class B {
    private A a;
    
    // 省略get和set方法...
}

Spring 如何解决循环依赖

Spring IoC 容器对循环依赖的处理有三种情况:

BeanCurrentlylnCreationException
setter
BeanCurrentlylnCreationException

构造器循环依赖

还是假设上面的A和B类是构造器循环依赖,如下所示:

public class A {
    private B b;
    
    public A(B b) {
        this.b = b;
    }
    
    // 省略get和set方法...
}
public class B {
    private A a;
    
    public B(A a) {
        this.a = a;
    }
    
    // 省略get和set方法...
}

然后我们在 XML 中配置了构造器自动注入,如下:

<?xml version="1.0" encoding="UTF-8"?>
<beans xmlns="http://www.springframework.org/schema/beans"
       xmlns:xsi="http://www.w3.org/2001/XMLSchema-instance"
       xsi:schemaLocation="http://www.springframework.org/schema/beans http://www.springframework.org/schema/beans/spring-beans.xsd">

    <bean id="a" class="com.leisurexi.ioc.circular.reference.A" autowire="constructor" />

    <bean id="b" class="com.leisurexi.ioc.circular.reference.B" autowire="constructor" />

</beans>

那么我们在获取 A 时,首先会进入 doGetBean() 方法(该方法在 Spring IoC bean 的加载 中分析过),会进行到如下代码块:

protected <T> T doGetBean(final String name, @Nullable final Class<T> requiredType, @Nullable final Object[] args, boolean typeCheckOnly) throws BeansException {

    // 省略其它代码...
    
    // 如果 bean 的作用域是单例
    if (mbd.isSingleton()) {
        // 创建和注册单例 bean
        sharedInstance = getSingleton(beanName, () -> {
            try {
                // 创建 bean 实例
                return createBean(beanName, mbd, args);
            }
            catch (BeansException ex) {
                destroySingleton(beanName);
                throw ex;
            }
        });
        // 获取bean实例
        bean = getObjectForBeanInstance(sharedInstance, name, beanName, mbd);
    }
    
    // 省略其它代码...
 
}

上面方法中的 getSingleton() 方法会判断是否是第一次创建该 bean ,如果是第一次会先去创建 bean ,也就是调用 ObjectFacotygetObject() 方法,即调用 createBean() 方法创建 bean 前,会先将当前正要创建的 bean 记录在缓存 singletonsCurrentlyInCreation 中。

在创建A时发现依赖 B,便先去创建 B;B在创建时发现依赖A,此时A因为是通过构造函数创建,所以没创建完,便又去创建A,发现A存在于 singletonsCurrentlyInCreation ,即正在创建中,便抛出 BeanCurrentlylnCreationException 异常。

public Object getSingleton(String beanName, ObjectFactory<?> singletonFactory) {
    Assert.notNull(beanName, "Bean name must not be null");
    // 加锁
    synchronized (this.singletonObjects) {
        Object singletonObject = this.singletonObjects.get(beanName);
        // 一级缓存中不存在当前 bean,也就是当前 bean 第一次创建
        if (singletonObject == null) {
            // 如果当前正在销毁 singletons,抛出异常
            if (this.singletonsCurrentlyInDestruction) {
                throw new BeanCreationNotAllowedException(beanName, "Singleton bean creation not allowed while singletons of this factory are in destruction (Do not request a bean from a BeanFactory in a destroy method implementation!)");
            }
            // 创建单例 bean 之前的回调
            beforeSingletonCreation(beanName);
            boolean newSingleton = false;
            boolean recordSuppressedExceptions = (this.suppressedExceptions == null);
            if (recordSuppressedExceptions) {
                this.suppressedExceptions = new LinkedHashSet<>();
            }
            try {
                // 获取 bean 实例
                singletonObject = singletonFactory.getObject();
                newSingleton = true;
				}
            // 省略异常处理...
            finally {
                if (recordSuppressedExceptions) {
                    this.suppressedExceptions = null;
                }
                // 创建单例 bean 之后的回调
                afterSingletonCreation(beanName);
            }
            if (newSingleton) {
                // 将 singletonObject 放入一级缓存,并从二级和三级缓存中移除
                addSingleton(beanName, singletonObject);
            }
        }
        // 返回 bean 实例
        return singletonObject;
    }
}

// 单例 bean 创建前的回调方法,默认实现是将 beanName 加入到当前正在创建 bean 的缓存中,
// 这样便可以对循环依赖进行检测
protected void beforeSingletonCreation(String beanName) {
    if (!this.inCreationCheckExclusions.contains(beanName) && !this.singletonsCurrentlyInCreation.add(beanName)) {
        throw new BeanCurrentlyInCreationException(beanName);
    }
}

// 单例 bean 创建后的回调方法,默认实现是将 beanName 从当前正在创建 bean 的缓存中移除
protected void afterSingletonCreation(String beanName) {
    if (!this.inCreationCheckExclusions.contains(beanName) && !this.singletonsCurrentlyInCreation.remove(beanName)) {
        throw new IllegalStateException("Singleton '" + beanName + "' isn't currently in creation");
    }
}

protected void addSingleton(String beanName, Object singletonObject) {
    synchronized (this.singletonObjects) {
        // 这边bean已经初始化完成了,放入一级缓存
        this.singletonObjects.put(beanName, singletonObject);
        // 移除三级缓存
        this.singletonFactories.remove(beanName);
        // 移除二级缓存
        this.earlySingletonObjects.remove(beanName);
        // 将 beanName 添加到已注册 bean 缓存中
        this.registeredSingletons.add(beanName);
    }
}

setter循环依赖

还是假设上面的A和B类是 field 属性依赖注入循环依赖,如下所示:

public class A {
    private B b;
    
    // 省略get和set方法...
}
public class B {
    private A a;
    
    // 省略get和set方法...
}

然后我们在 XML 中配置了按照类型自动注入,如下:

<?xml version="1.0" encoding="UTF-8"?>
<beans xmlns="http://www.springframework.org/schema/beans"
       xmlns:xsi="http://www.w3.org/2001/XMLSchema-instance"
       xsi:schemaLocation="http://www.springframework.org/schema/beans http://www.springframework.org/schema/beans/spring-beans.xsd">

    <bean id="a" class="com.leisurexi.ioc.circular.reference.A" autowire="byType" />

    <bean id="b" class="com.leisurexi.ioc.circular.reference.B" autowire="byType" />

</beans>

Spring 在解决单例循环依赖时引入了三级缓存,如下所示:

// 一级缓存,存储已经初始化完成的bean
private final Map<String, Object> singletonObjects = new ConcurrentHashMap<>(256);

// 二级缓存,存储已经实例化完成的bean
private final Map<String, Object> earlySingletonObjects = new HashMap<>(16);

// 三级缓存,存储创建bean实例的ObjectFactory
private final Map<String, ObjectFactory<?>> singletonFactories = new HashMap<>(16);

// 按先后顺序记录已经注册的单例bean
private final Set<String> registeredSingletons = new LinkedHashSet<>(256);

首先在创建A时,会进入到 doCreateBean() 方法(前面的流程可以查看 Spring IoC bean 的创建 一文),如下:

protected Object doCreateBean(final String beanName, final RootBeanDefinition mbd, final @Nullable Object[] args) throws BeanCreationException {
    // 获取bean的实例
    BeanWrapper instanceWrapper = null;
    if (instanceWrapper == null) {
        // 通过构造函数反射创建bean的实例,但是属性并未赋值
        instanceWrapper = createBeanInstance(beanName, mbd, args);
    }
    // 获取bean的实例
    final Object bean = instanceWrapper.getWrappedInstance();
    
    // 省略其它代码...

    // bean的作用域是单例 && 允许循环引用 && 当前bean正在创建中
    boolean earlySingletonExposure = (mbd.isSingleton() && this.allowCircularReferences && isSingletonCurrentlyInCreation(beanName));
    // 如果允许bean提前曝光
    if (earlySingletonExposure) {
        // 将beanName和ObjectFactory形成的key-value对放入singletonFactories缓存中
        addSingletonFactory(beanName, () -> getEarlyBeanReference(beanName, mbd, bean));
    }
    
    // 省略其它代码...
    
}

在调用 addSingletonFactory() 方法前A的实例已经创建出来了,只是还未进行属性赋值和初始化阶段,接下来将它放入了三级缓存中,如下:

protected void addSingletonFactory(String beanName, ObjectFactory<?> singletonFactory) {
    Assert.notNull(singletonFactory, "Singleton factory must not be null");
    // 加锁
    synchronized (this.singletonObjects) {
        // 如果一级缓存中不包含当前bean
        if (!this.singletonObjects.containsKey(beanName)) {
            // 将ObjectFactory放入三级缓存
            this.singletonFactories.put(beanName, singletonFactory);
            // 从二级缓存中移除
            this.earlySingletonObjects.remove(beanName);
            // 将beanName加入到已经注册过的单例bean缓存中
            this.registeredSingletons.add(beanName);
        }
    }
}

接下来A进行属性赋值阶段(会在后续文章中单独分析这个阶段),发现依赖B,便去获取B,发现B还没有被创建,所以走创建流程;在B进入属性赋值阶段时发现依赖A,就去调用 getBean() 方法获取A,此时会进入 getSingleton() 方法(该方法的调用流程在 Spring IoC bean 的加载 一文中分析过),如下:

public Object getSingleton(String beanName) {
    // allowEarlyReference设置为true表示允许早期依赖
    return getSingleton(beanName, true);
}

protected Object getSingleton(String beanName, boolean allowEarlyReference) {
    // 先从一级缓存中,检查单例缓存是否存在
    Object singletonObject = this.singletonObjects.get(beanName);
    // 如果为空,并且当前bean正在创建中,锁定全局变量进行处理
    if (singletonObject == null && isSingletonCurrentlyInCreation(beanName)) {
        synchronized (this.singletonObjects) {
            // 从二级缓存中获取
            singletonObject = this.earlySingletonObjects.get(beanName);
            // 二级缓存为空 && bean允许提前曝光
            if (singletonObject == null && allowEarlyReference) {
                // 从三级缓存中获取bean对应的ObjectFactory
                ObjectFactory<?> singletonFactory = this.singletonFactories.get(beanName);
                if (singletonFactory != null) {
                    // 调用预先设定的getObject(),获取bean实例
                    singletonObject = singletonFactory.getObject();
                    // 放入到二级缓存中,并从三级缓存中删除
                    // 这时bean已经实例化完但还未初始化完
                    // 在该bean未初始化完时如果有别的bean引用该bean,可以直接从二级缓存中取出返回
                    this.earlySingletonObjects.put(beanName, singletonObject);
                    this.singletonFactories.remove(beanName);
                }
            }
        }
    }
    return singletonObject;
}

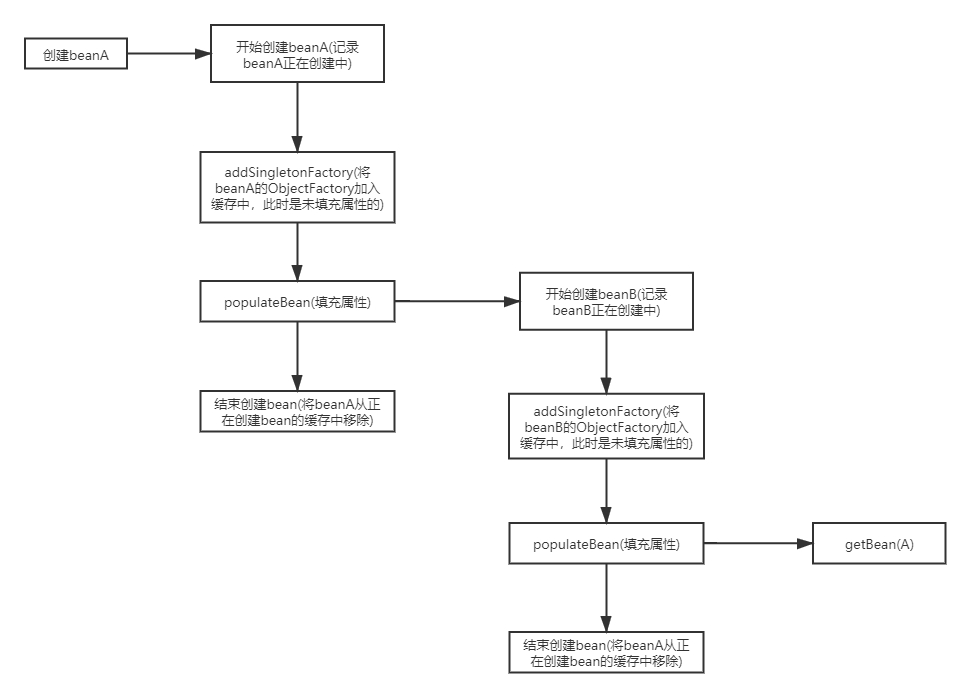
尝试一级缓存 singletonObjects (肯定没有,因为A还没初始化完全),尝试二级缓存 earlySingletonObjects (也没有),尝试三级缓存 singletonFactories ,由于A通过 ObjectFactory 将自己提前曝光了,所以B能够通过 ObjectFactory.getObject() 拿到A对象(虽然A还没有初始化完全,但是总比没有好呀)。B拿到A后顺利创建并初始化完成,调用上面分析过的 addSingleton() 方法将自己放入一级缓存中。此时返回A中,A也能顺利拿到完全初始化的B进行后续的阶段,最后也将自己放入一级缓存中,并从二级和三级缓存中移除。

过程图如下所示:

Spring IoC 循环依赖的处理

非单例循环依赖

对于非单例的 bean ,Spring 容器无法完成依赖注入,因为 Spring 容器不进行缓存,因此无法提前暴露一个创建中的 bean

总结

本文主要介绍了 Spring 对三种循环依赖的处理,其实还有一种字段循环依赖,比如 @Autowired 注解标注的字段,但它和 setter 循环依赖的解决方法一样,这里就没有多说。

最后,我模仿 Spring 写了一个精简版,代码会持续更新。地址: https://github.com/leisurexi/tiny-spring 。

参考

  • 《Spring 源码深度解析》—— 郝佳
  • https://juejin.im/post/5c98a7b4f265da60ee12e9b2
原文  http://www.cnblogs.com/leisurexi/p/13199726.html
正文到此结束
Loading...