转载

架构的设计模式:事件驱动

事件驱动架构是一种分布式的异步架构模式,是解耦复杂系统组件的一种处理手段。这种架构模式主要包含两种实施方式,一种是集中式的,一种是非集中式的。

集中式架构

架构的设计模式:事件驱动

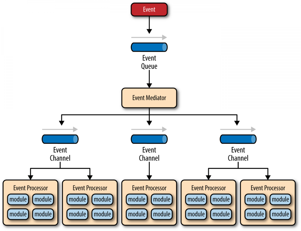
其包含了 event mediator、event channel、event queue、event processor 这些组件,理解 event mediator 是理解这种架构的关键。Event mediator 直译为事件中间处理器,也就是说这个组件是一个事件中枢处理单元,既然是中枢作用也就是这个组件知道事件的处理流程,但是他不执行具体的事件业务处理逻辑,举例来说 event mediator 在接受到 initial event 之后(在集中式模式中,有两种事件类型,一种是 initial event,一种是 processing event,initial event 是 event mediator 接受的原始事件,processing event 是由 event mediator 分发并且由 event processor 处理的事件),会根据事件的特征对事件进行拆分,形成不同的更小单元的 processing event ,这些事件之间没有明显的顺序依赖,各自独立,然后经过不同的 event channel 发送到不同的 event processor。

Event processor 是一组各自独立的组件,他们彼此之间没有依赖,也就是 他们处理 processing event 的逻辑是自包含的,不依赖于其他 processor 的处理结果 ,这是他们的显著特征。

集中式的工作模式可以以一个处理保险流程的例子来说明如图:

架构的设计模式:事件驱动

Event mediator 在接受到一个 relocation event 原始事件之后,拆分成 change address、recalc quote、update cliams 等 processing event,这些 event 彼此独立,经由各自的 event channel 发送到 不同的 event processor 处理。

非集中式架构

架构的设计模式:事件驱动

这种模式主要由 event processor 和 event channel 构成,较为简单,但是不同于集中式,这种模式的 事件可能彼此是相互关联的 ,比如一个 event processor 的处理结果是另一个 event processor 的需要消费的事件,整个事件处理过程像一条彼此相扣的链条。

同样以处理保险的为例来说明这种模式的工作流程:

架构的设计模式:事件驱动

图中明显可以观察到,当 change address 完成后产生的 event 会被 quote process 和 claims process 接收并处理,同样他们的处理结果又分别被 notification process 和 adjustment process 接受,整个过程就像是接力赛跑,每个 processor 必须要完成自己的工作其他 processor 才能开始执行,整个处理过程像链条一样,只有整个流程结束才能形成一个完整的业务逻辑。

权衡

事件驱动架构模式是较为复杂的,他涉及了多个分布式系统之间的交互,系统之间的稳定调用、业务的延迟敏感性等都是要必须考量的因素,尤其是在业务逻辑拆分成多个分布式执行单元之后,他们不再是一组完整的原子执行单元,而变成了分布式事务,这也加剧了这种架构模式的设计难度。因而在设计这种架构时,event 是否能够独立完成,是否要依赖于其他事件,是否是一组无法分割的事务单元都在影响着事件的拆分粒度。

事件架构的度量

agility

各个组件彼此独立,耦合性低,彼此变更而不相互影响,敏捷性强

deployment

非集中式架构部署相对容易,组件的依赖程度较低,集中式架构相对较难,各个 processor 都依赖 event mediator

testability

复杂分布式系统难以测量

performance

虽然各个组件之间的消息传递的成本需要考虑,但是由于业务逻辑分拆成多个小单元异步执行,整体性能提升较为明显

scalability

组件独立,scale out 容易,尤其是 processor

development

分布式系统,天然特征,开发难,测试难

原文  http://sanyuesha.com/2020/06/29/architecture-event-pattern/
正文到此结束
Loading...