转载

入侵JVM? Java Agent原理浅析和实践

在平时的开发中,我们不可避免的会使用到Debug工具,JVM作为一个单独的进程,我们使用的Debug工具可以获取JVM运行时的相关的信息,查看变量值,甚至加入断点控制,还有我们平时使用JDK自带的JMAP、JSTACK等工具,可以在JVM运行时动态的dump内存、查询线程信息,甚至一些第三方的工具,比如说京东内部使用的JEX、pfinder,阿里巴巴的Arthas,优秀的开源的框架skywalking等等,也可以做到这些,那么这些工具究竟是通过什么技术手段来实现对JVM的监控和动态修改呢?本文会进行介绍和简单的原理分析,同时附带一些样例代码来进行分析。

从JVMTI说起

入侵JVM? Java Agent原理浅析和实践

JVM在设计之初,就考虑到了虚拟机状态的监控、debug、线程和内存分析等功能,在JDK5.0之前,JVM规范就定义了JVMPI(Java Virtual Machine Profiler Interface)也就是JVM分析接口以及JVMDI(Java Virtual Machine Debug Interface)也就是JVM调试接口,JDK5以及以后的版本,这两套接口合并成了一套,也就是Java Virtual Machine Tool Interface,就是我们这里说的JVMTI,这里需要注意的是:

  • JVMTI是一套JVM的接口规范,不同的JVM实现方式可以不同,有的JVM提供了拓展性的功能,比如openJ9,当然也可能存在JVM不提供这个接口的实现。

  • JVMTI提供的是Native方式调用的API,也就是常说的JNI方式,JVMTI接口用C/C++的语言提供,最终以动态链接库的形式由JVM加载并运行。

使用JNI方式调用JVMTI接口访问目标虚拟机的大体过程入下图:

入侵JVM? Java Agent原理浅析和实践

jvmti.h头文件中定义了JVMTI接口提供的方法,但是其方法的实现是由JVM提供商实现的,比如说hotspot虚拟机其实现大部分在src/share/vm/prims/jvmtiEnv.cpp这个文件中。

Instrument Agent

入侵JVM? Java Agent原理浅析和实践

在Jdk1.5之后,Java语言中开始提供Instrumentation接口(java.lang.instrument)让开发者可以使用Java语言编写Agent,但是其根本实现还是依靠JVMTI,只不过是SUN在工具包(sun.instrument.InstrumentationImpl)编写了一些native方法,并且然后在JDK里提供了这些native方法的实现类(jdk/src/share/instrument/JPLISAgent.c),最终需要调用jvmti.h头文件定义的方法,跟前文提到采用JNI方式访问JVMTI提供的方法并无差异,大体流程如下图:

入侵JVM? Java Agent原理浅析和实践

但是Instrument agent仅使用到了JVMTI提供部分功能,对开发者来说,主要提供的是对JVM加载的类字节码进行插桩操作。

入侵JVM? Java Agent原理浅析和实践

01

JVM启动时Agent

我们知道,JVM启动时可以指定-javaagent:xxx.jar参数来实现启动时代理,这里xxx.jar就是需要被代理到目标JVM上的JAR包,实现一个可以代理到指定JVM的JAR包需要满足以下条件:

  • JAR包的MANIFEST.MF清单文件中定义Premain-Class属性,指定一个类,加入Can-Redefine-Classes 和 Can-Retransform-Classes 选项。

  • JAR包中包含清单文件中定义的这个类,类中包含premain方法,方法逻辑可以自己实现。

了解到这两点,我们可以定义下列类:

import java.lang.instrument.Instrumentation;



public class AgentMain {



// JVM启动时agent

public static void premain(String args, Instrumentation inst) {

agent0(args, inst);

}



public static void agent0(String args, Instrumentation inst) {

System.out.println("agent is running!");

// 添加一个类转换器

inst.addTransformer(new ClassFileTransformer() {

@Override

public byte[] transform(ClassLoader loader, String className, Class<?> classBeingRedefined, ProtectionDomain protectionDomain, byte[] classfileBuffer) {

// JVM加载的所有类会流经这个类转换器

// 这里找到自定义的测试类

if (className.endsWith("WorkerMain")) {

System.out.println("transform class WorkerMain");

}

// 直接返回原本的字节码

return classfileBuffer;

}

});

}

}


JAR包内对应的清单文件(MANIFEST.MF)需要有如下内容:

PreMain-Class: AgentMain

Can-Redefine-Classes: true

Can-Retransform-Classes: true

-javaagent 所指定 jar 包内 Premain-Class 类的 premain 方法,方法签名可以有两种:

1. public static void premain(String agentArgs, Instrumentation inst)

2. public static void premain(String agentArgs)

JVM会优先加载1签名的方法,加载成功忽略2,如果1没有,加载2方法。这个逻辑在sun.instrument.InstrumentationImpl类中实现。

需要说明的是,addTransformer方法的作用是添加一个字节码转换器,这个方法的入参对象需要实现ClassFileTransformer接口,唯一需要实现的方法就是transform方法,这个方法可以用来修改加载类的字节码,目前我们并不对字节码进行修改。

最后定义测试类:package test;

import java.util.Random;



class WorkerMain {



public static void main(String[] args) throws InterruptedException {

for (; ; ) {

int x = new Random().nextInt();

new WorkerMain().test(x);

}

}



public void test(int x) throws InterruptedException {

Thread.sleep(2000);

System.out.println("i'm working " + x);

}

}


启动时添加-javaagent:xxx.jar参数,指定agent刚刚生成的JAR包,可以看到运行结果:

入侵JVM? Java Agent原理浅析和实践

下面尝试结合JDK源码对该流程进行浅析:

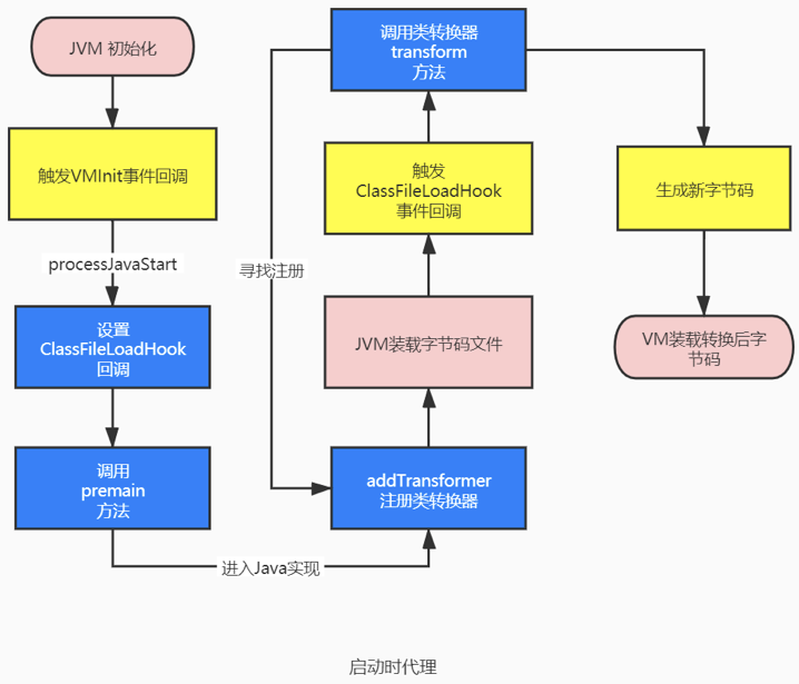
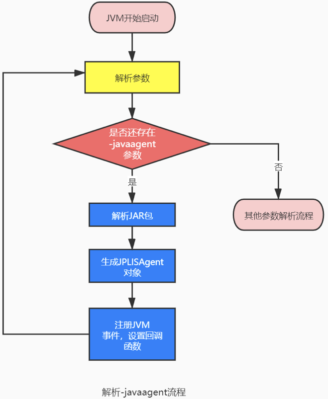
JVM开始启动时会解析-javaagent参数,如果存在这个参数,就会执行Agent_OnLoad 方法读取并解析指定JAR包后生成JPLISAgent对象,然后注册jvmtiEventCallbacks.VMInit这个事件,也就是虚拟机初始化事件,并设置该事件的回调函数eventHandlerVMInit,这些代码逻辑在jdk/src/share/instrument/InvocationAdapter.c 和 jdk/src/share/instrument/JPLISAgent.c 中实现。

入侵JVM? Java Agent原理浅析和实践

在JVM初始化时会调用之前注册的eventHandlerVMInit事件的回调函数,进入processJavaStart这个函数,首先会在注册另一个JVM事件ClassFileLoadHook,然后会真正的执行我们在Java代码层面编写的premain方法。当JVM开始装载类字节码文件时,会触发之前注册的ClassFileLoadHook事件的回调方法eventHandlerClassFileLoadHook,这个回调函数调用transformClassFile方法,生成新的字节码,被JVM装载,完成了启动时代理的全部流程。

以上代码逻辑在jdk/src/share/instrument/JPLISAgent.c 中实现。

入侵JVM? Java Agent原理浅析和实践

0 2

JVM运行时Agent

在JDK1.6版本中,SUN更进一步,提供了可以在JVM运行时代理的能力,和启动时代理类似,只需要满足:

  • JAR包的MANIFEST.MF清单文件中定义Agent-Class属性,指定一个类,加入Can-Redefine-Classes 和 Can-Retransform-Classes 选项。

  • JAR包中包含清单文件中定义的这个类,类中包含agentmain方法,方法逻辑可以自己实现。

运行时Agent可以在JVM运行时动态的修改某个类的字节码,然后JVM会重定义这个类(不需要创建新的类加载器),但是为了保证JVM的正常运行,新定义的类相较于原来的类需要满足:

1. 父类是同一个。

2. 实现的接口数也要相同,并且是相同的接口。

3. 类访问符必须一致。

4. 字段数和字段名要一致。

5. 新增或删除的方法必须是private static/final的。

6. 可以修改方法内部代码。

运行时Agent需要借助JVM的Attach机制,简单来说就是JVM提供的一种通信机制,JVM中会存在一个Attach Listener线程,监听其他JVM的attach请求,其通信方式基于socket,JVM Attach机制大体流程图如下:

入侵JVM? Java Agent原理浅析和实践

JVM Attach

SUN在JDK中提供了Attach机制的Java语言工具包(com.sun.tools.attach),方便开发者使用Java语言进行操作,这里我们使用其中提供的loadAgent方法实现运行中agent的能力。

public class AttachUtil {



public static void main(String[] args) throws IOException, AgentLoadException, AgentInitializationException, AttachNotSupportedException {



// 获取运行中的JVM列表

List<VirtualMachineDescriptor> vmList = VirtualMachine.list();

// 需要agent的jar包路径

String agentJar = "xxxx/agent-test.jar";

for (VirtualMachineDescriptor vmd : vmList) {

// 找到测试的JVM

if (vmd.displayName().endsWith("WorkerMain")) {

// attach到目标ID的JVM上

VirtualMachine virtualMachine = VirtualMachine.attach(vmd.id());

// agent指定jar包到已经attach的JVM上

virtualMachine.loadAgent(agentJar);

virtualMachine.detach();

}

}

}

同时对之前启动时Agent的代码进行改写:

public class AgentMain {




// JVM启动时agent

public static void premain(String args, Instrumentation inst) {

agent0(args, inst);

}



// JVM运行时agent

public static void agentmain(String args, Instrumentation inst) {

agent0(args, inst);

}



public static void agent0(String args, Instrumentation inst) {

System.out.println("agent is running!");

inst.addTransformer(new ClassFileTransformer() {

@Override

public byte[] transform(ClassLoader loader, String className, Class<?> classBeingRedefined, ProtectionDomain protectionDomain, byte[] classfileBuffer) {

// 打印transform的类名

System.out.println(className);

return classfileBuffer;

}

},true);



try {

// 找到WorkerMain类,对其进行重定义

Class<?> c = Class.forName("test.WorkerMain");

inst.retransformClasses(c);

} catch (Exception e) {

System.out.println("error!");

}

}

}

这里我们也没有对字节码进行修改,还是直接返回原本的字节码。运行AttachUtil类,在目标JVM运行时完成了对其中test.WorkerMain 类的重新定义(虽然并没有修改字节码)。

入侵JVM? Java Agent原理浅析和实践

下面从JDK源码层面对整个流程进行浅析:

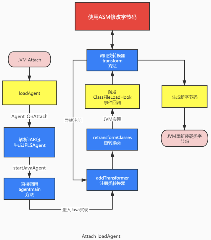
当AttachUtil的loadAgent方法调用时,目标JVM会调用自身的Agent_OnAttach方法,这个方法和之前提到的Agent_OnLoad 方法类似,会进行Agent JAR包的解析,不同的是Agent_OnAttach方法会直接注册ClassFileLoadHook事件回调函数,然后执行agentmain方法添加类转换器。

需要注意的是我们在Java代码里调用了Instrumentation#retransformClasses(Class<?>...)方法,追踪代码可以发现最终调用了一个native方法,而这个native方法的实现则在jdk的src/share/instrument/JPLISAgent.c类中,最终retransformClasses会调用到JVMTI的RetransformClasses方法,这里由于JVM源码实现非常复杂,感兴趣的同学可以自行阅读(hotspot源码路径src/share/vm/prims/jvmtiEnv.cpp),简单来说在这个方法里,JVM会触发ClassFileLoadHook事件回调完成类字节码的转换,并完成虚拟机内已经加载的类字节码的热替换。

入侵JVM? Java Agent原理浅析和实践

至此,在JVM运行时悄无声息的完成了类的重定义,不得不佩服JDK开发者的高超手段。

运行方法分析

入侵JVM? Java Agent原理浅析和实践

了解到上述机制以后,我们可以通过在目标JVM运行时对其中的类进行重新定义,做到运行时插桩代码。

我们知道ASM是一个字节码修改框架,因此就可以在类转换器中,对原本类的字节码进行修改,然后再对这个类进行重定义(retransform)。

首先我们实现ClassFileTransformer接口,前文中在transform方法中并没有对于字节码进行修改,只是单纯的打印了一些信息,既然需要对字目标类的节码进行修改,我们需要了解下ClassFileTransformer接口中唯一需要实现的方法transform,方法签名如下:

byte[]

transform( ClassLoader loader,

String className,

Class<?> classBeingRedefined,

ProtectionDomain protectionDomain,

byte[] classfileBuffer)

throws IllegalClassFormatException;

可以看到方法入参有该类的类加载器、类名、类Class对象、类的保护域、以及最重要的classfileBuffer,也就是这个类的字节码,此时就可以借助ASM这个字节码大杀器来为所欲为了。现在我们实现一个字节的类转换器MyClassTransformer,然后使用ASM来对字节码进行修改。

public class MyClassTransformer implements ClassFileTransformer {



@Override

public byte[] transform(ClassLoader loader, String className, Class<?> classBeingRedefined, ProtectionDomain protectionDomain, byte[] classfileBuffer) throws IllegalClassFormatException {



// 对类字节码进行操作

// 这里需要注意,不能对classfileBuffer这个数组进行修改操作

try {

// 创建ASM ClassReader对象,导入需要增强的对象字节码

ClassReader reader = new ClassReader(classfileBuffer);

ClassWriter classWriter = new ClassWriter(ClassWriter.COMPUTE_MAXS);

// 自己实现的代码增强器

MyEnhancer myEnhancer = new MyEnhancer(classWriter);



// 增强字节码

reader.accept(myEnhancer, ClassReader.SKIP_FRAMES);



// 返回MyEnhancer增强后的字节码

return classWriter.toByteArray();

} catch (Exception e) {

e.printStackTrace();

}



// return null 则不会对类进行转换

return null;

}

}


至此,我们拼上了JVM运行时插桩代码的最后一块拼图,这样就可以理解Arthas这类基于Java Agent的性能分析工具是如何在JVM运行时对你的代码进行了修改。

入侵JVM? Java Agent原理浅析和实践

接着实现一个字节码增强器,借助ASM将对方法入参和方法耗时的监控代码织入,这里需要对字节码有一定了解,这里笔者使用到ASM提供的AdviceAdapter类简化开发。

public class MyEnhancer extends ClassVisitor implements Opcodes {



public MyEnhancer(ClassVisitor classVisitor) {

super(ASM7, classVisitor);

}



/**

* 对字节码中的方法定义进行修改

*/

@Override

public MethodVisitor visitMethod(int access, final String name, String descriptor, String signature, String[] exceptions) {

MethodVisitor mv = super.visitMethod(access, name, descriptor, signature, exceptions);

if (isIgnore(mv, access, name)) {

return mv;

}

return new AdviceAdapter(Opcodes.ASM7, new JSRInlinerAdapter(mv, access, name, descriptor, signature, exceptions), access, name, descriptor) {



private final Type METHOD_CONTAINER = Type.getType(MethodContainer.class);

private int timeIdentifier;

private int argsIdentifier;



/**

* 进入方法前

*/

@Override

protected void onMethodEnter() {

// 调用System.nanoTime()方法,将方法出参推入栈顶

invokeStatic(Type.getType(System.class), Method.getMethod("long nanoTime()"));

// 构造一个Long类型的局部变量,然后返回这个变量的标识符

timeIdentifier = newLocal(Type.LONG_TYPE);



// 存储栈顶元素也就是System.nanoTime()返回值,到指定位置本地变量区

storeLocal(timeIdentifier);



// 加载入参数组,将入参数组ref推入栈顶

loadArgArray();

// 构造一个Object[]类型的局部变量,返回这个变量的标识符

argsIdentifier = newLocal(Type.getType(Object[].class));

// 存储入参到指定位置本地变量区

storeLocal(argsIdentifier);

}



@Override

protected void onMethodExit(int opcode) {

// 加载指定位置的本地变量到栈顶

loadLocal(timeIdentifier);

loadLocal(argsIdentifier);

// 相当于调用MethodContainer.showMethod(long, Object[])方法

invokeStatic(METHOD_CONTAINER, Method.getMethod("void showMethod(long,Object[])"));

}



};

}



/**

* 方法是否需要被忽略(静态构造函数和构造函数)

*/

private boolean isIgnore(MethodVisitor mv, int access, String methodName) {

return null == mv

|| isAbstract(access)

|| isFinalMethod(access)

|| "<clinit>".equals(methodName)

|| "<init>".equals(methodName);

}



private boolean isAbstract(int access) {

return (ACC_ABSTRACT & access) == ACC_ABSTRACT;

}



private boolean isFinalMethod(int methodAccess) {

return (ACC_FINAL & methodAccess) == ACC_FINAL;

}



}

由于这里对于字节码的修改是在方法内部,那么实现一些复杂逻辑的最好方式,就是调用外部类的静态方法,虚拟机字节码指令中的invokestatic 是调用指定类的静态方法的指令,这里我们将方法开始时间和方法入参作为参数调用MethodContainer.showMethod 方法,方法实现如下:

public class MethodContainer {



// 实现静态方法

public static void showMethod(long startTime, Object[] Args) {

System.out.println("方法耗时:" + (System.nanoTime() - startTime) / 1000000 + "ms, 方法入参:" + Arrays.toString(Args));

}



}



ASM操作字节码需要一定的学习才能理解,如果把上述字节码增强前后用Java代码表示大体入下:

// ASM代码增强前

public void test(int x) throws InterruptedException {

Thread.sleep(2000L);

System.out.println("i'm working " + x);

}



// ASM代码增强后

public void test(int x) throws InterruptedException {

long var2 = System.nanoTime();

Object[] var4 = new Object[]{new Integer(x)};

Thread.sleep(2000L);

System.out.println("i'm working " + x);

MethodContainer.showMethod(var2, var4);

}

最后运行AttachUitl,可以看到正在运行中的JVM被成功的插入了我们实现的字节码,对于目标虚拟机来说是完全不需要任何实现的,而且被重定义的代码也可以被还原,感兴趣的同学可以自己了解下。

入侵JVM? Java Agent原理浅析和实践

总结

入侵JVM? Java Agent原理浅析和实践

对于Java开发者来说,代码插桩是很熟悉的一个概念,而且目前也有很多成熟的方式可以完成,比如说Spring AOP实现采用的动态代理方式,Lombok采用的插入式注解处理器方式等。

入侵JVM? Java Agent原理浅析和实践

所谓术业有专攻,Instrument Agent虽然强大,但也不见得适用所有的场景,对于日志统计、方法监控,动态代理已经能很好的满足这方面的需求,但是对于JVM性能监控或方法实时运行分析,Instrument Agent可以随时插入、随时卸载、随时修改的特性就体现出了极大的优点,同时其基于Java代码开发又会相应的降低一些开发难度,这也是业内很多性能分析软件选择这种方式实现的原因。

入侵JVM? Java Agent原理浅析和实践

说明

本文中JDK源码部分基于Open JDK 8u60版本 进行分析

本文中使用到的ASM版本为8.0.1

入侵JVM? Java Agent原理浅析和实践

参考文章

Oracle Docs - JVMTI:

https://docs.oracle.com/javase/8/docs/platform/jvmti/jvmti.html

你假笨 - JVM源码分析之javaagent原理完全解读:

http://lovestblog.cn/blog/2015/09/14/javaagent/

原文  http://mp.weixin.qq.com/s?__biz=MzUyMDAxMjQ3Ng==&mid=2247493306&idx=1&sn=fa83cc4691eaf93af473af33a93fd2c6
正文到此结束
Loading...