转载

扯淡 Java 集合

扯淡 Java 集合

扯淡 Java 集合

扯淡 Java 集合

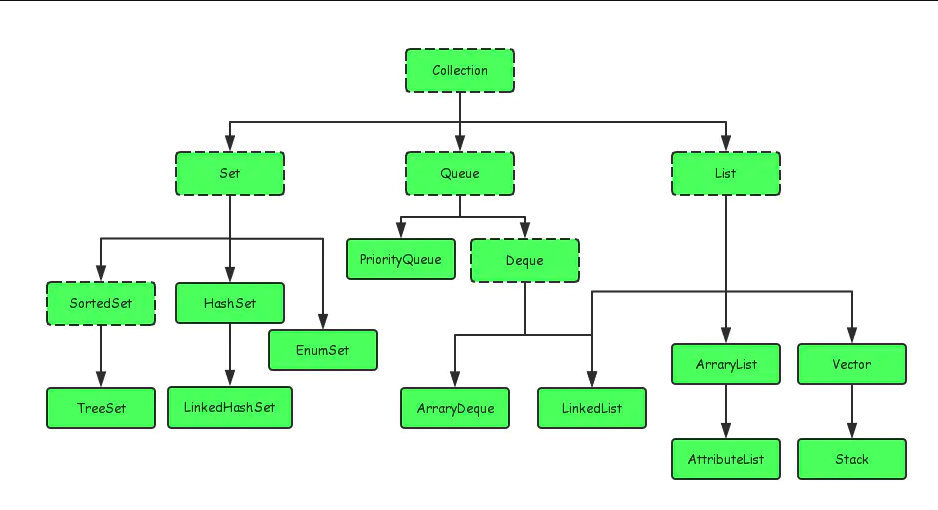
大致分类:List、Set、Queue、Map

Iterable

Collection 接口中继承 Iterable 接口。这个接口为 for each 循环设计、接口方法中有返回Iterator对象

public interface Iterable<T> {

    Iterator<T> iterator();

    default void forEach(Consumer<? super T> action) {
        Objects.requireNonNull(action);
        for (T t : this) {
            action.accept(t);
        }
    }

    default Spliterator<T> spliterator() {
        return Spliterators.spliteratorUnknownSize(iterator(), 0);
    }
}

我们看个例子来理解一下上面的话

LinkedList<Integer> linkedList = new LinkedList<>();
linkedList.add(1);
linkedList.add(2);
linkedList.add(3);

for (Integer integer : linkedList) {
    System.out.println(integer);
}

反编译之后

LinkedList<Integer> linkedList = new LinkedList();
linkedList.add(1);
linkedList.add(2);
linkedList.add(3);
Iterator var4 = linkedList.iterator();

while(var4.hasNext()) {
    Integer integer = (Integer)var4.next();
    System.out.println(integer);
}

Iterator

在 Iterable 接口中出现了这么一个迭代器

public interface Iterator<E> {
 
    boolean hasNext();

    E next();

    default void remove() {
        throw new UnsupportedOperationException("remove");
    }

    default void forEachRemaining(Consumer<? super E> action) {
        Objects.requireNonNull(action);
        while (hasNext())
            action.accept(next());
    }
}

主要是为了统一遍历方式、使集合的数据结构和访问方式解耦

我们来看看最常见的 ArrayList 类中的内部类

private class Itr implements Iterator<E> {
    int cursor;       // 下一次要返回的下标
    int lastRet = -1; // 这一次next 要返回的下标
    int expectedModCount = modCount; // 修改次数

    public boolean hasNext() {
        return cursor != size;
    }

    @SuppressWarnings("unchecked")
    public E next() {
        checkForComodification();
        int i = cursor;
        if (i >= size)
            throw new NoSuchElementException();
        Object[] elementData = ArrayList.this.elementData;
        if (i >= elementData.length)
            throw new ConcurrentModificationException();
        cursor = i + 1;
        return (E) elementData[lastRet = i];
    }

    public void remove() {
        if (lastRet < 0)
            throw new IllegalStateException();
        checkForComodification();

        try {
            ArrayList.this.remove(lastRet);
            cursor = lastRet;
            lastRet = -1;
            expectedModCount = modCount;
        } catch (IndexOutOfBoundsException ex) {
            throw new ConcurrentModificationException();
        }
    }

    @Override
    @SuppressWarnings("unchecked")
    public void forEachRemaining(Consumer<? super E> consumer) {
        Objects.requireNonNull(consumer);
        final int size = ArrayList.this.size;
        int i = cursor;
        if (i >= size) {
            return;
        }
        final Object[] elementData = ArrayList.this.elementData;
        if (i >= elementData.length) {
            throw new ConcurrentModificationException();
        }
        while (i != size && modCount == expectedModCount) {
            consumer.accept((E) elementData[i++]);
        }
        // update once at end of iteration to reduce heap write traffic
        cursor = i;
        lastRet = i - 1;
        checkForComodification();
    }

    final void checkForComodification() {
        if (modCount != expectedModCount)
            throw new ConcurrentModificationException();
    }
}

我们都知道在 ArrayList 中 forEach 中的时候 remove 会导致 ConcurrentModificationException

ArrayList<Integer> arrayList = new ArrayList<>();
arrayList.add(1);
arrayList.add(1);
arrayList.add(1);

for (Integer integer : arrayList) {
    arrayList.remove(integer);
}
Exception in thread "main" java.util.ConcurrentModificationException

而我们使用 Iterator 进行 remove 的时候就不会有这个问题、

public void remove() {
    if (lastRet < 0)
        throw new IllegalStateException();
    checkForComodification();

    try {
        ArrayList.this.remove(lastRet);
        cursor = lastRet;
        lastRet = -1;
        expectedModCount = modCount;
    } catch (IndexOutOfBoundsException ex) {
        throw new ConcurrentModificationException();
    }
}

List

ArrayList

  • 动态数组
  • 线程不安全
  • 元素允许为 null
  • 实现了 List、RandomAccess、Cloneable、Serializable
  • 连续的内存空间
  • 增加和删除都会导致 modCount 的值改变
  • 默认扩容为一半

Vector

  • 线程安全
  • 扩容是上一次的一倍
  • 存在 modCount
  • 每个操作数组的方法都加上了 synchronized

CopyOnWriteArrayList

  • 写时复制、加锁
  • 耗内存
  • 实时性不高
  • 不存在 ConcurrentModificationException
  • 数据量最好不要太大
  • 使用 ReentrantLock 进行加锁

Collections.synchronizedList

  • synchronized 代码块
  • 对象锁可以参数传进去、或者当前对象
  • 需要传 List 对象进去
SynchronizedList(List<E> list) {
    super(list);
    this.list = list;
}
SynchronizedList(List<E> list, Object mutex) {
    super(list, mutex);
    this.list = list;
}

LinkedList

  • ArrayList 增删效率低、改查效率高、而 LinkedList刚刚相反
  • 链表实现
  • for 循环的时候、根据 index 是靠近前半段还是后半段来决定是顺序还是逆序
  • 增删的时候会改变 modCount

Map

常见的四个实现类

  • HashMap
  • HashTable
  • LinkedHashMap
  • TreeMap

HashMap

HashMap 是数组+链表+红黑树(JDK1.8增加了红黑树部分)实现的,如下如所示。

扯淡 Java 集合

transient Node<K,V>[] table;
// 实际存储的 key-value 的数量
transient int size;
// 阈值、当存放在 table 中的 key-value 大于这个值的时候需要进行扩容
int threshold;
// 负载因子 因为 threshold = loadFactor * table.length
final float loadFactor;

table 的长度默认是 16 、loadFactor 的默认值是 0.75

继续看看 Node 的数据结构

static class Node<K,V> implements Map.Entry<K,V> {
    final int hash;
    final K key;
    V value;
    Node<K,V> next;
}

确定哈希桶数组索引的位置

方法一:
static final int hash(Object key) {   //jdk1.8 & jdk1.7
     int h;
     // h = key.hashCode() 为第一步 取hashCode值
     // h ^ (h >>> 16)  为第二步 高位参与运算
     return (key == null) ? 0 : (h = key.hashCode()) ^ (h >>> 16);
}
方法二:
static int indexFor(int h, int length) {  //jdk1.7的源码,jdk1.8 直接使用里面的方法体、没有定义这个方法
     return h & (length-1);  //第三步 取模运算
}

JDK 1.8 的
final V putVal(int hash, K key, V value, boolean onlyIfAbsent,
                   boolean evict) {
        Node<K,V>[] tab; Node<K,V> p; int n, i;
        if ((tab = table) == null || (n = tab.length) == 0)
            n = (tab = resize()).length;
        // 这里
         if ((p = tab[i = (n - 1) & hash]) == null)
            tab[i] = newNode(hash, key, value, null);
.....................
....................
}

这里的Hash算法本质上就是三步: 取key的hashCode值高位运算取模运算

取模运算就是 h & (length - 1 ) 、其实它是等价于 h%length 、因为 length 总是 2 的 n 次方。因为 &比%具有更高的效率

(h = key.hashCode()) ^ (h >>> 16) 将 key 的 hashCode 与 它的高 16 位进行 异或的操作

其实为啥这么操作呢、是因为当 table 的数组的大小比较小的时候、key 的 hashCode 的高位信息就会直接被丢弃掉、这个时候就会增加了低位的冲突、所以将高位的信息通过异或保留下来

那其实为啥要异或呢?双目运算不是还有 & || 吗

来自知乎的解答

方法一其实叫做一个扰动函数、hashCode的高位和低位做异或、就是为了混合原始哈希码的高位和低位、以此加大低位的随机性、而且混合后的低位掺杂了高位的部分特征、这样高位的信息也被变相地保留下来 、经过扰动之后、有效减少了哈希冲突

至于这里为什么使用异或运行、因为在双目运算 & || ^ 中 异或是混洗效果最好的、结果占双目运算两个数的50% 、混洗性是比较好的

https://www.zhihu.com/questio...

https://codeday.me/bug/201709...

关于 JDK 1.7 扩容导致循环链表问题

下面是 JDK 1.7 的扩容代码

void resize(int newCapacity) {   //传入新的容量
 2     Entry[] oldTable = table;    //引用扩容前的Entry数组
 3     int oldCapacity = oldTable.length;         
 4     if (oldCapacity == MAXIMUM_CAPACITY) {  //扩容前的数组大小如果已经达到最大(2^30)了
 5         threshold = Integer.MAX_VALUE; //修改阈值为int的最大值(2^31-1),这样以后就不会扩容了
 6         return;
 7     }
 8  
 9     Entry[] newTable = new Entry[newCapacity];  //初始化一个新的Entry数组
10     transfer(newTable);                         //!!将数据转移到新的Entry数组里
11     table = newTable;                           //HashMap的table属性引用新的Entry数组
12     threshold = (int)(newCapacity * loadFactor);//修改阈值
13 }
void transfer(Entry[] newTable) {
 2     Entry[] src = table;                   //src引用了旧的Entry数组
 3     int newCapacity = newTable.length;
 4     for (int j = 0; j < src.length; j++) { //遍历旧的Entry数组
 5         Entry<K,V> e = src[j];             //取得旧Entry数组的每个元素
 6         if (e != null) {
 7             src[j] = null;//释放旧Entry数组的对象引用(for循环后,旧的Entry数组不再引用任何对象)
 8             do {
 9                 Entry<K,V> next = e.next;
10                 int i = indexFor(e.hash, newCapacity); //!!重新计算每个元素在数组中的位置
11                 e.next = newTable[i]; //标记[1]
12                 newTable[i] = e;      //将元素放在数组上
13                 e = next;             //访问下一个Entry链上的元素
14             } while (e != null);
15         }
16     }
17 }

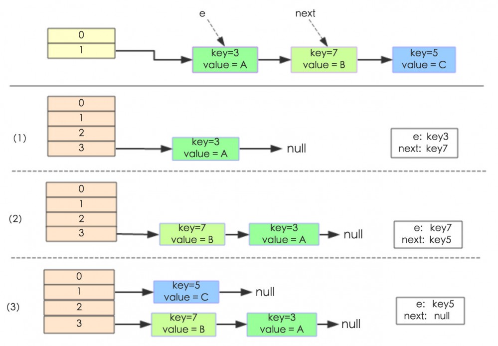
我们先看看美团博客上面的例子

扯淡 Java 集合

单线程环境下是正常完成扩容的、但是有没有发现、倒置了、key7 在 key3 前面了。这个很关键

我们再来看看多线程下、导致循环链表的问题

扯淡 Java 集合

扯淡 Java 集合

扯淡 Java 集合

其实出现循环链表这种情况、就是因为扩容的时候、链表倒置了

而 JDK1.8 中、使用两个变量解决链表倒置而发生了循环链表的问题

扯淡 Java 集合

Node<K,V> loHead = null, loTail = null;
Node<K,V> hiHead = null, hiTail = null;

通过 head 和 tail 两个变量、将扩容时链表倒置的问题解决了、循环链表的问题就解决了

但是无论如何、在并发的情况下、都会发生丢失数据的问题、就比如说上面的例子就丢失了 key5

HashTable

遗留类、很多功能和 HashMap 类似、但是它是线程安全的、但是任意时刻只能有一个线程写 HashTable、并发性不如 ConcurrentHashMap,因为 ConcurrentHashMap 使用分段锁。不建议使用

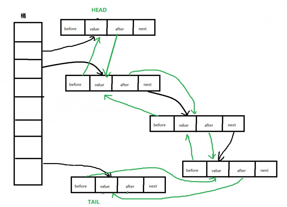
LinkedHashMap

LinkedHashMap继承自HashMap、在HashMap基础上、通过维护一条双向链表、解决了HashMap不能随时保持遍历顺序和插入顺序一致的问题

扯淡 Java 集合

重写了 HashMap 的 newNode 方法

扯淡 Java 集合

并且重写了 afterNodeInsertion 方法、这个方法本来在 HashMap 中是空方法

void afterNodeInsertion(boolean evict) { // possibly remove eldest
    LinkedHashMap.Entry<K,V> first;
    if (evict && (first = head) != null && removeEldestEntry(first)) {
        K key = first.key;
        removeNode(hash(key), key, null, false, true);
    }
}

而方法 removeEldestEntry 在 LinkedHashMap 中返回 false 、我们可以通过重写此方法来实现一个 LRU 队列的

/**
 * The iteration ordering method for this linked hash map: <tt>true</tt>
 * for access-order, <tt>false</tt> for insertion-order.
 *
 * @serial
 */
final boolean accessOrder;

默认为 false 遍历的时候控制顺序

TreeMap

static final class Entry<K,V> implements Map.Entry<K,V> {
    K key;
    V value;
    Entry<K,V> left;
    Entry<K,V> right;
    Entry<K,V> parent;
    boolean color = BLACK;

TreeMap底层基于红黑树实现

Set

扯淡 Java 集合

扯淡 Java 集合

没啥好说的

Queue

PriorityQueue

默认小顶堆、可以看看关于堆排序的实现 八种常见的排序算法

public boolean offer(E e) {
    if (e == null)
        throw new NullPointerException();
    modCount++;
    int i = size;
    if (i >= queue.length)
        grow(i + 1);
    size = i + 1;
    if (i == 0)
        queue[0] = e;
    else
        siftUp(i, e);
    return true;
}
public boolean add(E e) {
    return offer(e);
}
强烈推荐文章参考的美团的这篇文章、关于 HashMap 的

https://tech.meituan.com/2016...

原文  https://segmentfault.com/a/1190000023123994
正文到此结束
Loading...