转载

ActiveMQ消息传送机制

编辑推荐:

文章主要简单的介绍了ActiveMQ中消息传送机制,还有JMS中ACK策略,重点分析了optimizeACK的策略,希望对您的学习有所帮助。

来自于微信公众号-架构师,,由火龙果软件Alice编辑、推荐。

AcitveMQ是作为一种消息存储和分发组件,涉及到client与broker端数据交互的方方面面,它不仅要担保消息的存储安全性,还要提供额外的手段来确保消息的分发是可靠的。

一. ActiveMQ消息传送机制

Producer客户端使用来发送消息的, Consumer客户端用来消费消息;它们的协同中心就是ActiveMQ broker,broker也是让producer和consumer调用过程解耦的工具,最终实现了异步RPC/数据交换的功能。随着ActiveMQ的不断发展,支持了越来越多的特性,也解决开发者在各种场景下使用ActiveMQ的需求。比如producer支持异步调用;使用flow control机制让broker协同consumer的消费速率;consumer端可以使用prefetchACK来最大化消息消费的速率;提供"重发策略"等来提高消息的安全性等。在此我们不详细介绍。

一条消息的生命周期如下:

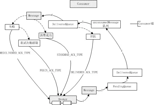
ActiveMQ消息传送机制

图片中简单的描述了一条消息的生命周期,不过在不同的架构环境中,message的流动行可能更加复杂.将在稍后有关broker的架构中详解..一条消息从producer端发出之后,一旦被broker正确保存,那么它将会被consumer消费,然后ACK,broker端才会删除;不过当消息过期或者存储设备溢出时,也会终结它。

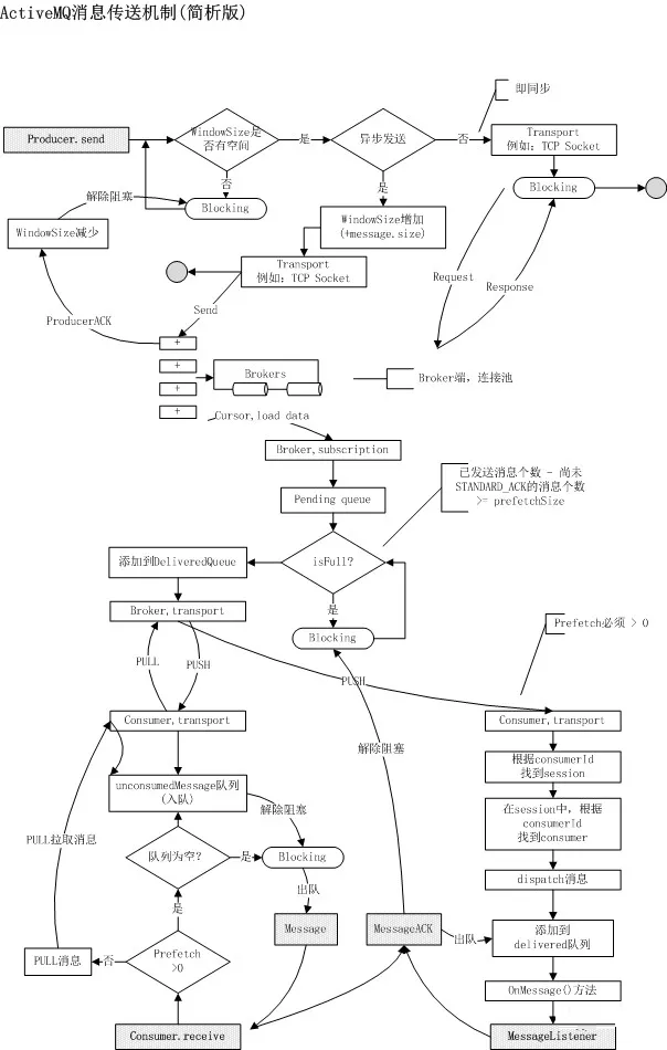
ActiveMQ消息传送机制

这是一张很复杂,而且有些凌乱的图片;这张图片中简单的描述了:1)producer端如何发送消息 2) consumer端如何消费消息 3) broker端如何调度。如果用文字来描述图示中的概念,恐怕一言难尽。图示中,提及到prefetchAck,以及消息同步、异步发送的基本逻辑;这对你了解下文中的ACK机制将有很大的帮助。

二. optimizeACK

"可优化的ACK",这是ActiveMQ对于consumer在消息消费时,对消息ACK的优化选项,也是consumer端最重要的优化参数之一,你可以通过如下方式开启:

1) 在brokerUrl中增加如下查询字符串:

 String brokerUrl = "tcp://localhost:61616?" + 
 "jms.optimizeAcknowledge=true" + 
 "&jms.optimizeAcknowledgeTimeOut=30000" + 
 "&jms.redeliveryPolicy.maximumRedeliveries=6"; 
 ActiveMQConnectionFactory factory = new ActiveMQConnectionFactory(brokerUrl); 

2) 在destinationUri中,增加如下查询字符串:

String queueName = "test-queue?customer.prefetchSize=100";

Session session = connection.createSession(false, Session.AUTO_ACKNOWLEDGE);

Destination queue = session.createQueue(queueName);

我们需要在brokerUrl指定optimizeACK选项,在destinationUri中指定prefetchSize(预获取)选项,其中brokerUrl参数选项是全局的,即当前factory下所有的connection/session/consumer都会默认使用这些值;而destinationUri中的选项,只会在使用此destination的consumer实例中有效;如果同时指定,brokerUrl中的参数选项值将会被覆盖。optimizeAck表示是否开启“优化ACK”,只有在为true的情况下,prefetchSize(下文中将会简写成prefetch)以及optimizeAcknowledgeTimeout参数才会有意义。此处需要注意"optimizeAcknowledgeTimeout"选项只能在brokerUrl中配置。

prefetch值建议在destinationUri中指定,因为在brokerUrl中指定比较繁琐;在brokerUrl中,queuePrefetchSize和topicPrefetchSize都需要单独设定:"&jms.prefetchPolicy .queuePrefetch = 12&jms . prefetchPolicy .topicPrefetch = 12"等来逐个指定。

如果prefetchACK为true,那么prefetch必须大于0;当prefetchACK为false时,你可以指定prefetch为0以及任意大小的正数。不过,当prefetch=0是,表示consumer将使用PULL(拉取)的方式从broker端获取消息,broker端将不会主动push消息给client端,直到client端发送PullCommand时;当prefetch>0时,就开启了broker push模式,此后只要当client端消费且ACK了一定的消息之后,会立即push给client端多条消息。

当consumer端使用receive()方法同步获取消息时,prefetch可以为0和任意正值;当prefetch=0时,那么receive()方法将会首先发送一个PULL指令并阻塞,直到broker端返回消息为止,这也意味着消息只能逐个获取(类似于Request<->Response),这也是Activemq中PULL消息模式;当prefetch > 0时,broker端将会批量push给client 一定数量的消息(<= prefetch),client端会把这些消息(unconsumedMessage)放入到本地的队列中,只要此队列有消息,那么receive方法将会立即返回,当一定量的消息ACK之后,broker端会继续批量push消息给client端。

当consumer端使用MessageListener异步获取消息时,这就需要开发设定的prefetch值必须 >=1,即至少为1;在异步消费消息模式中,设定prefetch=0,是相悖的,也将获得一个Exception。

此外,我们还可以brokerUrl中配置“redelivery”策略,比如当一条消息处理异常时,broker端可以重发的最大次数;和下文中提到REDELIVERED_ACK_TYPE互相协同。当消息需要broker端重发时,consumer会首先在本地的“deliveredMessage队列”(Consumer已经接收但还未确认的消息队列)删除它,然后向broker发送“REDELIVERED_ACK_TYPE”类型的确认指令,broker将会把指令中指定的消息重新添加到pendingQueue(亟待发送给consumer的消息队列)中,直到合适的时机,再次push给client。

到目前为止,或许你知道了optimizeACK和prefeth的大概意义,不过我们可能还会有些疑惑!!optimizeACK和prefetch配合,将会达成一个高效的消息消费模型:批量获取消息,并“延迟”确认(ACK)。prefetch表达了“批量获取”消息的语义,broker端主动的批量push多条消息给client端,总比client多次发送PULL指令然后broker返回一条消息的方式要优秀很多,它不仅减少了client端在获取消息时阻塞的次数和阻塞的时间,还能够大大的减少网络开支。optimizeACK表达了“延迟确认”的语义(ACK时机),client端在消费消息后暂且不发送ACK,而是把它缓存下来(pendingACK),等到这些消息的条数达到一定阀值时,只需要通过一个ACK指令把它们全部确认;这比对每条消息都逐个确认,在性能上要提高很多。由此可见,prefetch优化了消息传送的性能,optimizeACK优化了消息确认的性能。

当consumer端消息消费的速率很高(相对于producer生产消息),而且消息的数量也很大时(比如消息源源不断的生产),我们使用optimizeACK + prefetch将会极大的提升consumer的性能。不过反过来:

1) 如果consumer端消费速度很慢(对消息的处理是耗时的),过大的prefetchSize,并不能有效的提升性能,反而不利于consumer端的负载均衡(只针对queue);按照良好的设计准则,当consumer消费速度很慢时,我们通常会部署多个consumer客户端,并使用较小的prefetch,同时关闭optimizeACK,可以让消息在多个consumer间“负载均衡”(即均匀的发送给每个consumer);如果较大的prefetchSize,将会导致broker一次性push给client大量的消息,但是这些消息需要很久才能ACK(消息积压),而且在client故障时,还会导致这些消息的重发。

2) 如果consumer端消费速度很快,但是producer端生成消息的速率较慢,比如生产者10秒钟生成10条消息,但是consumer一秒就能消费完毕,而且我们还部署了多个consumer!!这种场景下,建议开启optimizeACK,但是需要设置的prefetchSize不能过大;这样可以保证每个consumer都能有"活干",否则将会出现一个consumer非常忙碌,但是其他consumer几乎收不到消息。

3) 如果消息很重要,特别是不愿意接收到”redelivery“的消息,那么我们需要将optimizeACK=false,prefetchSize=1

既然optimizeACK是”延迟“确认,那么就引入一种潜在的风险:在消息被消费之后还没有来得及确认时,client端发生故障,那么这些消息就有可能会被重新发送给其他consumer,那么这种风险就需要client端能够容忍“重复”消息。

prefetch值默认为1000,当然这个值可能在很多场景下是偏大的;我们暂且不考虑ACK模式(参见下文),通常情况下,我们只需要简单的统计出单个consumer每秒的最大消费消息数即可,比如一个consumer每秒可以处理100个消息,我们期望consumer端每2秒确认一次,那么我们的prefetchSize可以设置为100 * 2 /0.65大概为300。无论如何设定此值,client持有的消息条数最大为:prefetch + “DELIVERED_ACK_TYPE消息条数”(DELIVERED_ACK_TYPE参见下文)

即使当optimizeACK为true,也只会当session的ACK模式为AUTO_ACKNOWLEDGE时才会生效,即在其他类型的ACK模式时consumer端仍然不会“延迟确认”,即:

consumer.optimizeAck = connection.optimizeACK && session.isAutoAcknowledge()

当consumer.optimizeACK有效时,如果客户端已经消费但尚未确认的消息(deliveredMessage)达到prefetch * 0.65,consumer端将会自动进行ACK;同时如果离上一次ACK的时间间隔,已经超过"optimizeAcknowledgeTimout"毫秒,也会导致自动进行ACK。

此外简单的补充一下,批量确认消息时,只需要在ACK指令中指明“firstMessageId”和“lastMessageId”即可,即消息区间,那么broker端就知道此consumer(根据consumerId识别)需要确认哪些消息。

三. ACK模式与类型介绍

JMS API中约定了Client端可以使用四种ACK模式,在javax.jms.Session接口中:

1.AUTO_ACKNOWLEDGE = 1 自动确认

2.CLIENT_ACKNOWLEDGE = 2 客户端手动确认

3.DUPS_OK_ACKNOWLEDGE = 3 自动批量确认

4.SESSION_TRANSACTED = 0 事务提交并确认

此外AcitveMQ补充了一个自定义的ACK模式:

INDIVIDUAL_ACKNOWLEDGE = 4 单条消息确认

我们在开发JMS应用程序的时候,会经常使用到上述ACK模式,其中"INDIVIDUAL_ACKNOWLEDGE "只有ActiveMQ支持,当然开发者也可以使用它. ACK模式描述了Consumer与broker确认消息的方式(时机),比如当消息被Consumer接收之后,Consumer将在何时确认消息。对于broker而言,只有接收到ACK指令,才会认为消息被正确的接收或者处理成功了,通过ACK,可以在consumer(/producer)与Broker之间建立一种简单的“担保”机制.

Client端指定了ACK模式,但是在Client与broker在交换ACK指令的时候,还需要告知ACK_TYPE,ACK_TYPE表示此确认指令的类型,不同的ACK_TYPE将传递着消息的状态,broker可以根据不同的ACK_TYPE对消息进行不同的操作。

比如Consumer消费消息时出现异常,就需要向broker发送ACK指令,ACK_TYPE为"REDELIVERED_ACK_TYPE",那么broker就会重新发送此消息。在JMS API中并没有定义ACT_TYPE,因为它通常是一种内部机制,并不会面向开发者。ActiveMQ中定义了如下几种ACK_TYPE(参看MessageAck类):

1.DELIVERED_ACK_TYPE = 0 消息"已接收",但尚未处理结束

2.STANDARD_ACK_TYPE = 2 "标准"类型,通常表示为消息"处理成功",broker端可以删除消息了

3.POSION_ACK_TYPE = 1 消息"错误",通常表示"抛弃"此消息,比如消息重发多次后,都无法正确处理时,消息将会被删除或者DLQ(死信队列)

4.REDELIVERED_ACK_TYPE = 3 消息需"重发",比如consumer处理消息时抛出了异常,broker稍后会重新发送此消息

5.INDIVIDUAL_ACK_TYPE = 4 表示只确认"单条消息",无论在任何ACK_MODE下

6.UNMATCHED_ACK_TYPE = 5 在Topic中,如果一条消息在转发给“订阅者”时,发现此消息不符合Selector过滤条件,那么此消息将 不会转发给订阅者,消息将会被存储引擎删除(相当于在Broker上确认了消息)。

到目前为止,我们已经清楚了大概的原理: Client端在不同的ACK模式时,将意味着在不同的时机发送ACK指令,每个ACK Command中会包含ACK_TYPE,那么broker端就可以根据ACK_TYPE来决定此消息的后续操作. 接下来,我们详细的分析ACK模式与ACK_TYPE.

Session session

= connection.createSession(false, Session.AUTO_ACKNOWLEDGE);

我们需要在创建Session时指定ACK模式,由此可见,ACK模式将是session共享的,意味着一个session下所有的 consumer都使用同一种ACK模式。在创建Session时,开发者不能指定除ACK模式列表之外的其他值.如果此session为事务类型,用户指定的ACK模式将被忽略,而强制使用"SESSION_TRANSACTED"类型;如果session非事务类型时,也将不能将 ACK模式设定为"SESSION_TRANSACTED",毕竟这是相悖的.

ActiveMQ消息传送机制

Consumer消费消息的风格有2种: 同步/异步..使用consumer.receive()就是同步,使用messageListener就是异步;在同一个consumer中,我们不能同时使用这2种风格,比如在使用listener的情况下,当调用receive()方法将会获得一个Exception。两种风格下,消息确认时机有所不同。

"同步"伪代码:

//receive伪代码---过程 
 Message message = sessionMessageQueue.dequeue(); 
 if(message != null){ 
 ack(message); 
 } 
 return message 

同步调用时,在消息从receive方法返回之前,就已经调用了ACK;因此如果Client端没有处理成功,此消息将丢失(可能重发,与ACK模式有关)。

"异步"伪代码:

//基于listener 
 Session session = connection.getSession(consumerId); 
 sessionQueueBuffer.enqueue(message); 
 Runnable runnable = new Ruannale(){ 
 run(){ 
 Consumer consumer = session.getConsumer(consumerId); 
 Message md = sessionQueueBuffer.dequeue(); 
 try{ 
 consumer.messageListener.onMessage(md); 
 ack(md);// 
 }catch(Exception e){ 
 redelivery();//sometime,not all the time; 
 } 
 } 
 //session中将采取线程池的方式,分发异步消息 
 //因此同一个session中多个consumer可以并行消费 
 threadPool.execute(runnable); 

基于异步调用时,消息的确认是在onMessage方法返回之后,如果onMessage方法异常,会导致消息不能被ACK,会触发重发。

四. ACK模式详解

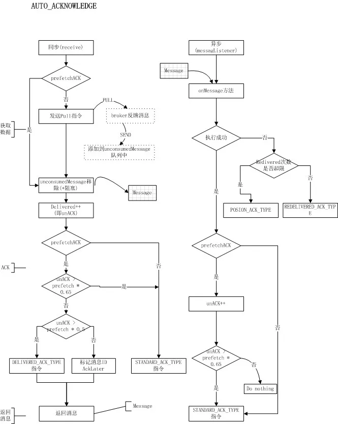
AUTO_ACKNOWLEDGE : 自动确认,这就意味着消息的确认时机将有consumer择机确认."择机确认"似乎充满了不确定性,这也意味着,开发者必须明确知道"择机确认"的具体时机,否则将有可能导致消息的丢失,或者消息的重复接收.那么在ActiveMQ中,AUTO_ACKNOWLEDGE是如何运作的呢?

1) 对于consumer而言,optimizeAcknowledge属性只会在AUTO_ACK模式下有效。

2) 其中DUPS_ACKNOWLEGE也是一种潜在的AUTO_ACK,只是确认消息的条数和时间上有所不同。

3) 在“同步”(receive)方法返回message之前,会检测optimizeACK选项是否开启,如果没有开启,此单条消息将立即确认,所以在这种情况下,message返回之后,如果开发者在处理message过程中出现异常,会导致此消息也不会redelivery,即"潜在的消息丢失";如果开启了optimizeACK,则会在unAck数量达到prefetch * 0.65时确认,当然我们可以指定prefetchSize = 1来实现逐条消息确认。

4) 在"异步"(messageListener)方式中,将会首先调用listener.onMessage(message),此后再ACK,如果onMessage方法异常,将导致client端补充发送一个ACK_TYPE为REDELIVERED_ACK_TYPE确认指令;如果onMessage方法正常,消息将会正常确认(STANDARD_ACK_TYPE)。此外需要注意,消息的重发次数是有限制的,每条消息中都会包含“redeliveryCounter”计数器,用来表示此消息已经被重发的次数,如果重发次数达到阀值,将会导致发送一个ACK_TYPE为POSION_ACK_TYPE确认指令,这就导致broker端认为此消息无法消费,此消息将会被删除或者迁移到"dead letter"通道中。

因此当我们使用messageListener方式消费消息时,通常建议在onMessage方法中使用try-catch,这样可以在处理消息出错时记录一些信息,而不是让consumer不断去重发消息;如果你没有使用try-catch,就有可能会因为异常而导致消息重复接收的问题,需要注意你的onMessage方法中逻辑是否能够兼容对重复消息的判断。

ActiveMQ消息传送机制

CLIENT_ACKNOWLEDGE : 客户端手动确认,这就意味着AcitveMQ将不会“自作主张”的为你ACK任何消息,开发者需要自己择机确认。在此模式下,开发者需要需要关注几个方法:1) message.acknowledge(),2) ActiveMQMessageConsumer.acknowledege(),3) ActiveMQSession.acknowledge();其1)和3)是等效的,将当前session中所有consumer中尚未ACK的消息都一起确认,2)只会对当前consumer中那些尚未确认的消息进行确认。开发者可以在合适的时机必须调用一次上述方法。为了避免混乱,对于这种ACK模式下,建议一个session下只有一个consumer。

我们通常会在基于Group(消息分组)情况下会使用CLIENT_ACKNOWLEDGE,我们将在一个group的消息序列接受完毕之后确认消息(组);不过当你认为消息很重要,只有当消息被正确处理之后才能确认时,也可以使用此模式 。

如果开发者忘记调用acknowledge方法,将会导致当consumer重启后,会接受到重复消息,因为对于broker而言,那些尚未真正ACK的消息被视为“未消费”。

开发者可以在当前消息处理成功之后,立即调用message.acknowledge()方法来"逐个"确认消息,这样可以尽可能的减少因网络故障而导致消息重发的个数;当然也可以处理多条消息之后,间歇性的调用acknowledge方法来一次确认多条消息,减少ack的次数来提升consumer的效率,不过这仍然是一个利弊权衡的问题。

除了message.acknowledge()方法之外,ActiveMQMessageConumser.acknowledge()和ActiveMQSession.acknowledge()也可以确认消息,只不过前者只会确认当前consumer中的消息。其中sesson.acknowledge()和message.acknowledge()是等效的。

无论是“同步”/“异步”,ActiveMQ都不会发送STANDARD_ACK_TYPE,直到message.acknowledge()调用。如果在client端未确认的消息个数达到prefetchSize * 0.5时,会补充发送一个ACK_TYPE为DELIVERED_ACK_TYPE的确认指令,这会触发broker端可以继续push消息到client端。(参看PrefetchSubscription.acknwoledge方法)

在broker端,针对每个Consumer,都会保存一个因为"DELIVERED_ACK_TYPE"而“拖延”的消息个数,这个参数为prefetchExtension,事实上这个值不会大于prefetchSize * 0.5,因为Consumer端会严格控制DELIVERED_ACK_TYPE指令发送的时机(参见ActiveMQMessageConsumer.ackLater方法),broker端通过“prefetchExtension”与prefetchSize互相配合,来决定即将push给client端的消息个数,count = prefetchExtension + prefetchSize - dispatched.size(),其中dispatched表示已经发送给client端但是还没有“STANDARD_ACK_TYPE”的消息总量;由此可见,在CLIENT_ACK模式下,足够快速的调用acknowledge()方法是决定consumer端消费消息的速率;如果client端因为某种原因导致acknowledge方法未被执行,将导致大量消息不能被确认,broker端将不会push消息,事实上client端将处于“假死”状态,而无法继续消费消息。我们要求client端在消费1.5*prefetchSize个消息之前,必须acknowledge()一次;通常我们总是每消费一个消息调用一次,这是一种良好的设计。

此外需要额外的补充一下:所有ACK指令都是依次发送给broker端,在CLIET_ACK模式下,消息在交付给listener之前,都会首先创建一个DELIVERED_ACK_TYPE的ACK指令,直到client端未确认的消息达到"prefetchSize * 0.5"时才会发送此ACK指令,如果在此之前,开发者调用了acknowledge()方法,会导致消息直接被确认(STANDARD_ACK_TYPE)。broker端通常会认为“DELIVERED_ACK_TYPE”确认指令是一种“slow consumer”信号,如果consumer不能及时的对消息进行acknowledge而导致broker端阻塞,那么此consumer将会被标记为“slow”,此后queue中的消息将会转发给其他Consumer。

DUPS_OK_ACKNOWLEDGE :"消息可重复"确认,意思是此模式下,可能会出现重复消息,并不是一条消息需要发送多次ACK才行。它是一种潜在的"AUTO_ACK"确认机制,为批量确认而生,而且具有“延迟”确认的特点。对于开发者而言,这种模式下的代码结构和AUTO_ACKNOWLEDGE一样,不需要像CLIENT_ACKNOWLEDGE那样调用acknowledge()方法来确认消息。

1) 在ActiveMQ中,如果在Destination是Queue通道,我们真的可以认为DUPS_OK_ACK就是“AUTO_ACK + optimizeACK + (prefetch > 0)”这种情况,在确认时机上几乎完全一致;此外在此模式下,如果prefetchSize =1 或者没有开启optimizeACK,也会导致消息逐条确认,从而失去批量确认的特性。

2) 如果Destination为Topic,DUPS_OK_ACKNOWLEDGE才会产生JMS规范中诠释的意义,即无论optimizeACK是否开启,都会在消费的消息个数>=prefetch * 0.5时,批量确认(STANDARD_ACK_TYPE),在此过程中,不会发送DELIVERED_ACK_TYPE的确认指令,这是1)和AUTO_ACK的最大的区别。

这也意味着,当consumer故障重启后,那些尚未ACK的消息会重新发送过来。

SESSION_TRANSACTED :当session使用事务时,就是使用此模式。在事务开启之后,和session.commit()之前,所有消费的消息,要么全部正常确认,要么全部redelivery。这种严谨性,通常在基于GROUP(消息分组)或者其他场景下特别适合。在SESSION_TRANSACTED模式下,optimizeACK并不能发挥任何效果,因为在此模式下,optimizeACK会被强制设定为false,不过prefetch仍然可以决定DELIVERED_ACK_TYPE的发送时机。

因为Session非线程安全,那么当前session下所有的consumer都会共享同一个transactionContext;同时建议,一个事务类型的Session中只有一个Consumer,以避免rollback()或者commit()方法被多个consumer调用而造成的消息混乱。

当consumer接受到消息之后,首先检测TransactionContext是否已经开启,如果没有,就会开启并生成新的transactionId,并把信息发送给broker;此后将检测事务中已经消费的消息个数是否 >= prefetch * 0.5,如果大于则补充发送一个“DELIVERED_ACK_TYPE”的确认指令;这时就开始调用onMessage()方法,如果是同步(receive),那么即返回message。上述过程,和其他确认模式没有任何特殊的地方。

当开发者决定事务可以提交时,必须调用session.commit()方法,commit方法将会导致当前session的事务中所有消息立即被确认;事务的确认过程中,首先把本地的deliveredMessage队列中尚未确认的消息全部确认(STANDARD_ACK_TYPE);此后向broker发送transaction提交指令并等待broker反馈,如果broker端事务操作成功,那么将会把本地deliveredMessage队列清空,新的事务开始;如果broker端事务操作失败(此时broker已经rollback),那么对于session而言,将执行inner-rollback,这个rollback所做的事情,就是将当前事务中的消息清空并要求broker重发(REDELIVERED_ACK_TYPE),同时commit方法将抛出异常。

当session.commit方法异常时,对于开发者而言通常是调用session.rollback()回滚事务(事实上开发者不调用也没有问题),当然你可以在事务开始之后的任何时机调用rollback(),rollback意味着当前事务的结束,事务中所有的消息都将被重发。需要注意,无论是inner-rollback还是调用session.rollback()而导致消息重发,都会导致message.redeliveryCounter计数器增加,最终都会受限于brokerUrl中配置的"jms.redeliveryPolicy.maximumRedeliveries",如果rollback的次数过多,而达到重发次数的上限时,消息将会被DLQ(dead letter)。

INDIVIDUAL_ACKNOWLEDGE :单条消息确认,这种确认模式,我们很少使用,它的确认时机和CLIENT_ACKNOWLEDGE几乎一样,当消息消费成功之后,需要调用message.acknowledege来确认此消息(单条),而CLIENT_ACKNOWLEDGE模式先message.acknowledge()方法将导致整个session中所有消息被确认(批量确认)。

结语:到目前为止,我们已经已经简单的了解了ActiveMQ中消息传送机制,还有JMS中ACK策略,重点分析了optimizeACK的策略,希望开发者能够在使用activeMQ中避免一些不必要的错误.

原文  http://www.uml.org.cn/zjjs/202007101.asp?artid=23482
正文到此结束
Loading...