转载

深度分析:想成为java架构师你首先得了解的JVM的类加载机制,看完你就懂了

深度分析:想成为java架构师你首先得了解的JVM的类加载机制,看完你就懂了

简单说,首先是".java"代码文件编译成".class"字节码文件,然后类加载器把".class"字节码文件中的类加载到JVM中,接着JVM来执行这些类的代码。

二、类加载过程

类加载到使用,经历以下过程

加载->验证->准备->解析->初始化->使用->卸载

(1)JVM会在什么情况下去加载一个类?

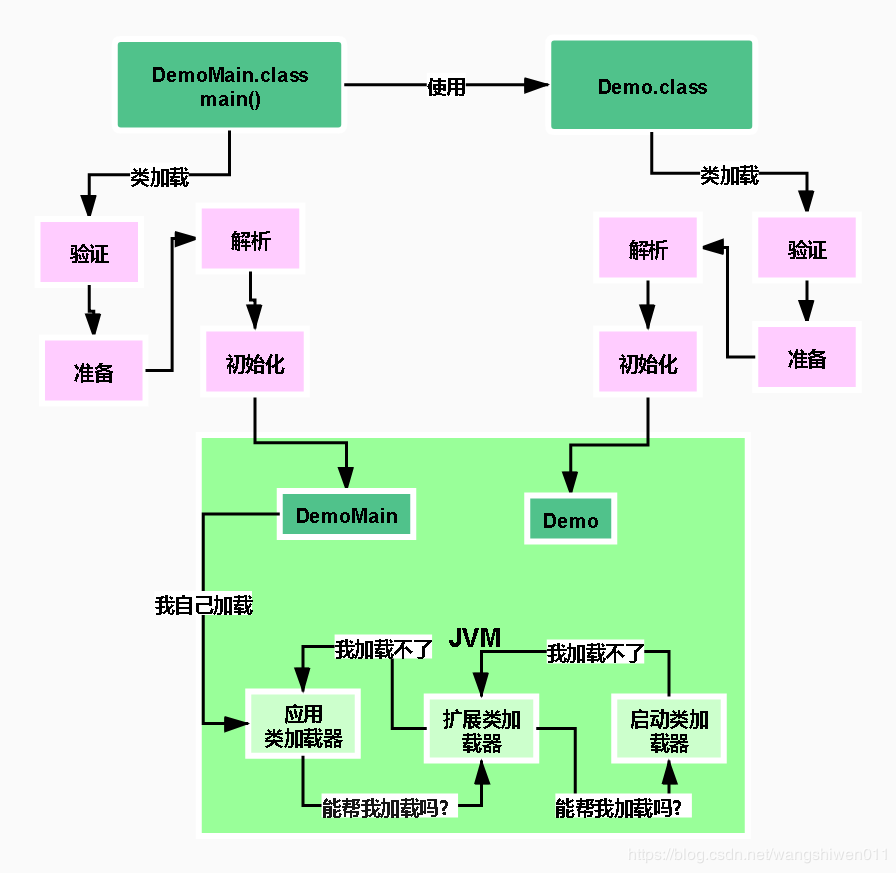
当代码中用到这个类的时候。例如有一个类(DemoMain.class),里面有一个main方法作为主入口

一旦JVM启动,就会把这个类加载到内存,然后从main方法的入口代码开始执行。

接着代码中实例化了Demo对象,此时就需要将"Demo.class"字节码文件的这个类加载到内存。

public class DemoMain {
 
    public static void main(String[] args) {
        Demo demo = new Demo();
    }
 
}
复制代码
深度分析:想成为java架构师你首先得了解的JVM的类加载机制,看完你就懂了

小结:首先你的代码中包含main方法的主类一定会在JVM进程启动之后被加载到内存,开始执行main方法中的代码

接着遇到使用了别的类,此时就会从对应的".class"字节码文件加载对应的类到内存里来。

(2)验证阶段

简单来说,这一步是根据java虚拟机规范,来校验加载进来的".class"文件中的内容,是否符合指定的规范。

比如你的“.class”文件被人篡改了,里面的字节码不符合规范,那么JVM是没法去执行这个字节码的。

所以字节码文件加载到内存之后,必须先验证一下,必须完全符合JVM规范,后续才能交给JVM。

深度分析:想成为java架构师你首先得了解的JVM的类加载机制,看完你就懂了

(3)准备阶段(较为核心)

验证确认字节码文件内容符合规范之后,会进入准备阶段。

public class Demo {
 
    public static int number;
 
}
复制代码

假如有以上代码。准备工作其实就是给这个“Demo”类分配一定的内存空间;

然后给他里面的类变量(static修饰的变量)number分配内存空间,并且分配一个默认初始值“0”。

整个过程如下:

深度分析:想成为java架构师你首先得了解的JVM的类加载机制,看完你就懂了

在验证、准备、解析三个阶段,准备阶段较为核心。

因为这个阶段是给加载进来的类分配好了内存空间,类变量也分配好了内存空间,并且给了默认的初始值。

(4)解析阶段

这个阶段,实际上是把符号引用替换为直接引用的过程,涉及到JVM的底层,此阶段暂时不做解读。

深度分析:想成为java架构师你首先得了解的JVM的类加载机制,看完你就懂了

(5)核心阶段:初始化

准备阶段,会把类的内存空间分配好,以及给予类变量一个默认的初始值0,那么接下来就会正是执行类初始化的代码。

public class Demo {
 
    public static int number = 5;
    
}
复制代码

可以看到,将5赋值给number这个类变量,但在准备阶段会进行赋值吗?

不会的。准备阶段仅仅是给number这个类变量开辟了一个内存空间,然后给个初始值“0”;

赋值代码是在“初始化”阶段来执行。

static静态代码块,也会在这个阶段来执行。

什么时候会初始化一个类?

一般来说,比如“new Demo()”来实例化类的对象了,此时就会触发类的加载到初始化的全过程,把这个类准备好,然后再实例化一个对象出来;

或者是包含“main”方法的主类,必须是立马初始化的。

此外,还有一个非常重要的规则,就是如果初始化一个类的时候,发现他的父类还没初始化,那么必须先初始化他的父类,比如下面代码:

public class Demo extends DemoFather{
 
    public static int number = 5;
    
}
复制代码

如果要“new Demo()”这个类的实例,那么会加载这个类,然后初始化这个类,但是初始化这个类之前,发现“DemoFather”作为父类还没有加载和初始化,那么必须先加载这个父类,并且初始化这个父类。

深度分析:想成为java架构师你首先得了解的JVM的类加载机制,看完你就懂了

三、类加载器和双亲委派机制

实现上述过程,必须是依靠类加载器来实现的;

java中简单来说有以下几种类加载器:

(1)启动类加载器

Bootstrap ClassLoader,它主要是负责加载我们在机器上安装的Java目录下的核心类。

在java安装目录下有一个“lib”目录,里面有java最核心的一些类库,支撑java系统的运行;

一旦jvm启动,那么首先就会依托启动类加载器,去加载java安装目录下的“lib”目录中的核心类库。

(2)扩展类加载器

Extension ClassLoader,这个类加载器也是类似,就是java安装目录下,有一个“lib/ext”目录;

这里面有一些类,就是需要使用这个类加载器来加载的,支持系统运行.

一旦jvm启动,也得从java安装目录下,加载这个目录的类。

(3)应用程序加载器

Application Classloader,这类加载器辅助加载“ClassPath”环境变量所指定的路径的类

可以理解为,去加载你写好的Javadiam,这个类加载器就负责加载你写好的那些类到内存里。

(4)自定义类加载器

根据自己的需求加载你的类。

(5)双亲委派机制

JVM的类加载器有亲子层级结构的,也就是说,启动类加载器在最上层,扩展类加载器在第二层,第三层是应用程序加载器,最后一层是自定义类加载器。

如图所示:

深度分析:想成为java架构师你首先得了解的JVM的类加载机制,看完你就懂了

基于这个亲子层级结构,就有一个双亲委派的机制。

就是假设你的应用程序加载器需要加载一个类,它首先会委派给自己的父类加载器去加载,最终传到到顶层的类加载器去加载,但是如果父类加载器在自己负责加载的范围呢,没找到这个类,那么就会下推加载权利给自己的自类加载器。

举例:比如你的JVM现在需要加载“DemoMain”类,此时应用程序类加载器会问自己的爸爸,也就是扩展类加载器,你能加载到这个类吗?

然后扩展类加载器问自己的爸爸,启动类加载器,你能加载到这个类吗?

启动类加载器心想,我在java安装目录下,没找到这个类啊,自己找去!

然后,就下推加载权利给扩展类加载器这个儿子,结果扩展类加载器找了半天,也没找到自己负责的目录中有这个类

这时他会生气,说:明明就是你这应用程序加载器自己负责的,自己找去。

然后应用程序类加载器在自己负责的范围内,比如就是你写好的那个系统打包成的jar包吧,一下子发现,就在这里!然后就自己吧这个类加载到内存里去了、

这就是所谓的双亲委派模型:先找父亲去加载,不行的话再由儿子来加载。

这样的话,可以避免多层级的加载器结构重复加载某些类。

深度分析:想成为java架构师你首先得了解的JVM的类加载机制,看完你就懂了

最后

感谢你看到这里,看完有什么的不懂的可以在评论区问我,觉得文章对你有帮助的话记得给我点个赞,我每天都会分享java相关技术文章或行业资讯,欢迎大家关注和转发文章!

原文  https://juejin.im/post/5f13eb1e6fb9a07e6d70c7d6
正文到此结束
Loading...