Spring Boot+CAS 单点登录,如何对接数据库? Spring

Spring Boot+CAS 单点登录,如何对接数据库?

  松哥给最近连载的 Spring Security 系列也录制了视频教程,感兴趣的小伙伴请戳这里-> Spring Boot+Vue+微人事视频教程 (Spring Boot 第十章就是 Spring Security)。 在前面的两篇文章中,松哥和大家分享了 CAS Server 的搭建以及如何使用 Spring Security 搭建 CAS Client。 ...
阅读全文
SpringBoot 入门:10 - 统一异常处理 编程技术

SpringBoot 入门:10 - 统一异常处理

在开发过程中,我们经常会遇到程序报错的情况,对调用方来说,这种情况下他们能看到的就是一大段错误或者是描述模糊的提示。我们希望对可预期的异常进行全局捕获,并进行适当处理,然后以清晰的说明返回给调用方。 在 Spring Boot 中我们可以使用 @ControllerAdvice 注解然后配合 @ExceptionHandler 对不同类型的异常进行统一的捕获并输出: @ExceptionHan...
阅读全文
一套简单通用的Java后台管理系统,拿来即用,非常方便(附项目地址) 编程技术

一套简单通用的Java后台管理系统,拿来即用,非常方便(附项目地址)

来源:http://39sd.cn/02464 前言 这套Base Admin是一套简单通用的后台管理系统,主要功能有:权限管理、菜单管理、用户管理,系统设置、实时日志,实时监控,API加密,以及登录用户修改密码、配置个性菜单等 技术栈 前端:layui java后端:SpringBoot + Thymeleaf + WebSocket + ...
阅读全文
安全系列之——手写JAVA加密、解密 编程技术

安全系列之——手写JAVA加密、解密

软件的加密与解密是一个迷人的研究领域,它几乎可以与任意一种计算机技术紧密结合——密码学、程序设计语言、操作系统、数据结构。而由于这样或者那样的原因,对于这一领域的关注程度一直还处于低温状态。 网络安全一般需要注意以下几个关键点: 完整性(Integrity):确保信息在传输过程中,没有被篡改。 私密性(Confidentiality):也就是通过加密,确保只有可信的实体...
阅读全文
Spring Security 实战干货:图解用户是如何登录的 编程技术

Spring Security 实战干货:图解用户是如何登录的

1. 前言 欢迎阅读Spring Security 实战干货系列文章,在集成 Spring Security 安全框架的时候我们最先处理的可能就是根据我们项目的实际需要来定制注册登录了,尤其是 Http 登录认证。根据以前的相关文章介绍, Http 登录认证由过滤器 UsernamePasswordAuthenticationFilter 进行处理。我们只有把这个过滤器搞清楚才能做一些定制化...
阅读全文
微服务架构:基于微服务和Docker容器技术的PaaS云平台架构设计 编程技术

微服务架构:基于微服务和Docker容器技术的PaaS云平台架构设计

基于微服务架构和Docker容器技术的PaaS云平台建设目标是给我们的开发人员提供一套服务快速开发、部署、运维管理、持续开发持续集成的流程。平台提供基础设施、中间件、数据服务、云服务器等资源,开发人员只需要开发业务代码并提交到平台代码库,做一些必要的配置,系统会自动构建、部署,实现应用的敏捷开发、快速迭代。 在系统架构上,PaaS云平台主要分为微服务架构、Docker容器技术、DveOps三部...
阅读全文
新Jenkins实践- 第3章 为Jenkins添加静态agent节点 Java

新Jenkins实践- 第3章 为Jenkins添加静态agent节点

本文主要阐述如何为Jenkins Server来添加Agent节点。静态节点的配置方式 VM、Docker、Kubernetes。 Jenkins采用分布式架构,分为server节点和agent节点。 server节点也是可以运行构建任务的,但我们一般使其主要来做任务的调度。(毕竟server节点挂了就都...)agent节点专门用于任务的执行。 随着现在容器的盛行,我们可以将server节点...
阅读全文
聊聊常见未授权访问漏洞总结 编程技术

聊聊常见未授权访问漏洞总结

本文转载自微信公众号「Bypass」,作者Bypass 。转载本文请联系Bypass公众号。 本文详细地介绍了常见未授权访问漏洞及其利用,具体漏洞列表如下: Jboss 未授权访问 Jenkins 未授权访问 ldap未授权访问 Redis未授权访问 elasticsearch未授权访问 MenCache未授权访问 Mongodb未授权访问 ...
阅读全文
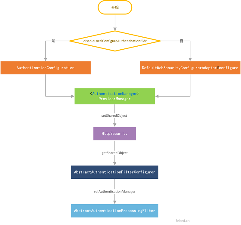
Spring Security 实战干货:理解AuthenticationManager Spring

Spring Security 实战干货:理解AuthenticationManager

1. 前言 我们 上一篇 介绍了 UsernamePasswordAuthenticationFilter 的工作流程,留下了一个小小的伏笔,作为一个 Servlet Filter 应该存在一个 doFilter 实现方法,而它却没有,其实它的父类 AbstractAuthenticationProcessingFilter 提供了具体的实现。稍后我们会根据这个实现引出今天的主角 Authe...
阅读全文
Loading...