转载

Retrofit分析-经典设计模式案例

如果你还不知道Retrofit,没关系,okhttp你总知道吧。retrofit就是对okhttp再做了一层封装。你只需要通过简单的配置就能顺利使用retrofit来做网络请求了。还没有使用过retrofit的小伙伴们,不妨尝尝鲜。

本篇是retrofit番外篇。只讲retrofit中的设计模式以及我个人的理解与延伸。如果你还没看过retrofit源码,不妨先看看这篇 Retrofit分析-漂亮的解耦套路 。

还是先上图:

Retrofit分析-经典设计模式案例

以前用的volley, async-http-lib, xUtils。这些libs基本都是上图这个workflow。向服务器请求API总共分三步。

  1. build request(API参数配置)
  2. executor(这里可以有很多变体,比如有无队列,进出顺序,线程管理)
  3. parse callback(解析数据,返回T给上层)

如今的retrofit也是换汤不换药的。也是这三步。

  1. 通过注解配置API参数
  2. CallAdapter (你可以把它理解成executor)
  3. Converter (解析数据并转换成T)

本来还应该有个 CallFactory 来切换具体的http client的。就像volley那样>=9使用 HttpUrlConnection , <9使用 HttpClient 。不过我想都是square出品,彼此互推也是理所当然的啊。我相信以后okhttp肯定是唯一的请求client。

上面说 CallAdapter 可以理解成executor,具体是什么,我们下面讲具体设计模式时再详细讨论。

好,铺垫了这么多,我要开车了。Stay先带你看看沿途一些的设计模式,等到终点了再来看整体的架构。

先来说个最简单的设计模式。

外观模式(门面模式)

Retrofit给我们暴露的方法和类不多。核心类就是Retrofit,我们只管配置Retrofit,然后做请求。剩下的事情就跟上层无关了,只需要等待回调。这样大大降低了系统的耦合度。对于这种写法,我们叫外观模式(门面模式)。

几乎所有优秀的开源library都有一个门面。比如 Glide.with() ImageLoader.load() Alamofire.request() 。有个门面方便记忆,学习成本低,利于推广品牌。 Retrofit的门面就是 retrofit.create()

当我们自己写的代码的时候尽量也要这样来做。

比如我们有一个独立并公用的模块,需要供其他模块来调用。比如 downloadlocationsocialshare

最好我们写一个 module ,将所有相关的代码都放在这个 module 中。这是第一步。

第二步,为你的 module 提供一个漂亮的门面。比如下载的 DownloadManager , 经纬度的 LocationTracker , 社交分享的 SocialManager 。它们做为功能模块的入口,要尽量的简洁,方法命名好记易理解,类上要有完整的示例注释

第三步,闭门造车。不管你在里面干什么,外面都是不知道的,就像薛定谔的那只猫,外层不调用它,永远不知道它是否好用。

不过为了以后好维护,不给他人留坑,还是尽量写的工整一些。

静态代理

retrofit里有很明显的动态代理。不过我们先来说下静态代理。先普及下英文概念: Proxy->代理。 Delegate->委派,授权。就是把一个功能delegate给proxy去执行。通过接口定义的方法约束,让外层以为proxy跟delegate是同一个,甚至根本不知道有delegate存在。

抛开理论的描述,我们直接来看下面的代码。

Retrofit分析-经典设计模式案例

你可以将 ExecutorCallbackCall 当作是ProxyCall,而真正去执行请求的DelegateCall是 OkHttpCall 。之所以要有个proxy类,是希望在delegate操作的前后去做一些操作。这里的操作就是线程转换,将子线程切换到主线程上去。

简单的解释下,enqueue()方法是异步的,也就是说,当你调用 OkHttpCall 的enqueue方法,回调的callback是在子线程中的,如果你希望在主线程接受回调,那需要通过Handler转换到主线程上去。 ExecutorCallbackCall 就是用来干这个事。当然以上是原生retrofit使用的切换线程方式。如果你用rxjava,那就不会用到这个 ExecutorCallbackCall 而是 RxJava 的Call了。这里不展开。

动态代理

再来说动态代理。以往的动态代理和静态代理使用的场景是类似的。都想在delegate调用方法前后做一些操作。如果我的代理类有很多方法,那我得额外写很多代码,所以这时候就引入了动态代理。通过动态设置delegate,可以处理不同代理的不同方法。看不懂没关系,直接上代码:

Retrofit分析-经典设计模式案例

简而言之,动态代理就是拦截调用的那个方法,在方法前后来做一些操作。Retrofit里的动态代理比较巧妙。实际上它根本就没有delegate。因为这个方法没有真正的实现。使用动态代理,只是单纯的为了拿到这个method上所有的注解。所有的工作都是由proxy做了。比起我们总说 代理就是打log 要高明多了。

我以前自己写数据库框架时,也碰到这样的场景。一个类里有很多一对一,一对多关系。如果从db里fetch出来都去做初始化,那会非常影响性能。但如果不初始化,到使用时再去手动初始化就更麻烦了。怎么办呢?

class A{     private B b;     private ArrayList<C> cs;      public B getB(){         return b;     }      public ArrayList<C> getCs(){         return cs;     } } 

当类A里的get方法被invoke时,我就判断,这个类有没有被初始化,如果有,那就不做任何操作。如果没有,那得等会,我把数据从数据库中fetch出来给你赋值后,再去invoke。这个场景可以叫懒加载,可以套用AOP面向切面编程。

动态代理能实现这个需求吗?可以,但是支持的很糟糕。因为动态代理依赖接口实现,总不能将所有的pojo中的方法都申明到接口里吧?那真是要命了。

所以我用了种替代方案,既然是AOP,有个面向切面的框架 AspectJ 。你可以通过它来切入这些get方法,先判断有没初始化,然后再返回。

Retrofit分析-经典设计模式案例

差不多就是这样,没有Proxy的概念,只是在编译时,把这些切面织入进去。对于pojo而言完全是透明的。是不是很6。不过这里也有很多其他的性能瓶颈,比如说我在第一次调用时,要先去数据库fetch,这也是耗时操作。这个先跳过,有机会再跟大家八一八,我那数据库框架是怎么撸出来的。

适配器模式

如果你已经看过retrofit源码,很可能被 CallAdapter 玩坏。这个 CallAdapter 不是那么好理解。先抛开代码,我们来看看适配器模式。

Adapter简单来说,就是将一个已存在的东西转换成适合我们使用的东西。就比方说电源Adapter。出国旅游都要带转接头。比方说, RecyclerView 里的Adapter是这么定义的。 Adapters provide a binding from an app-specific data set to views。

再回来看看Retrofit,为什么我们需要转接头呢。那个被转换的是谁?我们看看 CallAdapter 的定义。 Adapts a {@link Call} into the type of {@code T}. 这个Call是OkHttpCall,它不能被我们直接使用吗?被转换后要去实现什么特殊的功能吗?

我们假设下。一开始,retrofit只打算在android上使用,那就通过静态代理 ExecutorCallbackCall 来切换线程。但是后来发现rxjava挺好用啊,这样就不需要Handler来切换线程了嘛。想要实现,那得转换一下。将 OkHttpCall 转换成rxjava( Scheduler )的写法。再后来又支持了java8( CompletableFuture )甚至居然还有iOS支持。大概就是这样一个套路。当然我相信square的大神肯定一开始就考虑了这种情况,从而设计了 CallAdapter

Retrofit分析-经典设计模式案例

适配器模式就是,已经存在的 OkHttpCall ,要被不同的标准,平台来调用。设计了一个接口 CallAdapter ,让其他平台都是做不同的实现来转换,这样不花很大的代价就能再兼容一个平台。666。

策略模式?

在retrofit里,这个适配器模式不是那么明显。而且和其他模式交错在一起,所以看起来很麻烦。比如这个CallAdapter又夹杂着策略模式(仅是个人看法)。你可以看看Rxjava里如何去创建adapter的,它是根据api方法声明的returnType来创建具体的 CallAdapter 实例的。上代码你就明白了。

Retrofit分析-经典设计模式案例 Retrofit分析-经典设计模式案例

是不是很像根据不同的策略使用不同的算法?不同的returnType声明就是set不同的Strategy。

总结

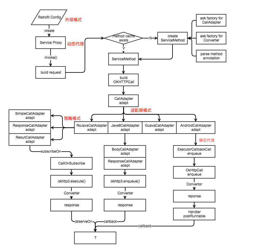
来张提纲挈领的流程图,没保存的赶紧存起来。以后就能照着它自己开车了。

Retrofit分析-经典设计模式案例

好,大概就将这么多啦。这些就是retrofit的解耦套路了。通过一系列的设计模式,封装思想来解耦,看到现在,其实retrofit就是一个负责调度的controller。先给retrofit配置好,让它能够正常工作。你给它一个方法调用,它就在内部开始运转。这个方法以前我消化过吗,没消化那就用一个ServiceMethod来解析它。解析后要用来配置一个request请求。但它自己搞不定这事啊,所以需要给它一个转接头,通过转接头来使用okhttpcall。请求是做好了,但是response它又不认识,所以又请来convertor来帮忙,转换完毕之后才吐出一个我们最终要的那个对象。

终点站到啦,请下车。觉得老司机开的稳,坐的舒心。不妨再刷个卡吧。。滴滴。。

如果看文章不够过瘾,可以看Stay精心录制的视频 Retrofit分析-漂亮的解耦套路 ,看完你再也不怕看不懂retrofit了。而且你还可以用Stay这种分析套路来轻松看懂其他源码。

扩展阅读:

  1. 关于Retrofit源码分析可以看我另外一篇文章

    Retrofit分析-漂亮的解耦套路
  2. 没耐心自己分析源码的同学,还可以参考Stay录制的视频版,包学包会: )

    Retrofit分析-漂亮的解耦套路(视频版)
  3. 另外怎么选择开源library,可以参考 这么多开源框架,该用哪个好?

声明:本文为Stay原创,未经允许请勿转载 有心课堂(stay4it.com) 传递给你的不仅仅是技术~

原文  http://notes.stay4it.com/2016/05/04/design-pattern-in-retrofit/
正文到此结束
Loading...