Hbase物理模型架构体系
hbase工作流程
HRegionServer负责打开region,并创建HRegion实例,它会为每个表的HColumnFamily(用户创建表时定义的)创建一个 Store实例,每个Store实例包含一个或多个StoreFile实例。是实际数据存储文件HFile的轻量级封装,每个Store会对应一个 MemStore。写入数据时数据会先写入Hlog中成功后在写入MemStore中。Memstore中的数据因为空间有限,所以需要定期flush到文件StoreFile中,每次flush都是生成新的StoreFile。HRegionServer在处理Flush请求时,将数据写成HFile文件永久存储到HDFS上,并且存储最后写入的数据序列号。
Client
整合HBase集群的入口
使用HBase RPC机制与HMaster和HRegionserver通信
与HMaster通信进行管理类的操作
与HRegionserver通信进行读写类操作
包含访问hbase 的接口,client 维护着一些cache 来加快对hbase 的访问,比如regione 的位置信息
Zookeeper
保证任何时候,集群中只有一个running master,Master与RegionServers启动时会向ZooKeeper注册默认情况下,HBase 管理ZooKeeper 实例,比如,启动或者停止ZooKeeperZookeeper的引入使得Master不再是单点故障
存贮所有Region 的寻址入口
实时监控RegionServer 的状态,将Regionserver 的上线和下线信息,实时通知给Master
存储Hbase的schema和table元数据
Master
管理用户对Table的增删改查操作
在RegionSplit后,分配新region的分配
负责regionserver的负载均衡,调整region分布
在RegionServer停机后,负责失效Regionserver上region的重新分配
HMaster失效仅会导致所有元数据无法修改,表达数据读写还是可以正常运行
Region Server
Regionserver维护region,处理对这些region的IO请求
Regionserver负责切分在运行过程中变得过大的region
由上图可以看出,client 访问hbase上数据的过程并不需要master 参与,寻址访问先zookeeper再regionserver,数据读写访问regioneserver。
HRegionServer主要负责响应用户I/O请求,向HDFS文件系统中读写数据,是HBase中最核心的模块。
物理存储

1.table中的所有行都是按照rowkey的字典排序
2.table在行的方向上分割为多个Region
3.Region按大小分割,每个表开始只有一个region,随着数据增多,region不断增大,但到达阈值时,region就会分割成两个新的region,因此region会越来越多。

4.region是hbase中分布式存储和负载均衡的最小单元,不同的regioon分布到不同的regionserver上,但Region不会拆分到不同的Region Server上。
Table 在行的方向上分割为多个HRegion,一个region由[startkey,endkey)表示

Region是分布式存储的最小单元,但不是存储的最小的单元。
1. region由一个或多个Store组成,每个Store保存一个columnfamily
2. 每个Store又由一个memStore和0个或多个StoreFile组成
3. memStore存储在内存中,StoreFile存储在HDFS上
Table中Region内部结构

1.一个表会按照行(看数据量)划分为若干个region每一个region分配给一台特定的regionserver管理
2.每一个region内部还要依据列族划分为若干个HStore
3.每个HStore中的数据会落地到若干个HFILE文件中
4.region体积会随着数据插入而不断增长,到一定阈值后会分裂
5.随着region的分裂,一台regionserver上管理的region会越来越多
6.HMASTER会根据regionserver上管理的region数做负载均衡
7.region中的数据拥有一个内存缓存:memstore,数据的访问优先在memstore中进行
8.memstore中的数据因为空间有限,所以需要定期flush到文件storefile中,每次flush都是生成新的storefile
9.storefile的数量随着时间也会不断增加,regionserver会定期将大量storefile进行合并(merge)
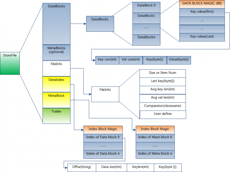
StoreFile

Data Block 段–保存表中的数据,这部分可以被压缩
Meta Block 段 (可选的)–保存用户自定义的kv对,可以被压缩。
File Info 段–Hfile的元信息,不被压缩,用户也可以在这一部分添加自己的元信息。
Data Block Index 段–Data Block的索引。每条索引的key是被索引的block的第一条记录的key。
Meta Block Index段 (可选的)–Meta Block的索引。
Trailer–这一段是定长的。保存了每一段的偏移量,读取一个HFile时,会首先读取Trailer,Trailer保存了每个段的起始位置(段的Magic Number用来做安全check),然后,DataBlock Index会被读取到内存中,这样,当检索某个key时,不需要扫描整个HFile,而只需从内存中找到key所在的block,通过一次磁盘io将整个 block读取到内存中,再找到需要的key。DataBlock Index采用LRU机制淘汰。
HFile的Data Block,Meta Block通常采用压缩方式存储,压缩之后可以大大减少网络IO和磁盘IO,随之而来的开销当然是需要花费cpu进行压缩和解压缩。目标Hfile的压缩支持两种方式:Gzip,Lzo。
HFile格式

HFile文件长度不固定,长度固定的块只有两个:Trailer和FileInfo
Trailer中指针指向其他数据块的起始点,它是在持久化数据到文件结束时写入的,即确定为不可变的存储文件。
File Info中记录了文件的一些Meta信息,例如:AVG_KEY_LEN,AVG_VALUE_LEN, LAST_KEY, COMPARATOR, MAX_SEQ_ID_KEY等
Data Index和Meta Index块记录了每个Data块和Meta块的起始点
Data Block是HBase I/O的基本单元,为了提高效率,HRegionServer中有基于LRU的Block Cache机制。
每个Data块的大小可以在创建一个Table的时候通过参数指定,大号的Block有利于顺序Scan,小号Block利于随机查询.
每个Data块除了开头的Magic以外就是一个个KeyValue对拼接而成, Magic内容就是一些随机数字,目的是防止数据损坏。
HFile里面的每个KeyValue对就是一个简单的byte数组。这个byte数组里面包含了很多项,并且有固定的结构。
KeyValue格式

KeyLength和ValueLength:两个固定的长度,分别代表Key长度和Value的长度,因此可以忽略键直接访问,用户可以实现在数据中跳跃。
Key部分:Row Length是固定长度的数值,表示RowKey的长度,Row 就是RowKey,Column Family Length是固定长度的数值,表示Family的长度接着就是Column Family,再接着是Qualifier,然后是两个固定长度的数值,表示Time Stamp和Key Type(Put/Delete)
Value部分没有这么复杂的结构,就是纯粹的二进制数据
Zookeeper的作用

1.HBase依赖ZooKeeper,默认情况下,HBase管理ZooKeeper(开启和关闭)
2.Master与RegionServer启动时会向Zookeeper注册。
3.Zookeeper的引入使得Master不再是单点故障。
Redion定位

寻找RegionServer
1.ZooKeeper(可以找到ROOT表的位置)
2. -ROOT-(只会存储在一个region上,从ROOT表上找到.META表的位置)
3..META(存储了用户世实际存储的位置,如用户表)
4.用户表
-ROOT-
1.表包含.META.表所在的region列表,该表只会存储在一个表中
2.ZooKeeper中记录了-ROOT-表的location
.META:表包含了所有用户空间region列表,以及RegionServer的服务器地址
因此访问流程为Client访问用户数据之前需要首先访问zookeeper,然后访问-ROOT-表,接着问.META.表,最后才能找到用户数据的位置去访问。
HBase容错性
Master容错:Zookeeper重新选择一个新的Master
1.无Master过程中,数据读取仍照常进行;
2.无master过程中,region切分、负载均衡等无法进行;
RegionServer容错:定时向Zookeeper汇报心跳,如果一旦时间内未出现心跳,
1.Master将该RegionServer上的Region重新分配到其他RegionServer上,
2.失效服务器上“预写”日志由主服务器进行分割并派送给新的RegionServer
Zookeeper容错:Zookeeper是一个可靠地服务,一般配置3或5个Zookeeper实例
Write-Ahead-Log

Write-Ahead-Log 该机制用于数据的容错和恢复:
每个HRegionServer中都有一个HLog对象,HLog是一个实现Write Ahead Log的类,在每次用户操作写入MemStore的同时,也会写一份数据到HLog文件中(HLog文件格式见后续),HLog文件定期会滚动出新的,并 删除旧的文件(已持久化到StoreFile中的数据)。
当HRegionServer意外终止后,HMaster会通过Zookeeper感知到,HMaster首先会处理遗留的 HLog文件,将 其中不同Region的Log数据进行拆分,分别放到相应region的目录下,然后再将失效的region重新分配,领取到这些region的 HRegionServer在Load Region的过程中,会发现有历史HLog需要处理,因此会Replay HLog中的数据到MemStore中,然后flush到StoreFiles,完成数据恢复
Write-Ahead-Log(WAL)预写日志
1.Client向RegionServer端提交数据的时候,会优先写WAL日志(WAL),当WAL日志写入成功后,Client才会被告知提交数据成功,如果写入WAL失败,会告诉客户端提交失败。可以通过WAL日志恢复失败的数据。
2.一个Regionserver上所有的Region都共享一个HLog,一次提交先写WAL,在写memStore。