转载

从swarm到kubernetes Docker容器云实践

kubernetes 与swarm 比较

优点

  • 复制集与健康维护
  • 服务自发现与负载均衡
  • 灰度升级
  • 垃圾回收 自动回收失效镜像与容器
  • 与容器引擎解耦 不仅仅支持docker容器
  • 用户认证与资源隔离

缺点

大而全意味着 复杂度较高 从部署到使用都比swarm 复杂的多

相对而已swarm比较轻量级 而且跟docker引擎配合的更好

从精神上我是更支持swarm 奈何现在功能太欠缺

几天前发布了一个 SwarmKit的管理功能 功能多了不少

待其完善以后可以重回swarm的怀抱

k8s 安装过程

测试环境 阿里云 ubuntu 14.04

自动方式

会自动下载安装文件到各个集群并配置

直接看官方文档就行了写的很清楚

要先设置好ssh免密码登录

注意自动下载的地址都是需要翻墙的

可以改一下脚本文件里的地址

http://kubernetes.io/docs/gett ... untu/

Docker容器方式安装

还在研究阶段官方支持不好有很多问题

容器跟平台无关方便升级

以后的版本可能会更好的支持

手动方式

为了了解一下Kube的几个组件

我们这里重点介绍一下手动安装的方式

安装节点

安装 NODE1 NODE2 2个不同主机节点

下文命令中替换为相应ip地址

1.下载安装包

etcd-v2.3.3

flannd-v0.5.5

kubenetes-v1.2.3

解压并复制采用命令到 /usr/bin 方便操作

作用解析

etcd 为k8s提供存储功能和强一致性保证

flannd 打通容器间网络可实现容器跨主机互连

2.启动etcd

node1 
etcd -name k8s-etcd0 -initial-advertise-peer-urls http://NODE1:2380 -listen-peer-urls http://NODE1:2380 /

-listen-client-urls http://NODE1:2379,http://127.0.0.1:2379 -advertise-client-urls http://NODE1:2379 /

-discovery https://discovery.etcd.io/8a5ff5c9ca76877c2efd7ba3c589a110 --data-dir /mnt/k8s/flanneldata

node2
etcd -name k8s-etcd1 -initial-advertise-peer-urls http://NODE2:2380 -listen-peer-urls http://NODE2:2380 /

-listen-client-urls http://NODE2:2379,http://127.0.0.1:2379 -advertise-client-urls http://NODE2:2379 /

-discovery https://discovery.etcd.io/8a5ff5c9ca76877c2efd7ba3c589a110 --data-dir /mnt/k8s/flanneldata

etcd 也可以用docker 容器启动更方便一点

然后设置一下打通的内网网段范围

etcdctl set /coreos.com/network/config '{ "Network": "172.17.0.0/16" }'

3.启动flannel

```

setsid flanneld >> /mnt/k8s/logs/flanneld.log 2>&1

mk-docker-opts.sh -i

source /run/flannel/subnet.env

rm /var/run/docker.pid

ifconfig docker0 ${FLANNEL_SUBNET}

```

重启Docker

service docker restart

4.启动 k8s master

以一台主机为master

setsid ./kube-apiserver --address=0.0.0.0  --insecure-port=8080 --service-cluster-ip-range='192.168.0.0/16'  --log_dir=/mnt/k8s/logs/kube --kubelet_port=10250 --v=0 --logtostderr=false --etcd_servers=http://NODE1:2379 --allow_privileged=false  >> /mnt/k8s/logs/kube-apiserver.log 2>&1 

setsid ./kube-controller-manager --v=0 --logtostderr=false --log_dir=/mnt/k8s/logs/kube --master=127.0.0.1:8080 >> /mnt/k8s/logs/kube-controller-manager 2>&1

setsid ./kube-scheduler --master='127.0.0.1:8080' --v=0 --log_dir=/mnt/k8s/logs/kube >> /mnt/k8s/logs/kube-scheduler.log 2>&1

5.启动 k8s 子节点

node  1 
setsid ./kube-proxy --logtostderr=false --v=0 --master=http://NODE1:8080 >> /mnt/k8s/logs/kube-proxy.log 2>&1

setsid ./kubelet --logtostderr=false --v=0 --allow-privileged=false --log_dir=/mnt/k8s/logs/kube --address=0.0.0.0 --port=10250 --hostname_override=NODE1 --api_servers=http://NODE1:8080 >> /mnt/k8s/logs/kube-kubelet.log 2>&1 &

node 2
setsid ./kube-proxy --logtostderr=false --v=0 --master=http://NODE1:8080 >> /mnt/k8s/logs/kube-proxy.log 2>&1

setsid ./kubelet --logtostderr=false --v=0 --allow-privileged=false --log_dir=/mnt/k8s/logs/kube --address=0.0.0.0 --port=10250 --hostname_override=121.40.84.254 --api_servers=http://NODE1:8080 >> /mnt/k8s/logs/kube-kubelet.log 2>&1 &

测试一下

kubectl run my-nginx --image=nginx --replicas=2 --port=800 --expose --service-overrides='{ "spec": { "type": "NodePort" } }'

kubectl get po //查看是否正常启动

**坑 **

pause gcr.io 被墙

image pull failed for gcr.io/google_containers/pause:2.0

使用docker hub的镜像代替

docker pull kubernetes/pause
docker tag kubernetes/pause gcr.io/google_containers/pause:2.0

K8s 核心概念简介

pod

k8s 中创建的最小部署单元就是pod

而容器是运行在pod里面的

pod可以运行多个容器

pod内的容器可以共享网络和存储相互访问

从swarm到kubernetes Docker容器云实践

**replication controller **

复杂集控制器 对多个pod创建相同的副本运行在不同节点

一般不会创建单独的pod而是与rc配合创建

rc控制并管理pod的生命周期维护pod的健康

service

每个容器重新运行后的ip地址都不是固定的

所以要有一个服务方向和负载均衡来处理

service就可以实现这个需求

service创建后可以暴露一个固定的端口

与相应的pod 进行绑定

K8s 核心组件简介

从swarm到kubernetes Docker容器云实践

apiserver

提供对外的REST API服务 运行在 master节点

对指令进行验证后 修改etcd的存储数据

shcheduler

调度器运行在master节点

通过apiserver 定时监控数据变化

运行pod时通过自身调度算法选出可运行的节点

controller-manager

控制管理器运行在master节点

分别几大管理器定时运行 分别为

1)replication controller 管理器

管理并保存所有的rc的的状态

2)service Endpoint 管理器

对service 绑定的pod 进行实时更新操作

对状态失败的pod进行解绑

3)Node controller 管理器

定时对集群的节点健康检查与监控

4)资源配额管理器

追踪集群资源使用情况

kuctrl (子节点)

管理维护当前子节点的所有容器

如同步创建新容器 回收镜像垃圾等

kube-proxy (子节点)

对客户端请求进行负载均衡并分配到service后端的pod

是service的具体实现保证了ip的动态变化

proxy 通过修改iptable 实现路由转发

从swarm到kubernetes Docker容器云实践

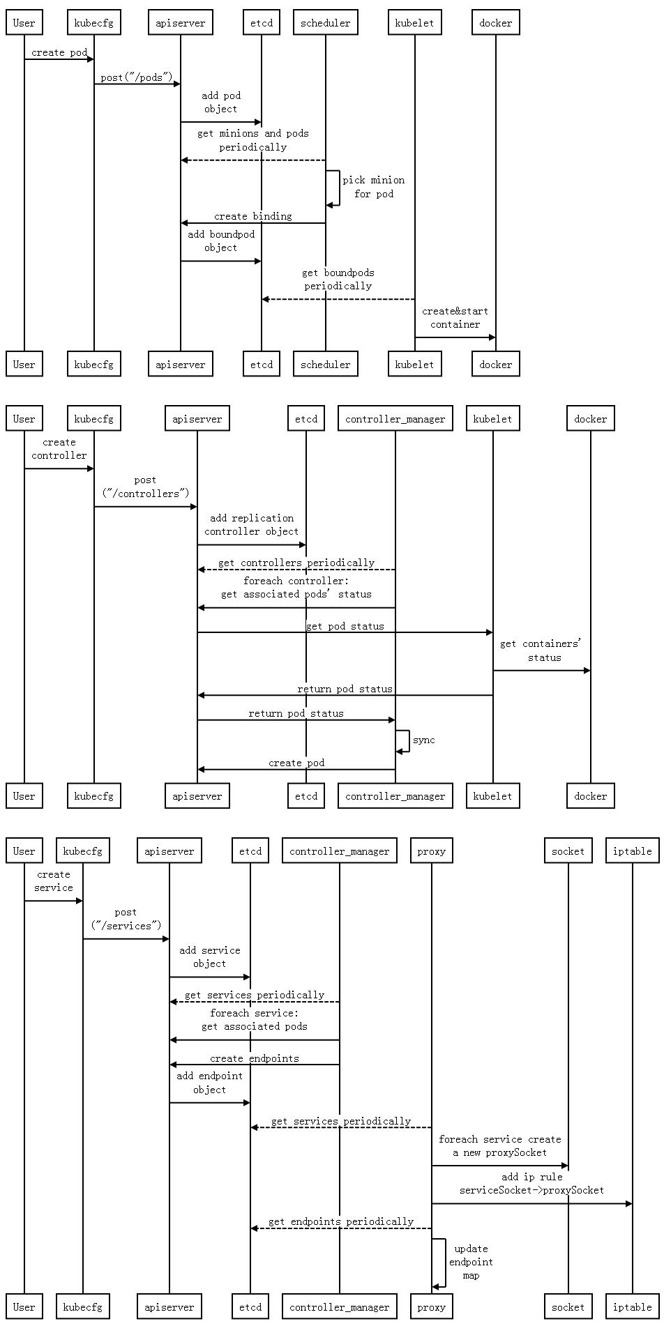
工作流程

从swarm到kubernetes Docker容器云实践

DNS 插件安装

使用ip地址方式不太容易记忆

集群内可以使用dns绑定ip并自动更新维护

安装方式很简单 调用一下脚本就可以了

cd cluster/ubuntu
KUBERNETES_PROVIDER=ubuntu ./deployAddons.sh

问题是镜像地址会被墙 需要修改一下脚本镜像地址

实践一下

下面我们来实践一下 写个helloworld 运行一下

步骤为编写yaml文件--》》编写自动部署jenkins脚本 --》》push git仓库自动部署

首先要部署docker-jenkins 环境还没有部署的可以参考我上篇blog -》 这里

首先创建一个docker-hello-world-rc.yaml 一个rc和 pod

apiVersion: v1
kind: ReplicationController
metadata:
name: test-rc
spec:
replicas: 2
selector:
name: test
version: VERSION
template:
metadata:
labels:
name: test
version: VERSION
spec:
containers:
- name: test
image: IMAGE
env:
- name: "JAVA_OPTS"
value: "-Duser.timezone=GMT+8"
ports:
- containerPort: 8080

再创建 docker-hello-world-svc.yaml 对外暴露服务

apiVersion: v1
kind: Service
metadata:
name: test-svc
spec:
ports:
- port: 20000
targetPort: 8080
protocol: TCP
type: NodePort
selector:
name: test

在编写一下jenkins 的脚本

#!/bin/bash

build in jenkins

REG_URL= xx 你的docker 仓库 地址

KUBE_MASTER=  xx  k8s master api service 地址

RC_FILE=$WORKSPACE/$JOB_NAME-rc.yaml

SVC_FILE=$WORKSPACE/$JOB_NAME-svc.yaml

TAG=$REG_URL/$JOB_NAME:`date +%y%m%d-%H-%M`

docker run --rm --name mvn  -v /mnt/maven:/root/.m2   /

-v /mnt/jenkins_home/workspace/$JOB_NAME:/usr/src/mvn -w /usr/src/mvn/ /

maven:3.3.3-jdk-8 mvn clean install -Dmaven.test.skip=true

if [ $? -eq 0 ]; then

echo "maven install succ"

else

echo "maven install fail exit"

exit 1

fi

docker build -t  $TAG  $WORKSPACE/.

docker push   $TAG

docker rmi $TAG

function kube(){

sed -i "s%IMAGE%$TAG%g" $RC_FILE

sed -i "s%VERSION%$VERSION%g" $RC_FILE

KUBEDNS=`eval "kubectl -s $KUBE_MASTER  get svc | grep $JOB_NAME-svc | cat"`

if [ ! "$KUBEDNS" ]; then

echo "create rc and svc "

kubectl -s $KUBE_MASTER   create  -f $RC_FILE   

kubectl -s $KUBE_MASTER   create  -f $SVC_FILE  

else

echo "start rolling-update"

#一般只更新镜像

kubectl -s $KUBE_MASTER   rolling-update  $JOB_NAME-rc  --image=$TAG

fi

}

kube

然后新建个java maven 工程写个hello world 页面就行了

最后push 到git仓库 等待以后就完事了

然后我们看看 创建成功后的 service 分配的端口号

kubectl describe svc 查看分配的Nodeport

从swarm到kubernetes Docker容器云实践

然后随便找个Node节点ip:Nodeport 就可以访问了就是怎么简单

代码地址 kube-hello-world分支

下回预告

使用 swarmKit构建Docker集群 重回swarm的怀抱

不过按照现在的发展速度至少是一年以后的事啦

且听下回分解

原文  http://dockone.io/article/1435
正文到此结束
Loading...