转载

npm-assistor

npm-assistor

npm 包初始化和 git tag 辅助工具。源于搜车前端内部规范化改造,具体指内部功能模块 SDK 化和 GitFlow 流程规范化。Github: https://github.com/plusmancn/npm-assistor 欢迎 star 和 pr

Usage

全局安装

npm install -g npm-assistor

在项目根目录(package.json 所在文件夹)执行

npm-assistor

弹出如下选择界面

? 选择要执行的命令 (Use arrow keys)   ❯ init (用于 npm 包初始化,请在 npm init 后执行)      tag (用于发布前 master 分支的 tag 标记)

选择 init 后的交互(Gif) npm-assistor 选择 tag 后的交互(Gif) npm-assistor

Config(Important!!)

config 读取规则

优先读取用户目录下的 ~/.npm_assistor.yml 文件,如果不存在,则使用项目默认配置。

默认配置如下:

################### npm-assistor Configuration Example #########################  ################## 公共模版库配置 ######################### templates:       # github 远端配置库,会调用 api.github.com 相关 Api 进行内容获取     # 支持多仓库     github:         # 可以 fork 示例模板,添加自己的配置         - https://github.com/plusmancn/npm-assistor-template.git         # - https://github.com/yourname/yourself-tempalte.git     # Todo 最好支持下 gitlab,实现内网服务     # gitlab:         # -  ################## gitignore 服务器地址 ######################### #  项目地址: https://github.com/joeblau/gitignore.io #  土豪大大们,可以选择在国内部署一份,屌丝只用得起国外便宜货 gitignore_server: http://gitignore.plusman.cn:8000

Init 说明

eslintrc具体 IDE 集成参考: eslint.org

LICENSE(未做集成) licenses list by name

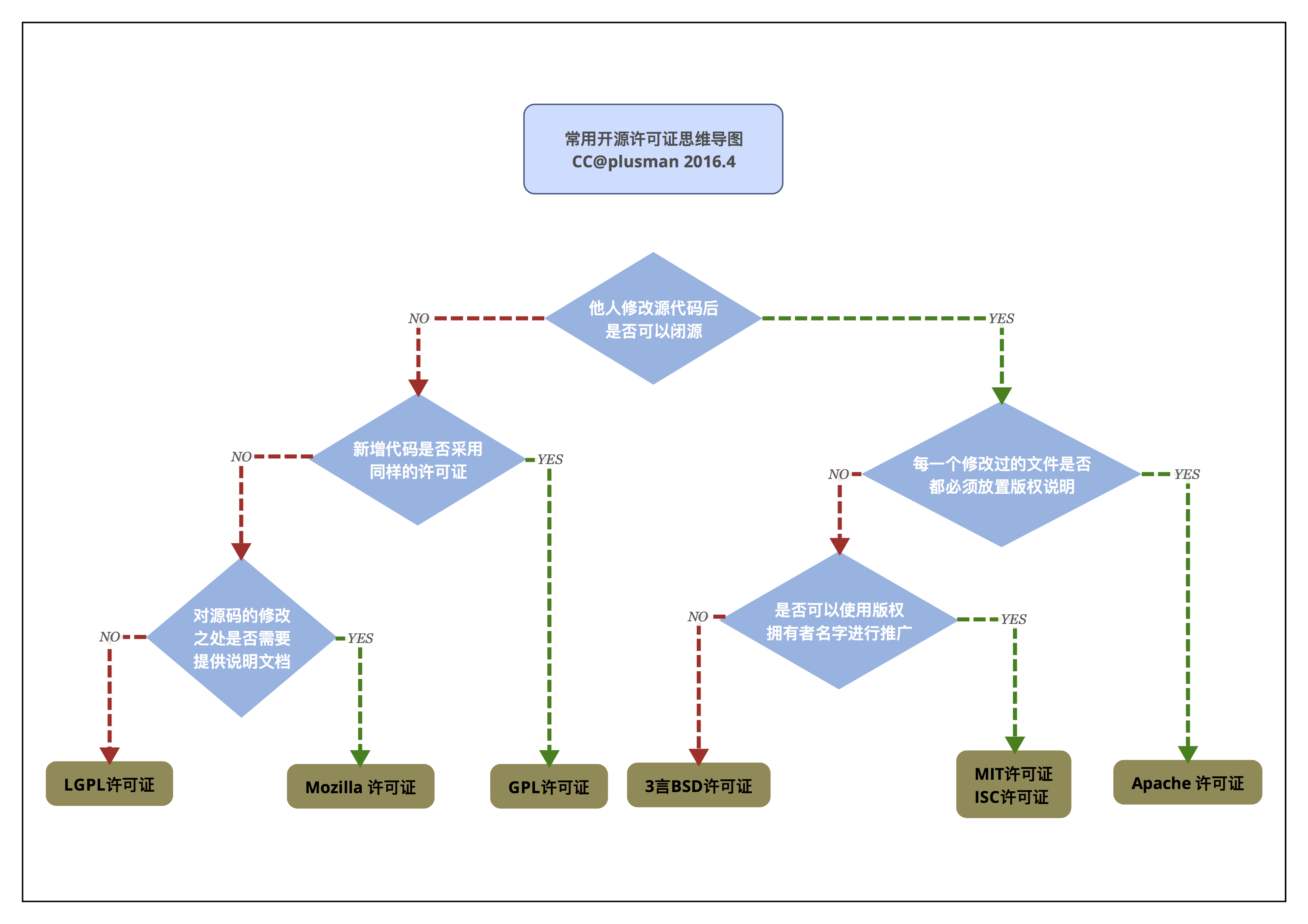
并未做成命令行,具体可以参考,源码 licenses-files 文件夹,内含思维导图 xmind 格式

npm-assistor

Tag 说明

Tag说明发布号部分遵循semver 规范设计,简版说明如下

格式如 ${major}.${feature}.${patch},遵循 semver 规范的版本号     选择需要递增的版本号         major: 主版本号,用于断代更新或大版本发布         feature: 特性版本号,用于向下兼容的特性新增         patch: 修订版本号,用于 bug 修复 递增位的右侧位需要清零,如 1.1.2 => 1.2.0

发布日期部分遵循 {year}w{weeks}{a-z: 本周第几次发布} ,此部分可选,如果服务端项目发布必带;sdk 发布一般不带

周数定义

const moment = require('moment');   // 更新 week 设置 moment.locale('zh-cn', {       // 每年第一周的定义:     // 国内:包含1月4号的那周为每年第一周     // 美国:包含1月1号的那周为每年第一周(苹果日历也是如此)     // 更新了下 moment,现在规则是 包含1月1号的那周为每年第一周,新的一周起始于周一     //(比较好理解,苹果日历也可设置,设置->高级->显示周数)     week : {         dow : 1, // Monday is the first day of the week.         doy : 7  // The week that contains Jan 1th is the first week of the year.     } });

GitFlow 流程附上团队内部修改过的GitFlow 流程。 a-successful-git-branching-model/ 原博客结尾有 keynote 源码哈,可以在这基础上改出适合自己团队的 GitFlow npm-assistor

About

Have Fun!

原文  http://f2e.souche.com/blog/npm-assistor/
正文到此结束
Loading...