转载

CacheSim-5 实验数据分析

Introduction

CacheSim 简单的Cache模拟器 专辑目录

本文统计了组相联路数、cache_line_size,cache_size以及替换策略对miss率和读写通信数据量的影响,并以图表的形式展现出来。

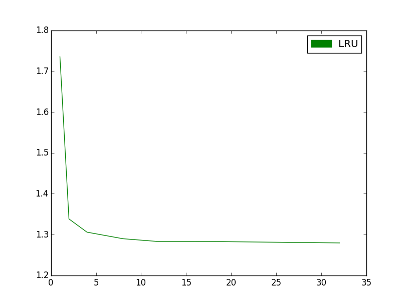
1. 组相联路数的影响

不变条件:cache_line_size 32bytes,LRU,Cache_size 32KB

组相联路数 miss率
1 1.735562
2 1.338225
4 1.305841
8 1.289746
12 1.282765
16 1.283347
32 1.279468

不用怀疑12,我的PC就是12路组相联。。

CacheSim-5 实验数据分析

在1路组相联(直接映射)时,miss率最高,随着路数的增加,miss率稳定在一个数值。

读写通信量也符合上图的走势。

2. cache_line_size的影响

不变条件:cache_size 32KB,LRU,mapping_ways 8

cache_line_size(Byte) miss率
8 4.238069
16 2.309364
32 1.289746
64 0.765974
128 0.491969
256 0.369801
512 0.351379

随着cache_line_size的增大,miss率逐渐降低,降低的幅度逐渐减小,最后稳定在一个数值

CacheSim-5 实验数据分析

读写通信量(单位Byte)

CacheSim-5 实验数据分析

这个读写通信量的计算是 cache_r_count*cache_line_size ,只有在miss的时候,才会发生读写通信,其中读写的次数尽管随着miss率的下降而减少,但是miss率下降得越来越少,而cache_line_size在上图中却一直是两倍增长,因此造成了随着cache_line_size增加,反而读写通信量在上涨的趋势。

为什么写的通信量比读的大很多?

读的计次仅在miss之后,找到替换块,并 将数据从内存加载到cache 中时发生,而写比读多的地方在于,miss之后,找替换块的时候, 如果替换块是脏数据,也要将其写入回内存

3. 替换策略的影响

miss率比较:

cache大小(KB) FIFO LRU RAND
2 4.142467 3.415276 4.298765
4 2.490871 2.025081 2.684983
8 1.844156 1.588185 1.955853
16 1.535827 1.396207 1.609710
32 1.365762 1.289746 1.409393
64 1.270354 1.230019 1.284898

CacheSim-5 实验数据分析 查阅到的一个实验报告说

在 Cache 容量较小的情况下,随机(RANDOM)策略相对较好,而随着 Cache 容量的增加,最近最少使用(LRU)和先进先出(FIFO)策略的效果较好。所以一般的计算机较多的采用 LRU 替换策略。

然而在我们的cachesim里,并没有出现这样的情况,使用别的测试数据时,出现过一两个点rand比FIFO低的情况,但应该跟rand的数有关,总体上,miss率LRU<FIFO<RAND

4. Cache大小的影响

不变条件: cache_line_size 32bytes,LRU,mapping_ways 8

CacheSim-5 实验数据分析

cache越大,能加载的数据越多,能在cache中找到数据的可能性越大。

CacheSim-5 实验数据分析

5. 实验总结

cache的miss率可以通过增大cache_line_size、增加组相联路数、使用较优的替换策略、增大cache大小来降低,读写通信量也是如此,除了增大cache_line_size造成的通信量增加以外。

实际数据还跟测试的序列有关。本文采用的是 gcc.trace

原文  http://www.findspace.name/easycoding/1732
正文到此结束
Loading...