转载

用树莓派驱动德飞莱16x16点阵屏显示汉字

这周尝试用树莓派驱动了 LY-LED16x16B V2.1 点阵屏。之所以选用这一款是因为它是 16 X 16 点阵(实际上是 4 块 8 X 8 LED 拼起来的,只不过已经集成好了)。LY-LED16x16B V2.1 本身是用于单片机的,官方提供了 51 单片机和 Arduino 下的测试程序。不过,我们有强大的树莓派,既然单片机能驱动,树莓派应该也不是问题。

用树莓派驱动德飞莱16x16点阵屏显示汉字

德飞莱 LY-LED16x16B V2.1 led 点阵屏用在单片机开发板

用树莓派驱动德飞莱16x16点阵屏显示汉字

德飞莱 LY-LED16x16B V2.1 led 点阵屏连接树莓派

用树莓派驱动德飞莱16x16点阵屏显示汉字

点亮效果(文字旁边的虚影不是因为显示问题,而是因为手机拍照时文字是移动的)

那么,树莓派驱动这样一块集成 16 X 16 LED 点阵屏具体该怎么做呢?

点阵屏显示的原理

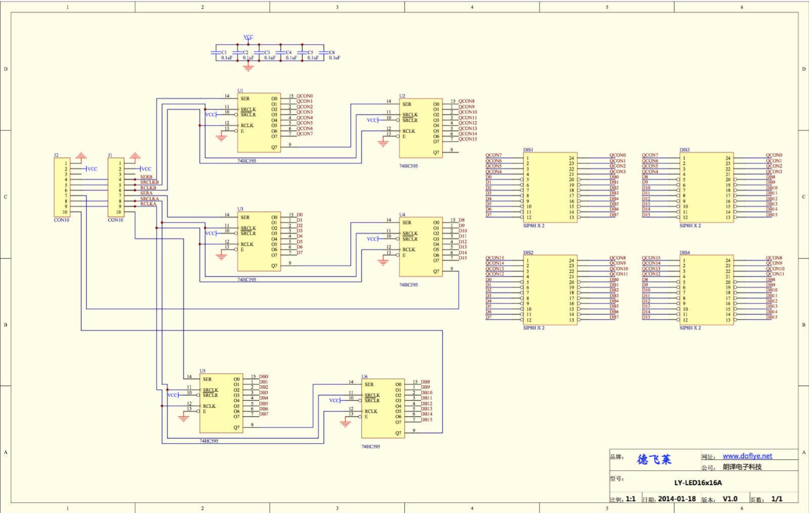
用树莓派驱动德飞莱16x16点阵屏显示汉字

上面这张图是 LY-LED16x16B 的电路原理图,很久没接触数字电路的小伙伴看了是不是觉得头晕?其实一看到这张图,我也觉得晕,不过没有关系……

我们先来搞清楚点阵屏显示的基本原理:

简单 8x8 LED 点阵屏

基础的 8x8 点阵屏其实是这货——

用树莓派驱动德飞莱16x16点阵屏显示汉字

它的原理比较简单:

用树莓派驱动德飞莱16x16点阵屏显示汉字

上面这张图应该容易理解,它其实就是发光二极管排列成矩阵,利用二极管的单向导通特性,分别用 8 行、8 列一共 16 个引脚来控制。平时 R1 ~ R8 为低电平,C1 ~ C8 为高电平,此时二极管不导通。当要点亮第 i 行,第 j 列时,让 Ri 输出高电平,Cj 输出低电平即可。这样用 16 个引脚就可以来控制,显示的时候,每次只能控制一行,否则就会点亮我们不希望点亮的点。比如要想点亮 R2C2、R3C3 两个点,就要将 R2、R3 置为高电平,C2、C3 置为低电平,但如果同时操作的话,R2C3 和 R3C2 这两个点也会被点亮,所以只能先将 R2 置为高电平,C2 置为低电平,点亮 R2C2,然后将 R2、C2 恢复,再将 R3 置为高电平,C3 置为低电平。实际上这种方式也就是所谓的逐行扫描。

从 8x8 到 16x16

我们看到驱动普通的 8x8 点阵屏就要 16 个引脚,而 8x8 点阵屏对于显示汉字来说是远远不够的,那么为了显示汉字,我们就要将 4 个 8x8 点阵屏连接起来组成一个 16 x 16 点阵屏,但是这样的话,可想而知需要的引脚数量就更多了,用树莓派驱动如此多数量引脚的设备显然不现实。

然而,我们并不需要直接连接 4 个点阵屏,我们可以使用带有集成电路的 16x16 点阵屏,比如上面那一款。

LY-LED16x16B V2.1

我们看一下 LY-LED16x16B 与普通点阵屏的区别。

用树莓派驱动德飞莱16x16点阵屏显示汉字

可以看到 LY-LED16x16B 由四块 8x8 点阵屏和一些控制器组成。它一共有 22 个引脚,但只有右侧 11 个引脚是输入引脚,左侧的 11 个 是输出引脚,用于多片级联。11 个输入引脚中除去最下方两个引脚是 VCC 和 GND 外,一共有 9 个控制引脚,从上到下分别是:R1、D、C、B、A、LATCH、SCK、G1、EN/OE。

这些引脚又分为几类:

  • R1/G1,点亮 LED 灯的输入引脚。有的屏是红绿双色的,R1 是点亮红色,G1 是点亮绿色,因为我们是单色屏,所以 G1 引脚是不用的。注意这个 LED 点阵屏是共阳的,所以要点亮的话,应当输入低电平。

  • D/C/B/A,行选信号,这是四位行选信号,表示点亮哪一行,例如要点亮第三行,需要向 B 引脚输入高电平,其他三个引脚输入低电平(行号从0开始,第一行是0000,第二行是0001,所以第三行是0010)。

  • LATCH/SCK,SCK 是时钟信号,LATCH 是锁存器。注意到前面 R1/G1 输入只有一位,行选可以选行,那么我们怎么确定要点亮当前行的哪一列呢?这就需要用时钟和锁存器了。实际上如果学过数字电路的同学会比较容易理解。在这里我们用到触发器串行输入的概念,利用时钟脉冲信号触发寄存器存储当前值,一共 16 位寄存器能够存储 16 个值(最近的 16 个脉冲时,R1/G1 的逻辑值),当输入完成后,通过 LATCH 锁存器将寄存器的值保存,然后点亮 LED 灯输出。

  • EN/OE 使能端,输出高电平时将关闭屏幕,这是因为实际显示时,逐行扫描的频率很高,锁存器输出和切换行几乎同时进行,因此切换时要将屏幕关掉,不然可能会将上一行的信号部分带到下一行,让字产生虚影(正常显示点旁边会有微弱点亮的LED)。

所以其实要显示内容的程序逻辑并不复杂,伪代码如下:

while(1){
    for(var i = 0; i < 16; i++){//行选
        LATCH = 0; //打开锁存,接收输入信号
        for(var j = 0; j < 16; j++){
            R1 = 当前位输出
            //给一个脉冲,记录到寄存器
            SCK = 0;
            SCK = 1;         
        }
        //一行写完了准备写入当前行
        OE = 1; //通过使能端关闭屏幕,避免虚影
        ROW = i;    //通过四位行选信号选择当前行
        LATCH = 1; //锁存并输出
        OE = 0; //打开使能,将数据显示在屏幕上
    }
}

可以看到,使用了 LATCH/SCK 之后操作并不复杂,却大大减少了需要的引脚数量,这就是集成 LED16x16 的作用。接下来该连线了。

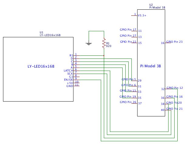
设计电路

电路原理图如下:

用树莓派驱动德飞莱16x16点阵屏显示汉字

由于 LY-LED16x16B 需要 5V 供电,虽然也可以用树莓派供电,但为了以后扩展,最好还是接外部电源,因此 +5V 和 GND 不接树莓派。

  • R1 接 P36
  • LATCH/SCK 分别接 P38、P40
  • OE 使能端接 P32
  • 行选信号接 P29、P31、P33、P35

这样,理论上电路就可以工作了,但是有一个地方需要注意,由于输入端 R1 在树莓派不输出的时候悬空,SCK 频率又很高,容易产生噪点,影响显示效果,因此,最好在 R1 端加一个下拉电阻来稳定输入(阻值不能太大也不能太小,在 1k 左右即可),避免噪点产生:

用树莓派驱动德飞莱16x16点阵屏显示汉字

至此,电路设计就完成了。

设计程序

现在要开始设计驱动程序了。根据我们前面分析的原理,我们需要逐行输出。在这里我们可以使用一个16位二进制数来表示一行,也可以使用一个数组来表示。为了 JS 方便操作,我们不妨直接用数组来表示:

var pixels = [
    [0,0,1,0,1,0......,0], //第 1 行
    [0,1,1,0,1,1......,1], //第 2 行
    ......
    [1,0,1,0,0,1......,0]    //第 16 行
]

这样的话我们就需要将汉字转换为点阵数组来输出,这就涉及到另一个话题:

点阵字库

在上个世纪的 90 年代,16x16 和 32x32 点阵字库还在 PC 的操作系统和办公软件中使用。而现在,在 PC 上已经看不见点阵字库,基本上点阵字体都被更漂亮的矢量字库取代了。

一开始,我的思路是尝试将系统的宋体 SimSun.ttf 中文字的轮廓提取出来,然后转成点阵。这么做是可以的,只要通过 fonteditor-core 将文字的 glyf(轮廓)提出来,然后根据矢量转成点阵即可。但是这么做发现在 32x32 下效果还可以,压缩到16x16之后,文字严重失真。分析原因可能是现在的矢量字体并不为低分辨率设计,也可能是我用的压缩算法有问题,不管怎么样,这么做比较难实现。

既然这样的话,那只能换一种思路,直接 下载 16x16 点阵字库 。由于这个库是 1998 年的,所以它的编码是 GB2312,一部分 utf-8 中有的符号这个字库里面没有。由于是 GB2312 编码,因此我们还得做 UTF-8 到 GB2312 的转码。幸运地是, iconv-lite 可以帮助我们做到。

要提取字库中的文字,也很简单,直接将字符的 unicode 通过 iconv-lite 转成 gbk 编码,然后查找对应的区位即可以定位文件中的位置,详细的转换方式可以参考 这篇文章 。查找到文字在文件中的位置后,将其后的 32 个字节输出并转成一个 16x16 的二维数组即可。用 Node.js 实现的代码如下:

const fs = require("fs");
const iconv = require("iconv-lite");
const fontBuffer = fs.readFileSync(__dirname + "/HZK16");

function readText(text){
  var ret = [];
  var gbkBytes = iconv.encode(text, "gbk");

  for(var i = 0; i < gbkBytes.length / 2; i++){
    var qh = gbkBytes[2 * i] - 0xa0;
    var wh = gbkBytes[2 * i + 1] - 0xa0;

    var offset = (94 * (qh - 1) + (wh - 1)) * 32;
    var buff = fontBuffer.slice(offset, offset+32);
    var font = [];

    for(var j = 0; j < 16; j++){
      var row = ("00000000" + buff[2 * j].toString(2)).slice(-8)
        + ("00000000" + buff[2 * j + 1].toString(2)).slice(-8);
      row = row.split("").map(c=>0|c);
      font.push(row);
    }
    ret.push(font);
  }

  return ret;
}

module.exports = {readText};

最终将文字显示到点阵屏

接下来,将文字显示到点阵屏就简单了,方式就如前面的伪代码那样。

const Gpio = require("rpio2").Gpio;
var latch = new Gpio(38);//锁存器 
var clk = new Gpio(40); //时钟信号
var red = new Gpio(36, true); //点阵输出信号
var oe = new Gpio(32); //使能信号
var rows = Gpio.group([29,31,33,35]);

rows.open(Gpio.OUTPUT, Gpio.LOW); 
rows.value = 0; //选行
latch.open(Gpio.OUTPUT, Gpio.HIGH); //锁存输出
clk.open(Gpio.OUTPUT, Gpio.LOW);
red.open(Gpio.OUTPUT, Gpio.HIGH);
oe.open(Gpio.OUTPUT, Gpio.HIGH);
rows.value = 0;

const readText = require("./lib/font_matrix.js").readText;
var pixels = readText("你好,世界!");
var startTime = Date.now();

while(1){
  var t = Math.floor((Date.now() - startTime) / 1000);

  data = pixels[t % pixels.length];  //1 秒钟换一个字,循环播放

  for(var j = 0; j < 16; j++){    
    latch.value = 0;
    for(var i = 0; i < 16; i++){
      red.value = data[j][15 - i]; //注意输入信号从右到左,所以左右要颠倒一下
      clk.value = 0;
      clk.value = 1;
    }
    oe.value = 1;
    rows.value = j;
    latch.value = 1;
    oe.value = 0;
  }
}

这里面有一个地方要注意,那就是因为设备用的是锁存器,所以输入最早的信号出现在右侧(可以将锁存器想象为一个接收信号的堆栈,当堆栈装满了之后输出,所以最先收到的信号在最后,因此输入的时候要颠倒一下: red.value = data[j][15 - i] )。

让文字运动起来

上面的代码,我们是让点阵屏一秒钟换一个字,循环播放“你好,世界!”。注意到生活中的广告屏(比如公交车上的)都是能让文字移动滚动的,这样更生动一些。那么我们可不可以让文字也滚动循环播放呢?答案当然是可以的。事实上我们很容易能实现这样的动画,实现后的显示效果可以看这里。

具体怎么实现,留给各位小伙伴思考。想到或想不到的,都可以看我的 实现代码 。

总结

通过实战设计电路和编写代码驱动 LED 点阵屏,我们也重新复习或了解了数字电路中的时序和锁频输入输出(LATCH/SCK)的重要概念。利用树莓派和 Node.js 可以很方便地设计硬件和软件来实现有趣的功能。这个小小的点阵屏板,也可以用来做很多事情。有同事就希望可以将它放在车后面,然后用手机控制它输出的文本内容,这个实际上是可以做到的,尤其是通过 WoT(Web of Things),我们可以将各种设备连接到一起。

有任何问题,欢迎留言讨论~

原文  https://www.h5jun.com/post/pi-led16x16.html
正文到此结束
Loading...