转载

MultiDex工作原理分析和优化

动态加载技术(插件化)系列已经坑了有一段时间了,不过UP主我并没有放弃治疗哈,相信在不就的未来就可以看到“系统Api Hook模式”和插件化框架Frontia的更新了。今天要讲的是动态加载技术的亲戚 —— MultiDex。他们的核心原理之一都是dex文件的加载。

MultiDex是Google为了解决“65535方法数超标”以及“INSTALL_FAILED_DEXOPT”问题而开发的一个Support库,具体如何使用MultiDex现在市面已经有一大堆教程(可以参考给 App 启用 MultiDex 功能),这里不再赘述。这篇日志主要是配合源码分析MultiDex的工作原理,以及提供一些MultiDex优化的方案。

Dex的工作机制

等等,这个章节讲的不是MultiDex吗,怎么变成Dex了?没错哈,没有Dex,哪来的MultiDex。在Android中,对Dex文件操作对应的类叫做DexFile。在CLASSLOADER 的工作机制中,我们说到:

对于 Java 程序来说,编写程序就是编写类,运行程序也就是运行类(编译得到的class文件),其中起到关键作用的就是类加载器 ClassLoader。

Android程序的每一个Class都是由ClassLoader#loadClass方法加载进内存的,更准确来说,一个ClassLoader实例会有一个或者多个DexFile实例,调用了ClassLoader#loadClass之后,ClassLoader会通过类名,在自己的DexFile数组里面查找有没有那个DexFile对象里面存在这个类,如果都没有就抛ClassNotFound异常。ClassLoader通过调用DexFile的一个叫defineClass的Native方法去加载指定的类,这点与JVM略有不同,后者是直接调用ClassLoader#defineCLass方法,反正最后实际加载类的方法都叫defineClass就没错了。

创建DexFile对象

首先来看看造DexFile对象的构方法。

public final class DexFile { 
    private int mCookie; 
    private final String mFileName; 
    ... 
 
    public DexFile(File file) throws IOException { 
        this(file.getPath()); 
    } 
    
    public DexFile(String fileName) throws IOException { 
        mCookie = openDexFile(fileName, null, 0); 
        mFileName = fileName; 
        guard.open("close"); 
    } 
    
    private DexFile(String sourceName, String outputName, int flags) throws IOException { 
        mCookie = openDexFile(sourceName, outputName, flags); 
        mFileName = sourceName; 
        guard.open("close"); 
    } 
 
    static public DexFile loadDex(String sourcePathName, String outputPathName, 
        int flags) throws IOException { 
        return new DexFile(sourcePathName, outputPathName, flags); 
    } 
   
    public Class loadClass(String name, ClassLoader loader) { 
        String slashName = name.replace('.', '/'); 
        return loadClassBinaryName(slashName, loader); 
    } 
   
    public Class loadClassBinaryName(String name, ClassLoader loader) { 
        return defineClass(name, loader, mCookie); 
    } 
    private native static Class defineClass(String name, ClassLoader loader, int cookie); 
 
    native private static int openDexFile(String sourceName, String outputName, 
        int flags) throws IOException; 
 
    native private static int openDexFile(byte[] fileContents) 
    ... 
}

通过以前分析过的源码,我们知道ClassLoader主要是通过DexFile.loadDex这个静态方法来创建它需要的DexFile实例的,这里创建DexFile的时候,保存了Dex文件的文件路径mFileName,同时调用了openDexFile的Native方法打开Dex文件并返回了一个mCookie的整型变量(我不知道这个干啥用的,我猜它是一个C++用的资源句柄,用于Native层访问具体的Dex文件)。在Native层的openDexFile方法里,主要做了检查当前创建来的Dex文件是否是有效的Dex文件,还是是一个带有Dex文件的压缩包,还是一个无效的Dex文件。

加载Dex文件里的类

加载类的时候,ClassLoader又是通过DexFile#loadClass这个方法来完成的,这个方法里调用了defineClass这个Native方法,看来DexFile才是加载Class的具体API,加载Dex文件和加载具体Class都是通过Native方法完成,ClassLoader有点名不副实啊。

MultiDex的工作机制 当一个Dex文件太肥的时候(方法数目太多、文件太大),在打包Apk文件的时候就会出问题,就算打包的时候不出问题,在Android 5.0以下设备上安装或运行Apk也会出问题(具体原因可以参考给 App 启用 MultiDex 功能)。既然一个Dex文件不行的话,那就把这个硕大的Dex文件拆分成若干个小的Dex文件,刚好一个ClassLoader可以有多个DexFile,这就是MultiDex的基本设计思路。

工作流程

MultiDex的工作流程具体分为两个部分,一个部分是打包构建Apk的时候,将Dex文件拆分成若干个小的Dex文件,这个Android Studio已经帮我们做了(设置 “multiDexEnabled true”),另一部分就是在启动Apk的时候,同时加载多个Dex文件(具体是加载Dex文件优化后的Odex文件,不过文件名还是.dex),这一部分工作从Android 5.0开始系统已经帮我们做了,但是在Android 5.0以前还是需要通过MultiDex Support库来支持(MultiDex.install(Context))。

所以我们需要关心的是第二部分,这个过程的简单示意流程图如下。

MultiDex工作原理分析和优化

(图中红色部分为耗时比较大的地方) 源码分析 现在官方已经部署的MultiDex Support版本是com.android.support:multidex:1.0.1,但是现在仓库的master分支已经有了许多新的提交(其中最明显的区别是加入了FileLock来控制多进程同步问题),所以这里分析的源码都是最新的master分支上的。

MultiDex Support的入口是MultiDex.install(Context),先从这里入手吧。(这次我把具体的分析都写在代码的注释了,这样看是不是更简洁明了些?)

public static void install(Context context) { 
        Log.i(TAG, "install"); 
         
        // 1. 判读是否需要执行MultiDex。 
        if (IS_VM_MULTIDEX_CAPABLE) { 
            Log.i(TAG, "VM has multidex support, MultiDex support library is disabled."); 
            return; 
        } 
        if (Build.VERSION.SDK_INT < MIN_SDK_VERSION) { 
            throw new RuntimeException("Multi dex installation failed. SDK " + Build.VERSION.SDK_INT 
                    + " is unsupported. Min SDK version is " + MIN_SDK_VERSION + "."); 
        } 
        try { 
            ApplicationInfo applicationInfo = getApplicationInfo(context); 
            if (applicationInfo == null) { 
                // Looks like running on a test Context, so just return without patching. 
                return; 
            } 
             
            // 2. 如果这个方法已经调用过一次,就不能再调用了。 
            synchronized (installedApk) { 
                String apkPath = applicationInfo.sourceDir; 
                if (installedApk.contains(apkPath)) { 
                    return; 
                } 
                installedApk.add(apkPath); 
                 
                // 3. 如果当前Android版本已经自身支持了MultiDex,依然可以执行MultiDex操作, 
                // 但是会有警告。 
                if (Build.VERSION.SDK_INT > MAX_SUPPORTED_SDK_VERSION) { 
                    Log.w(TAG, "MultiDex is not guaranteed to work in SDK version " 
                            + Build.VERSION.SDK_INT + ": SDK version higher than " 
                            + MAX_SUPPORTED_SDK_VERSION + " should be backed by " 
                            + "runtime with built-in multidex capabilty but it's not the " 
                            + "case here: java.vm.version=/"" 
                            + System.getProperty("java.vm.version") + "/""); 
                } 
         
                // 4. 获取当前的ClassLoader实例,后面要做的工作,就是把其他dex文件加载后, 
                // 把其DexFile对象添加到这个ClassLoader实例里就完事了。 
                ClassLoader loader; 
                try { 
                    loader = context.getClassLoader(); 
                } catch (RuntimeException e) { 
                    Log.w(TAG, "Failure while trying to obtain Context class loader. " + 
                            "Must be running in test mode. Skip patching.", e); 
                    return; 
                } 
                if (loader == null) { 
                    Log.e(TAG, 
                            "Context class loader is null. Must be running in test mode. " 
                            + "Skip patching."); 
                    return; 
                } 
                try { 
                  // 5. 清除旧的dex文件,注意这里不是清除上次加载的dex文件缓存。 
                  // 获取dex缓存目录是,会优先获取/data/data/<package>/code-cache作为缓存目录。 
                  // 如果获取失败,则使用/data/data/<package>/files/code-cache目录。 
                  // 这里清除的是第二个目录。 
                  clearOldDexDir(context); 
                } catch (Throwable t) { 
                  Log.w(TAG, "Something went wrong when trying to clear old MultiDex extraction, " 
                      + "continuing without cleaning.", t); 
                } 
                 
                // 6. 获取缓存目录(/data/data/<package>/code-cache)。 
                File dexDir = getDexDir(context, applicationInfo); 
                 
                // 7. 加载缓存文件(如果有)。 
                List<File> files = MultiDexExtractor.load(context, applicationInfo, dexDir, false); 
                 
                // 8. 检查缓存的dex是否安全 
                if (checkValidZipFiles(files)) { 
                    // 9. 安装缓存的dex 
                    installSecondaryDexes(loader, dexDir, files); 
                } else { 
                    // 9. 从apk压缩包里面提取dex文件 
                    Log.w(TAG, "Files were not valid zip files.  Forcing a reload."); 
                    files = MultiDexExtractor.load(context, applicationInfo, dexDir, true); 
                    if (checkValidZipFiles(files)) { 
                        // 10. 安装提取的dex 
                        installSecondaryDexes(loader, dexDir, files); 
                    } else { 
                        throw new RuntimeException("Zip files were not valid."); 
                    } 
                } 
            } 
        } catch (Exception e) { 
            Log.e(TAG, "Multidex installation failure", e); 
            throw new RuntimeException("Multi dex installation failed (" + e.getMessage() + ")."); 
        } 
        Log.i(TAG, "install done"); 
    }

具体代码的分析已经在上面代码的注释里给出了,从这里我们也可以看出,整个MultiDex.install(Context)的过程中,关键的步骤就是MultiDexExtractor#load方法和MultiDex#installSecondaryDexes方法。

(这部分是题外话)其中有个MultiDex#clearOldDexDir(Context)方法,这个方法的作用是删除/data/data/<package>/files/code-cache,一开始我以为这个方法是删除上一次执行MultiDex后的缓存文件,不过这明显不对,不可能每次MultiDex都重新解压dex文件一边,这样每次启动会很耗时,只有第一次冷启动的时候才需要解压dex文件。后来我又想是不是以前旧版的MultiDex曾经把缓存文件放在这个目录里,现在新版本只是清除以前旧版的遗留文件?但是我找遍了整个MultiDex Repo的提交也没有见过类似的旧版本代码。后面我仔细看MultiDex#getDexDir这个方法才发现,原来MultiDex在获取dex缓存目录是,会优先获取/data/data/<package>/code-cache作为缓存目录,如果获取失败,则使用/data/data/<package>/files/code-cache目录,而后者的缓存文件会在每次App重新启动的时候被清除。感觉MultiDex获取缓存目录的逻辑不是很严谨,而获取缓存目录失败也是MultiDex工作工程中少数有重试机制的地方,看来MultiDex真的是一个临时的兼容方案,Google也许并不打算认真处理这些历史的黑锅。

接下来再看看MultiDexExtractor#load这个方法。

static List<File> load(Context context, ApplicationInfo applicationInfo, File dexDir, 
            boolean forceReload) throws IOException { 
        Log.i(TAG, "MultiDexExtractor.load(" + applicationInfo.sourceDir + ", " + forceReload + ")"); 
        final File sourceApk = new File(applicationInfo.sourceDir); 
         
        // 1. 获取当前Apk文件的crc值。 
        long currentCrc = getZipCrc(sourceApk); 
        // Validity check and extraction must be done only while the lock file has been taken. 
        File lockFile = new File(dexDir, LOCK_FILENAME); 
        RandomAccessFile lockRaf = new RandomAccessFile(lockFile, "rw"); 
        FileChannel lockChannel = null; 
        FileLock cacheLock = null; 
        List<File> files; 
        IOException releaseLockException = null; 
        try { 
            lockChannel = lockRaf.getChannel(); 
            Log.i(TAG, "Blocking on lock " + lockFile.getPath()); 
             
            // 2. 加上文件锁,防止多进程冲突。 
            cacheLock = lockChannel.lock(); 
            Log.i(TAG, lockFile.getPath() + " locked"); 
             
            // 3. 先判断是否强制重新解压,这里第一次会优先使用已解压过的dex文件,如果加载失败就强制重新解压。 
            // 此外,通过crc和文件修改时间,判断如果Apk文件已经被修改(覆盖安装),就会跳过缓存重新解压dex文件。 
            if (!forceReload && !isModified(context, sourceApk, currentCrc)) { 
                try { 
                 
                    // 4. 加载缓存的dex文件 
                    files = loadExistingExtractions(context, sourceApk, dexDir); 
                } catch (IOException ioe) { 
                    Log.w(TAG, "Failed to reload existing extracted secondary dex files," 
                            + " falling back to fresh extraction", ioe); 
                     
                    // 5. 加载失败的话重新解压,并保存解压出来的dex文件的信息。 
                    files = performExtractions(sourceApk, dexDir); 
                    putStoredApkInfo(context, 
                            getTimeStamp(sourceApk), currentCrc, files.size() + 1); 
                } 
            } else { 
                // 4. 重新解压,并保存解压出来的dex文件的信息。 
                Log.i(TAG, "Detected that extraction must be performed."); 
                files = performExtractions(sourceApk, dexDir); 
                putStoredApkInfo(context, getTimeStamp(sourceApk), currentCrc, files.size() + 1); 
            } 
        } finally { 
            if (cacheLock != null) { 
                try { 
                    cacheLock.release(); 
                } catch (IOException e) { 
                    Log.e(TAG, "Failed to release lock on " + lockFile.getPath()); 
                    // Exception while releasing the lock is bad, we want to report it, but not at 
                    // the price of overriding any already pending exception. 
                    releaseLockException = e; 
                } 
            } 
            if (lockChannel != null) { 
                closeQuietly(lockChannel); 
            } 
            closeQuietly(lockRaf); 
        } 
        if (releaseLockException != null) { 
            throw releaseLockException; 
        } 
        Log.i(TAG, "load found " + files.size() + " secondary dex files"); 
        return files; 
    }

这个过程主要是获取可以安装的dex文件列表,可以是上次解压出来的缓存文件,也可以是重新从Apk包里面提取出来的。需要注意的时,如果是重新解压,这里会有明显的耗时,而且解压出来的dex文件,会被压缩成.zip压缩包,压缩的过程也会有明显的耗时(这里压缩dex文件可能是问了节省空间)。

如果dex文件是重新解压出来的,则会保存dex文件的信息,包括解压的apk文件的crc值、修改时间以及dex文件的数目,以便下一次启动直接使用已经解压过的dex缓存文件,而不是每一次都重新解压。

需要特别提到的是,里面的FileLock是最新的master分支里面新加进去的功能,现在最新的1.0.1版本里面是没有的。

无论是通过使用缓存的dex文件,还是重新从apk中解压dex文件,获取dex文件列表后,下一步就是安装(或者说加载)这些dex文件了。最后的工作在MultiDex#installSecondaryDexes这个方法里面。

private static void installSecondaryDexes(ClassLoader loader, File dexDir, List<File> files) 
            throws IllegalArgumentException, IllegalAccessException, NoSuchFieldException, 
            InvocationTargetException, NoSuchMethodException, IOException { 
        if (!files.isEmpty()) { 
            if (Build.VERSION.SDK_INT >= 19) { 
                V19.install(loader, files, dexDir); 
            } else if (Build.VERSION.SDK_INT >= 14) { 
                V14.install(loader, files, dexDir); 
            } else { 
                V4.install(loader, files); 
            } 
        } 
    }

因为在不同的SDK版本上,ClassLoader(更准确来说是DexClassLoader)加载dex文件的方式有所不同,所以这里做了V4/V14/V19的兼容(Magic Code)。

Build.VERSION.SDK_INT < 14

/** 
     * Installer for platform versions 4 to 13. 
     */ 
    private static final class V4 { 
        private static void install(ClassLoader loader, List<File> additionalClassPathEntries) 
                        throws IllegalArgumentException, IllegalAccessException, 
                        NoSuchFieldException, IOException { 
             
            int extraSize = additionalClassPathEntries.size(); 
            Field pathField = findField(loader, "path"); 
            StringBuilder path = new StringBuilder((String) pathField.get(loader)); 
            String[] extraPaths = new String[extraSize]; 
            File[] extraFiles = new File[extraSize]; 
            ZipFile[] extraZips = new ZipFile[extraSize]; 
            DexFile[] extraDexs = new DexFile[extraSize]; 
            for (ListIterator<File> iterator = additionalClassPathEntries.listIterator(); 
                    iterator.hasNext();) { 
                File additionalEntry = iterator.next(); 
                String entryPath = additionalEntry.getAbsolutePath(); 
                path.append(':').append(entryPath); 
                int index = iterator.previousIndex(); 
                extraPaths[index] = entryPath; 
                extraFiles[index] = additionalEntry; 
                extraZips[index] = new ZipFile(additionalEntry); 
                extraDexs[index] = DexFile.loadDex(entryPath, entryPath + ".dex", 0); 
            } 
             
            // 这个版本是最简单的。 
            // 只需要创建DexFile对象后,使用反射的方法分别扩展ClassLoader实例的以下字段即可。 
            pathField.set(loader, path.toString()); 
            expandFieldArray(loader, "mPaths", extraPaths); 
            expandFieldArray(loader, "mFiles", extraFiles); 
            expandFieldArray(loader, "mZips", extraZips); 
            expandFieldArray(loader, "mDexs", extraDexs); 
        } 
    }

14 <= Build.VERSION.SDK_INT < 19

/** 
     * Installer for platform versions 14, 15, 16, 17 and 18. 
     */ 
    private static final class V14 { 
        private static void install(ClassLoader loader, List<File> additionalClassPathEntries, 
                File optimizedDirectory) 
                        throws IllegalArgumentException, IllegalAccessException, 
                        NoSuchFieldException, InvocationTargetException, NoSuchMethodException { 
             
            // 扩展ClassLoader实例的"pathList"字段。 
            Field pathListField = findField(loader, "pathList"); 
            Object dexPathList = pathListField.get(loader); 
            expandFieldArray(dexPathList, "dexElements", makeDexElements(dexPathList, 
                    new ArrayList<File>(additionalClassPathEntries), optimizedDirectory)); 
        } 
       
        private static Object[] makeDexElements( 
                Object dexPathList, ArrayList<File> files, File optimizedDirectory) 
                        throws IllegalAccessException, InvocationTargetException, 
                        NoSuchMethodException { 
            Method makeDexElements = 
                    findMethod(dexPathList, "makeDexElements", ArrayList.class, File.class); 
            return (Object[]) makeDexElements.invoke(dexPathList, files, optimizedDirectory); 
        } 
    }

从API14开始,DexClassLoader会使用一个DexpDexPathList类来封装DexFile数组。

final class DexPathList { 
    private static final String DEX_SUFFIX = ".dex"; 
    private static final String JAR_SUFFIX = ".jar"; 
    private static final String ZIP_SUFFIX = ".zip"; 
    private static final String APK_SUFFIX = ".apk"; 
   
    private static Element[] makeDexElements(ArrayList<File> files, 
            File optimizedDirectory) { 
        ArrayList<Element> elements = new ArrayList<Element>(); 
        for (File file : files) { 
            ZipFile zip = null; 
            DexFile dex = null; 
            String name = file.getName(); 
            if (name.endsWith(DEX_SUFFIX)) { 
                // Raw dex file (not inside a zip/jar). 
                try { 
                    dex = loadDexFile(file, optimizedDirectory); 
                } catch (IOException ex) { 
                    System.logE("Unable to load dex file: " + file, ex); 
                } 
            } else if (name.endsWith(APK_SUFFIX) || name.endsWith(JAR_SUFFIX) 
                    || name.endsWith(ZIP_SUFFIX)) { 
                try { 
                    zip = new ZipFile(file); 
                } catch (IOException ex) { 
                    System.logE("Unable to open zip file: " + file, ex); 
                } 
                try { 
                    dex = loadDexFile(file, optimizedDirectory); 
                } catch (IOException ignored) { 
      
                } 
            } else { 
                System.logW("Unknown file type for: " + file); 
            } 
            if ((zip != null) || (dex != null)) { 
                elements.add(new Element(file, zip, dex)); 
            } 
        } 
        return elements.toArray(new Element[elements.size()]); 
    } 
    
    private static DexFile loadDexFile(File file, File optimizedDirectory) 
            throws IOException { 
        if (optimizedDirectory == null) { 
            return new DexFile(file); 
        } else { 
            String optimizedPath = optimizedPathFor(file, optimizedDirectory); 
            return DexFile.loadDex(file.getPath(), optimizedPath, 0); 
        } 
    } 
}

通过调用DexPathList#makeDexElements方法,可以加载我们上面解压得到的dex文件,从代码也可以看出,DexPathList#makeDexElements其实也是通过调用DexFile#loadDex来加载dex文件并创建DexFile对象的。V14中,通过反射调用DexPathList#makeDexElements方法加载我们需要的dex文件,在把加载得到的数组扩展到ClassLoader实例的"pathList"字段,从而完成dex文件的安装

从DexPathList的代码中我们也可以看出,ClassLoader是支持直接加载.dex/.zip/.jar/.apk的dex文件包的(我记得以前在哪篇日志中好像提到过类似的问题…)。

19 <= Build.VERSION.SDK_INT

/** 
    * Installer for platform versions 19. 
    */ 
   private static final class V19 { 
       private static void install(ClassLoader loader, List<File> additionalClassPathEntries, 
               File optimizedDirectory) 
                       throws IllegalArgumentException, IllegalAccessException, 
                       NoSuchFieldException, InvocationTargetException, NoSuchMethodException { 
          
           Field pathListField = findField(loader, "pathList"); 
           Object dexPathList = pathListField.get(loader); 
           ArrayList<IOException> suppressedExceptions = new ArrayList<IOException>(); 
           expandFieldArray(dexPathList, "dexElements", makeDexElements(dexPathList, 
                   new ArrayList<File>(additionalClassPathEntries), optimizedDirectory, 
                   suppressedExceptions)); 
                    
           if (suppressedExceptions.size() > 0) { 
               for (IOException e : suppressedExceptions) { 
                   Log.w(TAG, "Exception in makeDexElement", e); 
               } 
               Field suppressedExceptionsField = 
                       findField(dexPathList, "dexElementsSuppressedExceptions"); 
               IOException[] dexElementsSuppressedExceptions = 
                       (IOException[]) suppressedExceptionsField.get(dexPathList); 
               if (dexElementsSuppressedExceptions == null) { 
                   dexElementsSuppressedExceptions = 
                           suppressedExceptions.toArray( 
                                   new IOException[suppressedExceptions.size()]); 
               } else { 
                   IOException[] combined = 
                           new IOException[suppressedExceptions.size() + 
                                           dexElementsSuppressedExceptions.length]; 
                   suppressedExceptions.toArray(combined); 
                   System.arraycopy(dexElementsSuppressedExceptions, 0, combined, 
                           suppressedExceptions.size(), dexElementsSuppressedExceptions.length); 
                   dexElementsSuppressedExceptions = combined; 
               } 
               suppressedExceptionsField.set(dexPathList, dexElementsSuppressedExceptions); 
           } 
       } 
    
       private static Object[] makeDexElements( 
               Object dexPathList, ArrayList<File> files, File optimizedDirectory, 
               ArrayList<IOException> suppressedExceptions) 
                       throws IllegalAccessException, InvocationTargetException, 
                       NoSuchMethodException { 
           Method makeDexElements = 
                   findMethod(dexPathList, "makeDexElements", ArrayList.class, File.class, 
                           ArrayList.class); 
           return (Object[]) makeDexElements.invoke(dexPathList, files, optimizedDirectory, 
                   suppressedExceptions); 
       } 
   }

V19与V14差别不大,只不过DexPathList#makeDexElements方法多了一个ArrayList<IOException>参数,如果在执行DexPathList#makeDexElements方法的过程中出现异常,后面使用反射的方式把这些异常记录进DexPathList的dexElementsSuppressedExceptions字段里面。

无论是V4/V14还是V19,在创建DexFile对象的时候,都需要通过DexFile的Native方法openDexFile来打开dex文件,其具体细节暂不讨论(涉及到dex的文件结构,很烦,有兴趣请阅读dalvik_system_DexFile.cpp),这个过程的主要目的是给当前的dex文件做Optimize优化处理并生成相同文件名的odex文件,App实际加载类的时候,都是通过odex文件进行的。因为每个设备对odex格式的要求都不一样,所以这个优化的操作只能放在安装Apk的时候处理,主dex的优化我们已经在安装apk的时候搞定了,其余的dex就是在MultiDex#installSecondaryDexes里面优化的,而后者也是MultiDex过程中,另外一个耗时比较多的操作。(在MultiDex中,提取出来的dex文件被压缩成.zip文件,又优化后的odex文件则被保存为.dex文件。)

到这里,MultiDex的工作流程就结束了。怎么样,是不是觉得和以前谈到动态加载技术(插件化)的时候说的很像?没错,谁叫它们的核心都是dex文件呢。Java老师第一节课就说“类就是编程”,搞定类你就能搞定整个世界啊!

优化方案

MultiDex有个比较蛋疼的问题,就是会产生明显的卡顿现象,通过上面的分析,我们知道具体的卡顿产生在解压dex文件以及优化dex两个步骤。不过好在,在Application#attachBaseContext(Context)中,UI线程的阻塞是不会引发ANR的,只不过这段长时间的卡顿(白屏)还是会影响用户体验。

目前,优化方案能想到的有两种。

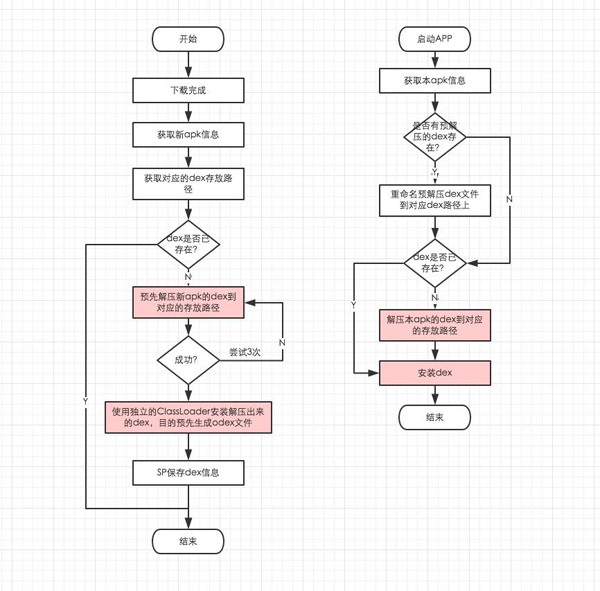
PreMultiDex方案

大致思路是,在安装一个新的apk的时候,先在Worker线程里做好MultiDex的解压和Optimize工作,安装apk并启动后,直接使用之前Optimize产生的odex文件,这样就可以避免第一次启动时候的Optimize工作。

MultiDex工作原理分析和优化

安装dex的时候,核心是创建DexFile对象并使用其Native方法对dex文件进行opt处理,同时生产一个与dex文件(.zip)同名的已经opt过的dex文件(.dex)。如果安装dex的时候,这个opt过的dex文件已经存在,则跳过这个过程,这会节省许多耗时。所以优化的思路就是,下载Apk完成的时候,预先解压dex文件,并预先触发安装dex文件以生产opt过的dex文件。这样覆盖安装Apk并启动的时候,如果MultiDex能命中解压好的dex和odex文件,则能避开耗时最大的两个操作。

不过这个方案的缺点也是明显的,第一次安装的apk没有作用,而且事先需要使用内置的apk更新功能把新版本的apk文件下载下来后,才能做PreMultiDex工作。

异步MultiDex方案

这种方案也是目前比较流行的Dex手动分包方案,启动App的时候,先显示一个简单的Splash闪屏界面,然后启动Worker线程执行MultiDex#install(Context)工作,就可以避免UI线程阻塞。不过要确保启动以及启动MultiDex#install(Context)所需要的类都在主dex里面(手动分包),而且需要处理好进程同步问题。

原文  http://www.uml.org.cn/mobiledev/201612205.asp
正文到此结束
Loading...