转载

Android语音录制与播放

近来在做IM方面的内容,做完了文字聊天,现在需要做文件,图片,语音方面的交流。Tigase本身支持文件之间的互传,我试过效果,其实还不错,但是必须双方在线的情况才能传输,这就没什么卵用了。我想,这种方式也并不适合生产环境下的情况。我准备搭建一个资源服务器,或者使用第三方的资源服务器。通过上传资源对象,上传成功后,发送带有标记的消息到服务器,服务器发送消息给对方,对象通过加载网络资源的方式来实现。因为在Android或者IOS下,有写的不错的第三方网络资源的开源库。减少很多开发者的任务。好了,开始实现Android下的语音录制与播放,后期考虑是否加入视频录制与播放。

语音录制

首先,最好的资料还是google developers document。没有之一,我见过写的最好的文档。 MediaRecorder ,实现记录语言与视频的功能。可以查看下面的模型图。

Android语音录制与播放

一般情况下,像下面这样去记录一个语音流:

//初始化
MediaRecorder recorder = new MediaRecorder();
//设置语音资源
recorder.setAudioSource(MediaRecorder.AudioSource.MIC);
//设置输出格式
recorder.setOutputFormat(MediaRecorder.OutputFormat.THREE_GPP);
//设置编码
recorder.setAudioEncoder(MediaRecorder.AudioEncoder.AMR_NB);
//设置输出文件地址
recorder.setOutputFile(PATH_NAME);
//准备
recorder.prepare();

recorder.start();   // Recording is now started
...
recorder.stop();
recorder.reset();   // You can reuse the object by going back to setAudioSource() step
recorder.release(); // Now the object cannot be reused

可以通过注册 setOnInfoListener(OnInfoListener)setOnErrorListener(OnErrorListener 来监听运行时的信息。下面来波实例。如下:

package tech.jiangtao.support.ui.view;

import android.media.MediaRecorder;
import java.io.File;
import java.io.IOException;
import tech.jiangtao.support.kit.util.FileUtil;

/**
 * Class: AudioManager </br>
 * Description: 语音记录实现 </br>
 * Creator: kevin </br>
 * Email: [email protected] </br>
 * Date: 24/12/2016 3:30 PM</br>
 * Update: 24/12/2016 3:30 PM </br>
 **/

public classAudioManager{

  private MediaRecorder mMediaRecorder;
  private String mSaveFileDictionary;
  private String mCurrentFilePath;
  private static AudioManager mInstance;
  private AudioStateListener mAudioStateListener;
  private boolean isPrepared;

  publicvoidsetmAudioStateListener(AudioStateListener mAudioStateListener){
    this.mAudioStateListener = mAudioStateListener;
  }

  privateAudioManager(){}

  publicstaticAudioManagergetInstance(){
    if (mInstance==null){
      synchronized (AudioManager.class){
        if (mInstance==null){
          mInstance = new AudioManager();
        }
      }
    }
    return mInstance;
  }

  publicvoidprepareAudio(){
    isPrepared = false;
    mSaveFileDictionary = FileUtil.createAudioDic();
    if (mMediaRecorder==null) {
      mMediaRecorder = new MediaRecorder();
    }
    mCurrentFilePath = FileUtil.generatedAudioFile();
    mMediaRecorder.setOutputFile(FileUtil.generatedAudioFile());
    //设置音频源为麦克风
    mMediaRecorder.setAudioSource(MediaRecorder.AudioSource.MIC);
    //设置音频格式
    mMediaRecorder.setOutputFormat(MediaRecorder.OutputFormat.MPEG_4);
    //设置音频编码
    mMediaRecorder.setAudioEncoder(MediaRecorder.AudioEncoder.AAC);
    try {
      mMediaRecorder.prepare();
      mMediaRecorder.start();
      isPrepared = true;
      if (mAudioStateListener!=null) {
        mAudioStateListener.wellPrepared();
      }
    } catch (IOException e) {
      e.printStackTrace();
    }
  }

  publicintgetVoiceLevel(intmaxLevel){
    if (isPrepared&&mMediaRecorder!=null){
      return maxLevel*mMediaRecorder.getMaxAmplitude()/32768+1;
    }
    return 1;
  }

  publicvoidrelease(){
    mMediaRecorder.stop();
    mMediaRecorder.release();
    mMediaRecorder = null;
  }

  publicvoidcancel(){
    release();
    if (mCurrentFilePath!=null){
      File file = new File(mCurrentFilePath);
      file.delete();
    }
  }

  public interfaceAudioStateListener{
    voidwellPrepared();
  }

  publicStringgetmCurrentFilePath(){
    return mCurrentFilePath;
  }
}

语音播放

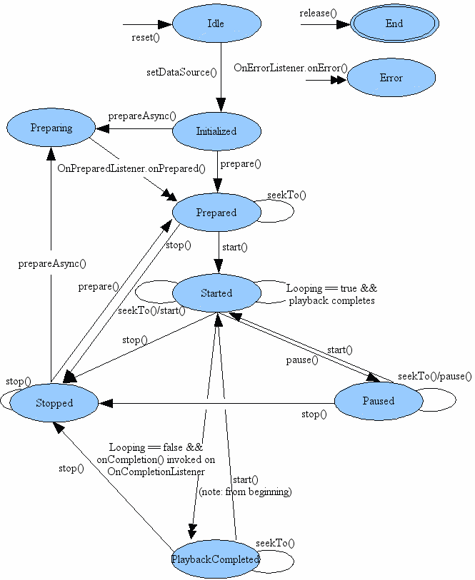
MediaPlayer被用来控制和播放语音和视频文件与流。官方 MediaPlayer 。有关视频相关的API,可以查看 VideoView 。原型图如下:

Android语音录制与播放

音视频的播放控制以状态机的方式进行管理。上面的原型图表示了MediaPlayer的生命周期以及MediaPlayer驱动模型所支持的操作。图中,有两种类型的弧。具有单个箭头头的弧表示同步方法调用,而具有双箭头头的弧表示异步方法调用。

来看一个简单的播放语音的例子:

package tech.jiangtao.support.ui.view;

import android.content.Context;
import android.media.*;
import android.media.AudioManager;
import android.net.Uri;
import java.io.File;
import java.io.FileInputStream;
import java.io.IOException;

/**
 * Class: MediaManager </br>
 * Description: 语音播放功能 </br>
 * Creator: kevin </br>
 * Email: [email protected] </br>
 * Date: 24/12/2016 5:42 PM</br>
 * Update: 24/12/2016 5:42 PM </br>
 **/

public classMediaManager{

  private static MediaPlayer mMediaPlayer;
  private static boolean isPause;

  publicstaticvoidplaySound(String filePath,
      MediaPlayer.OnCompletionListener onCompletionListener) {
    if (mMediaPlayer == null) {
      mMediaPlayer = new MediaPlayer();
    } else {
      mMediaPlayer.reset();
    }
    mMediaPlayer.setAudioStreamType(AudioManager.STREAM_MUSIC);
    mMediaPlayer.setOnCompletionListener(onCompletionListener);
    try {
      File file = new File(filePath);
      if (!file.exists()) {
        file.createNewFile();
      }
      FileInputStream is = new FileInputStream(file);
      mMediaPlayer.setDataSource(is.getFD());
      mMediaPlayer.prepare();
      mMediaPlayer.setOnPreparedListener(mp -> mMediaPlayer.start());
    } catch (IOException e) {
      e.printStackTrace();
    }
  }

  publicstaticvoidpause(){
    if (mMediaPlayer != null && mMediaPlayer.isPlaying()) {
      mMediaPlayer.pause();
      isPause = true;
    }
  }

  publicstaticvoidresume(){
    if (mMediaPlayer != null && isPause) {
      mMediaPlayer.start();
      isPause = false;
    }
  }

  publicstaticvoidrelease(){
    if (mMediaPlayer != null) {
      mMediaPlayer.release();
      mMediaPlayer = null;
    }
  }
}

文章只是对语音的录制与播放做了一个简单的记录。以备以后查看。具体的每一个环节的意义,调用方式等等。查看官方文档。

原文  https://blog.jiangtao.tech/2016/12/24/Android%E8%AF%AD%E9%9F%B3%E5%BD%95%E5%88%B6%E4%B8%8E%E6%92%AD%E6%94%BE/
正文到此结束
Loading...