转载

Spring MVC初探

Spring MVC 是基于Model2架构的。关于Model1和Model2架构,可以查看 资料 。在 Spring MVC 中, Action 叫做 ControllerController 接受参数 requestresponse 。经过处理后返回 ModelAndViewSpring MVC 是围绕 DispatcherServlet 设计的。 DispatcherServlet 负责将不同的分发到不同的处理器上。 Spring MVC 还包括处理器映射,视图解析,本地化,主题解析,文件上传等功能。

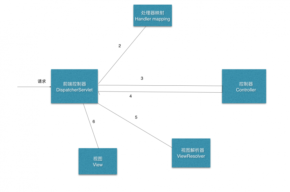
来看一下 Spring MVC 的工作流程图。

Spring MVC初探

首先 DispatcherServlet 本身其实就是一个 Servlet ,只是对 Servlet 的生命周期进行了改造。来看一看 Spring MVC 的整个处理流程:

  • 首先, Spring MVC 接收到一个 http 请求。
  • DispatcherServlet 拿到请求,并在处理器映射中进行查找。
  • 查找成功后,发送给控制器。
  • 控制器得到结果后,返回 ModelAndView 给前端控制器。
  • 前端控制器获取到视图模型,发送给视图解析器。
  • 最后拿到视图,返回给客户端。

处理器映射

当请求到达 DispatcherServlet 时, DispatcherServlet 可以将请求传递到处理器执行链,根据一系列的拦截,最后找到一条合适的处理器。最常用的处理器映射有两个。包括:

  • BeannNameUrlHandlerMapping
  • SimpleUrlHandlerMapping

案例

创建项目,导入 Spring MVC 所需要的包,然后再加入tomcat部署环境.

编写Controller

package com.spring3.controller;

import org.springframework.stereotype.Controller;
import org.springframework.ui.ModelMap;
import org.springframework.web.bind.annotation.RequestMapping;
import org.springframework.web.bind.annotation.RequestMethod;

@Controller
@RequestMapping("/welcome")
public classHelloController{

	@RequestMapping(method=RequestMethod.GET)
	publicStringprintWelcome(ModelMap modelMap){
		modelMap.addAttribute("message", "hello world!");
		return "hello";
	}
}

编写 hello.jsp

<%@ page language="java" contentType="text/html; charset=UTF-8"
    pageEncoding="UTF-8"%>
<!DOCTYPE html PUBLIC "-//W3C//DTD HTML 4.01 Transitional//EN" "http://www.w3.org/TR/html4/loose.dtd">
<html>
<head>
<meta http-equiv="Content-Type" content="text/html; charset=UTF-8">
<title>Hello</title>
</head>
<body>
<h1>Spring 3 MVC: ${message}</h1>
</body>
</html>

编写 mvc-dispatcher-servlet

<?xml version="1.0" encoding="UTF-8"?>
<beansxmlns="http://www.springframework.org/schema/beans"
       xmlns:xsi="http://www.w3.org/2001/XMLSchema-instance"
       xmlns:p="http://www.springframework.org/schema/p"
       xmlns:aop="http://www.springframework.org/schema/aop"
       xmlns:context="http://www.springframework.org/schema/context"
       xsi:schemaLocation="http://www.springframework.org/schema/beans
       					   http://www.springframework.org/schema/beans/spring-beans.xsd
       					   http://www.springframework.org/schema/context
       					   http://www.springframework.org/schema/context/spring-context-3.0.xsd">

		<context:component-scanbase-package="com.spring3.controller"/>
		<beanclass="org.springframework.web.servlet.view.InternalResourceViewResolver">
			<propertyname="prefix">
				<value>/WEB-INF/jsp/</value>
			</property>
			<propertyname="suffix">
				<value>.jsp</value>
			</property>
		</bean>
</beans>

编写 web.xml

<?xml version="1.0" encoding="UTF-8"?>
<web-appxmlns:xsi="http://www.w3.org/2001/XMLSchema-instance"
		 xmlns="http://xmlns.jcp.org/xml/ns/javaee" 
		 xsi:schemaLocation="http://xmlns.jcp.org/xml/ns/javaee http://xmlns.jcp.org/xml/ns/javaee/web-app_3_1.xsd" 
		 id="WebApp_ID" version="3.1">
  <display-name>SpringMVCDemo</display-name>
  
  <servlet>
    <servlet-name>mvc-dispatcher</servlet-name>
    <servlet-class>org.springframework.web.servlet.DispatcherServlet</servlet-class>
    <load-on-startup>1</load-on-startup>
  </servlet>
  
  <servlet-mapping>
  	<servlet-name>mvc-dispatcher</servlet-name>
  	<url-pattern>/</url-pattern>
  </servlet-mapping>
  
  <context-param>
  	<param-name>contextConfigLocation</param-name>
  	<param-value>/WEB-INF/mvc-dispatcher-servlet.xml</param-value>
  </context-param>
  
  <listener>
  	<listener-class>org.springframework.web.context.ContextLoaderListener</listener-class>
  </listener>
</web-app>
原文  http://blog.jiangtao.tech/2017/01/16/Spring-MVC初探/
正文到此结束
Loading...