转载

Spring技术内幕学习:Spring的启动过程

Spring对于程序员说来说都不陌生;作为一个强大的开源技术,帮助我们能够更好的进行项目的开发与维护。

直接进入主题吧。Spring的启动过程实际上就是Ioc容器初始化以及载入Bean的过程;本文主要是学习记录下前半部分(Ioc容器的初始化),新手上路,如有错误,请指正!

1.从配置文件说起

<listener>  
     <listener-class>org.springframework.web.context.ContextLoaderListener
     </listener-class>  
</listener> 
<context-param>  
    <param-name>contextConfigLocation</param-name>  
    <param-value>classpath:applicationContext.xml</param-value>  
</context-param>

在一般的WEB项目中,项目的启动一般是从web.xml文件的载入开始的。如果我们的项目中使用了Spring,那么你肯定会在你的web.xml文件中看到上面的配置。Spring正是通过ContextLoaderListener监听器来进行容器初始化的。下面通过代码进行分析。

2.Spring容器加载的三步走

step1:创建一个WebApplicationContext

step2:配置并且刷新Bean

step3:将容器初始化到servlet上下文中

3.WebApplicationContext的创建过程

public class ContextLoaderListener extends ContextLoader implements ServletContextListener

从ContextLoaderListener的定义可以看出,该监听器继承了ContextLoader,并且重写了ServletContextListener中的contextInitialized和contextDestroyed方法。

在contextInitialized中,通过调用父类(ContextLoader)的initWebApplicationContext方法进行容器创建:

@Override
public void contextInitialized(ServletContextEvent event) {
    initWebApplicationContext(event.getServletContext());
}

下面来看initWebApplicationContext的代码:

public WebApplicationContext initWebApplicationContext(ServletContext servletContext) {
    //1:判断当前容器是否存在,如果存在则报容器已经存在的异常信息
    if (servletContext.getAttribute(WebApplicationContext.ROOT_WEB_APPLICATION_CONTEXT_ATTRIBUTE) != null) {
      throw new IllegalStateException(
          "Cannot initialize context because there is already a root application context present - " +
          "check whether you have multiple ContextLoader* definitions in your web.xml!");
    }
    Log logger = LogFactory.getLog(ContextLoader.class);
    //下面这个日志就是我们经常在启动Spring项目时看到的日志信息: 
    //Initializing Spring root WebApplicationContext
    //Root WebApplicationContext: initialization started
    servletContext.log("Initializing Spring root WebApplicationContext");
    if (logger.isInfoEnabled()) {
      logger.info("Root WebApplicationContext: initialization started");
    }
    long startTime = System.currentTimeMillis();

    try {
      // Store context in local instance variable, to guarantee that
      // it is available on ServletContext shutdown.
      //如果当前容器为null,则创建一个容器,并将servletContext上下文作为参数传递进去,
      if (this.context == null) {
        this.context = createWebApplicationContext(servletContext);
      }
       //判断当前容器是否为可配置的,只有是Configurable的容器,才能进行后续的配置
      if (this.context instanceof ConfigurableWebApplicationContext) {
        ConfigurableWebApplicationContext cwac = (ConfigurableWebApplicationContext) this.context;
        if (!cwac.isActive()) {
          // The context has not yet been refreshed -> provide services such as
          // setting the parent context, setting the application context id, etc
          if (cwac.getParent() == null) {
            // The context instance was injected without an explicit parent ->
            // determine parent for root web application context, if any.
            ApplicationContext parent = loadParentContext(servletContext);
            cwac.setParent(parent);
          }
           //三步走中的第二步:配置并且刷新当前容器
          configureAndRefreshWebApplicationContext(cwac, servletContext);
        }
      }
       //将配置并且刷新过的容器存入servlet上下文中,并以WebApplicationContext的类名作为key值

      servletContext.setAttribute(WebApplicationContext.ROOT_WEB_APPLICATION_CONTEXT_ATTRIBUTE, this.context);

      ClassLoader ccl = Thread.currentThread().getContextClassLoader();
      if (ccl == ContextLoader.class.getClassLoader()) {
        currentContext = this.context;
      }
      else if (ccl != null) {
        currentContextPerThread.put(ccl, this.context);
      }

      if (logger.isDebugEnabled()) {
        logger.debug("Published root WebApplicationContext as ServletContext attribute with name [" +
            WebApplicationContext.ROOT_WEB_APPLICATION_CONTEXT_ATTRIBUTE + "]");
      }
      if (logger.isInfoEnabled()) {
        long elapsedTime = System.currentTimeMillis() - startTime;
        logger.info("Root WebApplicationContext: initialization completed in " + elapsedTime + " ms");
      }
       //返回创建好的容器
      return this.context;
    }
    catch (RuntimeException ex) {
      logger.error("Context initialization failed", ex);
      servletContext.setAttribute(WebApplicationContext.ROOT_WEB_APPLICATION_CONTEXT_ATTRIBUTE, ex);
      throw ex;
    }
    catch (Error err) {
      logger.error("Context initialization failed", err);
      servletContext.setAttribute(WebApplicationContext.ROOT_WEB_APPLICATION_CONTEXT_ATTRIBUTE, err);
      throw err;
    }
  }

下面我们在看下是如何创建WebApplicationContext的

protected WebApplicationContext createWebApplicationContext(ServletContext sc) {
    //首先来确定context是由什么类定义的,并且判断当前容器是否为可配置的
    Class<?> contextClass = determineContextClass(sc);
    if (!ConfigurableWebApplicationContext.class.isAssignableFrom(contextClass)) {
      throw new ApplicationContextException("Custom context class [" + contextClass.getName() +
          "] is not of type [" + ConfigurableWebApplicationContext.class.getName() + "]");
    }
    //创建可配置的上下文容器
    return (ConfigurableWebApplicationContext) BeanUtils.instantiateClass(contextClass);
  }

determineContextClass方法:

protected Class<?> determineContextClass(ServletContext servletContext) {
    //首先从web.xml中查看用户是否自己定义了context
    String contextClassName = servletContext.getInitParameter(CONTEXT_CLASS_PARAM);
    //如果有,则通过反射创建实例
    if (contextClassName != null) {
      try {
        return ClassUtils.forName(contextClassName, ClassUtils.getDefaultClassLoader());
      }
      catch (ClassNotFoundException ex) {
        throw new ApplicationContextException(
            "Failed to load custom context class [" + contextClassName + "]", ex);
      }
    }
    /*如果没有,则去defaultStrategies里面取【defaultStrategies是Propertites类的/对象,在ContextLoader中的静态代码块中初始化的;具体可看下下面的图像】;默认容器是XmlWebApplicationContext*/
  else {
   contextClassName = defaultStrategies.getProperty(WebApplicationContext.class.getName());
      try {
        return ClassUtils.forName(contextClassName, ContextLoader.class.getClassLoader());
      }
      catch (ClassNotFoundException ex) {
        throw new ApplicationContextException(
            "Failed to load default context class [" + contextClassName + "]", ex);
      }
    }
  }

总的来说就是:Spring的web工程首先回去检查用户是否自己定义了context,如果有就采用;如果没有就使用Spring默认的。

defaultStrategies初始化:

Spring技术内幕学习:Spring的启动过程

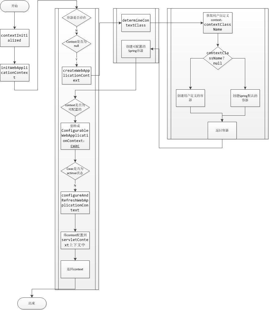
至此,容器创建完成。下面是整个过程的一个流程图(有疏漏,回头补一个时序图):

Spring技术内幕学习:Spring的启动过程
原文  https://juejin.im/post/59a286866fb9a0249d616fbb
正文到此结束
Loading...