转载

Spring-Cloud-Gateway 源码解析 —— 路由(2.1)之 RouteLocator 一览

本文主要基于 Spring-Cloud-Gateway 2.0.x M4

  • 1. 概述
  • 2. Route
  • 3. RouteLocator
  • 4. CompositeRouteLocator
  • 5. CachingRouteLocator
  • 666. 彩蛋

Spring-Cloud-Gateway 源码解析 —— 路由(2.1)之 RouteLocator 一览

������关注 微信公众号:【芋道源码】 有福利:

  1. RocketMQ / MyCAT / Sharding-JDBC 所有 源码分析文章列表
  2. RocketMQ / MyCAT / Sharding-JDBC 中文注释源码 GitHub 地址
  3. 您对于源码的疑问每条留言 将得到 认真 回复。 甚至不知道如何读源码也可以请教噢
  4. 新的 源码解析文章 实时 收到通知。 每周更新一篇左右
  5. 认真的 源码交流微信群。

1. 概述

本文主要对 路由定位器 RouteLocator 做整体的认识

在 《Spring-Cloud-Gateway 源码解析 —— 路由(1.1)之 RouteDefinitionLocator 一览》 中,我们对 RouteLocator 对了简单的介绍 :

  • Spring-Cloud-Gateway 源码解析 —— 路由(2.1)之 RouteLocator 一览
  • RouteLocator 可以直接 自定义 路由( org.springframework.cloud.gateway.route.Route ) ,也可以通过 RouteDefinitionRouteLocator 获取 RouteDefinition ,并转换成 Route 。
  • RoutePredicateHandlerMapping 使用 RouteLocator 获得 Route 信息。

推荐 Spring Cloud 书籍:

  • 请支持正版。下载盗版, 等于主动编写低级 BUG
  • 程序猿DD —— 《Spring Cloud微服务实战》
  • 周立 —— 《Spring Cloud与Docker微服务架构实战》
  • 两书齐买,京东包邮。

2. Route

org.springframework.cloud.gateway.route.Route ,路由。代码如下 :

public class Route implements Ordered{

 /**
* 路由编号
*/
 private final String id;
 /**
* 路由向的 URI
*/
 private final URI uri;
 /**
* 顺序
*/
 private final int order;
 /**
* 谓语数组
*/
 private final Predicate<ServerWebExchange> predicate;
 /**
* 过滤器数组
*/
 private final List<GatewayFilter> gatewayFilters;
}
  • id 属性,ID 编号, 唯一
  • predicates 属性,谓语数组。 请求 通过 predicates 判断是否 匹配
  • filters 属性,过滤器数组。
  • uri 属性,路由向的 URI 。
  • order 属性,顺序。当请求匹配到多个路由时,使用顺序 的。
  • Spring-Cloud-Gateway 源码解析 —— 路由(2.1)之 RouteLocator 一览

Route 内置 Builder 类,点击 链接 查看。

Route 提供 routeDefinition RouteDefinition 创建对象,代码如下 :

public static Builder builder(RouteDefinition routeDefinition){
 return new Builder()
 .id(routeDefinition.getId())
 .uri(routeDefinition.getUri())
 .order(routeDefinition.getOrder());
}
  • predicate / gatewayFilters 属性,需要调用 Builder 相关方法进行设置。

3. RouteLocator

org.springframework.cloud.gateway.route.RouteLocator ,路由定位器 接口 ,定义获得路由数组的方法。代码如下 :

public interface RouteLocator{

 Flux<Route> getRoutes();

}
  • 对 Reactor Flux 暂时不熟悉的同学,可以阅读完本文 Google 进行学习。随着 Spring 5 对响应式编程的推广,厉害如你一定要去掌握。

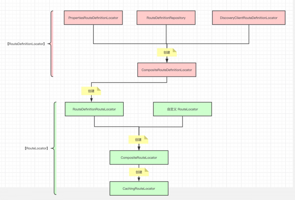
在上文中,我们也看到了 RouteLocator 的多个实现类,类图如下 :

Spring-Cloud-Gateway 源码解析 —— 路由(2.1)之 RouteLocator 一览

  • 本文只解析 CompositeRouteLocator / CachingRouteLocator 的源码实现。其他的实现类会在后面文章详细解析。
  • 自定义的 RouteLocator ,通过 内部类 实现,类图暂时不好体现。

4. CompositeRouteLocator

org.springframework.cloud.gateway.route.CompositeRouteLocator ,组合 多种 RouteLocator 的实现类,为 RoutePredicateHandlerMapping 提供 统一 入口访问路由。代码如下 :

public class CompositeRouteLocator implements RouteLocator{

 private final Flux<RouteLocator> delegates;

 public CompositeRouteLocator(Flux<RouteLocator> delegates){
 this.delegates = delegates;
 }

 @Override
 public Flux<Route> getRoutes(){
 return this.delegates.flatMap(RouteLocator::getRoutes);
 }
}
  • #getRoutes() 方法,提供 统一 方法,将组合的 delegates 的路由 全部 返回。

5. CachingRouteLocator

org.springframework.cloud.gateway.route.CachingRouteLocator缓存 路由的 RouteLocator 实现类。RoutePredicateHandlerMapping 调用 CachingRouteLocator 的 RouteLocator#getRoutes() 方法,获取路由。

CachingRouteLocator 代码如下 :

public class CachingRouteLocator implements RouteLocator{

 private final RouteLocator delegate;
 /**
* 路由缓存
*/
 private final AtomicReference<List<Route>> cachedRoutes = new AtomicReference<>();

 public CachingRouteLocator(RouteLocator delegate){
 this.delegate = delegate;
 this.cachedRoutes.compareAndSet(null, collectRoutes());
 }

 @Override
 public Flux<Route> getRoutes(){
 return Flux.fromIterable(this.cachedRoutes.get());
 }

 /**
* Sets the new routes
* @return old routes
*/
 public Flux<Route> refresh(){
 return Flux.fromIterable(this.cachedRoutes.getAndUpdate(
 routes -> CachingRouteLocator.this.collectRoutes()));
 }

 private List<Route> collectRoutes(){
 List<Route> routes = this.delegate.getRoutes().collectList().block();
 // 排序
 AnnotationAwareOrderComparator.sort(routes);
 return routes;
 }

 @EventListener(RefreshRoutesEvent.class)
 /* for testing */ void handleRefresh(){
 refresh();
 }
}
  • cachedRoutes 属性,路由 缓存
  • CachingRouteLocator 构造 方法,调用 #collectRoutes() 方法获得路由,并缓存到 cachedRoutes 属性。
  • #collectRoutes() 方法,从 delegate 获取路由数组。
  • #getRoutes() 方法,返回路由 缓存
  • #refresh() 方法,刷新 缓存 cachedRoutes 属性。
  • #handleRefresh() 方法,监听 org.springframework.context.ApplicationEvent.RefreshRoutesEvent 事件,刷新 缓存

GatewayWebfluxEndpoint 有 一个 HTTP API 调用了 ApplicationEventPublisher ,发布 RefreshRoutesEvent 事件。代码如下 :

@RestController
@RequestMapping("${management.context-path:/application}/gateway")
public class GatewayWebfluxEndpoint implements ApplicationEventPublisherAware{

 // ... 省略其他代码
 
 /**
* 应用事件发布器
*/
 private ApplicationEventPublisher publisher;
 
 @PostMapping("/refresh")
 public Mono<Void> refresh(){
 this.publisher.publishEvent(new RefreshRoutesEvent(this));
 return Mono.empty();
 }

}
  • POST "/refresh ,发布 RefreshRoutesEvent 事件。CachingRouteLocator 监听到该事件,刷新缓存。

666. 彩蛋

又是比较干爽( 水更 )的一篇文章。

Spring-Cloud-Gateway 源码解析 —— 路由(2.1)之 RouteLocator 一览

胖友,分享一波朋友圈可好!

原文  http://www.iocoder.cn/Spring-Cloud-Gateway/route-locator-intro/
正文到此结束
Loading...