转载

Spring Security(一)--Architecture Overview

一直以来我都想写一写Spring Security系列的文章,但是整个Spring Security体系强大却又繁杂。陆陆续续从最开始的guides接触它,到项目中看了一些源码,到最近这个月为了写一写这个系列的文章,阅读了好几遍文档,最终打算尝试一下,写一个较为完整的系列文章。

较为简单或者体量较小的技术,完全可以参考着demo直接上手,但系统的学习一门技术则不然。以我的认知,一般的文档大致有两种风格:Architecture First和Code First。前者致力于让读者先了解整体的架构,方便我们对自己的认知有一个宏观的把控,而后者以特定的demo配合讲解,可以让读者在解决问题的过程中顺便掌握一门技术。关注过我博客或者公众号的朋友会发现,我之前介绍技术的文章,大多数是Code First,提出一个需求,介绍一个思路,解决一个问题,分析一下源码,大多如此。而学习一个体系的技术,我推荐Architecture First,正如本文标题所言,这篇文章是我Spring Security系列的第一篇,主要是根据Spring Security文档选择性~~翻译~~整理而成的一个架构概览,配合自己的一些注释方便大家理解。写作本系列文章时,参考版本为Spring Security 4.2.3.RELEASE。

作者:老徐

原文地址:https://www.cnkirito.moe/2017/09/19/spring-security-1/

友情提示:欢迎关注公众号【芋道源码】。:smiling_imp:关注后,拉你进【源码圈】微信群和【老徐】搞基嗨皮。

友情提示:欢迎关注公众号【芋道源码】。:smiling_imp:关注后,拉你进【源码圈】微信群和【老徐】搞基嗨皮。

友情提示:欢迎关注公众号【芋道源码】。:smiling_imp:关注后,拉你进【源码圈】微信群和【老徐】搞基嗨皮。

1 核心组件

这一节主要介绍一些在Spring Security中常见且核心的Java类,它们之间的依赖,构建起了整个框架。想要理解整个架构,最起码得对这些类眼熟。

1.1 SecurityContextHolder

SecurityContextHolder 用于存储安全上下文(security context)的信息。当前操作的用户是谁,该用户是否已经被认证,他拥有哪些角色权限...这些都被保存在SecurityContextHolder中。 SecurityContextHolder 默认使用 ThreadLocal 策略来存储认证信息。看到 ThreadLocal 也就意味着,这是一种与线程绑定的策略。Spring Security在用户登录时自动绑定认证信息到当前线程,在用户退出时,自动清除当前线程的认证信息。但这一切的前提,是你在web场景下使用Spring Security,而如果是Swing界面,Spring也提供了支持, SecurityContextHolder 的策略则需要被替换,鉴于我的初衷是基于web来介绍Spring Security,所以这里以及后续,非web的相关的内容都一笔带过。

获取当前用户的信息

因为身份信息是与线程绑定的,所以可以在程序的任何地方使用静态方法获取用户信息。一个典型的获取当前登录用户的姓名的例子如下所示:

getAuthentication()返回了认证信息,再次getPrincipal()返回了身份信息,UserDetails便是Spring对身份信息封装的一个接口。Authentication和UserDetails的介绍在下面的小节具体讲解,本节重要的内容是介绍SecurityContextHolder这个容器。

1.2 Authentication

先看看这个接口的源码长什么样:

<1> Authentication是spring security包中的接口,直接继承自Principal类,而Principal是位于 java.security 包中的。可以见得,Authentication在spring security中是最高级别的身份/认证的抽象。

<2> 由这个顶级接口,我们可以得到用户拥有的权限信息列表,密码,用户细节信息,用户身份信息,认证信息。

还记得1.1节中,authentication.getPrincipal()返回了一个Object,我们将Principal强转成了Spring Security中最常用的UserDetails,这在Spring Security中非常常见,接口返回Object,使用instanceof判断类型,强转成对应的具体实现类。接口详细解读如下:

  • getAuthorities(),权限信息列表,默认是GrantedAuthority接口的一些实现类,通常是代表权限信息的一系列字符串。

  • getCredentials(),密码信息,用户输入的密码字符串,在认证过后通常会被移除,用于保障安全。

  • getDetails(),细节信息,web应用中的实现接口通常为 WebAuthenticationDetails,它记录了访问者的ip地址和sessionId的值。

  • getPrincipal(),敲黑板!!!最重要的身份信息,大部分情况下返回的是UserDetails接口的实现类,也是框架中的常用接口之一。UserDetails接口将会在下面的小节重点介绍。

Spring Security是如何完成身份认证的?

1 用户名和密码被过滤器获取到,封装成 Authentication ,通常情况下是 UsernamePasswordAuthenticationToken 这个实现类。

2 AuthenticationManager 身份管理器负责验证这个 Authentication

3 认证成功后, AuthenticationManager 身份管理器返回一个被填充满了信息的(包括上面提到的权限信息,身份信息,细节信息,但密码通常会被移除) Authentication 实例。

4 SecurityContextHolder 安全上下文容器将第3步填充了信息的 Authentication ,通过SecurityContextHolder.getContext().setAuthentication(…)方法,设置到其中。

这是一个抽象的认证流程,而整个过程中,如果不纠结于细节,其实只剩下一个 AuthenticationManager 是我们没有接触过的了,这个身份管理器我们在后面的小节介绍。将上述的流程转换成代码,便是如下的流程:

注意:上述这段代码只是为了让大家了解Spring Security的工作流程而写的,不是什么源码。在实际使用中,整个流程会变得更加的复杂,但是基本思想,和上述代码如出一辙。

1.3 AuthenticationManager

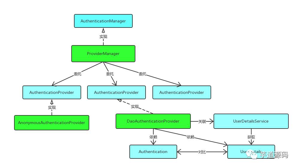
初次接触Spring Security的朋友相信会被 AuthenticationManagerProviderManagerAuthenticationProvider ...这么多相似的Spring认证类搞得晕头转向,但只要稍微梳理一下就可以理解清楚它们的联系和设计者的用意。AuthenticationManager(接口)是认证相关的核心接口,也是发起认证的出发点,因为在实际需求中,我们可能会允许用户使用用户名+密码登录,同时允许用户使用邮箱+密码,手机号码+密码登录,甚至,可能允许用户使用指纹登录(还有这样的操作?没想到吧),所以说AuthenticationManager一般不直接认证,AuthenticationManager接口的常用实现类 ProviderManager 内部会维护一个 List<AuthenticationProvider> 列表,存放多种认证方式,实际上这是委托者模式的应用(Delegate)。也就是说,核心的认证入口始终只有一个:AuthenticationManager,不同的认证方式:用户名+密码(UsernamePasswordAuthenticationToken),邮箱+密码,手机号码+密码登录则对应了三个AuthenticationProvider。这样一来四不四就好理解多了?熟悉shiro的朋友可以把AuthenticationProvider理解成Realm。在默认策略下,只需要通过一个AuthenticationProvider的认证,即可被认为是登录成功。

只保留了关键认证部分的ProviderManager源码:

ProviderManager 中的List ,会依照次序去认证,认证成功则立即返回,若认证失败则返回null,下一个AuthenticationProvider会继续尝试认证,如果所有认证器都无法认证成功,则 ProviderManager 会抛出一个ProviderNotFoundException异常。

到这里,如果不纠结于AuthenticationProvider的实现细节以及安全相关的过滤器,认证相关的核心类其实都已经介绍完毕了:身份信息的存放容器SecurityContextHolder,身份信息的抽象Authentication,身份认证器AuthenticationManager及其认证流程。姑且在这里做一个分隔线。下面来介绍下AuthenticationProvider接口的具体实现。

1.4 DaoAuthenticationProvider

AuthenticationProvider最最最常用的一个实现便是DaoAuthenticationProvider。顾名思义,Dao正是数据访问层的缩写,也暗示了这个身份认证器的实现思路。由于本文是一个Overview,姑且只给出其UML类图:

Spring Security(一)--Architecture Overview

按照我们最直观的思路,怎么去认证一个用户呢?用户前台提交了用户名和密码,而数据库中保存了用户名和密码,认证便是负责比对同一个用户名,提交的密码和保存的密码是否相同便是了。在Spring Security中。提交的用户名和密码,被封装成了UsernamePasswordAuthenticationToken,而根据用户名加载用户的任务则是交给了UserDetailsService,在DaoAuthenticationProvider中,对应的方法便是retrieveUser,虽然有两个参数,但是retrieveUser只有第一个参数起主要作用,返回一个UserDetails。还需要完成UsernamePasswordAuthenticationToken和UserDetails密码的比对,这便是交给additionalAuthenticationChecks方法完成的,如果这个void方法没有抛异常,则认为比对成功。比对密码的过程,用到了PasswordEncoder和SaltSource,密码加密和盐的概念相信不用我赘述了,它们为保障安全而设计,都是比较基础的概念。

如果你已经被这些概念搞得晕头转向了,不妨这么理解DaoAuthenticationProvider:它获取用户提交的用户名和密码,比对其正确性,如果正确,返回一个数据库中的用户信息(假设用户信息被保存在数据库中)。

1.5 UserDetails与UserDetailsService

上面不断提到了UserDetails这个接口,它代表了最详细的用户信息,这个接口涵盖了一些必要的用户信息字段,具体的实现类对它进行了扩展。

它和Authentication接口很类似,比如它们都拥有username,authorities,区分他们也是本文的重点内容之一。Authentication的getCredentials()与UserDetails中的getPassword()需要被区分对待,前者是用户提交的密码凭证,后者是用户正确的密码,认证器其实就是对这两者的比对。Authentication中的getAuthorities()实际是由UserDetails的getAuthorities()传递而形成的。还记得Authentication接口中的getUserDetails()方法吗?其中的UserDetails用户详细信息便是经过了AuthenticationProvider之后被填充的。

UserDetailsService和AuthenticationProvider两者的职责常常被人们搞混,关于他们的问题在文档的FAQ和issues中屡见不鲜。记住一点即可,敲黑板!!!UserDetailsService只负责从特定的地方(通常是数据库)加载用户信息,仅此而已,记住这一点,可以避免走很多弯路。UserDetailsService常见的实现类有JdbcDaoImpl,InMemoryUserDetailsManager,前者从数据库加载用户,后者从内存中加载用户,也可以自己实现UserDetailsService,通常这更加灵活。

1.6 架构概览图

为了更加形象的理解上述我介绍的这些核心类,附上一张按照我的理解,所画出Spring Security的一张非典型的UML图

Spring Security(一)--Architecture Overview

如果对Spring Security的这些概念感到理解不能,不用担心,因为这是Architecture First导致的必然结果,先过个眼熟。后续的文章会秉持Code First的理念,陆续详细地讲解这些实现类的使用场景,源码分析,以及最基本的:如何配置Spring Security,在后面的文章中可以不时翻看这篇文章,找到具体的类在整个架构中所处的位置,这也是本篇文章的定位。另外,一些Spring Security的过滤器还未囊括在架构概览中,如将表单信息包装成UsernamePasswordAuthenticationToken的过滤器,考虑到这些虽然也是架构的一部分,但是真正重写他们的可能性较小,所以打算放到后面的章节讲解。

原文  https://mp.weixin.qq.com/s?__biz=MzUzMTA2NTU2Ng==&mid=2247483860&idx=1&sn=a0d4de91cd9e97b6a0a752f75c172434&chksm=fa497e65cd3ef773b729f36a9adab379d492ae859e34a48ba86be687e487762d346ecce5f129#rd
正文到此结束
Loading...