转载

hashMap为啥初始化容量为2的次幂

第一篇:

HashMap可以说是Java中最常用的集合类框架之一,是Java语言中非常典型的数据结构,我们总会在不经意间用到它,很大程度上方便了我们日常开发。在很多Java的笔试题中也会被问到,最常见的,“HashMap和HashTable有什么区别?”,这也不是三言两语能说清楚的,这种笔试题就是考察你来笔试之前有没有复习功课,随便来个快餐式的复习就能给出简单的答案。

HashMap计划写两篇文章,一篇是HashMap工作原理,也就是本文,另一篇是多线程下的HashMap会引发的问题。这一年文章写的有点少,工作上很忙,自己业余时间也做点东西,就把博客的时间占用了,以前是力保一周一篇文章,有点给自己任务的意思,搞的自己很累,文章质量也不高,有时候写技术文章也是需要灵感的,为了举一个例子可能要绞尽脑汁,为了一段代码可能要验证好多次,现在想通了,有灵感再写,需要一定的积累,才能把自己了解的知识点总结归纳成文章。

言归正传,了解HashMap之前,我们需要知道Object类的两个方法hashCode和equals,我们先来看一下这两个方法的默认实现:

/** JNI,调用底层其它语言实现 */  
public native int hashCode();  
  
/** 默认同==,直接比较对象 */  
public boolean equals(Object obj) {  
    return (this == obj);  
}  

equals方法我们太熟悉了,我们经常用于字符串比较,String类中重写了equals方法,比较的是字符串值,看一下源码实现:

public boolean equals(Object anObject) {  
    if (this == anObject) {  
        return true;  
    }  
    if (anObject instanceof String) {  
        String anotherString = (String) anObject;  
        int n = value.length;  
        if (n == anotherString.value.length) {  
            char v1[] = value;  
            char v2[] = anotherString.value;  
            int i = 0;  
            // 逐个判断字符是否相等  
            while (n-- != 0) {  
                if (v1[i] != v2[i])  
                        return false;  
                i++;  
            }  
            return true;  
        }  
    }  
    return false;  
}  

重写equals要满足几个条件:

  • 自反性 :对于任何非空引用值 x,x.equals(x) 都应返回 true。 
  • 对称性 :对于任何非空引用值 x 和 y,当且仅当 y.equals(x) 返回 true 时,x.equals(y) 才应返回 true。 
  • 传递性 :对于任何非空引用值 x、y 和 z,如果 x.equals(y) 返回 true,并且 y.equals(z) 返回 true,那么 x.equals(z) 应返回 true。 
  • 一致性 :对于任何非空引用值 x 和 y,多次调用 x.equals(y) 始终返回 true 或始终返回 false,前提是对象上 equals 比较中所用的信息没有被修改。 
  • 对于任何非空引用值 x,x.equals(null) 都应返回 false。 

Object 类的 equals 方法实现对象上差别可能性最大的相等关系;即,对于任何非空引用值 x 和 y,当且仅当 x 和 y 引用同一个对象时,此方法才返回 true(x == y 具有值 true)。 当此方法被重写时,通常有必要重写 hashCode 方法,以维护 hashCode 方法的常规协定,该协定声明相等对象必须具有相等的哈希码。

下面来说说hashCode方法,这个方法我们平时通常是用不到的,它是为哈希家族的集合类框架(HashMap、HashSet、HashTable)提供服务,hashCode 的常规协定是:

  • 在 Java 应用程序执行期间,在同一对象上多次调用 hashCode 方法时,必须一致地返回相同的整数,前提是对象上 equals 比较中所用的信息没有被修改。从某一应用程序的一次执行到同一应用程序的另一次执行,该整数无需保持一致。 
  • 如果根据 equals(Object) 方法,两个对象是相等的,那么在两个对象中的每个对象上调用 hashCode 方法都必须生成相同的整数结果。 
  • 以下情况不 是必需的:如果根据 equals(java.lang.Object) 方法,两个对象不相等,那么在两个对象中的任一对象上调用 hashCode 方法必定会生成不同的整数结果。但是,程序员应该知道,为不相等的对象生成不同整数结果可以提高哈希表的性能。

当我们看到实现这两个方法有这么多要求时,立刻凌乱了,幸好有IDE来帮助我们,Eclipse中可以通过快捷键alt+shift+s调出快捷菜单,选择Generate hashCode() and equals(),根据业务需求,勾选需要生成的属性,确定之后,这两个方法就生成好了,我们通常需要在JavaBean对象中重写这两个方法。

好了,这两个方法介绍完之后,我们回到HashMap。HashMap是最常用的集合类框架之一,它实现了Map接口,所以存储的元素也是键值对映射的结构,并允许使用null值和null键,其内元素是无序的,如果要保证有序,可以使用LinkedHashMap。HashMap是线程不安全的,下篇文章会讨论。HashMap的类结构如下:

java.util

类 HashMap<K,V>

java.lang.Object
  java.util.AbstractMap<K,V>
      java.util.HashMap<K,V>
所有已实现的接口:
Serializable , Cloneable ,Map<K,V>
直接已知子类:
LinkedHashMap , PrinterStateReasons

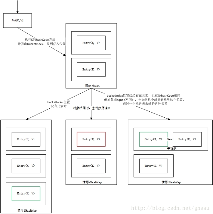
HashMap中我们最长用的就是put(K, V)和get(K)。我们都知道,HashMap的K值是唯一的,那如何保证唯一性呢?我们首先想到的是用equals比较,没错,这样可以实现,但随着内部元素的增多,put和get的效率将越来越低,这里的时间复杂度是O(n),假如有1000个元素,put时需要比较1000次。实际上,HashMap很少会用到equals方法,因为其内通过一个哈希表管理所有元素,哈希是通过hash单词音译过来的,也可以称为散列表,哈希算法可以快速的存取元素,当我们调用put存值时,HashMap首先会调用K的hashCode方法,获取哈希码,通过哈希码快速找到某个存放位置,这个位置可以被称之为 bucketIndex ,通过上面所述hashCode的协定可以知道, 如果hashCode不同,equals一定为false,如果hashCode相同,equals不一定为true。 所以理论上,hashCode可能存在冲突的情况,有个专业名词叫 碰撞 ,当碰撞发生时,计算出的 bucketIndex 也是相同的,这时会取到 bucketIndex 位置已存储的元素,最终通过equals来比较,equals方法就是哈希码碰撞时才会执行的方法,所以前面说HashMap很少会用到equals。HashMap通过hashCode和equals最终判断出K是否已存在,如果已存在,则使用新V值替换旧V值,并返回旧V值,如果不存在 ,则存放新的键值对<K, V>到 bucketIndex 位置。文字描述有些乱,通过下面的流程图来梳理一下整个put过程。

hashMap为啥初始化容量为2的次幂

现在我们知道,执行put方法后,最终HashMap的存储结构会有这三种情况,情形3是最少发生的,哈希码发生碰撞属于小概率事件。到目前为止,我们了解了两件事:

  • HashMap通过键的hashCode来快速的存取元素。
  • 当不同的对象hashCode发生碰撞时,HashMap通过单链表来解决,将新元素加入链表表头,通过next指向原有的元素。单链表在Java中的实现就是对象的引用(复合)。

来鉴赏一下HashMap中put方法源码:

public V put(K key, V value) {  
    // 处理key为null,HashMap允许key和value为null  
    if (key == null)  
        return putForNullKey(value);  
    // 得到key的哈希码  
    int hash = hash(key);  
    // 通过哈希码计算出bucketIndex  
    int i = indexFor(hash, table.length);  
    // 取出bucketIndex位置上的元素,并循环单链表,判断key是否已存在  
    for (Entry<K,V> e = table[i]; e != null; e = e.next) {  
        Object k;  
        // 哈希码相同并且对象相同时  
        if (e.hash == hash && ((k = e.key) == key || key.equals(k))) {  
            // 新值替换旧值,并返回旧值  
            V oldValue = e.value;  
            e.value = value;  
            e.recordAccess(this);  
            return oldValue;  
        }  
    }  
  
    // key不存在时,加入新元素  
    modCount++;  
    addEntry(hash, key, value, i);  
    return null;  
}  

到这里,我们了解了HashMap工作原理的一部分,那还有另一部分,如,加载因子及rehash,HashMap通常的使用规则,多线程并发时HashMap存在的问题等等,这些会留在下一章说明。

第二篇:

上一篇比较深入的分析了HashMap在put元素时的整体过程, Java Collections Framework 中实际操作的都是数组或者链表,而我们通常不需要显示的维护集合的大小,而是集合类框架中内部维护,方便的同时,也带来了性能的问题。

HashMap有两个参数影响其性能: 初始容量加载因子 。默认初始容量是16,加载因子是0.75。容量是哈希表中桶(Entry数组)的数量,初始容量只是哈希表在创建时的容量。加载因子是哈希表在其容量自动增加之前可以达到多满的一种尺度。当哈希表中的条目数超出了加载因子与当前容量的乘积时,通过调用 rehash 方法将容量翻倍。

HashMap中定义的成员变量如下:

/** 
 * The default initial capacity - MUST be a power of two. 
 */  
static final int DEFAULT_INITIAL_CAPACITY = 16;// 默认初始容量为16,必须为2的幂  
  
/** 
 * The maximum capacity, used if a higher value is implicitly specified 
 * by either of the constructors with arguments. 
 * MUST be a power of two <= 1<<30. 
 */  
static final int MAXIMUM_CAPACITY = 1 << 30;// 最大容量为2的30次方  
  
/** 
 * The load factor used when none specified in constructor. 
 */  
static final float DEFAULT_LOAD_FACTOR = 0.75f;// 默认加载因子0.75  
  
/** 
 * The table, resized as necessary. Length MUST Always be a power of two. 
 */  
transient Entry<K,V>[] table;// Entry数组,哈希表,长度必须为2的幂  
  
/** 
 * The number of key-value mappings contained in this map. 
 */  
transient int size;// 已存元素的个数  
  
/** 
 * The next size value at which to resize (capacity * load factor). 
 * @serial 
 */  
int threshold;// 下次扩容的临界值,size>=threshold就会扩容  
  
  
/** 
 * The load factor for the hash table. 
 * 
 * @serial 
 */  
final float loadFactor;// 加载因子  
       我们看字段名称大概就能知道其含义,看Doc描述就能知道其详细要求,这也是我们日常编码中特别需要注意的地方,不要写让别人看不懂的代码,除非你写的代码是一次性的。需要注意的是, HashMap中的容量MUST be a power of two

,翻译过来就是必须为2的幂,这里的原因稍后再说。再来看一下HashMap初始化,HashMap一共重载了4个构造方法,分别为:

构造方法摘要
HashMap()
构造一个具有默认初始容量 (16) 和默认加载因子 (0.75) 的空  HashMap
HashMap(int initialCapacity)
构造一个带指定初始容量和默认加载因子 (0.75) 的空  HashMap
HashMap(int initialCapacity, float loadFactor)
构造一个带指定初始容量和加载因子的空  HashMap
HashMap(Map<? extendsK,? extendsV> m)
构造一个映射关系与指定  Map 相同的  HashMap

看一下第三个构造方法源码,其它构造方法最终调用的都是它。

public HashMap(int initialCapacity, float loadFactor) {  
    // 参数判断,不合法抛出运行时异常  
    if (initialCapacity < 0)  
        throw new IllegalArgumentException("Illegal initial capacity: " +  
                                           initialCapacity);  
    if (initialCapacity > MAXIMUM_CAPACITY)  
        initialCapacity = MAXIMUM_CAPACITY;  
    if (loadFactor <= 0 || Float.isNaN(loadFactor))  
        throw new IllegalArgumentException("Illegal load factor: " +  
                                           loadFactor);  
  
    // Find a power of 2 >= initialCapacity  
    // 这里需要注意一下  
    int capacity = 1;  
    while (capacity < initialCapacity)  
        capacity <<= 1;  
  
    // 设置加载因子  
    this.loadFactor = loadFactor;  
    // 设置下次扩容临界值  
    threshold = (int)Math.min(capacity * loadFactor, MAXIMUM_CAPACITY + 1);  
    // 初始化哈希表  
    table = new Entry[capacity];  
    useAltHashing = sun.misc.VM.isBooted() &&  
            (capacity >= Holder.ALTERNATIVE_HASHING_THRESHOLD);  
    init();  
}  

我们在日常做 底层 开发时,必须要严格控制入参,可以参考一下Java源码及各种开源项目源码,如果参数不合法,适时的抛出一些运行时异常,最后到应用层捕获。看第14-16行代码,这里做了一个移位运算,保证了初始容量一定为2的幂,假如你传的是5,那么最终的初始容量为8。源码中的位运算随处可见啊=。=!

到现在为止,我们有一个很强烈的问题,为什么HashMap容量一定要为2的幂呢?HashMap中的数据结构是数组+单链表的组合,我们希望的是元素存放的更均匀,最理想的效果是,Entry数组中每个位置都只有一个元素,这样,查询的时候效率最高,不需要遍历单链表,也不需要通过equals去比较K,而且空间利用率最大。那如何计算才会分布最均匀呢?我们首先想到的就是%运算,哈希值%容量=bucketIndex,SUN的大师们是否也是如此做的呢?我们阅读一下这段源码:

/** 
 * Returns index for hash code h. 
 */  
static int indexFor(int h, int length) {  
    return h & (length-1);  
}  

又是位运算,高帅富啊!这里h是通过K的hashCode最终计算出来的哈希值,并不是hashCode本身,而是在hashCode之上又经过一层运算的hash值,length是目前容量。这块的处理很有玄机,与容量一定为2的幂环环相扣, 当容量一定是2^n时,h & (length - 1) == h % length ,它俩是等价不等效的,位运算效率非常高,实际开发中,很多的数值运算以及逻辑判断都可以转换成位运算,但是位运算通常是难以理解的,因为其本身就是给电脑运算的,运算的是二进制,而不是给人类运算的,人类运算的是十进制,这也是位运算在普遍的开发者中间不太流行的原因(门槛太高)。这个等式实际上可以推理出来,2^n转换成二进制就是1+n个0,减1之后就是0+n个1,如16 -> 10000,15 -> 01111,那根据&位运算的规则,都为1(真)时,才为1,那0≤运算后的结果≤15,假设h <= 15,那么运算后的结果就是h本身,h >15,运算后的结果就是最后三位二进制做&运算后的值,最终,就是%运算后的余数,我想,这就是容量必须为2的幂的原因。HashTable中的实现对容量的大小没有规定,最终的bucketIndex是通过取余来运算的。 注:我在考虑这样做是否真的是最好,规定容量大小一定为2的幂会浪费许多空间成本,而时间上的优化针对当今越来越牛逼的CPU是否还提升了许多,有些资料上说,CPU处理除法和取余运算是最慢的,这个应该取决于语言调用CPU指令的顺序和CPU底层实现的架构,也是有待验证,可以用Java写段程序测试一下,不过我想,CPU也是通过人来实现,人脑运算的速度应该是加法>减法>乘法>除法>取模(这里指的是正常的算法,不包括速算),CPU也应是如此。

通常,默认加载因子 (.75) 在时间和空间成本上寻求一种折衷。 加载因子过高虽然减少了空间开销,但同时也增加了查询成本 (在大多数 HashMap 类的操作中,包括 get 和 put 操作,都反映了这一点,可以想想为什么)。在设置初始容量时应该考虑到映射中所需的条目数及其加载因子,以便最大限度地降低 rehash 操作次数。如果初始容量大于最大条目数除以加载因子(实际上就是最大条目数小于初始容量*加载因子),则不会发生 rehash 操作。 

如果很多映射关系要存储在 HashMap 实例中,则相对于按需执行自动的 rehash 操作以增大表的容量来说,使用足够大的初始容量创建它将使得映射关系能更有效地存储。 当HashMap存放的元素越来越多,到达临界值(阀值)threshold时,就要对Entry数组扩容,这是Java集合类框架最大的魅力,HashMap在扩容时,新数组的容量将是原来的2倍,由于容量发生变化,原有的每个元素需要重新计算bucketIndex,再存放到新数组中去,也就是所谓的rehash。HashMap默认初始容量16,加载因子0.75,也就是说最多能放16*0.75=12个元素,当put第13个时,HashMap将发生rehash,rehash的一系列处理比较影响性能,所以当我们需要向HashMap存放较多元素时,最好指定合适的初始容量和加载因子,否则HashMap默认只能存12个元素,将会发生多次rehash操作。

HashMap所有集合类视图所返回迭代器都是快速失败的(fail-fast),在迭代器创建之后,如果从结构上对映射进行修改,除非通过迭代器自身的 remove 或 add 方法,其他任何时间任何方式的修改,迭代器都将抛出 ConcurrentModificationException。因此,面对并发的修改,迭代器很快就会完全失败。注意,迭代器的快速失败行为不能得到保证,一般来说,存在不同步的并发修改时,不可能作出任何坚决的保证。快速失败迭代器尽最大努力抛出 ConcurrentModificationException。至于为什么通过迭代器自身的remove或add方法就不会出现这个问题,可以参考我之前的文章 List比较好玩的操作 中第三个和第四个示例。

HashMap是线程不安全的实现,而HashTable是线程安全的实现,关于线程安全与不安全可以参考我之前的文章 Java线程(一):线程安全与不安全 ,所谓线程不安全,就是在多线程情况下直接使用HashMap会出现一些莫名其妙不可预知的问题,多线程和单线程的区别:单线程只有一条执行路径,而多线程是并发执行(非并行),会有多条执行路径。如果HashMap是只读的(加载一次,以后只有读取,不会发生结构上的修改),那使用没有问题。那如果HashMap是可写的(会发生结构上的修改),则会引发诸多问题,如上面的fail-fast,也可以看下 这里 ,这里就不去研究了。

那在多线程下使用HashMap我们需要怎么做,几种方案:

  • 在外部包装HashMap,实现同步机制
  • 使用Map m = Collections.synchronizedMap(new HashMap(...));,这里就是对HashMap做了一次包装
  • 使用java.util.HashTable,效率最低
  • 使用java.util.concurrent.ConcurrentHashMap,相对安全,效率较高
原文  http://blog.csdn.net/u014236541/article/details/80110892
正文到此结束
Loading...