转载

原 荐 Dubbo日志打印剖析(自适配)

Dubbo 的日志打印机制

在以往的业务系统项目中,经常引入我们想接入的日志输出POM依赖, 利用相应的Logger API 输出日志或想打印的信息。但在依赖Spring Framework,Dubbo 或者其他项目时发现,只需要引入Logger相关Jar包依赖,就可以自适配Log 输出,利用适配后的日志输出系统打印相关信息。 它们的自适配是如何实现的呢?

这些框架是如何实现不同的日志系统与日志API解耦的

  • Dubbo自己实现了自己的日志打印系统
  • Spring Framework使用了 apache 的 commons-logging 来实现不同方式的日志打印与获取日志对象的解耦

首先分析下Dubbo源码的日志实现

Dubbo日志的调用方式,针对不同的日志打印系统,采用统一的API调用及输出,如:

/**
 * ChannelListenerDispatcher
 *
 * @author william.liangf
 */
public class ChannelHandlerDispatcher implements ChannelHandler {

    private static final Logger logger = LoggerFactory.getLogger(ChannelHandlerDispatcher.class);
    ........
}

LoggerFactory.getLogger 就可以获取这个类的统一的调用对象。

接下来查看日志相关源码位置

原 荐 Dubbo日志打印剖析(自适配)

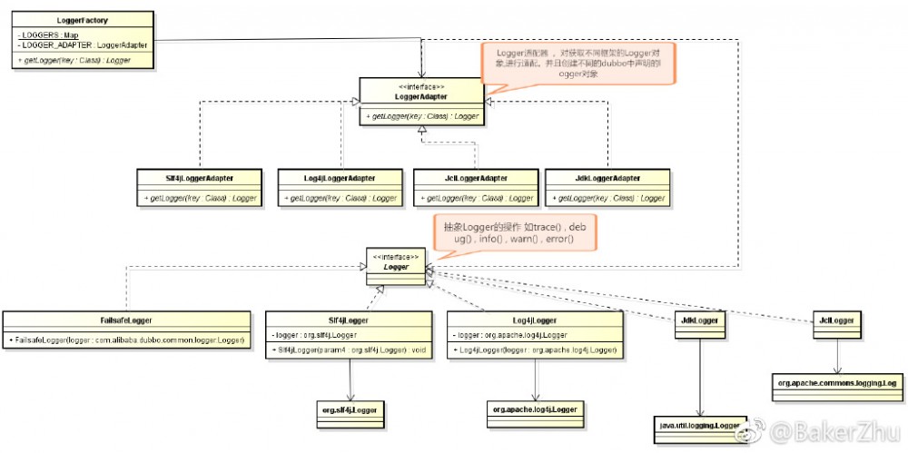
Dubbo 日志相关代码在common.logger下,分模块分包也是Dubbo模块化分层的方式之一。

日志系统UML图如下所示:

原 荐 Dubbo日志打印剖析(自适配)

用到的设计模式:

装饰者模式

原 荐 Dubbo日志打印剖析(自适配)

适配器模式

原 荐 Dubbo日志打印剖析(自适配)

核心源码

Dubbo采用的日志输出方式是首先从dubbo.application.logger 系统变量中获取属性值,来判断到底采用哪种日志输出方式,如果没设置则按照默认的加载顺序加载相应的日志输出类,直到成功加载:

顺序为:log4jLogger > slf4jLogger > JclLogger > JdkLogger 。

接下来看LoggerFactory在类加载过程中变量的初始化过程:

static {
    String logger = System.getProperty("dubbo.application.logger");
    if ("slf4j".equals(logger)) {
        setLoggerAdapter(new Slf4jLoggerAdapter());
    } else if ("jcl".equals(logger)) {
        setLoggerAdapter(new JclLoggerAdapter());
    } else if ("log4j".equals(logger)) {
        setLoggerAdapter(new Log4jLoggerAdapter());
    } else if ("jdk".equals(logger)) {
        setLoggerAdapter(new JdkLoggerAdapter());
    } else {
        try {
            setLoggerAdapter(new Log4jLoggerAdapter());
        } catch (Throwable e1) {
            try {
                setLoggerAdapter(new Slf4jLoggerAdapter());
            } catch (Throwable e2) {
                try {
                    setLoggerAdapter(new JclLoggerAdapter());
                } catch (Throwable e3) {
                    setLoggerAdapter(new JdkLoggerAdapter());
                }
            }
        }
    }
}

可以看出相关加载过程。

LoggerFactory中有两个静态变量

private static final ConcurrentMap<String, FailsafeLogger> LOGGERS = new ConcurrentHashMap<String, FailsafeLogger>();
private static volatile LoggerAdapter LOGGER_ADAPTER;

LOGGER_ADAPTER 保存输出方式对应的适配器对象。(切换日志输出时,保证内存的可见)

LOGGERS 存有不同Service业务类对象的Logger对象。 避免同一业务类的Logger对象频繁创建问题。 (避免了业务人员对每次业务方法都通过LoggerFactory.getLogger 获取Logger对象,导致的Logger对象的频繁创建问题)

Dubbo通过这种方式在系统初始化(类加载)期间,完成了Logger的选型工作。

注: Logger 的选中根 dubbo.application.logger 系统变量设定 和 类加载顺序相关

原文  https://my.oschina.net/LucasZhu/blog/2208915
正文到此结束
Loading...