转载

HashMap底层实现原理

HashMap概述

HashMap实现了Map接口,我们常用HashMap进行put和get操作读存键值对数据。下面介绍基于jdk1.8深入了解HashMap底层原理。

HashMap数据结构

HashMap实际是一种“数组+链表”数据结构。在put操作中,通过内部定义算法寻止找到数组下标,将数据直接放入此数组元素中,若通过算法得到的该数组元素已经有了元素(俗称hash冲突,链表结构出现的实际意义也就是为了解决hash冲突的问题)。将会把这个数组元素上的链表进行遍历,将新的数据放到链表末尾。

HashMap底层实现原理

存储数据的对象

static class Node<K,V> implements Map.Entry<K,V> {
        final int hash;
        final K key;
        V value;
        Node<K,V> next;        
}复制代码

我们从jdk1.8源代码看出存储对象Node实际是实现Map.Entry对象接口。

hash:通过hash算法的出来的值。hash值的算法我们看下HashMap源代码的实现

static final int hash(Object key) {
        int h;
        return (key == null) ? 0 : (h = key.hashCode()) ^ (h >>> 16);
 }复制代码

不同的数据类型的hashCode计算的方法不一样,我们看下String和Integer两种数据类型的hashCode算法

String.hashCode()

public int hashCode() {
        int h = hash;
        if (h == 0 && value.length > 0) {
            char val[] = value;

            for (int i = 0; i < value.length; i++) {
                h = 31 * h + val[i];
            }
            hash = h;
        }
        return h;
    }复制代码

通过将字符串转换成char数组,使用公式s[0]*31^(n-1) + s[1]*31^(n-2) + ... + s[n-1]进行计算得出最后的值。val[i]值是对应字符的ASCII值.在看到这里的时候,这里为什么使用了一个31作为相乘因子(能为啥,还不是为了性能考虑,那为什么使用31性能能得到优化呢),这里可以延伸讨论。

Integer.hashCode()

public static int hashCode(int value) {
        return value;
    }复制代码

直接返回值.

key:存储数据的key

value:存储数据的value

next:下一个数据,出现哈希冲突时,该数组元素会出现链表结构,会使用next指向链表中下一个元素对象

链表结构导致的问题

通过哈希算法从寻止上能够高效的找到对应的下标,但是随着数据的增长,哈希冲突碰撞过多。在寻找数据上,找到该来链表,会通过遍历在寻找对应数据,如此将会使得get数据效率越来越低。在jdk1.8中,链表元素数量大于等于8将会重组该链表结构形成为“红黑树结构”,这种结构使得在hash冲突碰撞过多情况下,get效率比链表的效率高很多。

HashMap put存储数据是如何处理的

HashMap有几个重要的变量

transient Node<K,V>[] table;
int threshold;
final float loadFactor;
int modCount;  
int size;复制代码

table:存储数组的变量,初始长度为16通过源代码看出在第一次进行resize扩容(java是静态语言,在定义数组初始化时,需要定义数组的长度,在map数据增长后,内部机制会进行重新定义一个数组做到扩容的操作)初始化时,会将默认静态变量

static final int DEFAULT_INITIAL_CAPACITY = 1 << 4;复制代码

赋给数组长度进行初始化。

loadFactor:数据的增长因子,默认为0.75。在进行扩容操作会使用到。

threshold:允许的最大的存储的元素数量,通过length数组长度*loadFactor增长因子得出

modCount:记录内部结构发生变化的次数,put操作(覆盖值不计算)以及其他...

size:实际存储的元素数量

put的流程

直接通过源代码分析

final V putVal(int hash, K key, V value, boolean onlyIfAbsent,
                   boolean evict) {
        Node<K,V>[] tab; Node<K,V> p; int n, i;
        // 判断数组是否为空,长度是否为0,是则进行扩容数组初始化
        if ((tab = table) == null || (n = tab.length) == 0)
            n = (tab = resize()).length;
        // 通过hash算法找到数组下标得到数组元素,为空则新建
        if ((p = tab[i = (n - 1) & hash]) == null)
            tab[i] = newNode(hash, key, value, null);
        else {
            Node<K,V> e; K k;
             // 找到数组元素,hash相等同时key相等,则直接覆盖
            if (p.hash == hash &&
                ((k = p.key) == key || (key != null && key.equals(k))))
                e = p;
            // 该数组元素在链表长度>8后形成红黑树结构的对象
            else if (p instanceof TreeNode)
                e = ((TreeNode<K,V>)p).putTreeVal(this, tab, hash, key, value);
            else {
                // 该数组元素hash相等,key不等,同时链表长度<8.进行遍历寻找元素,有就覆盖无则新建
                for (int binCount = 0; ; ++binCount) {
                    if ((e = p.next) == null) {
                        // 新建链表中数据元素
                        p.next = newNode(hash, key, value, null);
                        if (binCount >= TREEIFY_THRESHOLD - 1) // -1 for 1st
                            // 链表长度>=8 结构转为 红黑树
                            treeifyBin(tab, hash);
                        break;
                    }
                    if (e.hash == hash &&
                        ((k = e.key) == key || (key != null && key.equals(k))))
                        break;
                    p = e;
                }
            }
            if (e != null) { // existing mapping for key
                V oldValue = e.value;
                if (!onlyIfAbsent || oldValue == null)
                    e.value = value;
                afterNodeAccess(e);
                return oldValue;
            }
        }
        ++modCount;
        if (++size > threshold)
            resize();
        afterNodeInsertion(evict);
        return null;
    }复制代码

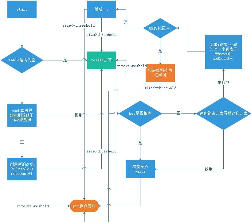
便于理解,花了一下图。如下图示(画工不是很好,见谅见谅)

HashMap底层实现原理

下图是一位大神级别画的图,引用一下便于理解

HashMap底层实现原理

1、首选判断table是否为空,数组长度为空,将会进行第一次初始化。(在实例化HashMap是,并不会进行初始化数组)

2、进行第一次resize()扩容之后。开始通过hash算法寻址找到数组下标。若数组元素为空,则创建新的数组元素。若数组元素不为空,同时hash相等,key不相等,同时不是TreeNode数据对象,将遍历该数组元素下的链表元素。若找到对应的元素,则覆盖,如果没有找到,就新建元素,放入上一个链表元素的next中,在放入元素之后,如果条件满足"链表元素长度>8",则将该链表结构转为"红黑树结构"。

3、找到对应的数组元素或者链表元素,同时创建新的数据元素或者覆盖元素之后。如果条件满足元素大小size>允许的最大元素数量threshold,则再一次进行扩容操作。每次扩容操作,新的数组大小将是原始的数组长度的两倍。

4、put操作完成。

调用put方法示例

下面通过使用例子介绍这个过程

HashMap<Integer, String> hashMap = new HashMap<Integer, String>(4, 0.75f);// 1
int a1 = 1;
int a2 = 2;
int a3 = 5;
System.out.println(String.valueOf(a1&3) + " " + String.valueOf(a2&3)+ " " + String.valueOf(a3&3));// 1 2 1 数组下标
hashMap.put(a1, "1");// 2
hashMap.put(a2, "2");// 3
hashMap.put(a3, "5");// 4复制代码

1、创建了一个HashMap对象,初始化initialCapacity为4,增长因子为0.75。threshold初始化为4

2、进行了第一次put,因为table为空,进行了第一次resize()扩容操作,数组进行初始化,默认为16. threshold变为3。同时通过hash算法(数组长度n-1 & hash)即为1。

3、第二次put操作,同时获取数组下标为2,此时数组下标为2当前没有数组元素,则直接创建数据元素放入

4、第三次put操作,得到数组下标为1已经有了一个数组元素。同时我们知道存储数据的Node对象中又一个next,则新的此时的数据元素放入上一个链表中next为空的Node中的next中。

形成了如下图的数据结构

HashMap底层实现原理

结论:通过hash算法进行计算的出来的数组下标,有一定概率会导致hash冲突,那在一个数组元素中,存在hash值一样的key,key却不相等。为了解决这一个hash冲突问题,使用了链表结构进行处理。

HashMap扩容resize()

java是静态方法,在数组进行初始化时,必须给一个数组长度。HashMap定义默认的数组长度为16。条件满足元素size>允许的最大元素数量threshold。则进行扩容。一般来说,在put操作中,HashMap至少进行了一次扩容(第一次为初始化)。

我们在原有的示例加入如下

int a4 = 6;
hashMap.put(a4, "6");复制代码

形成了新的结构,如下图

HashMap底层实现原理

放入了2:2的next中,此时size=4,threshold>3,条件满足size>threshold,进行扩容resize()操作

final Node<K,V>[] resize() {
        Node<K,V>[] oldTab = table;
        int oldCap = (oldTab == null) ? 0 : oldTab.length;
        int oldThr = threshold;
        int newCap, newThr = 0;
        if (oldCap > 0) {
            // 超过最大限制,不进行扩容
            if (oldCap >= MAXIMUM_CAPACITY) {
                threshold = Integer.MAX_VALUE;
                return oldTab;
            }
            // 进行原始长度*2扩容
            else if ((newCap = oldCap << 1) < MAXIMUM_CAPACITY &&
                     oldCap >= DEFAULT_INITIAL_CAPACITY)
                newThr = oldThr << 1; // double threshold
        }
        // 第一次初始化
        else if (oldThr > 0) // initial capacity was placed in threshold
            newCap = oldThr;
        else {               // zero initial threshold signifies using defaults
            newCap = DEFAULT_INITIAL_CAPACITY;
            newThr = (int)(DEFAULT_LOAD_FACTOR * DEFAULT_INITIAL_CAPACITY);
        }
        // 第一次初始化
        if (newThr == 0) {
            float ft = (float)newCap * loadFactor;
            newThr = (newCap < MAXIMUM_CAPACITY && ft < (float)MAXIMUM_CAPACITY ?
                      (int)ft : Integer.MAX_VALUE);
        }
        // 新的最大允许元素数量值
        threshold = newThr;
        @SuppressWarnings({"rawtypes","unchecked"})
        // 新的数组     
        Node<K,V>[] newTab = (Node<K,V>[])new Node[newCap];
        table = newTab;
        if (oldTab != null) {
            // 遍历老数组
            for (int j = 0; j < oldCap; ++j) {
                Node<K,V> e;
                if ((e = oldTab[j]) != null) {
                    oldTab[j] = null;
                    // 直接按照原始索引放入新数组中
                    if (e.next == null)
                        newTab[e.hash & (newCap - 1)] = e;
                    else if (e instanceof TreeNode)
                        ((TreeNode<K,V>)e).split(this, newTab, j, oldCap);
                    else { // preserve order
                        // 遍历链表
                        Node<K,V> loHead = null, loTail = null;
                        Node<K,V> hiHead = null, hiTail = null;
                        Node<K,V> next;
                        do {
                            next = e.next;
                            // 放入原索引
                            if ((e.hash & oldCap) == 0) {
                                if (loTail == null)
                                    loHead = e;
                                else
                                    loTail.next = e;
                                loTail = e;
                            }
               // 原索引+oldCap
                            else {
                                if (hiTail == null)
                                    hiHead = e;
                                else
                                    hiTail.next = e;
                                hiTail = e;
                            }
                        } while ((e = next) != null);
                        if (loTail != null) {
                            loTail.next = null;
                            newTab[j] = loHead;
                        }
                        if (hiTail != null) {
                            hiTail.next = null;
                            newTab[j + oldCap] = hiHead;
                        }
                    }
                }
            }
        }
        return newTab;
    }复制代码

在put6:6之后,直接就执行了扩容,新数组长度为8,新的结构如下

HashMap底层实现原理

在新的结构中,将原始的数组下标为1和2链表元素均匀分布新数组的其他数组元素中。此间扩容的变化的过程如下

老数组长度为4,通过算法得出数据的下标1:1为1,5:5为1,2:2和6:6为2

1(1:1 == > 5:5)

2(2:2 == > 6:6)复制代码

在进行扩容操作是,数组元素链表中的第一个数组下标不会产生变化,在遍历链表其他元素中通过算法"e.hash & oldCap"!=0则将链表元素放入新数据数组下标为[原始数据下标+原始数据长度]

再次引用大神的图,便于理解扩容的数据移动变化

HashMap底层实现原理

在扩容操作中,因无需重新计算hash值,同时均匀将链表冲突的元素均匀分布到新的数组中。这设计实在是巧妙。

get寻找数据

final Node<K,V> getNode(int hash, Object key) {
        Node<K,V>[] tab; Node<K,V> first, e; int n; K k;
        if ((tab = table) != null && (n = tab.length) > 0 &&
            (first = tab[(n - 1) & hash]) != null) {
            if (first.hash == hash && // always check first node
                ((k = first.key) == key || (key != null && key.equals(k))))
                return first;
            if ((e = first.next) != null) {
                if (first instanceof TreeNode)
                    return ((TreeNode<K,V>)first).getTreeNode(hash, key);
                do {
                    if (e.hash == hash &&
                        ((k = e.key) == key || (key != null && key.equals(k))))
                        return e;
                } while ((e = e.next) != null);
            }
        }
        return null;
    }复制代码

get方法比较简单,基本流程为通过key的hashCode和寻址算法得到数组下标,若数组元素中的key和hash相等,则直接返回。若不想等,同时存在链表元素,则遍历链表元素进行匹配。由于1.8引用了红黑树结构,在链表元素过多时,1.8的实现将比1.7在get和put操作上效率高上很多。

在本文中,未详细说明,寻址的算法的优越性和红黑树的优点。这里不进行讨论。

下节,研究和证明HashMap为何是线程非安全的

【我是码农,也不是码农】软件 – 注重思想与逻辑

原文  https://juejin.im/post/5c1c79b16fb9a049a711c97c
正文到此结束
Loading...