转载

RxJava2源码分析(一):基本流程分析

前言:到现在这个阶段,网上关于RxJava2源码分析的文章已经满天飞了,我写这篇文章的目的并不是说我会分析的比他们好,比他们透彻,这篇文章的目的只是单纯的记录自己分析RxJava2源码的成功及收获。

概述

对于一个编程人的技术成长,一般会经历三个阶段,首先是学会使用开源库,然后是知道开源库的原理,最后就是自己写一个开源库。虽然在日常的开发中使用RxJava2已经达到了得心应手的地步,但是不了解具体的原理,总感觉有点虚。于是就想静下心来,好好的分析一下RxJava源码,达到不仅知其然更知其所以然的地步。

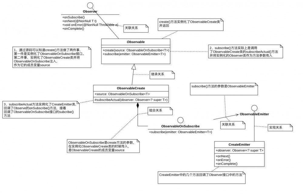
下图是分析RxJava基本流程后,画的UML图,对于已经分析过源码的大神,可以看下图画的是否正确,对于没有分析过源码的人,可以看下,先有个映像,然后再跟着文章的内容,一点点的理解。 (点击图片查看大图)

RxJava2源码分析(一):基本流程分析

源码分析

先看RxJava2基础用法的代码

private void basicUseRxJava() {
        Observable.create(new ObservableOnSubscribe<Integer>() {
            @Override
            public void subscribe(ObservableEmitter<Integer> emitter) throws Exception {
                emitter.onNext(1);
                emitter.onNext(2);
                emitter.onNext(3);
            }
        }).subscribe(new Observer<String>() {
            @Override
            public void onSubscribe(Disposable d) {

            }

            @Override
            public void onNext(String s) {
                Log.e("wizardev", "onNext: "+s);
            }

            @Override
            public void onError(Throwable e) {

            }

            @Override
            public void onComplete() {

            }
        });
    }
复制代码

以上代码,只是RxJava2的基本使用,并没有涉及任何的操作符代码,下面我们就按方法顺序开始分析源码。

create方法分析

看下 create() 方法的代码

public static <T> Observable<T> create(ObservableOnSubscribe<T> source) {
     //1、判空
        ObjectHelper.requireNonNull(source, "source is null");
     //2、
        return RxJavaPlugins.onAssembly(new ObservableCreate<T>(source));
    }
复制代码

从以上代码可以看出, create 方法的返回值类型是 Observable ,参数是 ObservableOnSubscribe<T> ,可以先看下这个 ObservableOnSubscribe 类,源码如下

public interface ObservableOnSubscribe<T> {

    /**
     * Called for each Observer that subscribes.
     * @param emitter the safe emitter instance, never null
     * @throws Exception on error
     */
    void subscribe(@NonNull ObservableEmitter<T> emitter) throws Exception;
}
复制代码

可以发现 ObservableOnSubscribe 类是一个接口,里面有一个 subscribe 方法 。现在继续看 create 方法中的代码,在“1”处代码是判断传入的参数是否为空。这里主要看下“2”处,这句 RxJavaPlugins.onAssembly 其实是一个Hook方法,**“2”处代码实质就是 return new ObservableCreate<T>(source); ,**不信的话,可以看下 onAssembly 方法,如下

public static <T> Observable<T> onAssembly(@NonNull Observable<T> source) {
        Function<? super Observable, ? extends Observable> f = onObservableAssembly;
        if (f != null) {
            return apply(f, source);
        }
        return source;
    }
复制代码

经调试, onObservableAssembly 为null,所以上面的代码就直接返回了 new ObservableCreate<T>(source)

现在看下 ObservableCreate 类,如下

public final class ObservableCreate<T> extends Observable<T> {
    //1、全局变量
    final ObservableOnSubscribe<T> source;

    //2、构造方法中将source赋值
    public ObservableCreate(ObservableOnSubscribe<T> source) {
        this.source = source;
    }

    //3、这个方法是在调用subscribe方法才调用的
    @Override
    protected void subscribeActual(Observer<? super T> observer) {
        CreateEmitter<T> parent = new CreateEmitter<T>(observer);
        observer.onSubscribe(parent);

        try {
            source.subscribe(parent);
        } catch (Throwable ex) {
            Exceptions.throwIfFatal(ex);
            parent.onError(ex);
        }
    }
    //...省略部分代码
}
复制代码

从上面的代码可以知道, ObservableCreate 类继承自 Observable ,在实例化的时候将 create 方法中的 ObservableOnSubscribe<T> source 参数注入了进来,作为成员变量 source

结论

通过分析 Observable 类的 create 方法,可以有以下结论:

  1. create 方法的返回值类型是 Observable
  2. create 方法的参数的类型是接口;
  3. create 方法实际返回的是 ObservableCreate 类,而 ObservableCreate 类是 Observable 的子类;
  4. 在实例化 ObservableCreate 类的时候将 create 的方法的参数注入到了 ObservableCreate 类中,作为它的成员变量 source

这里重点看下第4个结论,在这里 create 方法的参数实际就是下面的代码

new ObservableOnSubscribe<Integer>() {
            @Override
            public void subscribe(ObservableEmitter<Integer> emitter) throws Exception {
                emitter.onNext(1);
                emitter.onNext(2);
                emitter.onNext(3);
            }
        }
复制代码

subscribe方法分析

分析完了 create 方法,接着来分析 subscribe 方法,其方法代码如下

public final void subscribe(Observer<? super T> observer) {
     //1、判空
        ObjectHelper.requireNonNull(observer, "observer is null");
        try {
            //2、Hook方法,实质就是observer
            observer = RxJavaPlugins.onSubscribe(this, observer);
//判空
            ObjectHelper.requireNonNull(observer, "The RxJavaPlugins.onSubscribe hook returned a null Observer. Please change the handler provided to RxJavaPlugins.setOnObservableSubscribe for invalid null returns. Further reading: https://github.com/ReactiveX/RxJava/wiki/Plugins");
			//4、重点,
            subscribeActual(observer);
        } catch (NullPointerException e) { // NOPMD
            throw e;
        } catch (Throwable e) {
            Exceptions.throwIfFatal(e);
            // can't call onError because no way to know if a Disposable has been set or not
            // can't call onSubscribe because the call might have set a Subscription already
            RxJavaPlugins.onError(e);

            NullPointerException npe = new NullPointerException("Actually not, but can't throw other exceptions due to RS");
            npe.initCause(e);
            throw npe;
        }
    }
复制代码

这里重点看下“4”处, 这里调用了 ObeservablesubscribeActual 方法,可以看下 Obeservable 类中的这个方法,如下

protected abstract void subscribeActual(Observer<? super T> observer);
复制代码

这个方法是抽象的,实际调用的是它子类中的方法,通过上文的分析,我们知道 ObservableCreateObeservable 类的子类,所以,这里调用的实际就是 ObservableCreate 类中的 subscribeActual 方法。现在,我们再看下这个方法中的代码,如下

@Override
    protected void subscribeActual(Observer<? super T> observer) {
        //1、实例化CreateEmitter
        CreateEmitter<T> parent = new CreateEmitter<T>(observer);
        //2、回调方法
        observer.onSubscribe(parent);

        try {
            //3、回调方法
            source.subscribe(parent);
        } catch (Throwable ex) {
            Exceptions.throwIfFatal(ex);
            parent.onError(ex);
        }
    }
复制代码

我们一步步的分析这个方法中的代码,先看“1”处的代码,这里实例化了 CreateEmitter 这个类,在实例化的同时将 observer 传了进去。看下 CreateEmitter 这个类的代码,如下

static final class CreateEmitter<T>
    extends AtomicReference<Disposable>
    implements ObservableEmitter<T>, Disposable {
//...省略部分代码
        final Observer<? super T> observer;
        CreateEmitter(Observer<? super T> observer) {
            this.observer = observer;
        }

        @Override
        public void onNext(T t) {
            if (t == null) {
                onError(new NullPointerException("onNext called with null. Null values are generally not allowed in 2.x operators and sources."));
                return;
            }
            if (!isDisposed()) {
                observer.onNext(t);
            }
        }

        @Override
        public void onError(Throwable t) {
            if (!tryOnError(t)) {
                RxJavaPlugins.onError(t);
            }
        }

        @Override
        public boolean tryOnError(Throwable t) {
            if (t == null) {
                t = new NullPointerException("onError called with null. Null values are generally not allowed in 2.x operators and sources.");
            }
            if (!isDisposed()) {
                try {
                    observer.onError(t);
                } finally {
                    dispose();
                }
                return true;
            }
            return false;
        }

        @Override
        public void onComplete() {
            if (!isDisposed()) {
                try {
                    observer.onComplete();
                } finally {
                    dispose();
                }
            }
        }

       //...省略部分代码
    }
复制代码

通过上面的代码,可以发现 CreateEmitter 这个类实现了 ObservableEmitter 这个接口,而这个接口是 ObservableOnSubscribe 接口中 subscribe 方法的参数,是不是发现什么了?现在继续往下看,看下“2”处的代码,这里回调了 ObserveronSubscribe 方法,分析到这里,可以得出下面的结论

onSubscribe()回调所在的线程是ObservableCreate执行subscribe()所在的线程,和subscribeOn()/observeOn()无关!

重点来了,这里看下“3”处的代码,还记得 source 是谁吗?**它就是执行 Observable.create 方法时,我们注入给 ObservableCreate 类的成员变量,是 ObservableOnSubscribe 接口的实例。**这里调用的 subscribe 方法,实际就是下面代码的 subscribe 方法,

public void subscribe(ObservableEmitter<Integer> emitter) throws Exception {
                emitter.onNext(1);
                emitter.onNext(2);
                emitter.onNext(3);
            }
复制代码

这段代码中的 subscribe 方法的参数实质就是 CreateEmitter ,调用的 onNext 方法就是 CreateEmitter 类中的 onNext 方法。继续看下 CreateEmitter 类中的 onNext 方法,代码如下

@Override
        public void onNext(T t) {
            //1、判断传入的参数是否为null
            if (t == null) {
                onError(new NullPointerException("onNext called with null. Null values are generally not allowed in 2.x operators and sources."));
                return;
            }
            if (!isDisposed()) {
                //2、调用Observer中的onNext方法
                observer.onNext(t);
            }
        }
复制代码

分析到这里,就可以得出以下结论了

subscribe方法中发射器所调用的onNext方法,如果代码没有出错的话,最终调用的就是Observer中的onNext方法。

分析 CreateEmitter 中的其他方法,还可以知道为什么 Observer 中的 onErroronComplete 方法只有一个会回调的原因了,原因就是无论调用的是哪一个方法都会调用dispose()方法取消订阅。

结论

Observable.subscribe 方法的分析可以得出以下结论

  1. subscribe 方法最终调用了 ObservableCreate 类中的 subscribeActual 方法。
  2. subscribeActual 方法中,实例化了发射器,并开始发射数据。
  3. subscribe 方法中发射器所调用的 onNext 方法,如果代码没有出错的话,最终调用的就是 Observer 接口中的 onNext 方法。

总结

通过对RxJava基本流程的源码分析,是不是对RxJava的原理有了更清晰的认识呢?分析完之后,我们再看下这张图,是不是感觉现在看起来就明白多了呢?

RxJava2源码分析(一):基本流程分析

结束语

想要了解一些开源库的原理,我们必须要阅读其源码,只有从源码中才能得到想要的答案,才能对库的原理有更清晰的认识。

再说下,阅读开源库的注意事项,阅读源码时,我们最好带着问题来阅读,阅读前先有个目标,比如我这次阅读要搞懂什么问题,然后再开始阅读,不然就会很容易在茫茫代码中迷失。还有就是不要想着每句代码都搞懂,搞懂与自己想要获取的答案有关的代码即可。

转载请注明出处:www.wizardev.cn

RxJava2源码分析(一):基本流程分析
扫码关注公众号,回复“获取资料”有惊喜
原文  https://juejin.im/post/5c3185f5e51d45518d46a448
正文到此结束
Loading...