转载

Java锁,真的有这么复杂吗?

前言

作者前面也写了几篇关于Java并发编程,以及线程和volatil的基础知识,有兴趣可以阅读作者的原文博客,今天关于Java中的两种锁进行详解,希望对你有所帮助

本文受赵sir原创发布,转载请联系原创

https://blog.csdn.net/qq_3609...

为什么使用synchronized

在上一章中说了volatile,在多线程下可以保证变量的可见性,但是不能保证原子性,下面一段代码说明:

Java锁,真的有这么复杂吗?

运行上面代码,会发现输出flag的值不是理想中10000,虽然volatile写入时候会通知其他线程的工作内存值无效,从主内存重写读取。i++是三步操作,读取-赋值-写入不能保证原子性。 原子性:不能被中断要么成功要么失败。

比如此时主内存的flag值10,线程1和线程2读取到自己工作内存都是10,然后线程1在进行赋值的时候,线程2执行了,这时线程2发现自己内存的值和主内存的值一样,并没有修改,然后赋值写入11,此时线程1运行,因为之前读过了,会往下继续运行写入也是11。那么两个线程相当于只增加了一次。要想达到理想值,只需要修改 public synchronized void increase() { flag++; } 就行了。

什么是synchronized

Java提供的一种原子性性内置锁,Java每个对象都可以把它当做是监视器锁,线程代码执行在进入synchronized代码块时候会自动获取内部锁,这个时候其他线程访问时候会被阻塞到队列,直到进入synchronized中的代码执行完毕或者抛出异常或者调用了wait方法,都会释放锁资源。在进入synchronized会从主内存把变量读取到自己工作内存,在退出的时候会把工作内存的值写入到主内存,保证了原子性。

synchronized机制

Java锁,真的有这么复杂吗?

编译后执行 javap -v Test.class 就会发现两条指令。

Java锁,真的有这么复杂吗?

synchronized是使用一种monitor机制,在进入锁时候先执行monitorenter指令。退出的时候执行monitorexit指令。synchronized是可重入锁,每个对象中都含有一个计数器当前线程再次获取锁,计数器+1,退出时候计算器-1,直到计数器为0才释放锁资源,唤醒其他线程来争抢资源。任意一个对象都拥有自己的监视器,只有在线程获取到监视器锁时才会进入代码中,否则就进入阻塞状态。

Java锁,真的有这么复杂吗?

synchronized使用场景

  1. 对于普通方法,锁是当前类实例对象。
  2. 对于静态方法,锁是当前类对象。
  3. 对于同步代码块,锁是synchronized括号里的对象。

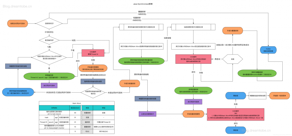
synchronized锁升级

synchronized在1.6以前是重量级锁,当前只有一个线程执行,其他线程阻塞。为了减少获得锁和释放锁带来的性能问题,而引入了偏向锁、轻量级锁以及锁的存储过程和升级过程。在1.6后锁分为了无锁、偏向锁、轻量锁、重量锁,锁的状态在多线程竞争的情况下会逐渐升级,只能升级而不能降级,这样是为了提高锁获取和释放的效率。

synchronized的锁是存贮在Java对象头里的,如果对象是数组类型,则虚拟机用3个字宽(Word)存储对象头,如果对象是非数组类型,则用2字宽存储对象头。1个字宽等于4个字节。

Java锁,真的有这么复杂吗?

Java对象头中的Mark Word里默认存储了对象是HashCode、分代年龄、和锁标记。

Java锁,真的有这么复杂吗?

在运行的时候,Mark Word里存储的数据会随着锁标志位的变化而变化,可能会变化为存储以下四种形式。

Java锁,真的有这么复杂吗?

偏向锁

偏向锁的意思未来只有一个线程使用锁,不会有其他线程来争取。

获取锁:

  1. 首先检查Mark word中锁的标志是否为01。
  2. 如果是01,判断对象头的Mark word记录是否为当前线程ID,如果是执行5,否则执行3.
  3. 线程ID并未只指向自己,发送CAS竞争,如果竞争成功,则将Mark Word中线程ID设置为当前线程ID,执行5;如果未成功执行4。
  4. 当到达全局安全点(在这个时间点上没有正在执行的字节码)时获得偏向锁的线程被挂起,偏向锁升级为轻量级锁,然后被阻塞在安全点的线程继续往下执行同步代码。
  5. 执行同步代码。

撤销锁:偏向锁使用了一种等到竞争出现才释放锁的机制,所以当其他线程尝试竞争偏向锁时,持有偏向锁的线程才会释放锁。需要等待全局安全点,它首先暂停原持有偏向锁的线程,然后检查线程是否还在活着,如果线程处于未活动状态,则释放锁标记,如果处于活动状态则升级为轻量级锁。

CAS

CAS全称是Compare And Swap 即比较并交换,使用乐观锁机制,包含三个操作数 —— 内存位置(V)、预期原值(A)和新值(B)。 如果内存位置的值与预期原值相匹配,那么才会将该位置值更新为新值 。否则,处理器不做任何操作。

轻量级锁

线程在执行同步代码块之前,JVM会先在当前线程的栈桢中创建用于存储锁记录的空间,并将对象头中的Mark Word复制到锁记录中,官方称为Displaced Mark Word。

加锁:

  1. CAS修改Mark Word,如果成功指向栈中锁记录的指针执行3,如果失败执行2.
  2. 发生自旋,自旋到一定次数,如果修改成功执行3,否则锁膨胀为重量级锁。
  3. 执行同步代码块。

解锁:

轻量级解锁时,会使用原子的CAS操作将Displaced Mark Word替换回到对象头,如果成功,则表示没有竞争发生。如果失败,表示当前锁存在竞争,锁就会膨胀成重量级锁。

锁的优缺点

Java锁,真的有这么复杂吗?

彻底搞懂锁升级

Java锁,真的有这么复杂吗?

lock

它是在1.5之后提供的一个独占锁接口,它的实现类是ReentrantLock,相比较synchronized这种隐式锁(不用手动加锁和释放锁)的便捷性,但是提供了更加锁的可操作性、可中断的获取锁以及超时获取锁等多种synchronized不具备的特性。

使用方法

Java锁,真的有这么复杂吗?

在finally中释放锁,目的保证获取锁最终被释放。不要在获取锁写在try里,因为如果在获取锁时发生了异常,异常抛出的同时,也会导致锁无故释放。

Java锁,真的有这么复杂吗?

AQS

AQS是队列同步器(AbstractQueuedSynchronizer),是用来构建锁或者其他同步器的基础框架,它使用了一个int成员变量表示同步状态,通过内置的FIFO队列来完成资源获取的线程排队工作问题。AQS在内部维护了一个单一的状态信息state,可以通过getState、setState、compareAndSetState(CAS操作)修改此值,对于ReentrantLock来说,state可以用来表示当前线程获取锁的可重入次数。ReentrantLock中当一个线程获取了锁,在AQS的内部会进行compareAndSetState将state变为1,如果再次获取就设置为2,释放锁也会去修改state值,只有当值变为0时,其他线程才能获得锁。

锁的介绍

AQS底层维护state和队列来实现独占和共享两种锁。

独占锁:每次只能有一个线程能持有锁,如lock、synchronized。

共享锁:允许多个线程同时获取锁,并发访问共享资源,如ReadWriteLock。

lock分为公平锁和非公平锁,实现了AQS接口,通过FIFO设置锁的优先级。

公平锁:根据线程获取锁的时间来判断,等待时间越久的线程优先被执行。Lock中初始化的时候ReentrantLock(true),默认为false,效率较低因为需要判断线程的等待时间。

非公平锁:抢占锁资源,不能保证获取锁的线程优先级,效率较高,因为获取锁是竞争的。

两者不同

  1. synchronized是Java的关键字,lock是提供的类。
  2. synchronized提供不需要手动加锁和释放的隐式锁,释放锁的条件是代码执行完或者抛出异常自动释放。lock必须手动加锁和释放锁,另外还提供了可中断锁、超时获取锁、判断锁状态。
  3. synchronized是可重入、不可中断、非公平,lock是可重入、可中断、公平(两者皆可)
  4. synchronized适合代码量少的同步,lock适合代码量同步多的。**

Condition接口

还记得在 Java并发二 中有一道生产者消费者,使用的是synchronized+wait(notify),lock中也提供了这种等待通知类型的方法await和signal,当前线程调用这些方法时,需要提前获取到Condition对象关联的锁,Condition是依赖于Lock对象,调用lock对象中的newCondition。

老样子还是先定义一个容器:

Java锁,真的有这么复杂吗?

生产者:启5个线程往容器里添加数据。

Java锁,真的有这么复杂吗?

消费者:启10线程消费数据

Java锁,真的有这么复杂吗?

最后

注释基本明确,就不多说了。wait和notify是配合synchronized使用,await和signal是配合lock使用,区别在于唤醒时notify不能指定线程唤醒,signal可以唤醒具体的线程,更小的粒度控制锁。

阅读更多

金三银四,2019最新面试实战总结

如何通过抓包实战来学习Web协议?

动画:一招学会TCP的三次握手和四次挥手

上两个月,15家面试,几个offer , 我的面试历程!

相信自己,没有做不到的,只有想不到的

在这里获得的不仅仅是技术!

Java锁,真的有这么复杂吗?

原文  https://segmentfault.com/a/1190000019215823
正文到此结束
Loading...