转载

再谈Java数据结构—分析底层实现与应用注意事项

在回顾js数据结构,写《 再谈js对象数据结构底层实现原理-object array map set 》系列的时候,在来整理下java的数据结构。

java把内存分两种:一种是栈内存,另一种是堆内存

  • 基本类型在栈区分配空间,java的基本数据类型共有8种,即int,short,long,byte,float,double,boolean,char(注意,并没有String的基本类型 )。由于大小可知,生存期可知(这些字面值定义在某个程序块里面,程序块退出后,字段值就消失了),出于追求速度的原因,就存在于栈中。

  • 所有的对象都在堆(Heap)中分配空间,关键字new为每个对象申请内存空间(基本类型除外),对象的释放是由垃圾回收机制决定和执行的,这样做确实简化了程序员的工作。但同时,它也加重了JVM的工作。因为,GC为了能够正确释放对象,GC必须监控每一个对象的运行状态,包括对象的申请、引用、被引用、赋值等,GC都需要进行监控。

    不要在经常调用的方法中或在循环中创建对象。可以适当的使用hashtable,vector创建一组对象容器,然后从容器中去取那些对象,而不用每次new之后又丢弃。尽量避免在类的构造函数里创建、初始化大量的对象,防止在调用其自身类的构造器时造成不必要的内存资源浪费,尤其是大对象

包装类

基本类型都有对应的包装类:如int对应Integer类,double对应Double类等, 基本类型的定义都是直接在栈中,如果用包装类来创建对象,就和普通对象一样了 。例如:int i=0;i直接存储在栈中。Integer i(i此时是对象)= new Integer(5);这样,i对象数据存储在堆中,i的引用存储在栈中,通过栈中的引用来操作对象。大量使用字符串处理,避免使用String,应大量使用StringBuffer,因为String被设计成不可变(immutable)类,所以它的所有对象都是不可变对象

数组

当定义一个数组,int x[];或int[] x;时,在栈内存中创建一个数组引用,通过该引用(即数组名)来引用数组。x=new int[3];将在堆内存中分配3个保存 int型数据的空间,堆内存的首地址放到栈内存中,每个数组元素被初始化为0。

静态变量

用static的修饰的变量和方法,实际上是指定了这些变量和方法在内存中的”固定位置”-static storage,可以理解为所有实例对象共有的内存空间。static变量有点类似于C中的全局变量的概念;静态表示的是内存的共享,就是它的每一个实例都指向同一个内存地址。把static拿来,就是告诉JVM它是静态的,它的引用(含间接引用)都是指向同一个位置,在那个地方,你把它改了,它就不会变成原样,你把它清理了,它就不会回来了。

那静态变量与方法是在什么时候初始化的呢?对于两种不同的类属性,static属性与instance属性,初始化的时机是不同的。instance属性在创建实例的时候初始化,static属性在类加载,也就是第一次用到这个类的时候初始化,对于后来的实例的创建,不再次进行初始化。

尽量少用静态变量,因为静态变量是全局的,GC不会回收的。

再谈Java数据结构—分析底层实现与应用注意事项

数组Array和集合的区别

  • 1 长度限制之别

    • 数组长度是固定不变的

    • 集合的大小是可动态变化的

  • 2 存储类型之别

    • 一个数组存储的元素可以是基本类型,也可以是引用类型,且只 能存储同一种类型的元素

    • 一个集合存储的元素只能是引用类型,但集合可以存储不同类型的元素(但集合一般存储同一种类型,可以用泛型加以控制)

  • 3 访问元素方式

    • 数组是根据索引来获取元素的

    • 集合通常会提供一个迭代器来方便访问元素

若程序时不知道究竟需要多少对象,需要在空间不足时自动扩增容量,则需要使用容器类库,array不适用。

java集合是什么?

Java集合类存放于 java.util 包中,是一个用来存放对象的容器。

  1. 长度限制之别:集合只能存放对象 。比如你存一个 int 型数据 1放入集合中,其实它是自动转换成 Integer 类后存入的,Java中每一种基本类型都有对应的引用类型。

  2. 集合存放的是多个对象的引用,对象本身还是放在堆内存中

  3. 集合可以存放不同类型,不限数量的数据类型

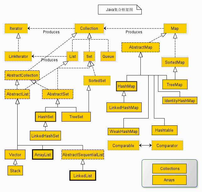
史上最全Java集合关系图 , java集合关系UML类图vsdx原图 。

Collection

|----- List 有序,可重复(存储顺序和取出顺序一致)

|--|---- LinkedList 底层使用 双向链表实现 ,查询慢,增删快。效率高

|--|---- ArrayList 底层使用 数组实现 ,查询快,增删慢。效率高。

| | 每次容量不足时,自增长度的一半,如下源码可知

| | int newCapacity = oldCapacity + (oldCapacity >> 1);

|--|---- Vector 底层使用数组实现, 线程安全 ,查询快,增删慢。效率低。

| | 每次容量不足时,默认自增长度的一倍(如果不指定增量的话),如下源码可知

| | int newCapacity = oldCapacity + ((capacityIncrement > 0) ?

| | capacityIncrement : oldCapacity);

|----- Set 元素唯一(最多包含一个 null 元素),只能通过游标来取值,线程不安全

HashSet比TreeSet高效(尤其是查询、添加),LinkedHashSet比hash插入、删除慢,但是遍历快。

|--|-- HashSet 底层是由 HashMap实现的 ,线程非安全,通过对象的hashCode方法与equals方法来保证插入元素的唯一性,无序(存储顺序和取出顺序不一致)

|--|--|-- LinkedHashSet 底层数据结构由 哈希表和链表组成 。哈希表保证元素的唯一性,链表保证元素有序。(存储和取出是一致)

|--|-- TreeSet 基于 TreeMap 的 NavigableSet 实现 。非同步,排序,元素唯一。 保持有序的set使用(使用元素的自然顺序对元素进行排序,或者根据创建 set 时提供的 Comparator 进行排序(红黑数维护次序)

Map 是键值对集合,key 不允许重复,value 可以

|----- HashMap 基于链表和红黑树:hashMap用hash表实现的Map,就是利用对象的hashcode(hashcode()是Object的方法)进行快速散列查找。Null可以做主键,但只能有一个

|----- TreeMap 基于红黑树

|----- LinkedHashMap HashMap+LinkedList

|----- HashTable 线程安全 ,不允许有null值的存在

java集合框架概括

只有 Vector,HashTable是线程安全的

ArrayList,LinkedList,HashSet,TreeSet,HashMap,TreeMap都不是线程安全的。

如果没有必要,推荐代码只同List,Map接口打交道 .

HashMap的输出顺序是随机的,TreeMap中的条目是按键值的升序排列的,LinkedHashMap是按元素最后一次被访问的时间从早到晚排序的

简明图

再谈Java数据结构—分析底层实现与应用注意事项

Collection||Set泛型接口方法摘要

boolean add(E e)
    确保此 collection 包含指定的元素(可选操作)。
boolean addAll(Collection c)
    将指定 collection 中的所有元素都添加到此 collection 中(可选操作)。
void clear()
    移除此 collection 中的所有元素(可选操作)。
boolean contains(Object o)
    如果此 collection 包含指定的元素,则返回 true。
boolean containsAll(Collection c)
    如果此 collection 包含指定 collection 中的所有元素,则返回 true。
boolean equals(Object o)
    比较此 collection 与指定对象是否相等。
int hashCode()
    返回此 collection 的哈希码值。
boolean isEmpty()
    如果此 collection 不包含元素,则返回 true。
Iterator iterator()
    返回在此 collection 的元素上进行迭代的迭代器。
boolean remove(Object o)
    从此 collection 中移除指定元素的单个实例,如果存在的话(可选操作)。 
boolean removeAll(Collection c)
    移除此 collection 中那些也包含在指定 collection 中的所有元素(可选操作)。
boolean retainAll(Collection c)
    仅保留此 collection 中那些也包含在指定 collection 的元素(可选操作)。
int size()
    返回此 collection 中的元素数。
Object[] toArray()
    返回包含此 collection 中所有元素的数组。 T[]
    toArray(T[] a)复制代码

List泛型接口

特有方法(相对于Collection—继承自Collection)

void add(int index, E element)
    在列表的指定位置插入指定元素(可选操作)。
boolean addAll(int index, Collection c)
    将指定 collection 中的所有元素都插入到列表中的指定位置(可选操作)。
int indexOf(Object o)
    返回此列表中第一次出现的指定元素的索引;如果此列表不包含该元素,则返回 -1。
int lastIndexOf(Object o)
    返回此列表中最后出现的指定元素的索引;如果列表不包含此元素,则返回 -1。
ListIterator listIterator()
    返回此列表元素的列表迭代器(按适当顺序)。
ListIterator listIterator(int index)
    返回列表中元素的列表迭代器(按适当顺序),从列表的指定位置开始。
E get(int index)
    返回列表中指定位置的元素。
E remove(int index)
    移除列表中指定位置的元素(可选操作)。
E set(int index, E element)
    用指定元素替换列表中指定位置的元素(可选操作)。
List subList(int fromIndex, int toIndex)
    返回列表中指定的 fromIndex(包括 )和 toIndex(不包括)之间的部分视图。复制代码

参考文章:

java 集合详解 www.cnblogs.com/ysocean/p/6…

java集合详解与基本使用方法 blog.csdn.net/qq_34232889…

图解Java常用数据结构 www.jianshu.com/p/fb4fb24ec…

java中的集合和数组 www.cnblogs.com/summers/p/4…

集合的线程安全性 www.cnblogs.com/wuchaodzxx/…

Set与线程安全 blog.csdn.net/l153097889/…

java常用数据结构及特点 https://blog.csdn.net/hujiangtaochn/article/details/84136432

Java集合框架之图解 https://www.cnblogs.com/SamSarah/p/4893217.html

java.util包中集合详解 https://www.jianshu.com/p/4bb01e139cda

使Cache命中率最高的替换算法是什么?替换最近最少使用的块算法

原文链接: www.zhoulujun.cn/html/java/j…

排版效果可能更好,本文若有不妥之处,请留言告知,拜谢!

原文  https://juejin.im/post/5cde725451882525ff28eb09
正文到此结束
Loading...