转载

BAT 企业技术架构

点击蓝色“ 乔志勇笔记 ”关注我哟

加个“ 星标 ”,第一时间获取推送的文章哦

BAT 企业技术架构

互联网标准技术架构图       

一、储存层

1、SQL

1)采用统一的分库分表中间件

解决数据如何拆分,数据如何组合问题,满足性能问题

2)构建SQL储存平台

统一提供资源分配,数据备份,迁移,容灾,读写分离,分库分表,满足资源的利用率问题,运维效率问题

2、NoSQL

NoSQL集群的基础上构建统一的储存平台,实现资源动态按需分配,资源自动化管理,故障自动化管理。

3、小文件储存

小文件定义:数据小,数据量大,访问量巨大,比如商品图片,商品描述

在开源FASTDFS等的基础上进行封装

4、大文件储存

范围:

1)业务上的大数据,比如电影视频

2)海量的日志数据

在Hadoop的基础上封装成大数据平台

二、开发层

1、开发框架

指定大的技术方向,使用统一的成熟开发框架

2、web服务器

选择开源的web服务器,有需要可以在此基础上封装

3、容器

代替虚拟机,以docker为代表,实现可伸缩

三、服务层

1、配置中心

集中配置,快速变更配置,快速搭建新环境

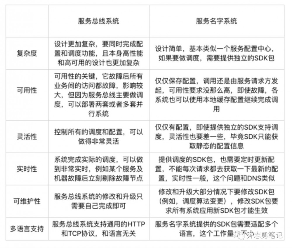
2、服务中心

解决跨系统依赖的配置和调度问题

实现方式:1)服务名字系统 例如Eureka +Feign

2)服务总线系统 例如nginx

对比:

BAT 企业技术架构

3、消息队列

解耦,异步,削峰,消息的可靠性,事务性,时序性需要单独考虑

三、网络层

1、负载均衡

1)DNS /http-DNS

2) Nginx ,LVS ,F5

2、CDN

分布式存储、全局负载均衡、网络重定向、流量控制等都属于 CDN 的范畴

3、多机房

主要目标是备灾

分类:

1)同城多机房

2)跨城多机房

3)跨国多机房

4、多中心

多点同时提供服务,故障自动切换

关键在于数据一致性和数据事务性的保证

举例:

两地三中心,是指同城两个机房是双活,异地机房是备份,当同城两个机房都挂掉,异地机房不能接管业务,只能用来备份恢复

四、用户层

1、用户管理

把众多分散的用户连接起来,例如单点登录

2、消息推送

设备管理(唯一标识、注册、注销)、连接管理和消息管理

3、储存云、图片云

存储云和图片云都是基于“CDN + 小文件存储”的技术,图片云提供裁剪、压缩、美化、审核、水印等更多功能

五、业务层

基于业务如何拆分服务

六、运维平台

运维平台核心的职责分为四大块:配置、部署、监控、应急

运维平台的核心设计要素是“四化”:标准化、平台化、自动化、可视化

七、测试平台

架构:

BAT 企业技术架构

八、数据平台

架构:

BAT 企业技术架构

九、管理平台

提供所有系统的身份认证 和权限认证功能

参考:李运华的从0开始学架构

限时分享面试&学习福利资源

好资料第一时间分享,中华石杉老师的 分布式面试突击 视频教程,最清晰整体的 微服务全面解读 的PDF, 体系化的Java路线 资料整理的Github, 亿级电商架构 的视频实战课程,你值得拥有

获取方式: 关注公众号 乔志勇笔记 , 后台回复"学习资料" !!!

BAT 企业技术架构

近期文章:

如何开始架构设计

高性能架构模式

储存高可用架构

到底如何理解CAP

微服务架构————基本组件

微服务实战问题

微服务架构进阶

秒杀系统设计

分布式数据一致性理解

5种分布式锁实现的对比?

Java并发编程学习体系

java8 Stream 史上最全总结

如果你喜欢本文

请长按二维码,关注 乔志勇笔记

BAT 企业技术架构

转发 朋友圈 ,是对我最大的支持哟

如果你喜欢这篇文章,在看,转发吧。

相信明天更加美好 (*^__^*) 

原文  http://mp.weixin.qq.com/s?__biz=MzU5Mzg4NjIzMA==&mid=2247483834&idx=1&sn=a5d1a5158de160058a7b19b7c0aee574
正文到此结束
Loading...